Metabolome-Based Discrimination Analysis of Shallot Landraces and Bulb Onion Cultivars Associated with Differences in the Amino Acid and Flavonoid Profiles
Abstract
1. Introduction
2. Results
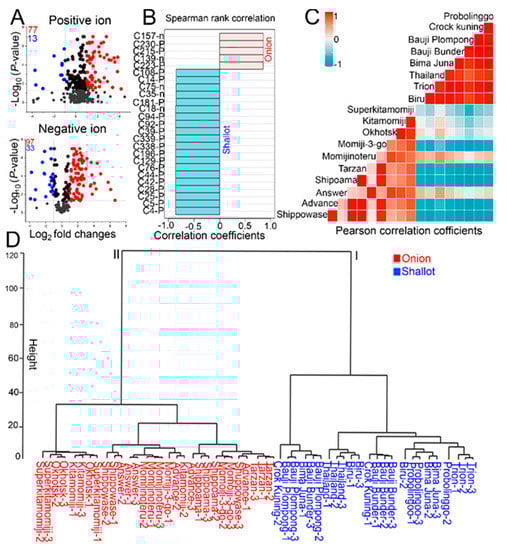
2.1. Comprehensive Metabolite Profiles in Indonesian Shallots and Japanese Long-Day and Short-Day Bulb Onion Cultivars
2.2. Differences in Amino Acid Contents between Shallots and Bulb Onions Using an Amino Acid Analyzer
2.3. Transcriptome Analysis of Amino Acid and Flavonoid Metabolism in the Shallot Double Haploid (DHA) and Bulb Onion Double Haploid (DHC)
3. Discussion
4. Materials and Methods
4.1. Plant Materials
4.2. Untargeted Metabolome Analysis
4.3. Extraction and Determination of Amino Acid Using Amino Acid Analyzer
Supplementary Materials
Author Contributions
Funding
Conflicts of Interest
References
- Abdelrahman:, M.; Abdel-Motaal, F.; El-Sayed, M.; Jogaiah, S.; Shigyo, M.; Ito, S.I.; Tran, L.S.P. Dissection of Trichoderma longibrachiatum-induced defense in onion (Allium cepa L.) against Fusarium oxysporum f. sp. cepa by target metabolite profiling. Plant Sci. 2016, 246, 128–138. [Google Scholar] [CrossRef] [PubMed]
- Hauenschild, F.; Favre, A.; Schnitzler, J.; Michalak, I.; Freiberg, M.; Muellner-Riehl, A.N. Spatio-temporal evolution of Allium L. in the Qinghai–Tibet-Plateau region: Immigration and in situ radiation. Plant Divers. 2017, 39, 167–179. [Google Scholar] [CrossRef] [PubMed]
- Li, Q.Q.; Zhou, S.D.; He, X.J.; Yu, Y.; Zhang, Y.C.; Wei, X.Q. Phylogeny and biogeography of Allium (Amaryllidaceae: Allieae) based on nuclear ribosomal internal transcribed spacer and chloroplast rps16 sequences, focusing on the inclusion of species endemic to China. Ann. Bot. 2010, 106, 709–733. [Google Scholar] [CrossRef] [PubMed]
- Fritsch, R.M.; Blattner, F.R.; Gurushidze, M. New classification of Allium L. subg. Melanocrommyum (Webb & Berthel.) rouy (Alliaceae) based on molecular and morphological characters. Phyt. Ann. Rei Bot. 2010, 49, 145–220. [Google Scholar]
- Mostafa, A.; Sudisha, J.; El-Sayed, M.; Ito, S.I.; Ikeda, T.; Yamauchi, N.; Shigyo, M. Aginoside saponin, a potent antifungal compound, and secondary metabolite analyses from Allium nigrum L. Phytochem. Lett. 2013, 6, 274–280. [Google Scholar] [CrossRef]
- Rose, P.; Whiteman, M.; Moore, K.; Zhun, Y. Bioactive S-alk(en)yl cysteine sulfoxide metabolites in the genus Allium: The chemistry of potential therapeutic agents. Nat. Prod. Rep. 2005, 22, 351–368. [Google Scholar] [CrossRef]
- Ariyanti, N.A.; Torikai, K.; Kirana, R.P.; Hirata, S.; Sulistyaningsih, E.; Ito, S.; Yamauchi, N.; Kobayashi, N.; Shigyo, M. Comparative study on phytochemical variations in Japanese F1 varieties of bulb onions and South-East Asian shallot landraces. Hortic. J. 2018, 87, 63–72. [Google Scholar] [CrossRef]
- Breslin, P.A.S. An evolutionary perspective on food and human taste. Curr. Biol. 2013, 23, R409–R418. [Google Scholar] [CrossRef]
- McNeil, S.D.; Nuccio, M.L.; Hanson, A.D. Betaines and related osmoprotectants. Targets for metabolic engineering of stress resistance. Plant Physiol. 1999, 120, 945–949. [Google Scholar] [CrossRef]
- Abdelrahman, M.; Hirata, S.; Ito, S.I.; Yamauchi, N.; Shigyo, M. Compartmentation and localization of bioactive metabolites in different organs of Allium roylei. Biosci. Biotechnol. Biochem. 2014, 78, 1112–1122. [Google Scholar] [CrossRef]
- Julkunen-Tiitto, R.; Nenadis, N.; Neugart, S.; Robson, M.; Agati, G.; Vepsäläinen, J.; Zipoli, G.; Nybakken, L.; Winkler, B.; Jansen, M.A.K. Assessing the response of plant flavonoids to UV radiation: An overview of appropriate techniques. Phytochem. Rev. 2015, 14, 273–297. [Google Scholar] [CrossRef]
- Khalid, M.; Bilal, M.; HUANG, D.F. Role of flavonoids in plant interactions with the environment and against human pathogens—A review. J. Integr. Agric. 2019, 18, 211–230. [Google Scholar] [CrossRef]
- Abdelrahman, M.; Sawada, Y.; Nakabayashi, R. Integrating transcriptome and target metabolome variability in doubled haploids of Allium cepa for abiotic stress protection. Mol. Breed. 2015, 35, 1–11. [Google Scholar] [CrossRef]
- Lohr, K.E.; Khattri, R.B.; Guingab-Cagmat, J.; Camp, E.F.; Merritt, M.E.; Garrett, T.J.; Patterson, J.T. Metabolomic profiles differ among unique genotypes of a threatened Caribbean coral. Sci. Rep. 2019, 9, 1–11. [Google Scholar] [CrossRef]
- Tsugawa, H.; Cajka, T.; Kind, T.; Ma, Y.; Higgins, B.; Ikeda, K.; Kanazawa, M.; Vandergheynst, J.; Fiehn, O.; Arita, M. MS-DIAL: Data-independent MS/MS deconvolution for comprehensive metabolome analysis. Nat. Methods 2015, 12, 523–526. [Google Scholar] [CrossRef] [PubMed]
- Abdelrahman, M.; El-Sayed, M.; Sato, S.; Hirakawa, H.; Ito, S.I.; Tanaka, K.; Mine, Y.; Sugiyama, N.; Suzuki, M.; Yamauchi, N.; et al. RNA-sequencing-based transcriptome and biochemical analyses of steroidal saponin pathway in a complete set of Allium fistulosum—A. cepa monosomic addition lines. PLoS ONE 2017, 12, e0181784. [Google Scholar] [CrossRef] [PubMed]
- Abdelrahman, M.; Hirata, S.; Sawada, Y.; Hirai, M.Y.; Sato, S.; Hirakawa, H.; Mine, Y.; Tanaka, K.; Shigyo, M. Widely targeted metabolome and transcriptome landscapes of Allium fistulosum—A. cepa chromosome addition lines revealed a flavonoid hot spot on chromosome 5A. Sci. Rep. 2019, 9, 1–15. [Google Scholar] [CrossRef] [PubMed]
- Choi, M.K.; Chae, K.Y.; Lee, J.Y.; Kyung, K.H. Antimicrobial activity of chemical substances derived from S-Alk(en)yl-L-cysteine sulfoxide (Alliin) in Garlic, Allium sativum L. Food Sci. Biotechnol. 2007, 16, 1–7. [Google Scholar]
- Khan, S.; Yu, H.; Li, Q.; Gao, Y.; Sallam, B.N.; Wang, H.; Liu, P.; Jiang, W. Exogenous application of amino acids improves the growth and yield of lettuce by enhancing photosynthetic assimilation and nutrient availability. Agronomy 2019, 9, 266. [Google Scholar] [CrossRef]
- Ghodke, P.; Khandagale, K.; Thangasamy, A.; Kulkarni, A.; Narwade; N.; Shirsat, D.; Mahajan, V. Comparative transcriptome analyses in contrasting onion (Allium cepa L.) genotypes for drought stress. PLoS ONE 2020, 15, e0237457. [Google Scholar] [CrossRef]
- Brewster, J.L.; Rabinowitch, H.D.; Lancaster, J.E.; Boland, M.J. Flavor Biochemistry. In Onions and Allied Crops; CRC Press: Boca Raton, FL, USA, 2020. [Google Scholar]
- Speiser, A.; Haberland, S.; Watanabe, M.; Wirtz, M.; Dietz, K.-J.; Saito, K.; Hell, R. The significance of cysteine synthesis for acclimation to high light conditions. Front. Plant Sci. 2015, 5, 5. [Google Scholar] [CrossRef] [PubMed]
- Zulfiqar, F.; Akram, N.A.; Ashraf, M. Osmoprotection in plants under abiotic stresses: New insights into a classical phenomenon. Planta 2020, 251, 1–17. [Google Scholar] [CrossRef] [PubMed]
- Abdelrahman, M.; Burritt, D.J.; Tran, L.S.P. The use of metabolomic quantitative trait locus mapping and osmotic adjustment traits for the improvement of crop yields under environmental stresses. Semin. Cell Dev. Biol. 2018, 83, 86–94. [Google Scholar] [CrossRef] [PubMed]
- Cortleven, A.; Leuendorf, J.E.; Frank, M.; Pezzetta, D.; Bolt, S.; Schmülling, T. Cytokinin action in response to abiotic and biotic stresses in plants. Plant Cell Environ. 2019, 42, 998–1018. [Google Scholar] [CrossRef] [PubMed]
- Masamura, N.; Yaguchi, S.; Ono, Y.; Nakajima, T.; Masuzaki, S.; Imai, S.; Yamauchi, N.; Shigyo, M. Characterization of amino acid and s-alk(en)yl-L-cysteine sulfoxide production in Japanese bunching onion carrying an extra chromosome of shallot. J. Jpn. Soc. Hortic. Sci. 2011, 80, 322–333. [Google Scholar] [CrossRef][Green Version]
- Kimura, Y.; Okazaki, K.; Yanagida, D.; Muro, T. Cultivar and regional differences in the metabolite composition of onion (Allium cepa). Sci. Hortic. 2014, 168, 1–8. [Google Scholar] [CrossRef]
- Yang, J.; Meyers, K.J.; Van Der Heide, J.; Rui, H.L. Varietal differences in phenolic content and antioxidant and antiproliferative activities of onions. J. Agric. Food Chem. 2004, 52, 6787–6793. [Google Scholar] [CrossRef]
- Cecchi, L.; Ieri, F.; Vignolini, P.; Mulinacci, N.; Romani, A. Characterization of volatile and flavonoid composition of different cuts of dried onion. Molecules. 2020, 25, 408. [Google Scholar] [CrossRef]
- Vu, Q.H.; Hang, T.T.M.; Yaguchi, S.; Ono, Y.; Pham, T.M.P.; Yamauchi, N.; Shigyo, M. Assessment of biochemical and antioxidant diversities in a shallot germplasm collection from Vietnam and its surrounding countries. Genet. Resour. Crop Evol. 2013, 60, 1297–1312. [Google Scholar] [CrossRef]
- Collings, D.A. Anthocyanin in the vacuole of red onion epidermal cells quenches other fluorescent molecules. Plants 2019, 8, 596. [Google Scholar] [CrossRef]
- Tsugawa, H.; Ikeda, K.; Takahashi, M.; Satoh, A.; Mori, Y.; Uchino, H.; Okahashi, N.; Yamada, Y.; Tada, I.; Bonini, P.; et al. A lipidome atlas in MS-DIAL 4. Nat. Biotechnol. 2020, 38, 1159–1163. [Google Scholar] [CrossRef] [PubMed]
- Tsugawa, H.; Nakabayashi, R.; Mori, T.; Yamada, Y.; Takahashi, M.; Rai, A.; Sugiyama, R.; Yamamoto, H.; Nakaya, T.; Yamazaki, M.; et al. A cheminformatics approach to characterize metabolomes in stable-isotope-labeled organisms. Nat. Methods 2019, 16, 295–298. [Google Scholar] [CrossRef] [PubMed]
- Ariyanti, N.A. Phytochemical Characterization of Major Allium Cultivated Vegetable Crops toward Improving Biotic and Abiotic Stress Adaptation. Ph.D. Thesis, Tottori University, Tottori, Japan, 15 September 2017. [Google Scholar]




Publisher’s Note: MDPI stays neutral with regard to jurisdictional claims in published maps and institutional affiliations. |
© 2020 by the authors. Licensee MDPI, Basel, Switzerland. This article is an open access article distributed under the terms and conditions of the Creative Commons Attribution (CC BY) license (http://creativecommons.org/licenses/by/4.0/).
Share and Cite
Abdelrahman, M.; Ariyanti, N.A.; Sawada, Y.; Tsuji, F.; Hirata, S.; Hang, T.T.M.; Okamoto, M.; Yamada, Y.; Tsugawa, H.; Hirai, M.Y.; et al. Metabolome-Based Discrimination Analysis of Shallot Landraces and Bulb Onion Cultivars Associated with Differences in the Amino Acid and Flavonoid Profiles. Molecules 2020, 25, 5300. https://doi.org/10.3390/molecules25225300
Abdelrahman M, Ariyanti NA, Sawada Y, Tsuji F, Hirata S, Hang TTM, Okamoto M, Yamada Y, Tsugawa H, Hirai MY, et al. Metabolome-Based Discrimination Analysis of Shallot Landraces and Bulb Onion Cultivars Associated with Differences in the Amino Acid and Flavonoid Profiles. Molecules. 2020; 25(22):5300. https://doi.org/10.3390/molecules25225300
Chicago/Turabian StyleAbdelrahman, Mostafa, Nur Aeni Ariyanti, Yuji Sawada, Fumitada Tsuji, Sho Hirata, Tran Thi Minh Hang, Mami Okamoto, Yutaka Yamada, Hiroshi Tsugawa, Masami Yokota Hirai, and et al. 2020. "Metabolome-Based Discrimination Analysis of Shallot Landraces and Bulb Onion Cultivars Associated with Differences in the Amino Acid and Flavonoid Profiles" Molecules 25, no. 22: 5300. https://doi.org/10.3390/molecules25225300
APA StyleAbdelrahman, M., Ariyanti, N. A., Sawada, Y., Tsuji, F., Hirata, S., Hang, T. T. M., Okamoto, M., Yamada, Y., Tsugawa, H., Hirai, M. Y., & Shigyo, M. (2020). Metabolome-Based Discrimination Analysis of Shallot Landraces and Bulb Onion Cultivars Associated with Differences in the Amino Acid and Flavonoid Profiles. Molecules, 25(22), 5300. https://doi.org/10.3390/molecules25225300

