Extract Derived from Cedrus atlantica Acts as an Antitumor Agent on Hepatocellular Carcinoma Growth In Vitro and In Vivo
Abstract
1. Introduction
2. Results
2.1. CAt Extract Inhibited the Cell Growth of HCC Cells In Vitro
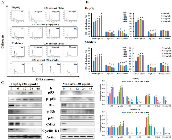
2.2. CAt Extract Blocked Cell Cycle Progression at G0/G1 Phase of the HepG2 and Mahlavu Cells
2.3. CAt Extract Repressed AKT, ERK, and p38 Protein Expression in HepG2 and Mahlavu Cells
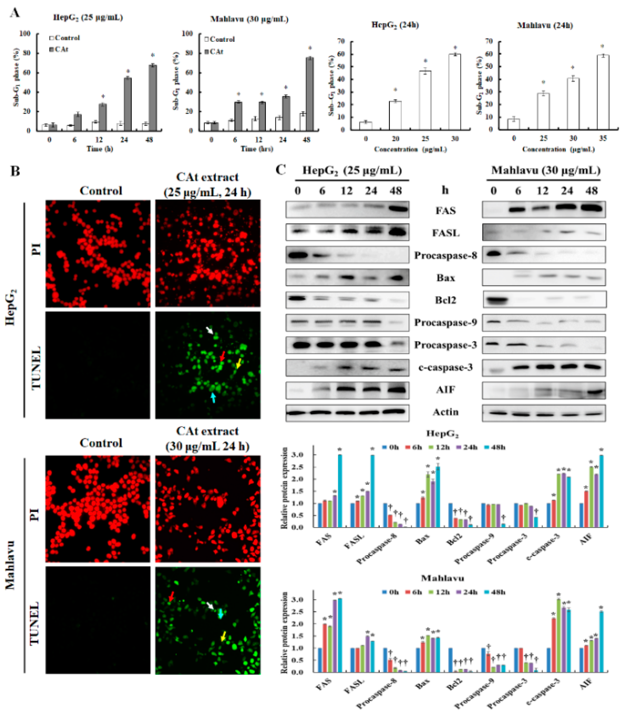
2.4. CAt Extract Induced Cell Apoptosis of HCC Cells through Activation of the Extrinsic and Intrinsic Caspase Cascades
2.5. CAt Extract Suppressed HCC Xenograft Tumor Growth and Extended Lifespan
2.6. CAt Extract Exhibited Antihepatoma Capacity via Induction of Apoptosis, Reduction of Cell Proliferation, and a Decline of Metastatic Protein Markers
3. Discussion
4. Materials and Methods
4.1. Cell Culture
4.2. Extraction of Cedrus atlantica Plant Material
4.3. Cytotoxicity of the CAt Extract on HCC Cells
4.4. Flow Cytometric Analysis
4.5. TUNEL Assay
4.6. Western Blot Analysis
4.7. HCC Xenograft Model
4.8. Immunohistochemistry (IHC) and Hematoxylin/Eosin (H&E) Staining
4.9. Gas Chromatography-Mass Spectrometry (GC-MS) Analysis of CAt Extract
4.10. Statistical Calculations
Author Contributions
Funding
Acknowledgments
Conflicts of Interest
References
- Bray, F.; Me, J.F.; Soerjomataram, I.; Siegel, R.; Torre, L.A.; Jemal, A. Global cancer statistics 2018: GLOBOCAN estimates of incidence and mortality worldwide for 36 cancers in 185 countries. CA Cancer J. Clin. 2018, 68, 394–424. [Google Scholar] [CrossRef] [PubMed]
- Ikeda, M.; Morizane, C.; Ueno, M.; Okusaka, T.; Ishii, H.; Furuse, J. Chemotherapy for hepatocellular carcinoma: Current status and future perspectives. Jpn. J. Clin. Oncol. 2017, 48, 103–114. [Google Scholar] [CrossRef] [PubMed]
- Raoul, J.L.; Forner, A.; Bolondi, L.; Cheung, T.T.; Kloeckner, R.; De Baere, T. Updated use of TACE for hepatocellular carcinoma treatment: How and when to use it based on clinical evidence. Cancer Treat. Rev. 2019, 72, 28–36. [Google Scholar] [CrossRef] [PubMed]
- Kudo, M. Systemic Therapy for Hepatocellular Carcinoma: 2017 Update. Oncology 2017, 93, 135–146. [Google Scholar] [CrossRef] [PubMed]
- Mak, L.; Cruz-Ramón, V.; Chinchilla-López, P.; Torres, H.A.; LoConte, N.K.; Rice, J.P.; Foxhall, L.E.; Sturgis, E.M.; Merrill, J.K.; Bailey, H.H.; et al. Global Epidemiology, Prevention, and Management of Hepatocellular Carcinoma. Am. Soc. Clin. Oncol. Educ. Book 2018, 38, 262–279. [Google Scholar] [CrossRef]
- Etik, D.O.; Suna, N.; Boyacioglu, S. Management of Hepatocellular Carcinoma: Prevention, Surveillance, Diagnosis, and Staging. Exp. Clin. Transplant. 2017, 15, 31–35. [Google Scholar] [CrossRef][Green Version]
- Kinghorn, A.D.; Farnsworth, N.; Soejarto, D.; Cordell, G.; Swanson, S.; Pezzuto, J.; Wani, M.; Wall, M.; Oberlies, N.H.; Kroll, D.; et al. Novel Strategies for the Discovery of Plant-Derived Anticancer Agents. Pharm. Biol. 2003, 41, 53–67. [Google Scholar] [CrossRef]
- Dai, J.; Mumper, R.J. Plant Phenolics: Extraction, Analysis and Their Antioxidant and Anticancer Properties. Molecules 2010, 15, 7313–7352. [Google Scholar] [CrossRef]
- Fitsiou, E.; Pappa, A. Anticancer Activity of Essential Oils and Other Extracts from Aromatic Plants Grown in Greece. Antioxidants 2019, 8, 290. [Google Scholar] [CrossRef]
- Lin, S.-R.; Chang, C.; Hsu, C.; Tsai, M.; Cheng, H.; Leong, M.K.; Sung, P.; Chen, J.; Weng, C.-F. Natural compounds as potential adjuvants to cancer therapy: Preclinical evidence. Br. J. Pharmacol. 2019, 177, 1409–1423. [Google Scholar] [CrossRef]
- Shinde, U.; Phadke, A.; Nair, A.; Mungantiwar, A.; Dikshit, V.; Saraf, M. Studies on the anti-inflammatory and analgesic activity of Cedrus deodara (Roxb.) Loud. wood oil. J. Ethnopharmacol. 1999, 65, 21–27. [Google Scholar] [CrossRef]
- Sharma, P.R.; Shanmugavel, M.; Saxena, A.K.; Qazi, G.N. Induction of apoptosis by a synergistic lignan composition fromCedrus deodarain human cancer cells. Phytotherapy Res. 2008, 22, 1587–1594. [Google Scholar] [CrossRef] [PubMed]
- Shashi, B.; Jaswant, S.; Madhusudana, R.J.; Kumar, S.A.; Nabi, Q.G. A novel lignan composition from Cedrus deodara induces apoptosis and early nitric oxide generation in human leukemia Molt-4 and HL-60 cells. Nitric. Oxide 2006, 14, 72–88. [Google Scholar] [CrossRef] [PubMed]
- Shid, X.; Liu, N.; Zhang, J.; Hu, P.; Shen, W.; Fan, B.; Ma, Q.; Wang, X. Extraction and purification of total flavonoids from pine needles of Cedrus deodara contribute to anti-tumor in vitro. BMC Complement. Altern. Med. 2016, 16, 245. [Google Scholar] [CrossRef]
- Singh, S.; Shanmugavel, M.; Kampasi, H.; Singh, R.; Mondhe, D.; Rao, J.; Adwankar, M.; Saxena, A.; Qazi, G. Chemically Standardized Isolates from Cedrus deodara Stem Wood having Anticancer Activity. Planta Med. 2007, 73, 519–526. [Google Scholar] [CrossRef]
- Saxena, A.; Saxena, A.K.; Singh, J.; Bhushan, S. Natural antioxidants synergistically enhance the anticancer potential of AP9-cd, a novel lignan composition from Cedrus deodara in human leukemia HL-60 cells. Chem. Biol. Interact. 2010, 188, 580–590. [Google Scholar] [CrossRef]
- Tiwari, A.K.; Srinivas, P.V.; Kumar, S.P.; Rao, J.M. Free radical scavenging active components from Cedrus deodara. J. Agric. Food Chem. 2001, 49, 4642–4645. [Google Scholar] [CrossRef]
- Chaudhary, A.; Sood, S.; Kaur, P.; Kumar, N.; Thakur, A.; Gulati, A.; Singh, B. Antifungal Sesquiterpenes fromCedrus deodara. Planta Med. 2011, 78, 186–188. [Google Scholar] [CrossRef]
- Uehara, A.; Tommis, B.; Belhassen, E.; Satrani, B.; Ghanmi, M.; Baldovini, N. Odor-active constituents of Cedrus atlantica wood essential oil. Phytochemistry 2017, 144, 208–215. [Google Scholar] [CrossRef]
- Dakir, M.; El Hanbali, F.; Mellouki, F.; Akssira, M.; Benharref, A.; Del Moral, J.F.Q.; Barrero, A.F.; Del Moral, J.F.Q. Antibacterial diterpenoids from Cedrus atlantica. Nat. Prod. Res. 2005, 19, 719–722. [Google Scholar] [CrossRef]
- Martins, D.F.; Emer, A.A.; Batisti, A.; Donatello, N.; Carlesso, M.G.; Martins, D.F.; Venzke, D.; Micke, G.A.; Pizzolatti, M.G.; Piovezan, A.; et al. Inhalation of Cedrus atlantica essential oil alleviates pain behavior through activation of descending pain modulation pathways in a mouse model of postoperative pain. J. Ethnopharmacol. 2015, 175, 30–38. [Google Scholar] [CrossRef] [PubMed]
- Brigitte Bressac, K.M.G.; Liang, T.J.; Isselbacher, K.J.; Wands, J.R.; Ozturk, M. Abnormal strutrue and expression of p53 gene in human hepatocellular carcinoma. Proc. Natl. Acad. Sci. USA 1990, 87, 1973–1977. [Google Scholar] [CrossRef] [PubMed]
- Chen, C.-Y.; Liu, T.-Z.; Liu, Y.; Tseng, W.-C.; Liu, R.H.; Lu, F.-J.; Lin, Y.-S.; Kuo, S.-H.; Chen, C.-H. 6-Shogaol (Alkanone from Ginger) Induces Apoptotic Cell Death of Human Hepatoma p53 Mutant Mahlavu Subline via an Oxidative Stress-Mediated Caspase-Dependent Mechanism. J. Agric. Food Chem. 2007, 55, 948–954. [Google Scholar] [CrossRef] [PubMed]
- Liu; Li, W.; Tan, N.; Zhang, Z.; Liang, J.J.; Brown, R.E. Activation of Akt-mTOR-p70S6K pathway in angiogenesis in hepatocellular carcinoma. Oncol. Rep. 2008, 20, 713–719. [Google Scholar] [CrossRef]
- Yang, S.; Liu, G. Targeting the Ras/Raf/MEK/ERK pathway in hepatocellular carcinoma. Oncol. Lett. 2017, 13, 1041–1047. [Google Scholar] [CrossRef]
- Zhang, S.-Y.; Li, X.-B.; Hou, S.-G.; Sun, Y.; Shi, Y.-R.; Lin, S.-S. Cedrol induces autophagy and apoptotic cell death in A549 non-small cell lung carcinoma cells through the P13K/Akt signaling pathway, the loss of mitochondrial transmembrane potential and the generation of ROS. Int. J. Mol. Med. 2016, 38, 291–299. [Google Scholar] [CrossRef]
- Zhan, P.; Ji, Y.-N.; Yu, L.-K. TP53 mutation is associated with a poor outcome for patients with hepatocellular carcinoma: Evidence from a meta-analysis. HepatoBiliary Surg. Nutr. 2013, 2, 260–265. [Google Scholar]
- Wysocki, P.J. Targeted therapy of hepatocellular cancer. Expert Opin. Investig. Drugs 2010, 19, 265–274. [Google Scholar] [CrossRef]
- Matter, M.; Decaens, T.; Andersen, J.B.; Thorgeirsson, S.S. Targeting the mTOR pathway in hepatocellular carcinoma: Current state and future trends. J. Hepatol. 2013, 60, 855–865. [Google Scholar] [CrossRef]
- Kunter, I.; Erdal, E.; Nart, D.; Yilmaz, F.; Karademir, S.; Sagol, O.; Atabey, N. Active form of AKT controls cell proliferation and response to apoptosis in hepatocellular carcinoma. Oncol. Rep. 2013, 31, 573–580. [Google Scholar] [CrossRef]
- Huynh, H. Molecularly targeted therapy in hepatocellular carcinoma. Biochem. Pharmacol. 2010, 80, 550–560. [Google Scholar] [CrossRef] [PubMed]
- Strzalka, W.; Ziemienowicz, A. Proliferating cell nuclear antigen (PCNA): A key factor in DNA replication and cell cycle regulation. Ann. Bot. 2010, 107, 1127–1140. [Google Scholar] [CrossRef] [PubMed]
- Masood, R.; Cai, J.; Zheng, T.; Smith, D.; Hinton, D.R.; Gill, P.S. Vascular endothelial growth factor (VEGF) is an autocrine growth factor for VEGF receptor–positive human tumors. Blood 2001, 98, 1904–1913. [Google Scholar] [CrossRef] [PubMed]
- Sporn, M.B.; Roberts, A.B. Autocrine growth factors and cancer. Nat. Cell Biol. 1985, 313, 745–747. [Google Scholar] [CrossRef] [PubMed]
- Muto, J.; Shirabe, K.; Sugimachi, K.; Maehara, Y. Review of angiogenesis in hepatocellular carcinoma. Hepatol. Res. 2014, 45, 1–9. [Google Scholar] [CrossRef]
- Finn, R.S.; Zhu, A.X. Targeting angiogenesis in hepatocellular carcinoma: Focus on VEGF and bevacizumab. Expert Rev. Anticancer. Ther. 2009, 9, 503–509. [Google Scholar] [CrossRef]
- He, Y.-H.; Li, M.-F.; Zhang, X.-Y.; Meng, X.-M.; Huang, C.; Li, J. NLRC5 promotes cell proliferation via regulating the AKT/VEGF-A signaling pathway in hepatocellular carcinoma. Toxicology 2016, 47–57. [Google Scholar] [CrossRef]
- Hoshida, Y.; Toffanin, S.; Lachenmayer, A.; Villanueva, A.; Minguez, B.; Llovet, J.M. Molecular Classification and Novel Targets in Hepatocellular Carcinoma: Recent Advancements. Semin. Liver Dis. 2010, 30, 035–051. [Google Scholar] [CrossRef]
- Zhang, G.; Li, Z.; Wan, X.; Zhang, Y.; Zhu, R.; Liu, Z.; Ji, D.; Zhang, H.; Wu, F.; Tian, H.; et al. Repression of Human Hepatocellular Carcinoma Growth by Regulating Met/EGFR/VEGFR-Akt/NF-κB Pathways with Theanine and Its Derivative, (R)-2-(6,8-Dibromo-2-oxo-2H-chromene-3-carboxamido)-5-(ethylamino)-5-oxopentanoic Ethyl Ester (DTBrC). J. Agric. Food Chem. 2016, 64, 7002–7013. [Google Scholar] [CrossRef]
Sample Availability: Samples of the compounds not available are available from the authors. |







| Cell Line | Tumor Type | CAt Extract |
|---|---|---|
| Hepatocellular Carcinoma Cell | ||
| HepG2 | Human HCC cell | 27.09 ± 1.83 |
| Mahlavu | Human HCC cell | 33.57 ± 2.84 |
| Huh7 | Human HCC cell | 6.09 ± 3.28 |
| J5 | Human HCC cell | 32.83 ± 4.31 |
| Normal Cells | ||
| SVEC | Mouse vascular endothelial cell | 68.03 ± 4.05 |
| MDCK | Canine epithelial kidney cell | 69.98 ± 1.56 |
| BNL CL.2 | Mouse liver embryonic cell | 150.03 ± 9.57 |
| Compound | Percentage (%) | Chemical Structure | CAS No. | Molecular Weight | |
|---|---|---|---|---|---|
| 1 | Thujopsene | 43.36% | ![]() | 470-40-6 | 204.35 g/mol |
| 2 | α-Cedrene | 31.67% | ![]() | 469-61-4 | 204.35 g/mol |
| 3 | α-Cadinene | 2.73% | ![]() | 11044-40-9 | 204.35 g/mol |
| 4 | Cedrol | 1.42% | ![]() | 77-53-2 | 222.37 g/mol |
| 5 | Isolongifolene | 0.52% | ![]() | 1135-66-6 | 204.35 g/mol |
© 2020 by the authors. Licensee MDPI, Basel, Switzerland. This article is an open access article distributed under the terms and conditions of the Creative Commons Attribution (CC BY) license (http://creativecommons.org/licenses/by/4.0/).
Share and Cite
Huang, X.-F.; Chang, K.-F.; Lee, S.-C.; Sheu, G.-T.; Li, C.-Y.; Weng, J.-C.; Hsiao, C.-Y.; Tsai, N.-M. Extract Derived from Cedrus atlantica Acts as an Antitumor Agent on Hepatocellular Carcinoma Growth In Vitro and In Vivo. Molecules 2020, 25, 4608. https://doi.org/10.3390/molecules25204608
Huang X-F, Chang K-F, Lee S-C, Sheu G-T, Li C-Y, Weng J-C, Hsiao C-Y, Tsai N-M. Extract Derived from Cedrus atlantica Acts as an Antitumor Agent on Hepatocellular Carcinoma Growth In Vitro and In Vivo. Molecules. 2020; 25(20):4608. https://doi.org/10.3390/molecules25204608
Chicago/Turabian StyleHuang, Xiao-Fan, Kai-Fu Chang, Shan-Chih Lee, Gwo-Tarng Sheu, Chia-Yu Li, Jun-Cheng Weng, Chih-Yen Hsiao, and Nu-Man Tsai. 2020. "Extract Derived from Cedrus atlantica Acts as an Antitumor Agent on Hepatocellular Carcinoma Growth In Vitro and In Vivo" Molecules 25, no. 20: 4608. https://doi.org/10.3390/molecules25204608
APA StyleHuang, X.-F., Chang, K.-F., Lee, S.-C., Sheu, G.-T., Li, C.-Y., Weng, J.-C., Hsiao, C.-Y., & Tsai, N.-M. (2020). Extract Derived from Cedrus atlantica Acts as an Antitumor Agent on Hepatocellular Carcinoma Growth In Vitro and In Vivo. Molecules, 25(20), 4608. https://doi.org/10.3390/molecules25204608






