Protective Effect of Flavonoids from Ohwia caudata against Influenza a Virus Infection
Abstract
1. Introduction
2. Results and Discussion
2.1. Isolation and Structural Elucidation
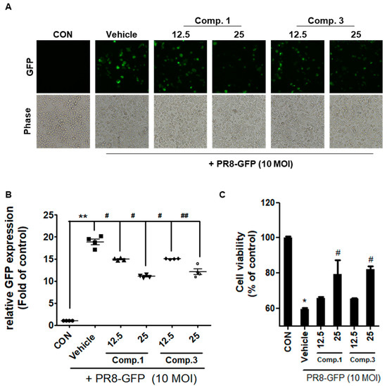
2.2. Compounds 1 and 3 Inhibit Influenza Vires A (IVA) Infection in RAW 264.7 Cells
2.3. Compounds 1 and 3 Suppress Viral Protein Expression
2.4. Compounds 1 and 3 Reduced NA Activity
3. Materials and Methods
3.1. General Information
3.2. Plant Material
3.3. Extraction and Isolation
3.4. Cells and Virus
3.5. Cell Viability MTT Assay
3.6. Virus Infection and Antiviral Activity Assay
3.7. Immunofluorescence
3.8. Western Blots
3.9. NA Activity Assay
3.10. Statistical Analysis
4. Conclusions
Supplementary Materials
Author Contributions
Funding
Conflicts of Interest
References
- Du, H.X.; Zhou, H.F.; Wan, H.F.; Yang, J.H.; Lu, Y.Y.; He, Y.; Wan, H.T. Antiviral effects and mechanisms of Yinhuapinggan granule against H1N1 influenza virus infection in RAW264. 7 cells. Inflammopharmacology 2018, 26, 1455–1467. [Google Scholar] [PubMed]
- Wu, X.; Wu, X.; Sun, Q.; Zhang, C.; Yang, S.; Li, L.; Jia, Z. Progress of small molecular inhibitors in the development of anti-influenza virus agents. Theranostics 2017, 7, 826. [Google Scholar] [PubMed]
- Hari Narayana Moorthy, N.S.; Poongavanam, V.; Pratheepa, V.V. Viral M2 ion channel protein: A promising target for anti-influenza drug discovery. Mnin-Rev. Med. Chem. 2014, 14, 819–830. [Google Scholar]
- Conly, J.M.; Johnston, B.L. Ode to oseltamivir and amantadine? Can. J. Infect. Dis. Med. 2006, 17, 4–11. [Google Scholar] [CrossRef] [PubMed][Green Version]
- Bright, R.A.; Shay, D.K.; Shu, B.; Cox, N.J.; Klimov, A.I. Adamantane resistance among influenza A viruses isolated early during the 2005–2006 influenza season in the United States. JAMA 2006, 295, 891–894. [Google Scholar] [CrossRef] [PubMed]
- Kannan, S.; Kolandaivel, P. Antiviral potential of natural compounds against influenza virus hemagglutinin. Comput. Biol. Chem. 2017, 71, 207–218. [Google Scholar] [CrossRef] [PubMed]
- Ma, K.J.; Zhu, Z.Z.; Yu, C.H.; Zhang, H.; Liu, J.; Qin, L.P. Analgesic, antiinflammatory, and antipyretic activities of the ethanol extract from Desmodium caudatum. Pharm. Biol. 2011, 49, 403–407. [Google Scholar] [CrossRef] [PubMed]
- Li, W.; Sun, Y.N.; Yan, X.T.; Yang, S.Y.; Kim, S.; Chae, D.; Hyun, J.W.; Kang, H.K.; Koh, Y.S.; Kim, Y.H. Anti-inflammatory and antioxidant activities of phenolic compounds from Desmodium caudatum leaves and stems. Arch. Pharm. Res. 2014, 37, 721–727. [Google Scholar] [CrossRef] [PubMed]
- Sasaki, H.; Kashiwada, Y.; Shibata, H.; Takaishi, Y. Prenylated flavonoids from Desmodium caudatum and evaluation of their anti-MRSA activity. Phytochemistry 2012, 82, 136–142. [Google Scholar] [CrossRef] [PubMed]
- Ito, C.; Sato, K.; Oka, T.; Inoue, M.; Juichi, M.; Omura, M.; Furukawa, H. Two flavanones from Citrus species. Phytochemistry 1989, 28, 3562–3564. [Google Scholar] [CrossRef]
- Joseph, H.; Gleye, J.; Moulis, C.; Fouraste, I.; Stanislas, E. O-methoxylated glycosylflavones from Justicia pectoralis. J. Nat. Prod. 1988, 51, 804–805. [Google Scholar] [CrossRef] [PubMed]
- Wu, Y.; He, F.; Pan, Q.; Shi, Y.; Min, Z.; Liang, J. C-glucosyl flavones from the seeds of Ziziphus jujuba var. spinosa. Chem. Nat. Comp. 2011, 47, 369–372. [Google Scholar] [CrossRef]
- Bakhtiar, A.; Gleye, J.; Moulis, C.; Fourasté, I. O-glycosyl-C-glycosyl flavones from Galipea trifoliata. Phytochemistry 1994, 35, 1593–1594. [Google Scholar]
- Sadati, S.M.; Gheibi, N.; Ranjbar, S.; Hashemzadeh, M.S. Docking study of flavonoid derivatives as potent inhibitors of influenza H1N1 virus neuraminidase. Biomed. Rep. 2019, 10, 33–38. [Google Scholar] [CrossRef] [PubMed]
- Choi, J.G.; Kim, Y.S.; Kim, J.H.; Chung, H.S. Antiviral activity of ethanol extract of Geranii Herba and its componets against influenza viruses via neuraminidase inhibition. Sci. Rep. 2019, 9, 12132. [Google Scholar] [CrossRef] [PubMed]
- Wei, T.; Dai, H. Quantification of GFP signals by fluorescent microscopy and flow cytometry. Methods Mol. Biol. 2014, 1163, 23–31. [Google Scholar] [PubMed]
- Sissolak, B.; Zabik, C.; Saric, N.; Sommeregger, W.; Vorauer-Uhl, K.; Striedner, G. Application of the Bradford Assay for Cell Lysis Quantification: Residual Protein Content in Cell Culture Supernatants. Biotechnol. J. 2019, 14, 1800714. [Google Scholar] [CrossRef]
Sample Availability: Samples of the compounds 1–6 are available from the authors. |







© 2020 by the authors. Licensee MDPI, Basel, Switzerland. This article is an open access article distributed under the terms and conditions of the Creative Commons Attribution (CC BY) license (http://creativecommons.org/licenses/by/4.0/).
Share and Cite
Kwon, E.B.; Yang, H.J.; Choi, J.-G.; Li, W. Protective Effect of Flavonoids from Ohwia caudata against Influenza a Virus Infection. Molecules 2020, 25, 4387. https://doi.org/10.3390/molecules25194387
Kwon EB, Yang HJ, Choi J-G, Li W. Protective Effect of Flavonoids from Ohwia caudata against Influenza a Virus Infection. Molecules. 2020; 25(19):4387. https://doi.org/10.3390/molecules25194387
Chicago/Turabian StyleKwon, Eun Bin, Hye Jin Yang, Jang-Gi Choi, and Wei Li. 2020. "Protective Effect of Flavonoids from Ohwia caudata against Influenza a Virus Infection" Molecules 25, no. 19: 4387. https://doi.org/10.3390/molecules25194387
APA StyleKwon, E. B., Yang, H. J., Choi, J.-G., & Li, W. (2020). Protective Effect of Flavonoids from Ohwia caudata against Influenza a Virus Infection. Molecules, 25(19), 4387. https://doi.org/10.3390/molecules25194387

