Yifei Tongluo, a Chinese Herbal Formula, Suppresses Tumor Growth and Metastasis and Exerts Immunomodulatory Effect in Lewis Lung Carcinoma Mice
Abstract
:1. Introduction
2. Results
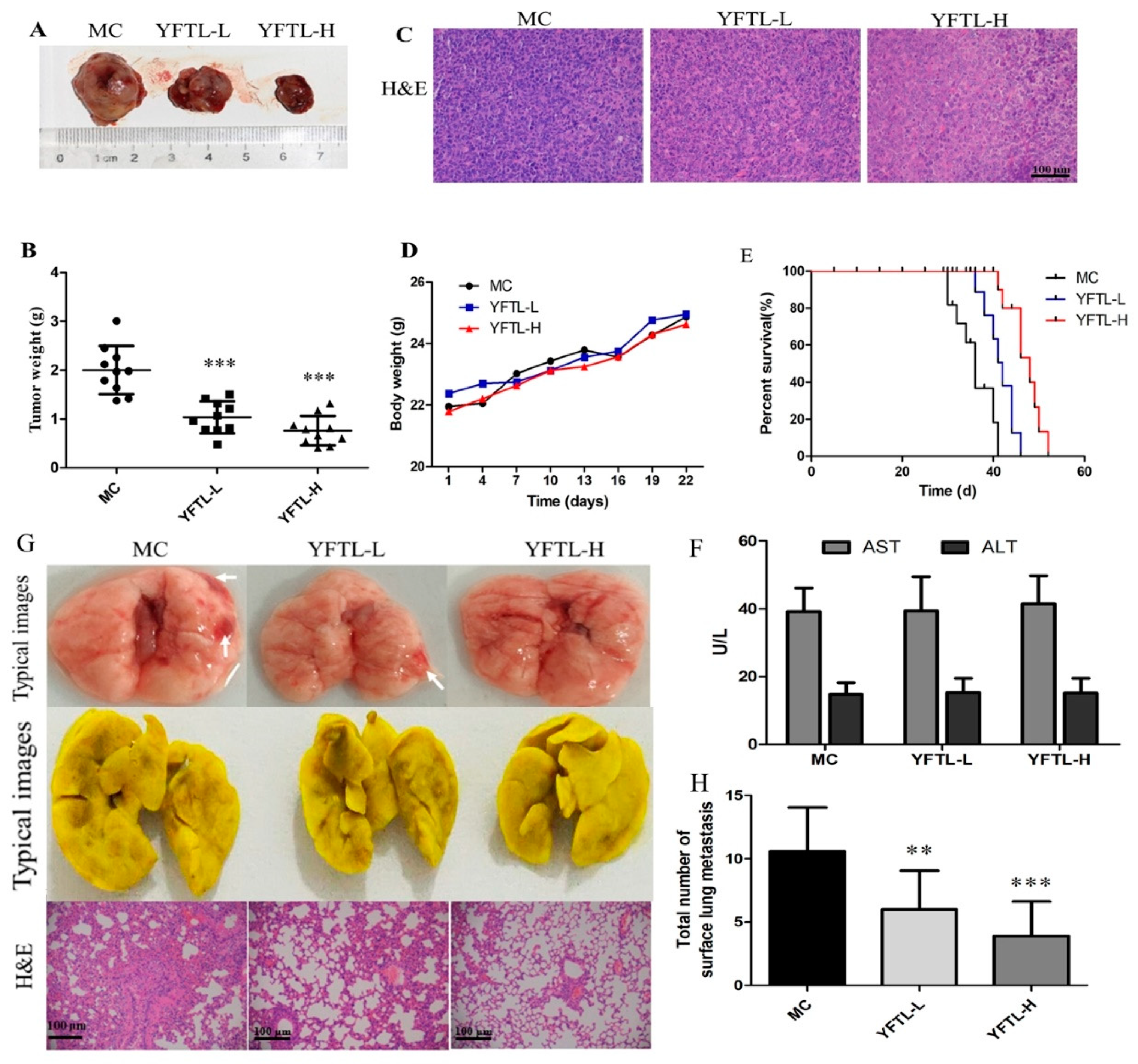
2.1. Tumor Growth and Survival in Lewis Lung Cancer-Bearing Mice
2.2. Anti-Metastasis Effect of YFTL in Lewis Lung Cancer-Bearing Mice
2.3. Effect of YFTL on the Proliferation and Apoptosis in Lewis Tumor-Bearing Mice
2.4. Effect of YFTL on Angiogenesis in Lewis Tumor-Bearing Mice
2.5. Effect of YFTL on EMT and MMPs in Tumor and Lung Tissues of Lewis Lung Cancer Mice
2.6. Effect of YFTL on Splenocytes Proliferation and NK Cell Activity in Lewis Tumor-Bearing Mice
2.7. Effect of YFTL on CD4+ T Cell, CD8+ T Cell, and NK Cell Subsets in Lewis Tumor Mice
2.8. Effect of YFTL on Cytokines Levels in the Serum of Lewis Tumor-Bearing Mice
2.9. Regulation of PI3K/AKT, MAPK, and TGFβ/Smad2 Pathways in YFTL-Treated Lewis Tumor-Bearing Mice
3. Discussion
4. Materials and Methods
4.1. Materials and Reagents
4.2. Cell Culture
4.3. Animals
4.4. Antitumor and Anti-Metastasis Efficacy in Lewis Lung Carcinoma Mice
4.5. H&E, TUNEL and Immunohistochemistry Assay
4.6. Determination of Cytokines and VEGF in the Serum by ELISA
4.7. Measurement of Lymphocyte Proliferation
4.8. Splenic NK Cell Cytotoxicity Activity Assays
4.9. Determination of Spleen Lymphocyte Phenotype
4.10. Western Blot Analysis
4.11. Statistical Analysis
Author Contributions
Funding
Conflicts of Interest
References
- Farag, A.A.; Ali, A.; Elshazly, S.; Farag, A.A. Feature fusion for lung nodule classification. Int. J. Comput. Assist. Radiol. Surg. 2017, 12, 1809–1818. [Google Scholar] [CrossRef]
- Gajra, A.; Akbar, S.A.; Din, N.U. Management of Lung Cancer in the Elderly. Clin. Geriatr. Med. 2016, 32, 81–95. [Google Scholar] [CrossRef]
- Zaric, B.; Stojsic, V.; Tepavac, A.; Sarcev, T.; Zarogoulidis, P.; Darwiche, K.; Tsakiridis, K.; Karapantzos, I.; Kesisis, G.; Kougioumtzi, I.; et al. Adjuvant chemotherapy and radiotherapy in the treatment of non-small cell lung cancer (NSCLC). J. Thorac. Dis. 2013, 5, S371–S377. [Google Scholar]
- Ishioka, C. Training of specialists on nonsurgical cancer therapy according to the plan to prepare professionals in oncology. Nihon Naika Gakkai Zasshi. J. Jpn. Soc. Intern. Med. 2009, 98, 1940–1946. [Google Scholar] [CrossRef]
- Komaki, R.; Sause, W.T.; Byhardt, R.W.; Curran, W.J., Jr.; Fuller, D.; Graham, M.V.; Ko, B.; Weisenburger, T.H.; Kaiser, L.R.; Leibel, S.A.; et al. Non-small cell lung cancer, nonsurgical, aggressive therapy. American College of Radiology. ACR Appropriateness Criteria. Radiology 2000, 215, 1319–1330. [Google Scholar]
- Nichols, L.; Saunders, R.; Knollmann, F.D. Causes of death of patients with lung cancer. Arch. Pathol. Lab. Med. 2012, 136, 1552–1557. [Google Scholar] [CrossRef]
- Fidler, I.J. The organ microenvironment and cancer metastasis. Differ. Res. Biol. Divers. 2002, 70, 498–505. [Google Scholar] [CrossRef]
- Hanahan, D.; Weinberg, R.A. Hallmarks of cancer: The next generation. Cell 2011, 144, 646–674. [Google Scholar] [CrossRef]
- Samples, J.; Willis, M.; Klauber-Demore, N. Targeting angiogenesis and the tumor microenvironment. Surg. Oncol. Clin. North. Am. 2013, 22, 629–639. [Google Scholar] [CrossRef]
- Chen, P.C.; Chen, C.C.; Ker, Y.B.; Chang, C.H.; Chyau, C.C.; Hu, M.L. Anti-Metastatic Effects of Antrodan with and without Cisplatin on Lewis Lung Carcinomas in a Mouse Xenograft Model. Int. J. Mol. Sci. 2018, 19, 1565. [Google Scholar] [CrossRef]
- Yoon, S.O.; Park, S.J.; Yun, C.H.; Chung, A.S. Roles of matrix metalloproteinases in tumor metastasis and angiogenesis. J. Biochem. Mol. Biol. 2003, 36, 128–137. [Google Scholar] [CrossRef] [PubMed]
- Singh, A.; Settleman, J. EMT, cancer stem cells and drug resistance: An emerging axis of evil in the war on cancer. Oncogene 2010, 29, 4741–4751. [Google Scholar] [CrossRef] [PubMed]
- Gavert, N.; Ben-Ze’ev, A. Epithelial-mesenchymal transition and the invasive potential of tumors. Trends Mol. Med. 2008, 14, 199–209. [Google Scholar] [CrossRef] [PubMed]
- Tian, L.; Shen, D.; Li, X.; Shan, X.; Wang, X.; Yan, Q.; Liu, J. Ginsenoside Rg3 inhibits epithelial-mesenchymal transition (EMT) and invasion of lung cancer by down-regulating FUT4. Oncotarget 2016, 7, 1619–1632. [Google Scholar] [CrossRef] [PubMed]
- Qiu, X.; Jia, J. Research advances on TCM anti-tumor effects and the molecular mechanisms. J. Cancer Res. 2014, 10 (Suppl. 1), 8–13. [Google Scholar]
- Ancuceanu, R.V.; Istudor, V. Pharmacologically active natural compounds for lung cancer. Altern. Med. Rev. 2004, 9, 402–419. [Google Scholar]
- Tian, X.; Liu, L. Effect and advantage of orally taking Chinese herbal medicine for treatment of lung cancer. Zhongguo Zhong Yao Za Zhi = Zhongguo Zhongyao Zazhi = China J. Chin. Mater. Med. 2010, 35, 2795–2800. [Google Scholar]
- Fan, R.; Xiang, Y.; Yang, L.; Liu, Y.; Yin, K.; Feng, W.; Xu, Y.; Xie, H.; Fu, M.; Wu, J.; et al. Significance of CD4+,CD25+, CD127low regulatory T cells in therapy of anti-MDR-TB. Lab. Med. Clin. 2015, 12, 2307–2313. [Google Scholar]
- Feng, W.; Liu, Y.; He, F.; Liu, C.; Ye, Z.; Fu, Z.; Chen, X.; Chen, X.; Lei, J.; Li, C.; et al. Short-term Therapeutic Effect of Yifei Tongluo Decoction Combined with Chemotherapy for Multidrug-resistant Tuberculosis. J. New Chin. Med. 2012, 44, 22–25. [Google Scholar]
- Feng, W.; Liu, Y.; He, F.; Liu, C.; Ye, Z.; Fu, Z.; Chen, X.; Chen, X.; Lei, J.; Li, C.; et al. A Multicenter Middle-term Clinical Effect Observation of YifeiTongluo Prescription Combined with Chemotherapy on the Treatment of Multi-drug Resistant Tuberculosis. J. Hunan Univ. Chin. Med. 2014, 34, 46–50. [Google Scholar]
- Ou, Y.; Yang, L.; Zuo, Y.; Zeng, J.; Liu, Y. Pharmacodynamic study of Yifei Tongluo granule. J. Hunan Univ. Chin. Med. 2013, 33, 41–44. [Google Scholar]
- Wang, Y.; Qi, Q.; Li, A.; Yang, M.; Huang, W.; Xu, H.; Zhao, Z.; Li, S. Immuno-enhancement effects of Yifei Tongluo Granules on cyclophosphamide-induced immunosuppression in Balb/c mice. J. Ethnopharmacol. 2016, 194, 72–82. [Google Scholar] [CrossRef] [PubMed]
- Hongtao, L.; Xiaoqi, G.; Junni, L.; Feng, X.; Guodong, B.; Liang, Y. Chlorogenic-induced inhibition of non-small cancer cells occurs through regulation of histone deacetylase 6. Cell. Mol. Biol. (Noisy-Le-Grand Fr.) 2018, 64, 134–139. [Google Scholar]
- Martinez Conesa, C.; Vicente Ortega, V.; Yanez Gascon, M.J.; Alcaraz Banos, M.; Canteras Jordana, M.; Benavente-Garcia, O.; Castillo, J. Treatment of metastatic melanoma B16F10 by the flavonoids tangeretin, rutin, and diosmin. J. Agric. Food Chem. 2005, 53, 6791–6797. [Google Scholar] [CrossRef] [PubMed]
- Drewa, G.; Schachtschabel, D.O.; Palgan, K.; Grzanka, A.; Sujkowska, R. The influence of rutin on the weight, metastasis and melanin content of B16 melanotic melanoma in C57BL/6 mice. Neoplasma 1998, 45, 266–271. [Google Scholar] [PubMed]
- Zhen, Z.G.; Ren, S.H.; Ji, H.M.; Ma, J.H.; Ding, X.M.; Feng, F.Q.; Chen, S.L.; Zou, P.; Ren, J.R.; Jia, L. Linarin suppresses glioma through inhibition of NF-kappaB/p65 and up-regulating p53 expression in vitro and in vivo. Biomed. Pharmacother. 2017, 95, 363–374. [Google Scholar] [CrossRef] [PubMed]
- Seo, D.W.; Cho, Y.R.; Kim, W.; Eom, S.H. Phytochemical linarin enriched in the flower of Chrysanthemum indicum inhibits proliferation of A549 human alveolar basal epithelial cells through suppression of the Akt-dependent signaling pathway. J. Med. Food 2013, 16, 1086–1094. [Google Scholar] [CrossRef] [PubMed]
- Lee, S.Y.; Lim, T.G.; Chen, H.; Jung, S.K.; Lee, H.J.; Lee, M.H.; Kim, D.J.; Shin, A.; Lee, K.W.; Bode, A.M.; et al. Esculetin suppresses proliferation of human colon cancer cells by directly targeting beta-catenin. Cancer Prev. Res. (Phila. PA) 2013, 6, 1356–1364. [Google Scholar] [CrossRef] [PubMed]
- Kim, A.D.; Han, X.; Piao, M.J.; Hewage, S.R.; Hyun, C.L.; Cho, S.J.; Hyun, J.W. Esculetin induces death of human colon cancer cells via the reactive oxygen species-mediated mitochondrial apoptosis pathway. Environ. Toxicol. Pharm. 2015, 39, 982–989. [Google Scholar] [CrossRef] [PubMed]
- Kim, W.K.; Byun, W.S.; Chung, H.J.; Oh, J.; Park, H.J.; Choi, J.S.; Lee, S.K. Esculetin suppresses tumor growth and metastasis by targeting Axin2/E-cadherin axis in colorectal cancer. Biochem. Pharm. 2018, 152, 71–83. [Google Scholar] [CrossRef]
- Araujo, J.R.; Goncalves, P.; Martel, F. Chemopreventive effect of dietary polyphenols in colorectal cancer cell lines. Nutr. Res. (New York N.Y. USA) 2011, 31, 77–87. [Google Scholar] [CrossRef]
- Nair, S.; Phillips, A.O.; Norton, N.; Spurlock, G.; Williams, H.J.; Craig, K.J.; Williams, J.D.; Williams, N.M.; Bowen, T. Further evidence for the association of MMP9 with nephropathy in type 2 diabetes and application of DNA pooling technology to candidate gene screening. J. Nephrol. 2008, 21, 400–405. [Google Scholar]
- Liu, R.; Zheng, H.; Li, W.; Guo, Q.; He, S.; Hirasaki, Y.; Hou, W.; Hua, B.; Li, C.; Bao, Y.; et al. Anti-tumor enhancement of Fei-Liu-Ping ointment in combination with celecoxib via cyclooxygenase-2-mediated lung metastatic inflammatory microenvironment in Lewis lung carcinoma xenograft mouse model. J. Transl. Med. 2015, 13, 366. [Google Scholar] [CrossRef] [PubMed]
- Wang, J.; Tong, X.; Li, P.; Cao, H.; Su, W. Immuno-enhancement effects of Shenqi Fuzheng Injection on cyclophosphamide-induced immunosuppression in Balb/c mice. J. Ethnopharmacol. 2012, 139, 788–795. [Google Scholar] [CrossRef] [PubMed]
- Zhu, X.-L.; Chen, A.-F.; Lin, Z.-B. Ganoderma lucidum polysaccharides enhance the function of immunological effector cells in immunosuppressed mice. J. Ethnopharmacol. 2007, 111, 219–226. [Google Scholar] [CrossRef] [PubMed]
- Fuster, F.; Vargas, J.I.; Jensen, D.; Sarmiento, V.; Acuña, P.; Peirano, F.; Fuster, F.; Arab, J.P.; Martínez, F. CD4/CD8 ratio as a predictor of the response to HBV vaccination in HIV-positive patients: A prospective cohort study. Vaccine 2016, 34, 1889–1895. [Google Scholar] [CrossRef] [PubMed]
- Xie, B.; Xie, X.; Rao, B.; Liu, S.; Liu, H. Molecular Mechanisms Underlying the Inhibitory Effects of Qingzaojiufei Decoction on Tumor Growth in Lewis Lung Carcinoma. Integr. Cancer 2018, 17, 467–476. [Google Scholar] [CrossRef] [PubMed]
- Lim, W.; Park, S.; Bazer, F.W.; Song, G. Apigenin Reduces Survival of Choriocarcinoma Cells by Inducing Apoptosis via the PI3K/AKT and ERK1/2 MAPK Pathways. J. Cell. Physiol. 2016, 231, 2690–2699. [Google Scholar] [CrossRef] [PubMed]
- Fresno Vara, J.A.; Casado, E.; de Castro, J.; Cejas, P.; Belda-Iniesta, C.; Gonzalez-Baron, M. PI3K/Akt signalling pathway and cancer. Cancer Treat. Rev. 2004, 30, 193–204. [Google Scholar] [CrossRef]
- Cao, C.; Su, Y.; Han, D.; Gao, Y.; Zhang, M.; Chen, H.; Xu, A. Ginkgo biloba exocarp extracts induces apoptosis in Lewis lung cancer cells involving MAPK signaling pathways. J. Ethnopharmacol. 2017, 198, 379–388. [Google Scholar] [CrossRef]
- Zoni, E.; van der Pluijm, G.; Gray, P.C.; Kruithof-de Julio, M. Epithelial Plasticity in Cancer: Unmasking a MicroRNA Network for TGF-beta-, Notch-, and Wnt-Mediated EMT. J. Oncol. 2015, 2015, 198967. [Google Scholar] [CrossRef]
- Langer, C.; Soria, J.C. The role of anti-epidermal growth factor receptor and anti-vascular endothelial growth factor therapies in the treatment of non-small-cell lung cancer. Clin. Lung Cancer 2010, 11, 82–90. [Google Scholar] [CrossRef]
- Lin, S.S.; Lai, K.C.; Hsu, S.C.; Yang, J.S.; Kuo, C.L.; Lin, J.P.; Ma, Y.S.; Wu, C.C.; Chung, J.G. Curcumin inhibits the migration and invasion of human A549 lung cancer cells through the inhibition of matrix metalloproteinase-2 and -9 and Vascular Endothelial Growth Factor (VEGF). Cancer Lett. 2009, 285, 127–133. [Google Scholar] [CrossRef] [PubMed]
- Gusterson, B.A. Identification and interpretation of epidermal growth factor and c-erbB-2 overexpression. Eur. J. Cancer (Oxf. Eng. 1990) 1992, 28, 263–267. [Google Scholar] [CrossRef]
- Chun, J.; Kim, Y.S. Platycodin D inhibits migration, invasion, and growth of MDA-MB-231 human breast cancer cells via suppression of EGFR-mediated Akt and MAPK pathways. Chem. -Biol. Interact. 2013, 205, 212–221. [Google Scholar] [CrossRef] [PubMed]
- Dancea, H.C.; Shareef, M.M.; Ahmed, M.M. Role of Radiation-induced TGF-beta Signaling in Cancer Therapy. Mol. Cell. Pharm. 2009, 1, 44–56. [Google Scholar] [CrossRef]
- Chen, Y.; Liu, W.; Wang, P.; Hou, H.; Liu, N.; Gong, L.; Wang, Y.; Ji, K.; Zhao, L.; Wang, P. Halofuginone inhibits radiotherapy-induced epithelial-mesenchymal transition in lung cancer. Oncotarget 2016, 7, 71341–71352. [Google Scholar] [CrossRef] [PubMed]
- Wang, P.Y.; Zhu, X.L.; Lin, Z.B. Antitumor and Immunomodulatory Effects of Polysaccharides from Broken-Spore of Ganoderma lucidum. Front. Pharm. 2012, 3, 135. [Google Scholar] [CrossRef] [PubMed]
- Zhang, S.; Nie, S.; Huang, D.; Feng, Y.; Xie, M. A novel polysaccharide from Ganoderma atrum exerts antitumor activity by activating mitochondria-mediated apoptotic pathway and boosting the immune system. J. Agric. Food Chem. 2014, 62, 1581–1589. [Google Scholar] [CrossRef]
- Shin, E.C.; Ahn, J.M.; Kim, C.H.; Choi, Y.; Ahn, Y.S.; Kim, H.; Kim, S.J.; Park, J.H. IFN-gamma induces cell death in human hepatoma cells through a TRAIL/death receptor-mediated apoptotic pathway. Int. J. Cancer 2001, 93, 262–268. [Google Scholar] [CrossRef]
- Yousefi, H.; Yuan, J.; Keshavarz-Fathi, M.; Murphy, J.F.; Rezaei, N. Immunotherapy of cancers comes of age. Expert Rev. Clin. Immunol. 2017, 13, 1001–1015. [Google Scholar] [CrossRef]
- Tognarelli, S.; Wirsching, S.; von Metzler, I.; Rais, B.; Jacobs, B.; Serve, H.; Bader, P.; Ullrich, E. Enhancing the Activation and Releasing the Brakes: A Double Hit Strategy to Improve NK Cell Cytotoxicity Against Multiple Myeloma. Front. Immunol. 2018, 9, 2743. [Google Scholar] [CrossRef]
- Jiang, X.; Zhu, X.; Huang, W.; Xu, H.; Zhao, Z.; Li, S.; Li, S.; Cai, J.; Cao, J. Garlic-derived organosulfur compound exerts antitumor efficacy via activation of MAPK pathway and modulation of cytokines in SGC-7901 tumor-bearing mice. Int. Immunopharmacol. 2017, 48, 135–145. [Google Scholar] [CrossRef] [PubMed]
- Zhong, L.L.D.; Chen, H.-Y.; Cho, W.C.S.; Meng, X.-M.; Tong, Y. The efficacy of Chinese herbal medicine as an adjunctive therapy for colorectal cancer: A systematic review and meta-analysis. Complement. Ther. Med. 2012, 20, 240–252. [Google Scholar] [CrossRef] [PubMed]
- Zhou, X.; Liu, Z.; Long, T.; Zhou, L.; Bao, Y. Immunomodulatory effects of herbal formula of astragalus polysaccharide (APS) and polysaccharopeptide (PSP) in mice with lung cancer. Int. J. Biol. Macromol. 2018, 106, 596–601. [Google Scholar] [CrossRef] [PubMed]
- Chen, X.; Nie, W.; Yu, G.; Li, Y.; Hu, Y.; Lu, J.; Jin, L. Antitumor and immunomodulatory activity of polysaccharides from Sargassum fusiforme. Food Chem. Toxicol. Int. J. Publ. Br. Ind. Biol. Res. Assoc. 2012, 50, 695–700. [Google Scholar] [CrossRef] [PubMed]
- Chen, Y.; Xian, W.; Li, Z.; Ming, X. Application progress in vinblastines combined with Traditional Chinese Medicine in the treatment of lung cancer. China Pharm. 2017, 20, 1229–1232, 1235. [Google Scholar]
- Fan, X.; Li, N.; Wang, X.; Zhang, J.; Xu, M.; Liu, X.; Wang, B. Protective immune mechanisms of Yifei Tongluo, a Chinese herb formulation, in the treatment of mycobacterial infection. PLoS ONE 2018, 13. [Google Scholar] [CrossRef]
- Tsai, Y.C.; Won, S.J. Effects of tramadol on T lymphocyte proliferation and natural killer cell activity in rats with sciatic constriction injury. Pain 2001, 92, 63–69. [Google Scholar] [CrossRef]
Sample Availability: Samples of the YFTL formula are available from the authors. |







| Scientific Name | Herbal Name | Chinese Name | Family | Weight Ratio |
|---|---|---|---|---|
| Polygonatum sibiricum Red. | Polygonati Rhizoma | Huangjing | Liliaceae | 2 |
| Bletilla sfriata (Thunb.) Reiehb.f. | Bletillae Rhizoma | Baiji | Orchidaceae | 1 |
| Stemonasessilifolia (Miq.) Miq. | Stemonae Radix | Baibu | Stemonaceae | 1.5 |
| Ardisiajaponica (Thunb.) Blume | Ardisiae Japonicae Herba | Aidicha | Myrsinaceae | 2 |
| Viola yedoensis Makino | Violae Herba | Zihuadiding | Violaceae | 2 |
| Tussilago farfara L. | Farfarae Flos | Kuandonghua | Asteraceae | 1 |
| Asparagus cochinchinensis (Lour.) Merr. | Asparagi Radix | Tiandong | Liliaceae | 1.5 |
| Cirsium japonicum Fisch. ex DC. | Cirsii Japonica Herba | Daji | Asteraceae | 1 |
| Pseudostellaria heterophylla (Miq.) Pax ex Pax et Hoffm | Pseudostellariae Radix | Taizishen | Caryophyllaceae | 1.5 |
| Luffa cylindrica (L.) Roem | Luffae Fructus Retinervus | Sigualuo | Cucurbitaceae | 1.5 |
| Trionyx sinensis Wiegmann | Trionycis Carapax | Biejia | Trionychidae | 1.5 |
© 2019 by the authors. Licensee MDPI, Basel, Switzerland. This article is an open access article distributed under the terms and conditions of the Creative Commons Attribution (CC BY) license (http://creativecommons.org/licenses/by/4.0/).
Share and Cite
Qi, Q.; Hou, Y.; Li, A.; Sun, Y.; Li, S.; Zhao, Z. Yifei Tongluo, a Chinese Herbal Formula, Suppresses Tumor Growth and Metastasis and Exerts Immunomodulatory Effect in Lewis Lung Carcinoma Mice. Molecules 2019, 24, 731. https://doi.org/10.3390/molecules24040731
Qi Q, Hou Y, Li A, Sun Y, Li S, Zhao Z. Yifei Tongluo, a Chinese Herbal Formula, Suppresses Tumor Growth and Metastasis and Exerts Immunomodulatory Effect in Lewis Lung Carcinoma Mice. Molecules. 2019; 24(4):731. https://doi.org/10.3390/molecules24040731
Chicago/Turabian StyleQi, Qiuchen, Yanhong Hou, Ang Li, Yueyue Sun, Siying Li, and Zhongxi Zhao. 2019. "Yifei Tongluo, a Chinese Herbal Formula, Suppresses Tumor Growth and Metastasis and Exerts Immunomodulatory Effect in Lewis Lung Carcinoma Mice" Molecules 24, no. 4: 731. https://doi.org/10.3390/molecules24040731
APA StyleQi, Q., Hou, Y., Li, A., Sun, Y., Li, S., & Zhao, Z. (2019). Yifei Tongluo, a Chinese Herbal Formula, Suppresses Tumor Growth and Metastasis and Exerts Immunomodulatory Effect in Lewis Lung Carcinoma Mice. Molecules, 24(4), 731. https://doi.org/10.3390/molecules24040731

