Mir-152 Regulates 3T3-L1 Preadipocyte Proliferation and Differentiation
Abstract
:1. Introduction
2. Materials and Methods
2.1. Experimental Animals
2.2. Determination of Intramuscular Fat (IMF)
2.3. Cell Culture and Transfection
2.4. RNA Extraction and Quantitative qRT-PCR
2.5. Cell Proliferation Assays
2.6. Oil Red O Staining and Triglyceride Assay
2.7. Luciferase Reporter Assay
2.8. Statistical Analysis
3. Results
3.1. miR-152 is Up-Regulated During 3T3-L1 Preadipocyte Differentiation
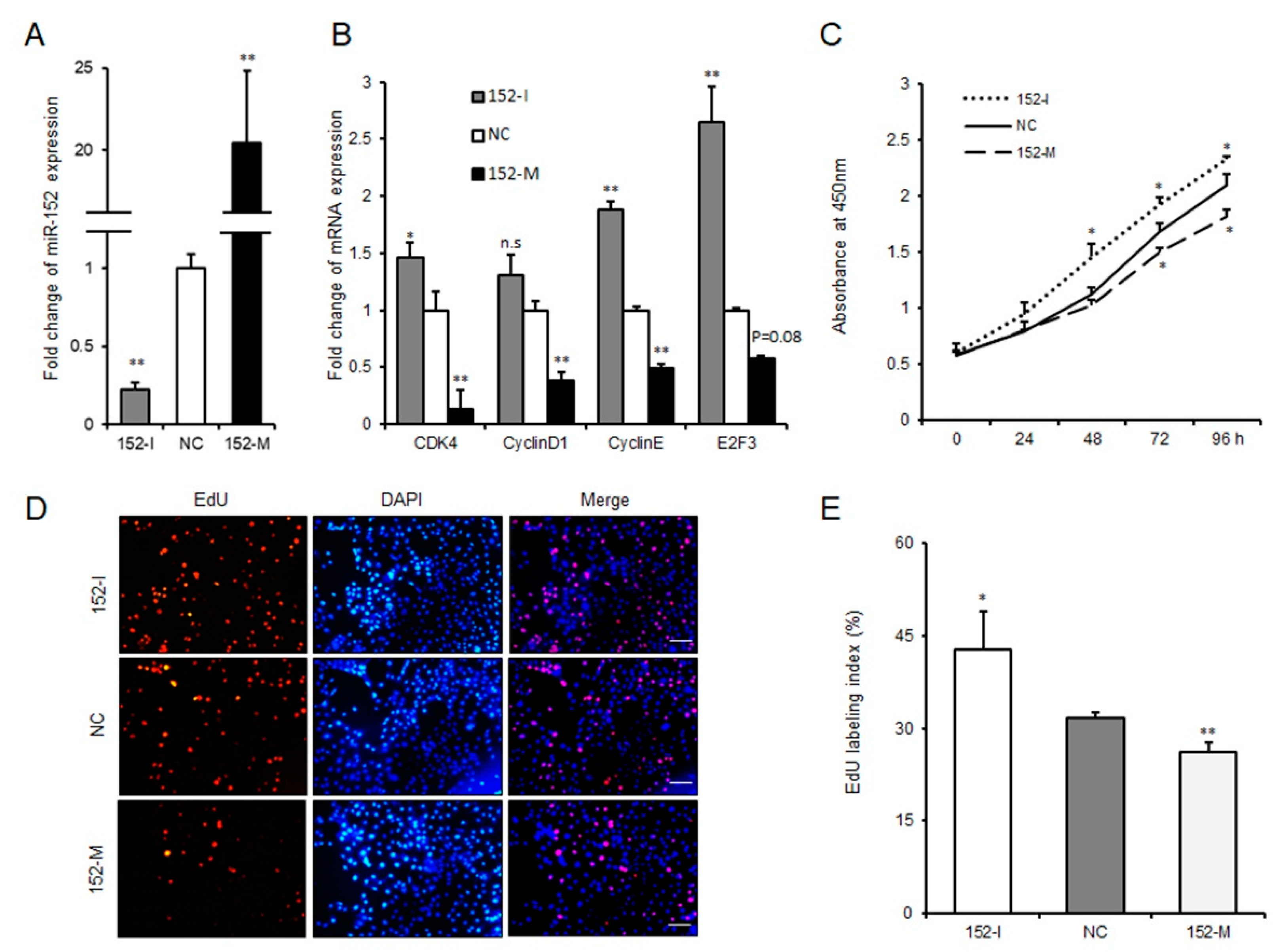
3.2. miR-152 Inhibits 3T3-L1 Preadipocyte Proliferation
3.3. miR-152 Promotes 3T3-L1 Preadipocyte Differentiation
3.4. Lipoprotein Lipase is a Target Gene of miR-152
3.5. miR-152 is Correlated with Adipogenesis and Intramuscular Fat Formation In Vivo
4. Discussion
5. Conclusions
Supplementary Materials
Author Contributions
Funding
Conflicts of Interest
References
- Zimmet, P.; Alberti, K.G.M.; Shaw, J. Global and societal implications of the diabetes epidemic. Nature 2001, 414, 782–787. [Google Scholar] [CrossRef] [PubMed]
- Kopelman, P.G. Obesity as a medical problem. Nature 2000, 404, 635–643. [Google Scholar] [CrossRef] [PubMed]
- Authors, U. State-specific prevalence of obesity among adults with disabilities--eight states and the district of columbia, 1998–1999. Morb. Mortal. Wkly. Rep. 2002, 51, 805–808. [Google Scholar]
- Hannele, Y.-J. Fat in the liver and insulin resistance. Ann. Med. 2005, 37, 347–356. [Google Scholar]
- Herpen, N.A.V.; Schrauwen-Hinderling, V.B. Lipid accumulation in non-adipose tissue and lipotoxicity. Physiol. Behav. 2008, 94, 231–241. [Google Scholar] [CrossRef] [PubMed]
- Ravussin, E.; Smith, S.R. Increased fat intake, impaired fat oxidation, and failure of fat cell proliferation result in ectopic fat storage, insulin resistance, and type 2 diabetes mellitus. Ann. N Y Acad. Sci. 2010, 967, 363–378. [Google Scholar] [CrossRef]
- Unger, R.H.; Clark, G.O.; Scherer, P.E.; Orci, L. Lipid homeostasis, lipotoxicity and the metabolic syndrome. BBA Mol. Cell Biol. Lipids 2010, 1801, 209–214. [Google Scholar] [CrossRef]
- Shulman, G.I. Ectopic fat in insulin resistance, dyslipidemia, and cardiometabolic disease. New Engl. J. Med. 2014, 371, 1131–1141. [Google Scholar] [CrossRef]
- Izaurralde, E. Breakers and blockers—mirnas at work. Science 2015, 349, 380–382. [Google Scholar] [CrossRef]
- Shen, L.; Li, Q.; Wang, J.; Zhao, Y.; Niu, L.; Bai, L.; Shuai, S.; Li, X.; Zhang, S.; Zhu, L. Mir-144-3p promotes adipogenesis through releasing c/ebpα from klf3 and ctbp2. Front. Genet. 2018, 9. [Google Scholar] [CrossRef]
- Tan, Y.; Gan, M.; Fan, Y.; Li, L.; Zhong, Z.; Li, X.; Bai, L.; Zhao, Y.; Niu, L.; Shang, Y.; et al. Mir-10b-5p regulates 3t3-l1 cells differentiation by targeting apol6. Gene 2019, 687, 39–46. [Google Scholar] [CrossRef] [PubMed]
- Esau, C.; Kang, X.; Peralta, E.; Hanson, E.; Marcusson, E.G.; Ravichandran, L.V.; Sun, Y.; Koo, S.; Perera, R.J.; Jain, R. Microrna-143 regulates adipocyte differentiation. J. Biol. Chem. 2004, 279, 52361–52365. [Google Scholar] [CrossRef] [PubMed]
- Shen, L.; Mailin, G.; Qiang, L.; Jinyong, W.; Xuewei, L.; Shunhua, Z.; Li, Z. Microrna-200b regulates preadipocyte proliferation and differentiation by targeting klf4. Biomed. Pharmacother. 2018, 103, 1538–1544. [Google Scholar] [CrossRef] [PubMed]
- Karbiener, M.; Fischer, C.; Nowitsch, S.; Opriessnig, P.; Papak, C.; Ailhaud, G.; Dani, C.; Amri, E.-Z.; Scheideler, M. Microrna mir-27b impairs human adipocyte differentiation and targets pparγ. Biochem. Biophys. Res. Commun. 2009, 390, 247–251. [Google Scholar] [CrossRef] [PubMed]
- Peng, Y.; Chen, F.-F.; Ge, J.; Zhu, J.-Y.; Shi, X.-E.; Li, X.; Yu, T.-Y.; Chu, G.-Y.; Yang, G.-S. Mir-429 inhibits differentiation and promotes proliferation in porcine preadipocytes. Int. J. Mol. Sci. 2016, 17, 2047. [Google Scholar] [CrossRef] [PubMed]
- Tsuruta, T.; Kozaki, K.-i.; Uesugi, A.; Furuta, M.; Hirasawa, A.; Imoto, I.; Susumu, N.; Aoki, D.; Inazawa, J. Mir-152 is a tumor suppressor microrna that is silenced by DNA hypermethylation in endometrial cancer. Cancer Res. 2011, 71, 6450–6462. [Google Scholar] [CrossRef] [PubMed]
- Kajimoto, K. Microrna and 3t3-l1 pre-adipocyte differentiation. Rna-A Publ. Rna Soc. 2006, 12, 1626–1632. [Google Scholar] [CrossRef] [PubMed]
- Zhang, Y.; Yu, B.; Yu, J.; Zheng, P.; Huang, Z.; Luo, Y.; Luo, J.; Mao, X.; Yan, H.; He, J.; et al. Butyrate promotes slow-twitch myofiber formation and mitochondrial biogenesis in finishing pigs via inducing specific micrornas and pgc-1α expression1. J. Anim. Sci. 2019, 97, 3180–3192. [Google Scholar] [CrossRef]
- Resnitzky, D.; Gossen, M.; Bujard, H.; Reed, S.I. Acceleration of the g1/s phase transition by expression of cyclins d1 and e with an inducible system. Mol. Cell. Biol. 1994, 14, 1669–1679. [Google Scholar] [CrossRef]
- Fajas, L.; Landsberg, R.L.; Huss-Garcia, Y.; Sardet, C.; Lees, J.A.; Auwerx, J. E2fs regulate adipocyte differentiation. Dev. Cell 2002, 3, 39–49. [Google Scholar] [CrossRef]
- Gan, M.; Du, J.; Shen, L.; Yang, D.; Jiang, A.; Li, Q.; Jiang, Y.; Tang, G.; Li, M.; Wang, J. Mir-152 regulates the proliferation and differentiation of c2c12 myoblasts by targeting e2f3. Vitr. Cell. Dev. Biol.-Anim. 2018, 54, 304–310. [Google Scholar] [CrossRef] [PubMed]
- Bartel, D.P. Micrornas: Genomics, biogenesis, mechanism, and function. Cell 2004, 116, 281–297. [Google Scholar] [CrossRef]
- Ranganathan, G.; Unal, R.; Pokrovskaya, I.; Yaoborengasser, A.; Phanavanh, B.; Leckaczernik, B.; Rasouli, N.; Kern, P.A. The lipogenic enzymes dgat1, fas, and lpl in adipose tissue: Effects of obesity, insulin resistance, and tzd treatment. J. Lipid Res. 2006, 47, 2444–2450. [Google Scholar] [CrossRef] [PubMed]
- REHMSMEIER, M. Fast and effective prediction of microrna/target duplexes. Rna-A Publ. Rna Soc. 2004, 10, 1507–1517. [Google Scholar] [CrossRef] [PubMed]
- Huang, J.; Yue, W.; Yingjun, G.; Shuhan, S. Down-regulated microrna-152 induces aberrant DNA methylation in hepatitis b virus–related hepatocellular carcinoma by targeting DNA methyltransferase 1. Hepatology 2010, 52, 60–70. [Google Scholar] [CrossRef] [PubMed]
- Tatiana, L.O.G.; Chao, L.; Lodato, P.M.; Sarah, T.; Olejniczak, S.H.; Witze, E.S.; Thompson, C.B.; Wellen, K.E. Dnmt1 is regulated by atp-citrate lyase and maintains methylation patterns during adipocyte differentiation. Mol. Cell. Biol. 2013, 33, 3864–3878. [Google Scholar]
- Yue, C.; Song, Y.; Wang, Z.; Yue, Z.; Xu, H.; Xing, C.; Liu, Z. Altered expression of mir-148a and mir-152 in gastrointestinal cancers and its clinical significance. J. Gastrointest. Surg. 2010, 14, 1170–1179. [Google Scholar]
- KoHler, C.U.; Oleksandr, B.; Swetlana, M.; Kerstin, L.; Peter, R.; Thomas, B.K.; Fferlein, H.U. Analyses in human urothelial cells identify methylation of mir-152, mir-200b and mir-10a genes as candidate bladder cancer biomarkers. Biochem. Biophys. Res. Commun. 2013, 438, 48–53. [Google Scholar] [CrossRef]
- Yao, Y.; Ma, J.; Xue, Y.; Wang, P.; Li, Z.; Liu, J.; Chen, L.; Xi, Z.; Teng, H.; Wang, Z. Knockdown of long non-coding rna xist exerts tumor-suppressive functions in human glioblastoma stem cells by up-regulating mir-152. Cancer Lett. 2015, 359, 75–86. [Google Scholar] [CrossRef]
- Eckel, R.H. Lipoprotein lipase. A multifunctional enzyme relevant to common metabolic diseases. New Engl. J. Med. 1989, 320, 1060–1068. [Google Scholar]
- Goldberg, I.J. Lipoprotein lipase and lipolysis: Central roles in lipoprotein metabolism and atherogenesis. J. Lipid Res. 1996, 37, 693–707. [Google Scholar]
- Leigh, G.; Noemi, R.; Alberto, C.D.; Aranda, J.F.; Ramírez, C.M.; Elisa, A.; Chin-Sheng, L.; Anderson, N.N.; Alexandre, W.; Rafael, D.C. Microrna-148a regulates ldl receptor and abca1 expression to control circulating lipoprotein levels. Nat. Med. 2015, 21, 1280–1289. [Google Scholar]
- Wagschal, A.; Najafi-Shoushtari, S.H.; Wang, L.; Goedeke, L.; Sinha, S.; deLemos, A.S.; Black, J.C.; Ramírez, C.M.; Li, Y.; Tewhey, R. Genome-wide identification of micrornas regulating cholesterol and triglyceride homeostasis. Nat. Med. 2015, 21, 1290–1297. [Google Scholar] [CrossRef]
- Goldberg, I.J.; Merkel, M. Lipoprotein lipase: Physiology, biochemistry, and molecular biology. Front. Biosci 2001, 6, D388. [Google Scholar]
- Koike, T.; Liang, J.; Wang, X.; Ichikawa, T.; Shiomi, M.; Liu, G.; Sun, H.; Kitajima, S.; Morimoto, M.; Watanabe, T. Overexpression of lipoprotein lipase in transgenic watanabe heritable hyperlipidemic rabbits improves hyperlipidemia and obesity. J. Biol. Chem. 2004, 279, 7521–7529. [Google Scholar] [CrossRef]
- Zhang, Y.; Yan, H.; Zhou, P.; Zhang, Z.; Liu, J.; Zhang, H. Microrna-152 promotes slow-twitch myofiber formation via targeting uncoupling protein-3 gene. Animals 2019, 9, 669. [Google Scholar] [CrossRef]
- Ying, F.Y.; Qin, X.X.; Bo, J.C.; Chun Mei, S.; Rong, G.X.; Jun Fen, F. Aberrant hepatic microrna expression in nonalcoholic fatty liver disease. Cell. Physiol. Biochem. 2014, 34, 1983–1997. [Google Scholar]
- Zhang, C.; Seo, J.; Murakami, K.; Salem, E.S.B.; Nakamura, T. Hepatic ago2-mediated rna silencing controls energy metabolism linked to ampk activation and obesity-associated pathophysiology. Nat. Commun. 2018, 9, 3658. [Google Scholar] [CrossRef]
Sample Availability: Samples of the compounds are not available from the authors. |






© 2019 by the authors. Licensee MDPI, Basel, Switzerland. This article is an open access article distributed under the terms and conditions of the Creative Commons Attribution (CC BY) license (http://creativecommons.org/licenses/by/4.0/).
Share and Cite
Fan, Y.; Gan, M.; Tan, Y.; Chen, L.; Shen, L.; Niu, L.; Liu, Y.; Tang, G.; Jiang, Y.; Li, X.; et al. Mir-152 Regulates 3T3-L1 Preadipocyte Proliferation and Differentiation. Molecules 2019, 24, 3379. https://doi.org/10.3390/molecules24183379
Fan Y, Gan M, Tan Y, Chen L, Shen L, Niu L, Liu Y, Tang G, Jiang Y, Li X, et al. Mir-152 Regulates 3T3-L1 Preadipocyte Proliferation and Differentiation. Molecules. 2019; 24(18):3379. https://doi.org/10.3390/molecules24183379
Chicago/Turabian StyleFan, Yuan, Mailin Gan, Ya Tan, Lei Chen, Linyuan Shen, Lili Niu, Yihui Liu, Guoqing Tang, Yanzhi Jiang, Xuewei Li, and et al. 2019. "Mir-152 Regulates 3T3-L1 Preadipocyte Proliferation and Differentiation" Molecules 24, no. 18: 3379. https://doi.org/10.3390/molecules24183379
APA StyleFan, Y., Gan, M., Tan, Y., Chen, L., Shen, L., Niu, L., Liu, Y., Tang, G., Jiang, Y., Li, X., Zhang, S., Bai, L., & Zhu, L. (2019). Mir-152 Regulates 3T3-L1 Preadipocyte Proliferation and Differentiation. Molecules, 24(18), 3379. https://doi.org/10.3390/molecules24183379

