Dendrimers for Drug Delivery
Abstract
:1. Introduction
2. Discussion
2.1. Dendrimer-Drug Delivery Strategy
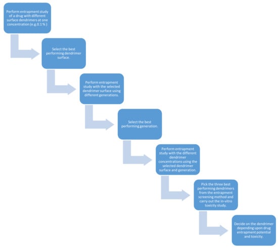
2.2. Multifunctional Delivery System
- Pre-formulation: solubility, stability, storage and transport,
- Formulation: dissolution, stability, enzymatic and hydrolytic degradation, permeability and multiple drug entrapment,
- Advanced formulation: bioavailability, targeting, toxicity, transdermal, novel drug delivery.
- (i)
- Chemical modification of dendrimer: Indomethacin showed slow release with G4-NH2 dendrimer while fast release was observed with G4-COOH [13]. The slow release with G4-NH2 dendrimer can be attributed to the strong interactions of drugs with dendrimers.
- (ii)
- Physical loading: Rate of drug release from dendrimers can also be modified by adjusting dendrimer-to-drug molar ratio. We have shown that, by changing cisplatin loading in PAMAM dendrimers, drug release can be controlled [14]. Cisplatin release from dendrimers showed fast release with higher cisplatin/dendrimer molar ratio formulation, whereas lowering the cisplatin/dendrimer molar ratio would provide slower release of cisplatin.
2.3. Dendrimer-Mediated Transdermal Delivery
2.4. Engineered Dendrimers
2.5. Hybrid Dendrimers
3. Conclusions
Acknowledgments
Conflicts of Interest
References
- Chauhan, A.S.; Diwan, P.V.; Jain, N.K.; Tomalia, D.A. Unexpected in vivo anti-inflammatory activity observed for simple, surface functionalized poly(amidoamine) dendrimers. Biomacromolecules 2009, 10, 1195–1202. [Google Scholar] [CrossRef] [PubMed]
- Chauhan, A.S.; Sridevi, S.; Chalasani, K.B.; Jain, A.K.; Jain, S.K.; Jain, N.K.; Diwan, P.V. Dendrimer-mediated transdermal delivery: Enhanced bioavailability of indomethacin. J. Control. Release 2003, 90, 335–343. [Google Scholar] [CrossRef]
- Tomalia, D.; Baker, H.; Dewald, J.; Hall, M.; Kallos, G.; Martin, S.; Roeck, J.; Ryder, J.; Smith, P. A New Class of Polymers: STARBURST®-Dendritic Macromolecules. Polym. J. 1985, 17, 117–132. [Google Scholar] [CrossRef]
- Tomalia, D.; Naylor, A.M.; Goddard, W.A., III. STARBURST Dendrimers: Molecular Level Control of Size, Shape, Surface Chemistry, Topology and Flexibility from Atoms to Macroscopic Matter. Angew. Chem. Int. Ed. Engl. 1990, 29, 138–175. [Google Scholar] [CrossRef]
- Tomalia, D.A. Dendrimer research. Science 1991, 252, 1231. [Google Scholar] [CrossRef] [PubMed]
- Tomalia, D.A. In quest of a systematic framework for unifying and defining nanoscience. J. Nanopart. Res. 2009, 11, 1251–1310. [Google Scholar] [CrossRef] [PubMed]
- Tomalia, D.A. Interview: An architectural journey: From trees, dendrons/dendrimers to nanomedicine. Interview by Hannah Stanwix. Nanomedicine 2012, 7, 953–956. [Google Scholar] [CrossRef] [PubMed]
- Chauhan, A.S. Dendrimer nanotechnology for enhanced formulation and controlled delivery of resveratrol. Ann. N. Y. Acad. Sci. 2015, 1348, 134–140. [Google Scholar] [CrossRef] [PubMed]
- Asthana, A.; Chauhan, A.S.; Diwan, P.V.; Jain, N.K. Poly(amidoamine) (PAMAM) dendritic nanostructures for controlled site-specific delivery of acidic anti-inflammatory active ingredient. AAPS PharmSciTech 2005, 6, E536–E542. [Google Scholar] [CrossRef] [PubMed]
- Chauhan, A.S.; Jain, N.K.; Diwan, P.V.; Khopade, A.J. Solubility enhancement of indomethacin with poly(amidoamine) dendrimers and targeting to inflammatory regions of arthritic rats. J. Drug Target. 2004, 12, 575–583. [Google Scholar] [CrossRef] [PubMed]
- Svenson, S.; Chauhan, A.S. Dendrimers for enhanced drug solubilization. Nanomedicine 2008, 3, 679–702. [Google Scholar] [CrossRef] [PubMed]
- Chauhan, A.; Newenhouse, E.; Gerhardt, A. Compositions Comprising a Dendrimer-Resveratrol Complex and Methods for Making and Using the Same. U.S. Patent 9,855,223 B2, 2 January 2018. [Google Scholar]
- Chauhan, A.; Svenson, S.; Reyna, L.; Tomalia, D. Solubility enhancement propensity of PAMAM nanoconstructs. Mater. Matters Nanomater. 2007, 2, 24–26. [Google Scholar]
- Kulhari, H.; Pooja, D.; Singh, M.K.; Chauhan, A.S. Optimization of carboxylate-terminated poly(amidoamine) dendrimer-mediated cisplatin formulation. Drug Dev. Ind. Pharm. 2015, 41, 232–238. [Google Scholar] [CrossRef] [PubMed]
- Kulhari, H.; Pooja, D.; Prajapati, S.K.; Chauhan, A.S. Performance evaluation of PAMAM dendrimer based simvastatin formulations. Int. J. Pharm. 2011, 405, 203–209. [Google Scholar] [CrossRef] [PubMed]
- Kulhari, H.; Kulhari, D.P.; Prajapati, S.K.; Chauhan, A.S. Pharmacokinetic and pharmacodynamic studies of poly(amidoamine) dendrimer based simvastatin oral formulations for the treatment of hypercholesterolemia. Mol. Pharm. 2013, 10, 2528–2533. [Google Scholar] [CrossRef] [PubMed]
- Singh, M.K.; Pooja, D.; Kulhari, H.; Jain, S.K.; Sistla, R.; Chauhan, A.S. Poly(amidoamine) dendrimer-mediated hybrid formulation for combination therapy of ramipril and hydrochlorothiazide. Eur. J. Pharm. Sci. 2017, 96, 84–92. [Google Scholar] [CrossRef] [PubMed]
- Chauhan, A.; Svenson, S. Formulations Containing Hybrid Dendrimers. WO2007149500A9, 27 December 2007. [Google Scholar]
- Yandrapu, S.K.; Kanujia, P.; Chalasani, K.B.; Mangamoori, L.; Kolapalli, R.V.; Chauhan, A. Development and optimization of thiolated dendrimer as a viable mucoadhesive excipient for the controlled drug delivery: An acyclovir model formulation. Nanomedicine 2013, 9, 514–522. [Google Scholar] [CrossRef] [PubMed]
- Tekade, R.K.; Tekade, M.; Kumar, M.; Chauhan, A.S. Dendrimer-stabilized smart-nanoparticle (DSSN) platform for targeted delivery of hydrophobic antitumor therapeutics. Pharm. Res. 2015, 32, 910–928. [Google Scholar] [CrossRef] [PubMed]









© 2018 by the author. Licensee MDPI, Basel, Switzerland. This article is an open access article distributed under the terms and conditions of the Creative Commons Attribution (CC BY) license (http://creativecommons.org/licenses/by/4.0/).
Share and Cite
Chauhan, A.S. Dendrimers for Drug Delivery. Molecules 2018, 23, 938. https://doi.org/10.3390/molecules23040938
Chauhan AS. Dendrimers for Drug Delivery. Molecules. 2018; 23(4):938. https://doi.org/10.3390/molecules23040938
Chicago/Turabian StyleChauhan, Abhay Singh. 2018. "Dendrimers for Drug Delivery" Molecules 23, no. 4: 938. https://doi.org/10.3390/molecules23040938
APA StyleChauhan, A. S. (2018). Dendrimers for Drug Delivery. Molecules, 23(4), 938. https://doi.org/10.3390/molecules23040938

