Nilotinib Enhances the Efficacy of Conventional Chemotherapeutic Drugs in CD34+CD38− Stem Cells and ABC Transporter Overexpressing Leukemia Cells
Abstract
:1. Introduction
2. Results and Discussion
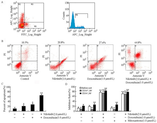
2.1. Nilotinib Enhanced the Efficacy of Chemotherapeutic Drugs in CD34+CD38− Cells

2.2. Expression Profiles of ABC Transporter Genes in CD34+CD38− Cells and Acute Leukemia Patients

2.3. Nilotinib Sensitized the Primary Leukemic Blasts with ABCB1- and ABCG2-Overexpressing to Substrate Anticancer Drugs

2.4. Nilotinib Particularly Reversed ABCB1 and ABCG2-Mediated MDR in Vitro

| Compounds | IC50 ± SD (μM) (Fold-Reversal) | ||||
|---|---|---|---|---|---|
| KB | KBv200 (ABCB1) | ||||
| Doxorubicin | 0.998 ± 0.013 | (1.00) | 18.51 ± 0337 | (1.00) | |
| Daunorubicin | 0.493 ± 0.42 | (1.00) | 17.33 ± 0.044 | (1.00) | |
| Cisplatin | 1.682 ± 0.073 | (1.00) | 2.632 ± 0.261 | (1.00) | |
| S1 | S1-M1-80 (ABCG2) | ||||
| Mitoxantrone | 0.310 ± 0.031 | (1.00) | 23.60 ± 0.980 | (1.00) | |
| + 0.5 μM Nilotinib | 0.286 ± 0.074 | (1.08) | 5.626 ± 0.035 | (4.19) ** | |
| + 1.0 μM Nilotinib | 0.245 ± 0.041 | (1.26) | 1.405 ± 0.039 | (16.8) ** | |
| + 2.0 μM Nilotinib | 0.243 ± 0.036 | (1.28) | 0.590 ± 0.052 | (40.0) ** | |
| + 2.5 μM FTC | 0.238 ± 0.013 | (1.30) | 0.289 ± 0.023 | (81.7) ** | |
| Topotecan | 0.365 ± 4.381 | (1.00) | 25.43 ± 5.442 | (1.00) | |
| + 0.5 μM Nilotinib | 0.297 ± 0.063 | (1.23) | 7.27 ± 0.141 | (3.50) ** | |
| + 1.0 μM Nilotinib | 0.287 ± 0.034 | (1.27) | 4.19 ± 0.451 | (6.07) ** | |
| + 2.0 μM Nilotinib | 0.208 ± 0.019 | (1.75) | 1.78 ± 0.372 | (14.3) ** | |
| + 2.5 μM FTC | 0.245 ± 0.032 | (1.49) | 0.48 ± 0.012 | (53.0) ** | |
| Cisplatin | 14.788 ±1.678 | (1.00) | 16.428 ± 1.851 | (1.00) | |
| + 2.0 μM Nilotinib | 14.118±1.335 | (0.95) | 15.390 ± 1.356 | (0.94) | |
| HL60 | HL60/ADR (ABCC1) | ||||
| Doxorubicin | 0.059 ± 0.009 | (1.00) | 1.191 ± 0.074 | (1.00) | |
| + 0.5 μM Nilotinib | 0.069 ± 0.002 | (0.86) | 1.009 ± 0.032 | (1.18) | |
| + 1.0 μM Nilotinib | 0.040 ± 0.006 | (1.48) | 0.775 ± 0.074 | (1.54) | |
| + 2.0 μM Nilotinib | 0.058 ± 0.016 | (1.02) | 0.862 ± 0.076 | (1.38) | |
| + 50 μM MK571 | 0.039 ± 0.003 | (1.51) | 0.069 ± 0.007 | (17.3) ** | |
| NIH3T3 | NIH3T3/MRP4 (ABCC4) | ||||
| 6-Mercaptopurine | 0.029 ± 0.002 | (1.00) | 0.32 ± 0.005 | (1.00) | |
| + 0.5 μM Nilotinib | 0.025 ± 0.004 | (1.16) | 0.30 ± 0.002 | (1.06) | |
| + 1.0 μM Nilotinib | 0.030 ± 0.001 | (0.98) | 0.31 ± 0.001 | (1.03) | |
| + 2.0 μM Nilotinib | 0.028 ± 0.003 | (1.04) | 0.24 ± 0.003 | (1.33) | |
2.5. Nilotinib was Less Effective at Inhibiting Bcr-Abl Kinase in CD34+CD38− Cells

2.6. Discussion

3. Experimental
3.1. Chemicals and Reagents
3.2. Cell Lines and Culture Conditions
3.3. Patient Samples
3.4. Cell Proliferation Assay
3.5. CD34+CD38− Cell Analysis and Sorting
3.6. Apoptosis Assay
3.7. Rhodamine 123 Accumulation
3.8. Reverse Transcription-and Quantitative Real-Time-Polymerase Chain Reaction
| Name | Sequence |
|---|---|
| ABCB1-F | 5'-CTGGACAAGCACTGAAAGATAAGA-3' |
| ABCB1-R | 5'-CAACGGTTCGGAAGTTTTCT-3' |
| ABCB1-P | 5'-FAM-TCTGGGAAGATCGCTACTGAAGCA-TAMRA-3' |
| ABCG2-F | 5'-CAGTACTTCAGCATTCCACGAT-3' |
| ABCG2-R | 5'-GGCAGAAGTTTTGTCCCAAA-3' |
| ABCG2-P | 5'-FAM-CATTATGCTGCAAAGCCGTAAATCCA-TAMRA-3' |
| ABCC1-F | 5'-CATGGTGCCCGTCAATG-3' |
| ABCC1-R | 5'-CGATTGTCTTTGCTCTTCATGT-3' |
| ABCC1-P | 5'-FAM-TGGCGATGAAGACCAAGACGTATCAGGT-TAMRA-3' |
| ABCC4-F | 5'-TGCCATCTGTGCCATGTTT-3' |
| ABCC4-R | 5'-CCAGAGTTTTTGCCAGAATCA-3' |
| ABCC4-P | 5'-FAM-TCATCATCGTTGCCTTTGGGTCC-TAMRA-3' |
| GAPDH-F | 5'-ATGCCCCCATGTTTGTGATG-3′ |
| GAPDH-R | 5'-TCCTCAGTGTAGCCCAAGATGC-3′ |
| GAPDH-P | 5'-FAM-CAAGCT TCC CGT TCT CAGCC-TAMRA-3 |
3.9. Detection of Cell Surface Expression of ABCG2 and ABCB1 by Flow Cytometer
3.10. Western Blot Analysis
3.11. Statistical Analysis
4. Conclusions
Acknowledgments
Author Contributions
Conflictts of Interest
References
- Rees, D.C.; Johnson, E.; Lewinson, O. ABC transporters: The power to change. Nat. Rev. Mol. Cell Biol. 2009, 10, 218–227. [Google Scholar] [CrossRef]
- Sarkadi, B.; Homolya, L.; Szakacs, G.; Varadi, A. Human multidrug resistance ABCB and ABCG transporters: Participation in a chemoimmunity defense system. Physiol. Rev. 2006, 86, 1179–1236. [Google Scholar]
- Szakacs, G.; Varadi, A.; Ozvegy-Laczka, C.; Sarkadi, B. The role of ABC transporters in drug absorption, distribution, metabolism, excretion and toxicity (ADME-Tox). Drug Discov. Today 2008, 13, 379–393. [Google Scholar]
- Gottesman, M.M.; Fojo, T.; Bates, S.E. Multidrug resistance in cancer: Role of ATP-dependent transporters. Nat. Rev. Cancer 2002, 2, 48–58. [Google Scholar] [CrossRef]
- Damiani, D.; Tiribelli, M.; Raspadori, D.; Michelutti, A.; Gozzetti, A.; Calistri, E.; Candoni, A.; Chiarvesio, A.; Lenoci, M.; Russo, D.; et al. The role of MDR-related proteins in the prognosis of adult acute myeloid leukaemia (AML) with normal karyotype. Hematol. Oncol. 2007, 25, 38–43. [Google Scholar] [CrossRef]
- Huh, H.J.; Park, C.J.; Jang, S.; Seo, E.J.; Chi, H.S.; Lee, J.H.; Lee, K.H.; Seo, J.J.; Moon, H.N.; Ghim, T. Prognostic significance of multidrug resistance gene 1 (MDR1), multidrug resistance-related protein (MRP) and lung resistance protein (LRP) mRNA expression in acute leukemia. J. Korean Med. Sci. 2006, 21, 253–258. [Google Scholar] [CrossRef]
- Schaich, M.; Soucek, S.; Thiede, C.; Ehninger, G.; Illmer, T. MDR1 and MRP1 gene expression are independent predictors for treatment outcome in adult acute myeloid leukaemia. Br. J. Haematol. 2005, 128, 324–332. [Google Scholar] [CrossRef]
- Benderra, Z.; Faussat, A.M.; Sayada, L.; Perrot, J.Y.; Chaoui, D.; Marie, J.P.; Legrand, O. Breast cancer resistance protein and P-glycoprotein in 149 adult acute myeloid leukemias. Clin. Cancer Res. 2004, 10, 7896–7902. [Google Scholar] [CrossRef]
- Steinbach, D.; Gillet, J.P.; Sauerbrey, A.; Gruhn, B.; Dawczynski, K.; Bertholet, V.; de Longueville, F.; Zintl, F.; Remacle, J.; Efferth, T. ABCA3 as a possible cause of drug resistance in childhood acute myeloid leukemia. Clin. Cancer Res. 2006, 12, 4357–4363. [Google Scholar] [CrossRef]
- Van der Kolk, D.M.; Vellenga, E.; Scheffer, G.L.; Muller, M.; Bates, S.E.; Scheper, R.J.; de Vries, E.G. Expression and activity of breast cancer resistance protein (BCRP) in de novo and relapsed acute myeloid leukemia. Blood 2002, 99, 3763–3770. [Google Scholar] [CrossRef]
- Mahjoubi, F.; Golalipour, M.; Ghavamzadeh, A.; Alimoghaddam, K. Expression of MRP1 gene in acute leukemia. Sao Paulo Med. J. 2008, 126, 172–179. [Google Scholar] [CrossRef]
- Plasschaert, S.L.; de Bont, E.S.; Boezen, M.; vander Kolk, D.M.; Daenen, S.M.; Faber, K.N.; Kamps, W.A.; de Vries, E.G.; Vellenga, E. Expression of multidrug resistance-associated proteins predicts prognosis in childhood and adult acute lymphoblastic leukemia. Clin. Cancer Res. 2005, 11, 8661–8668. [Google Scholar] [CrossRef]
- Tafuri, A.; Gregorj, C.; Petrucci, M.T.; Ricciardi, M.R.; Mancini, M.; Cimino, G.; Mecucci, C.; Tedeschi, A.; Fioritoni, G.; Ferrara, F.; et al. MDR1 protein expression is an independent predictor of complete remission in newly diagnosed adult acute lymphoblastic leukemia. Blood 2002, 100, 974–981. [Google Scholar] [CrossRef]
- Pietras, A. Cancer stem cells in tumor heterogeneity. Adv. Cancer Res. 2011, 112, 255–281. [Google Scholar] [CrossRef]
- Clevers, H. The cancer stem cell: Premises, promises and challenges. Nat. Med. 2011, 17, 313–319. [Google Scholar] [CrossRef]
- Buss, E.C.; Ho, A.D. Leukemia stem cells. Int. J. Cancer 2011, 129, 2328–2336. [Google Scholar] [CrossRef]
- Cheng, L.; Alexander, R.; Zhang, S.; Pan, C.X.; MacLennan, G.T.; Lopez-Beltran, A.; Montironi, R. The clinical and therapeutic implications of cancer stem cell biology. Expert Rev. Anticancer Ther. 2011, 11, 1131–1143. [Google Scholar]
- Lapidot, T.; Sirard, C.; Vormoor, J.; Murdoch, B.; Hoang, T.; Caceres-Cortes, J.; Minden, M.; Paterson, B.; Caligiuri, M.A.; Dick, J.E. A cell initiating human acute myeloid leukaemia after transplantation into SCID mice. Nature 1994, 367, 645–648. [Google Scholar] [CrossRef]
- Bonnet, D.; Dick, J.E. Human acute myeloid leukemia is organized as a hierarchy that originates from a primitive hematopoietic cell. Nat. Med. 1997, 3, 730–737. [Google Scholar] [CrossRef]
- Dean, M.; Fojo, T.; Bates, S. Tumour stem cells and drug resistance. Nat. Rev. Cancer 2005, 5, 275–284. [Google Scholar] [CrossRef]
- Smeets, M.; Raymakers, R.; Vierwinden, G.; Pennings, A.; van de Locht, L.; Wessels, H.; Boezeman, J.; de Witte, T. A low but functionally significant MDR1 expression protects primitive haemopoietic progenitor cells from anthracycline toxicity. Br. J. Haematol. 1997, 96, 346–355. [Google Scholar]
- Scharenberg, C.W.; Harkey, M.A.; Torok-Storb, B. The ABCG2 transporter is an efficient Hoechst 33342 efflux pump and is preferentially expressed by immature human hematopoietic progenitors. Blood 2002, 99, 507–512. [Google Scholar] [CrossRef]
- Zhou, S.; Schuetz, J.D.; Bunting, K.D.; Colapietro, A.M.; Sampath, J.; Morris, J.J.; Lagutina, I.; Grosveld, G.C.; Osawa, M.; Nakauchi, H.; et al. The ABC transporter Bcrp1/ABCG2 is expressed in a wide variety of stem cells and is a molecular determinant of the side-population phenotype. Nat. Med. 2001, 7, 1028–1034. [Google Scholar] [CrossRef]
- Kim, M.; Turnquist, H.; Jackson, J.; Sgagias, M.; Yan, Y.; Gong, M.; Dean, M.; Sharp, J.G.; Cowan, K. The multidrug resistance transporter ABCG2 (breast cancer resistance protein 1) effluxes Hoechst 33342 and is overexpressed in hematopoietic stem cells. Clin. Cancer Res. 2002, 8, 22–28. [Google Scholar]
- De Grouw, E.P.; Raaijmakers, M.H.; Boezeman, J.B.; van der Reijden, B.A.; van de Locht, L.T.; de Witte, T.J.; Jansen, J.H.; Raymakers, R.A. Preferential expression of a high number of ATP binding cassette transporters in both normal and leukemic CD34+CD38− cells. Leukemia 2006, 20, 750–754. [Google Scholar] [CrossRef]
- Raaijmakers, M.H. ATP-binding-cassette transporters in hematopoietic stem cells and their utility as therapeutical targets in acute and chronic myeloid leukemia. Leukemia 2007, 21, 2094–2102. [Google Scholar] [CrossRef]
- Good, J.R.; Kuspa, A. Evidence that a cell-type-specific efflux pump regulates cell differentiation in Dictyostelium. Dev. Biol. 2000, 220, 53–61. [Google Scholar] [CrossRef]
- Tsuruo, T.; Iida, H.; Tsukagoshi, S.; Sakurai, Y. Overcoming of vincristine resistance in P388 leukemia in vivo and in vitro through enhanced cytotoxicity of vincristine and vinblastine by verapamil. Cancer Res. 1981, 41, 1967–1972. [Google Scholar]
- Shaffer, B.C.; Gillet, J.P.; Patel, C.; Baer, M.R.; Bates, S.E.; Gottesman, M.M. Drug resistance: Still a daunting challenge to the successful treatment of AML. Drug Resist. Updat. 2012, 15, 62–69. [Google Scholar] [CrossRef]
- Dai, C.L.; Tiwari, A.K.; Wu, C.P.; Su, X.D.; Wang, S.R.; Liu, D.G.; Ashby, C.R., Jr.; Huang, Y.; Robey, R.W.; Liang, Y.J.; et al. Lapatinib (Tykerb, GW572016) reverses multidrug resistance in cancer cells by inhibiting the activity of ATP-binding cassette subfamily B member 1 and G member 2. Cancer Res. 2008, 68, 7905–7914. [Google Scholar] [CrossRef]
- Kuang, Y.H.; Shen, T.; Chen, X.; Sodani, K.; Hopper-Borge, E.; Tiwari, A.K.; Lee, J.W.; Fu, L.W.; Chen, Z.S. Lapatinib and erlotinib are potent reversal agents for MRP7 (ABCC10)-mediated multidrug resistance. Biochem. Pharmacol. 2010, 79, 154–161. [Google Scholar] [CrossRef]
- Kitazaki, T.; Oka, M.; Nakamura, Y.; Tsurutani, J.; Doi, S.; Yasunaga, M.; Takemura, M.; Yabuuchi, H.; Soda, H.; Kohno, S. Gefitinib, an EGFR tyrosine kinase inhibitor, directly inhibits the function of P-glycoprotein in multidrug resistant cancer cells. Lung Cancer 2005, 49, 337–343. [Google Scholar] [CrossRef]
- Nakamura, Y.; Oka, M.; Soda, H.; Shiozawa, K.; Yoshikawa, M.; Itoh, A.; Ikegami, Y.; Tsurutani, J.; Nakatomi, K.; Kitazaki, T.; et al. Gefitinib (“Iressa”, ZD1839), an epidermal growth factor receptor tyrosine kinase inhibitor, reverses breast cancer resistance protein/ABCG2-mediated drug resistance. Cancer Res. 2005, 65, 1541–1546. [Google Scholar] [CrossRef]
- Shi, Z.; Peng, X.X.; Kim, I.W.; Shukla, S.; Si, Q.S.; Robey, R.W.; Bates, S.E.; Shen, T.; Ashby, C.R., Jr.; Fu, L.W.; et al. Erlotinib (Tarceva, OSI-774) antagonizes ATP-binding cassette subfamily B member 1 and ATP-binding cassette subfamily G member 2-mediated drug resistance. Cancer Res. 2007, 67, 11012–11020. [Google Scholar] [CrossRef]
- Tao, L.Y.; Liang, Y.J.; Wang, F.; Chen, L.M.; Yan, Y.Y.; Dai, C.L.; Fu, L.W. Cediranib (recentin, AZD2171) reverses ABCB1- and ABCC1-mediated multidrug resistance by inhibition of their transport function. Cancer Chemother. Pharmacol. 2009, 64, 961–969. [Google Scholar] [CrossRef]
- Zheng, L.S.; Wang, F.; Li, Y.H.; Zhang, X.; Chen, L.M.; Liang, Y.J.; Dai, C.L.; Yan, Y.Y.; Tao, L.Y.; Mi, Y.J.; et al. Vandetanib (Zactima, ZD6474) antagonizes ABCC1- and ABCG2-mediated multidrug resistance by inhibition of their transport function. PLoS One 2009, 4, e5172. [Google Scholar] [CrossRef]
- Dai, C.L.; Liang, Y.J.; Wang, Y.S.; Tiwari, A.K.; Yan, Y.Y.; Wang, F.; Chen, Z.S.; Tong, X.Z.; Fu, L.W. Sensitization of ABCG2-overexpressing cells to conventional chemotherapeutic agent by sunitinib was associated with inhibiting the function of ABCG2. Cancer Lett. 2009, 279, 74–83. [Google Scholar] [CrossRef]
- Wang, F.; Mi, Y.J.; Chen, X.G.; Wu, X.P.; Liu, Z.; Chen, S.P.; Liang, Y.J.; Cheng, C.; To, K.K.; Fu, L.W. Axitinib targeted cancer stemlike cells to enhance efficacy of chemotherapeutic drugs via inhibiting the drug transport function of ABCG2. Mol. Med. 2012, 18, 887–898. [Google Scholar]
- Tong, X.Z.; Wang, F.; Liang, S.; Zhang, X.; He, J.H.; Chen, X.G.; Liang, Y.J.; Mi, Y.J.; To, K.K.; Fu, L.W. Apatinib (YN968D1) enhances the efficacy of conventional chemotherapeutical drugs in side population cells and ABCB1-overexpressing leukemia cells. Biochem. Pharmacol. 2012, 83, 586–597. [Google Scholar] [CrossRef]
- Kantarjian, H.; Giles, F.; Wunderle, L.; Bhalla, K.; O’Brien, S.; Wassmann, B.; Tanaka, C.; Manley, P.; Rae, P.; Mietlowski, W.; et al. Nilotinib in imatinib-resistant CML and Philadelphia chromosome-positive ALL. N. Engl. J. Med. 2006, 354, 2542–2551. [Google Scholar] [CrossRef]
- Kantarjian, H.M.; Giles, F.; Gattermann, N.; Bhalla, K.; Alimena, G.; Palandri, F.; Ossenkoppele, G.J.; Nicolini, F.E.; O’Brien, S.G.; Litzow, M.; et al. Nilotinib (formerly AMN107), a highly selective BCR-ABL tyrosine kinase inhibitor, is effective in patients with Philadelphia chromosome-positive chronic myelogenous leukemia in chronic phase following imatinib resistance and intolerance. Blood 2007, 110, 3540–3546. [Google Scholar] [CrossRef]
- Udomsakdi, C.; Eaves, C.J.; Sutherland, H.J.; Lansdorp, P.M. Separation of functionally distinct subpopulations of primitive human hematopoietic cells using rhodamine-123. Exp. Hematol. 1991, 19, 338–342. [Google Scholar]
- Uchida, N.; Combs, J.; Chen, S.; Zanjani, E.; Hoffman, R.; Tsukamoto, A. Primitive human hematopoietic cells displaying differential efflux of the rhodamine 123 dye have distinct biological activities. Blood 1996, 88, 1297–1305. [Google Scholar]
- McKenzie, J.L.; Takenaka, K.; Gan, O.I.; Doedens, M.; Dick, J.E. Low rhodamine 123 retention identifies long-term human hematopoietic stem cells within the Lin-CD34+CD38− population. Blood 2007, 109, 543–545. [Google Scholar] [CrossRef]
- Engler, J.R.; Frede, A.; Saunders, V.A.; Zannettino, A.C.; Hughes, T.P.; White, D.L. Chronic myeloid leukemia CD34+ cells have reduced uptake of imatinib due to low OCT-1 activity. Leukemia 2010, 24, 765–770. [Google Scholar] [CrossRef]
- Jiang, X.; Zhao, Y.; Smith, C.; Gasparetto, M.; Turhan, A.; Eaves, A.; Eaves, C. Chronic myeloid leukemia stem cells possess multiple unique features of resistance to BCR-ABL targeted therapies. Leukemia 2007, 21, 926–935. [Google Scholar]
- Damiani, D.; Tiribelli, M.; Calistri, E.; Geromin, A.; Chiarvesio, A.; Michelutti, A.; Cavallin, M.; Fanin, R. The prognostic value of P-glycoprotein (ABCB) and breast cancer resistance protein (ABCG2) in adults with de novo acute myeloid leukemia with normal karyotype. Haematologica 2006, 91, 825–828. [Google Scholar]
- Tiwari, A.K.; Sodani, K.; Wang, S.R.; Kuang, Y.H.; Ashby, C.R., Jr.; Chen, X.; Chen, Z.S. Nilotinib (AMN107, Tasigna) reverses multidrug resistance by inhibiting the activity of the ABCB1/Pgp and ABCG2/BCRP/MXR transporters. Biochem. Pharmacol. 2009, 78, 153–161. [Google Scholar] [CrossRef]
- Dohse, M.; Scharenberg, C.; Shukla, S.; Robey, R.W.; Volkmann, T.; Deeken, J.F.; Brendel, C.; Ambudkar, S.V.; Neubauer, A.; Bates, S.E. Comparison of ATP-binding cassette transporter interactions with the tyrosine kinase inhibitors imatinib, nilotinib, and dasatinib. Drug Metab. Dispos. 2010, 38, 1371–1380. [Google Scholar] [CrossRef]
- Brendel, C.; Scharenberg, C.; Dohse, M.; Robey, R.W.; Bates, S.E.; Shukla, S.; Ambudkar, S.V.; Wang, Y.; Wennemuth, G.; Burchert, A.; et al. Imatinib mesylate and nilotinib (AMN107) exhibit high-affinity interaction with ABCG2 on primitive hematopoietic stem cells. Leukemia 2007, 21, 1267–1275. [Google Scholar] [CrossRef]
- Shukla, S.; Skoumbourdis, A.P.; Walsh, M.J.; Hartz, A.M.; Fung, K.L.; Wu, C.P.; Gottesman, M.M.; Bauer, B.; Thomas, C.J.; Ambudkar, S.V. Synthesis and characterization of a BODIPY conjugate of the BCR-ABL kinase inhibitor Tasigna (nilotinib): Evidence for transport of Tasigna and its fluorescent derivative by ABC drug transporters. Mol. Pharm. 2011, 8, 1292–1302. [Google Scholar] [CrossRef]
- Hegedus, C.; Ozvegy-Laczka, C.; Apati, A.; Magocsi, M.; Nemet, K.; Orfi, L.; Keri, G.; Katona, M.; Takats, Z.; Varadi, A.; et al. Interaction of nilotinib, dasatinib and bosutinib with ABCB1 and ABCG2: Implications for altered anti-cancer effects and pharmacological properties. Br. J. Pharmacol. 2009, 158, 1153–1164. [Google Scholar] [CrossRef]
- Litman, T.; Brangi, M.; Hudson, E.; Fetsch, P.; Abati, A.; Ross, D.D.; Miyake, K.; Resau, J.H.; Bates, S.E. The multidrug-resistant phenotype associated with overexpression of the new ABC half-transporter, MXR (ABCG2). J. Cell Sci. 2000, 113, 2011–2021. [Google Scholar]
- Lee, K.; Klein-Szanto, A.J.; Kruh, G.D. Analysis of the MRP4 drug resistance profile in transfected NIH3T3 cells. J. Natl. Cancer Inst. 2000, 92, 1934–1940. [Google Scholar] [CrossRef]
- Sample Availability: Samples of the compounds are available from the authors.
© 2014 by the authors. Licensee MDPI, Basel, Switzerland. This article is an open access article distributed under the terms and conditions of the Creative Commons Attribution license ( http://creativecommons.org/licenses/by/3.0/).
Share and Cite
Wang, F.; Wang, X.-K.; Shi, C.-J.; Zhang, H.; Hu, Y.-P.; Chen, Y.-F.; Fu, L.-W. Nilotinib Enhances the Efficacy of Conventional Chemotherapeutic Drugs in CD34+CD38− Stem Cells and ABC Transporter Overexpressing Leukemia Cells. Molecules 2014, 19, 3356-3375. https://doi.org/10.3390/molecules19033356
Wang F, Wang X-K, Shi C-J, Zhang H, Hu Y-P, Chen Y-F, Fu L-W. Nilotinib Enhances the Efficacy of Conventional Chemotherapeutic Drugs in CD34+CD38− Stem Cells and ABC Transporter Overexpressing Leukemia Cells. Molecules. 2014; 19(3):3356-3375. https://doi.org/10.3390/molecules19033356
Chicago/Turabian StyleWang, Fang, Xiao-Kun Wang, Cheng-Jun Shi, Hui Zhang, Ya-Peng Hu, Yi-Fan Chen, and Li-Wu Fu. 2014. "Nilotinib Enhances the Efficacy of Conventional Chemotherapeutic Drugs in CD34+CD38− Stem Cells and ABC Transporter Overexpressing Leukemia Cells" Molecules 19, no. 3: 3356-3375. https://doi.org/10.3390/molecules19033356
APA StyleWang, F., Wang, X.-K., Shi, C.-J., Zhang, H., Hu, Y.-P., Chen, Y.-F., & Fu, L.-W. (2014). Nilotinib Enhances the Efficacy of Conventional Chemotherapeutic Drugs in CD34+CD38− Stem Cells and ABC Transporter Overexpressing Leukemia Cells. Molecules, 19(3), 3356-3375. https://doi.org/10.3390/molecules19033356
