A Framework of Vehicular Security and Demand Service Prediction Based on Data Analysis Integrated with Blockchain Approach
Abstract
1. Introduction
- Considering the pick-up and drop-off taxi demand prediction based on the related tasks and creating feature extraction components based on LSTM and multi-task learning;
- Considering the urban taxi demand situation by capturing the spatiotemporal and complex correlation for the pick-up and drop-off process;
- External factors combination and conditions, e.g., weather, daily situation, and transportation conditions for predicting taxi demand;
- Applying blockchain technique gives security and transparency to the system based on the IoT devices between passenger and driver;
- Storing the vehicle information such as car number, driver rating, etc., into the blockchain framework;
- Applying the theoretical analysis on the real-world dataset taken from Jeju Island, South Korea to execute a better performance in comparison to other baselines;
- Reducing the unnecessary distances to improve the accuracy of demand prediction;
- Evaluating the prediction differences errors in one day within the different time period;
- Using the traditional dispatching baselines to get good prediction results and improve performance;
- Overcoming the problem of fake transactions using the Hyperleger Fabric blockchain framework;
- Specifying the valid users to access driver and passenger information.
2. Related Work
2.1. Traffic Prediction Traditional Approaches
2.2. Traffic Prediction Deep Learning Approaches
2.3. Taxi Ride-Sharing Approach
2.4. Taxi Demand Based on Blockchain Approach
3. Preliminary
4. Method
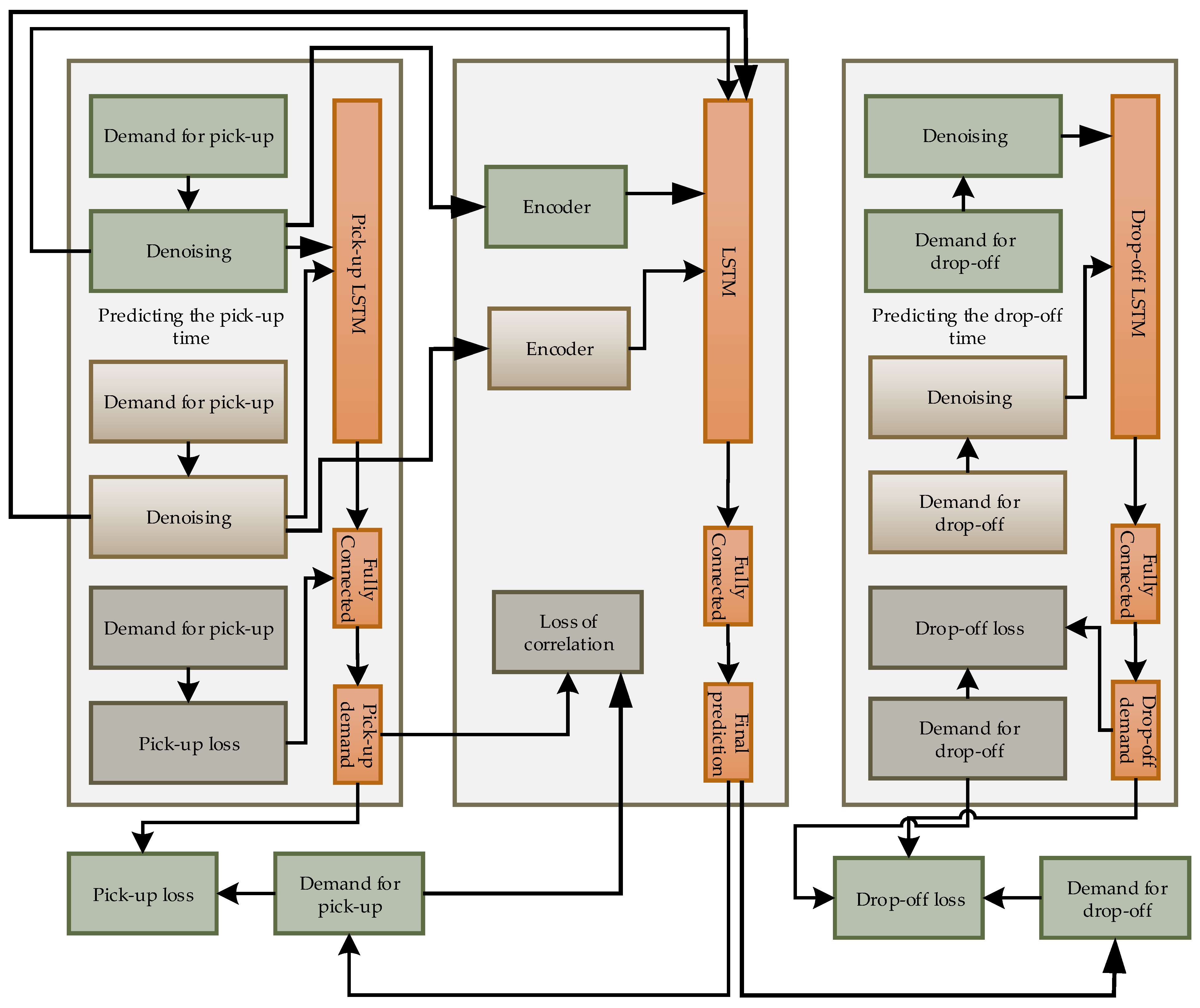
4.1. Predictor of Taxi Demand
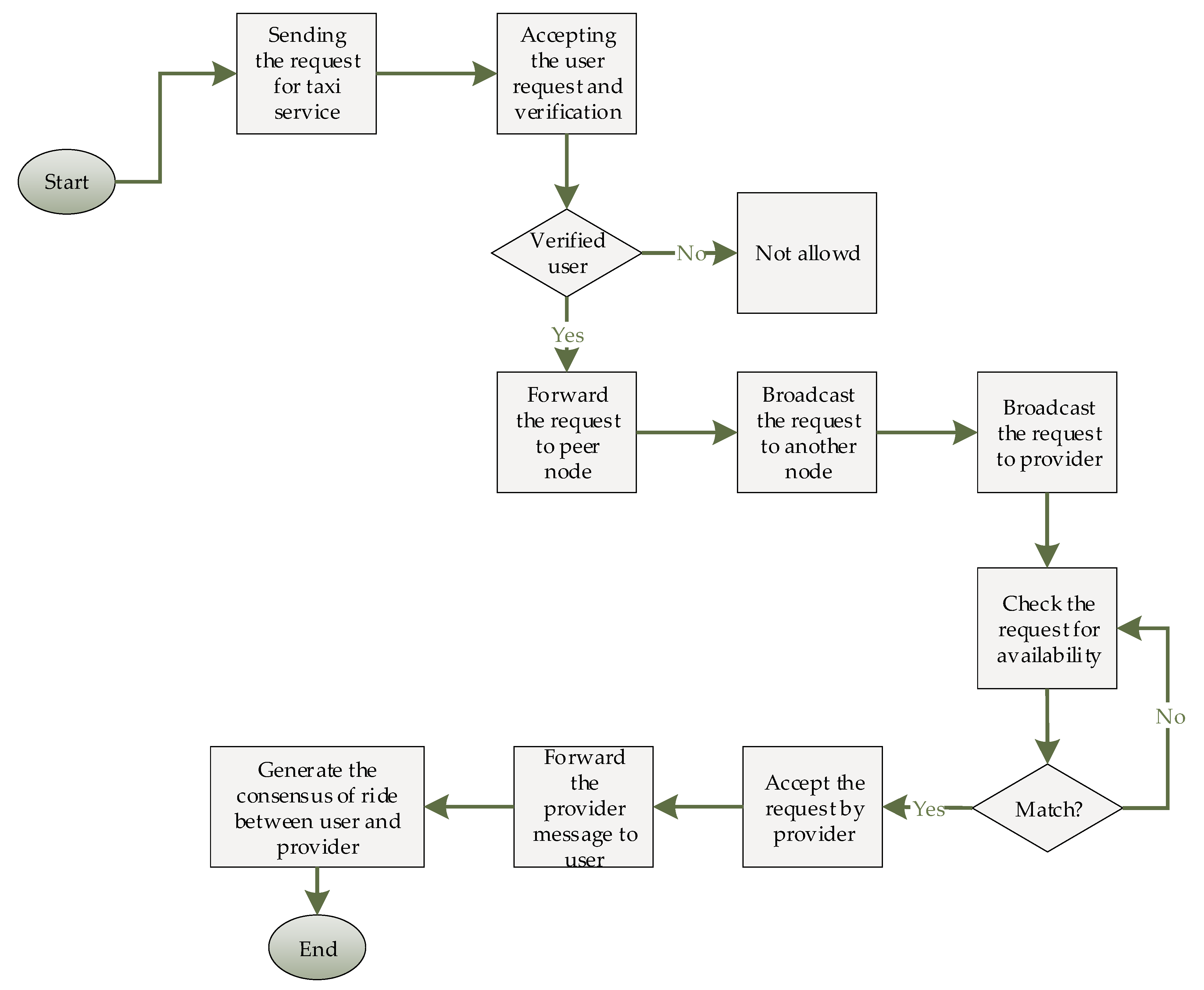
4.2. Components of Taxi-to-Region Matching
4.3. Optimizer of Taxi Route
| Algorithm 1: Taxi Route Optimizer Procedure. |
|
4.4. Components of Multi-Task Spatiotemporal Feature Extraction
4.5. Blockchain Framework in the Taxi Demand Service
5. Implementation
5.1. Performance Evaluation of Blockchain Framework
5.2. Simulation Results
6. Results and Discussion
6.1. Data
6.2. Baselines
- Historical Average (HA): Based on the previous car pick-up and drop-ff demand average for the location and time of the same place, the prediction value can validate.
- Long Short-Term Memory (LSTM): Is able to learn the long-term dependencies and easily apply for the time-series methods.
- Multiple Layer Perceptron (MLP): The proposed system compared with this approach contains four hidden layers. Respectively, every hidden layer has specific hidden units.
- XGBoost: Is an optimized distributed gradient boosting library that is pliable, portable, and impressive for implementation.
6.3. Performance Evaluation of Predictive Model
7. Conclusions and Future Work
Author Contributions
Funding
Institutional Review Board Statement
Informed Consent Statement
Data Availability Statement
Conflicts of Interest
References
- Huang, C.M.; Chen, Y.F.; Xu, S.; Zhou, H. The vehicular social network (VSN)-based sharing of downloaded geo data using the credit-based clustering scheme. IEEE Access 2018, 6, 58254–58271. [Google Scholar] [CrossRef]
- Kong, X.; Xia, F.; Ning, Z.; Rahim, A.; Cai, Y.; Gao, Z.; Ma, J. Mobility dataset generation for vehicular social networks based on floating car data. IEEE Trans. Veh. Technol. 2018, 67, 3874–3886. [Google Scholar] [CrossRef]
- Ning, Z.; Hu, X.; Chen, Z.; Zhou, M.; Hu, B.; Cheng, J.; Obaidat, M.S. A cooperative quality-aware service access system for social Internet of vehicles. IEEE Internet Things J. 2017, 5, 2506–2517. [Google Scholar] [CrossRef]
- Ammar, M.; Russello, G.; Crispo, B. Internet of Things: A survey on the security of IoT frameworks. J. Inf. Secur. Appl. 2018, 38, 8–27. [Google Scholar] [CrossRef]
- Vasilyeva, M.; Tyrylgin, A. Machine learning for accelerating macroscopic parameters prediction for poroelasticity problem in stochastic media. Comput. Math. Appl. 2021, 84, 185–202. [Google Scholar] [CrossRef]
- Feng, S.; Keung, J.; Yu, X.; Xiao, Y.; Bennin, K.E.; Kabir, M.A.; Zhang, M. COSTE: Complexity-based OverSampling TEchnique to alleviate the class imbalance problem in software defect prediction. Inf. Softw. Technol. 2021, 129, 106432. [Google Scholar] [CrossRef]
- Nguyen, N.N.; Duong, A.T. Comparison of Two Main Approaches for Handling Imbalanced Data in Churn Prediction Problem. J. Adv. Inf. Technol. Vol 2021, 12, 1–7. [Google Scholar]
- Kong, L.W.; Fan, H.W.; Grebogi, C.; Lai, Y.C. Machine learning prediction of critical transition and system collapse. Phys. Rev. Res. 2021, 3, 013090. [Google Scholar] [CrossRef]
- Ali, M.B. Multi-Perspectives of Cloud Computing Service Adoption Quality and Risks in Higher Education. In Handbook of Research on Modern Educational Technologies, Applications, and Management; IGI Global: Hershey, PA, USA, 2021; pp. 1–19. [Google Scholar]
- Dewanta, F.; Mambo, M. BPT Scheme: Establishing Trusted Vehicular Fog Computing Service for Rural Area Based On Blockchain Approach. IEEE Trans. Veh. Technol. 2021, 70, 1752–1769. [Google Scholar]
- Kasemsap, K. Software as a service, Semantic Web, and big data: Theories and applications. In Research Anthology on Recent Trends, Tools, and Implications of Computer Programming; IGI Global: Hershey, PA, USA, 2021; pp. 1179–1201. [Google Scholar]
- Shahbazi, Z.; Jamil, F.; Byun, Y. Topic modeling in short-text using non-negative matrix factorization based on deep reinforcement learning. J. Intell. Fuzzy Syst. 2020, 39, 1–18. [Google Scholar] [CrossRef]
- Shahbazi, Z.; Hazra, D.; Park, S.; Byun, Y.C. Toward Improving the Prediction Accuracy of Product Recommendation System Using Extreme Gradient Boosting and Encoding Approaches. Symmetry 2020, 12, 1566. [Google Scholar] [CrossRef]
- Shahbazi, Z.; Byun, Y.C. Product Recommendation Based on Content-based Filtering Using XGBoost Classifier. Int. J. Adv. Sci. Technol. 2019, 29, 6979–6988. [Google Scholar]
- Shahbazi, Z.; Byun, Y.C. Toward Social Media Content Recommendation Integrated with Data Science and Machine Learning Approach for E-Learners. Symmetry 2020, 12, 1798. [Google Scholar] [CrossRef]
- Shahbazi, Z.; Byun, Y.C. Analysis of Domain-Independent Unsupervised Text Segmentation Using LDA Topic Modeling over Social Media Contents. Int. J. Adv. Sci. Technol. 2020, 29, 5993–6014. [Google Scholar]
- Shahbazi, Z.; Byun, Y.C.; Lee, D.C. Toward Representing Automatic Knowledge Discovery from Social Media Contents Based on Document Classification. Int. J. Adv. Sci. Technol. 2020, 29, 14089–14096. [Google Scholar]
- Guo, Z.; Yu, K.; Li, Y.; Srivastava, G.; Lin, J.C.W. Deep Learning-Embedded Social Internet of Things for Ambiguity-Aware Social Recommendations. IEEE Trans. Netw. Sci. Eng. 2021. [Google Scholar] [CrossRef]
- Shen, J.; Ren, Y.; Wan, J.; Lan, Y. Hard Disk Drive Failure Prediction for Mobile Edge Computing Based on an LSTM Recurrent Neural Network. Mob. Inf. Syst. 2021, 2021, 8878364. [Google Scholar]
- Esposito, C.; Ficco, M.; Gupta, B.B. Blockchain-based authentication and authorization for smart city applications. Inf. Process. Manag. 2021, 58, 102468. [Google Scholar] [CrossRef]
- Yang, X.; Xue, Q.; Ding, M.; Wu, J.; Gao, Z. Short-term prediction of passenger volume for urban rail systems: A deep learning approach based on smart-card data. Int. J. Prod. Econ. 2021, 231, 107920. [Google Scholar] [CrossRef]
- Lu, S.; Zhang, Q.; Chen, G.; Seng, D. A combined method for short-term traffic flow prediction based on recurrent neural network. Alex. Eng. J. 2021, 60, 87–94. [Google Scholar] [CrossRef]
- Pavlyuk, D. Short-term traffic forecasting using multivariate autoregressive models. Procedia Eng. 2017, 178, 57–66. [Google Scholar] [CrossRef]
- Li, H.; Wang, Y.; Xu, X.; Qin, L.; Zhang, H. Short-term passenger flow prediction under passenger flow control using a dynamic radial basis function network. Appl. Soft Comput. 2019, 83, 105620. [Google Scholar] [CrossRef]
- Puchalsky, W.; Ribeiro, G.T.; da Veiga, C.P.; Freire, R.Z.; dos Santos Coelho, L. Agribusiness time series forecasting using Wavelet neural networks and metaheuristic optimization: An analysis of the soybean sack price and perishable products demand. Int. J. Prod. Econ. 2018, 203, 174–189. [Google Scholar] [CrossRef]
- Tang, L.; Zhao, Y.; Cabrera, J.; Ma, J.; Tsui, K.L. Forecasting short-term passenger flow: An empirical study on shenzhen metro. IEEE Trans. Intell. Transp. Syst. 2018, 20, 3613–3622. [Google Scholar] [CrossRef]
- Yao, H.; Wu, F.; Ke, J.; Tang, X.; Jia, Y.; Lu, S.; Gong, P.; Ye, J.; Li, Z. Deep multi-view spatial-temporal network for taxi demand prediction. In Proceedings of the AAAI Conference on Artificial Intelligence, New Orleans, LA, USA, 2–7 February 2018; Volume 32. [Google Scholar]
- Alonso-Mora, J.; Samaranayake, S.; Wallar, A.; Frazzoli, E.; Rus, D. On-demand high-capacity ride-sharing via dynamic trip-vehicle assignment. Proc. Natl. Acad. Sci. USA 2017, 114, 462–467. [Google Scholar] [CrossRef]
- Simonetto, A.; Monteil, J.; Gambella, C. Real-time city-scale ridesharing via linear assignment problems. Transp. Res. Part C Emerg. Technol. 2019, 101, 208–232. [Google Scholar] [CrossRef]
- Zhang, J.; Zheng, Y.; Qi, D.; Li, R.; Yi, X. DNN-based prediction model for spatio-temporal data. In Proceedings of the 24th ACM SIGSPATIAL International Conference on Advances in Geographic Information Systems, San Francisco, CA, USA, 31 October–3 November 2016; pp. 1–4. [Google Scholar]
- Zhang, J.; Zheng, Y.; Qi, D. Deep spatio-temporal residual networks for citywide crowd flows prediction. In Proceedings of the AAAI Conference on Artificial Intelligence, San Francisco, CA, USA, 4–5 February 2017; Volume 31. [Google Scholar]
- Zhao, Z.; Chen, W.; Wu, X.; Chen, P.C.; Liu, J. LSTM network: A deep learning approach for short-term traffic forecast. IET Intell. Transp. Syst. 2017, 11, 68–75. [Google Scholar] [CrossRef]
- Ota, M.; Vo, H.; Silva, C.; Freire, J. A scalable approach for data-driven taxi ride-sharing simulation. In Proceedings of the IEEE International Conference on Big Data (Big Data), Santa Clara, CA, USA, 29 October–1 November 2015; pp. 888–897. [Google Scholar]
- Chen, X.; Miao, F.; Pappas, G.J.; Preciado, V. Hierarchical data-driven vehicle dispatch and ride-sharing. In Proceedings of the IEEE 56th Annual Conference on Decision and Control (CDC), Melbourne, Australia, 12–15 December 2017; pp. 4458–4463. [Google Scholar]
- Ma, T.Y.; Rasulkhani, S.; Chow, J.Y.; Klein, S. A dynamic ridesharing dispatch and idle vehicle repositioning strategy with integrated transit transfers. Transp. Res. Part E Logist. Transp. Rev. 2019, 128, 417–442. [Google Scholar] [CrossRef]
- Pandey, V.; Monteil, J.; Gambella, C.; Simonetto, A. On the needs for MaaS platforms to handle competition in ridesharing mobility. Transp. Res. Part C Emerg. Technol. 2019, 108, 269–288. [Google Scholar] [CrossRef]
- Lin, J.; Yu, W.; Yang, X.; Yang, Q.; Fu, X.; Zhao, W. A real-time en-route route guidance decision scheme for transportation-based cyberphysical systems. IEEE Trans. Veh. Technol. 2016, 66, 2551–2566. [Google Scholar] [CrossRef]
- Sharma, V. An energy-efficient transaction model for the blockchain-enabled internet of vehicles (IoV). IEEE Commun. Lett. 2018, 23, 246–249. [Google Scholar] [CrossRef]
- Pustišek, M.; Kos, A.; Sedlar, U. Blockchain based autonomous selection of electric vehicle charging station. In Proceedings of the International Conference on Identification, Information and Knowledge in the Internet of Things (IIKI), Beijing, China, 20–21 October 2016; pp. 217–222. [Google Scholar]
- Jamil, F.; Iqbal, N.; Ahmad, S.; Kim, D. Peer-to-Peer Energy Trading Mechanism based on Blockchain and Machine Learning for Sustainable Electrical Power Supply in Smart Grid. IEEE Access 2021, 9, 39193–39217. [Google Scholar] [CrossRef]
- Jamil, F.; Kim, D. Enhanced Kalman filter algorithm using fuzzy inference for improving position estimation in indoor navigation. J. Intell. Fuzzy Syst. 2021, 40, 8991–9005. [Google Scholar] [CrossRef]
- Jamil, F.; Cheikhrouhou, O.; Jamil, H.; Koubaa, A.; Derhab, A.; Ferrag, M.A. PetroBlock: A Blockchain-Based Payment Mechanism for Fueling Smart Vehicles. Appl. Sci. 2021, 11, 3055. [Google Scholar] [CrossRef]
- Khan, P.W.; Byun, Y.C. Smart contract centric inference engine for intelligent electric vehicle transportation system. Sensors 2020, 20, 4252. [Google Scholar] [CrossRef] [PubMed]
- Khan, P.W.; Byun, Y.C.; Park, N. A data verification system for CCTV surveillance cameras using blockchain technology in smart cities. Electronics 2020, 9, 484. [Google Scholar] [CrossRef]
- Shahbazi, Z.; Byun, Y.C. Smart Manufacturing Real-Time Analysis Based on Blockchain and Machine Learning Approaches. Appl. Sci. 2021, 11, 3535. [Google Scholar] [CrossRef]
- Liu, Y.; Zheng, H.; Feng, X.; Chen, Z. Short-term traffic flow prediction with Conv-LSTM. In Proceedings of the 9th International Conference on Wireless Communications and Signal Processing (WCSP), Nanjing, China, 11–13 October 2017; pp. 1–6. [Google Scholar]
- Fu, R.; Zhang, Z.; Li, L. Using LSTM and GRU neural network methods for traffic flow prediction. In Proceedings of the 31st Youth Academic Annual Conference of Chinese Association of Automation (YAC), Wuhan, China, 11–13 November 2016; pp. 324–328. [Google Scholar]
- Chen, Y.; Sha, Y.; Zhu, X.; Zhang, X. Prediction of shanghai metro line 16 passenger flow based on time series analysis-with Lingang avenue station as a study case. Oper. Res. Fuzzy 2016, 6, 15–26. [Google Scholar]
- Wu, Y.; Tan, H. Short-term traffic flow forecasting with spatial-temporal correlation in a hybrid deep learning framework. arXiv 2016, arXiv:1612.01022. [Google Scholar]
- Liu, S.; Yao, E. Holiday passenger flow forecasting based on the modified least-square support vector machine for the metro system. J. Transp. Eng. Part A Syst. 2017, 143, 04016005. [Google Scholar] [CrossRef]
- Sun, Y.; Leng, B.; Guan, W. A novel wavelet-SVM short-time passenger flow prediction in Beijing subway system. Neurocomputing 2015, 166, 109–121. [Google Scholar] [CrossRef]
- Huang, W.; Song, G.; Hong, H.; Xie, K. Deep architecture for traffic flow prediction: Deep belief networks with multitask learning. IEEE Trans. Intell. Transp. Syst. 2014, 15, 2191–2201. [Google Scholar] [CrossRef]
- Chen, Y.; Shu, L.; Wang, L. Traffic flow prediction with big data: A deep learning based time series model. In Proceedings of the IEEE Conference on Computer Communications Workshops (INFOCOM WKSHPS), Atlanta, GA, USA, 1–4 May 2017; pp. 1010–1011. [Google Scholar]
- Zhou, X.; Shen, Y.; Zhu, Y.; Huang, L. Predicting multi-step citywide passenger demands using attention-based neural networks. In Proceedings of the Eleventh ACM International Conference on Web Search and Data Mining, Los Angeles, CA, USA, 5–9 February 2018; pp. 736–744. [Google Scholar]
- Quddus, M.A.; Ochieng, W.Y.; Noland, R.B. Current map-matching algorithms for transport applications: State-of-the art and future research directions. Transp. Res. Part C Emerg. Technol. 2007, 15, 312–328. [Google Scholar] [CrossRef]
- Quddus, M.A. High Integrity Map Matching Algorithms for Advanced Transport Telematics Applications. Ph.D. Thesis, Imperial College London, London, UK, 2006. [Google Scholar]

















| Authors | Model | Type | Temporal | Spatial | Main Scenario |
|---|---|---|---|---|---|
| Liu et al. [46] | Hybrid | Conv LSTM + Bi-LSTM | Considered | Considered | Freeway |
| Fu et al. [47] | Deep learning | Sp-LSTM | Considered | Considered | Urban rail transit |
| Chen et al. [48] | Linear | ARIMA | Considered | Not Cosidered | Urban rail transit |
| Wu et al. [49] | Hybrid | CLTTP | Considered | Considered | Highway |
| Liu et al. [50] | SVM | LSSVM | Considered | Not Considered | Urban rail transit |
| Sun et al. [51] | Hybrid | Wavelet + SVM | Considered | Not Considered | Urban rail transit |
| Huang et al. [52] | Deep learning | DBN | Considered | Not Considered | Highway |
| Chen et al. [53] | Deep learning | SAEs | Considered | Considered | Highway |
| Component | Description |
|---|---|
| IDE | Composer-Playground |
| Memory | 32 GB |
| CPU | Intel(R) Core(TM) i7-8700 @3.20 GHz |
| Python | 3.6.2 |
| Operating System | Ubuntu Linux 18.04.1 LTS |
| Docker Engine | Version 18.06.1-ce |
| Docker Composer | Version 1.13.0 |
| Hyperledger Fabric | V1.2 |
| CLI Tool | Composer REST Server |
| Node | V8.11.4 |
| Field | Definition | Description |
|---|---|---|
| ID | id2875421 | the taxi id number |
| Pick-up time | 2020.09.14 | the passenger pick-up time |
| Drop-off time | 2020.09.14 | the passenger drop-off time |
| Pick-up longitude | −73.982155 | the pick-up point longitude |
| Pick-up latitude | 40.767937 | the pick-up point latitude |
| Drop-off longitude | −73.964630 | the drop-off longitude |
| Drop-off latitude | 40.765602 | the drop-off latitude |
| Method | RMSE | ||
|---|---|---|---|
| Pick-Up | Drop-Off | Total | |
| MLP | 3.70 | 4.37 | 4.20 |
| LSTM | 2.65 | 3.08 | 3.00 |
| XGBoost | 2.47 | 2.74 | 2.73 |
| HA | 2.77 | 3.21 | 3.11 |
| Proposed Approach | 2.13 | 2.32 | 2.22 |
| Prediction Per 15 min | ||
|---|---|---|
| Epochs | Hidden Unit | Required Time (S) |
| 200 | 10 | 33.577 |
| 100 | 116.153 | |
| 500 | 465.725 | |
| 500 | 10 | 113.616 |
| 100 | 140.862 | |
| 500 | 1273.240 | |
| 1000 | 10 | 124.501 |
| 100 | 1851.472 | |
| 500 | 3685.741 | |
Publisher’s Note: MDPI stays neutral with regard to jurisdictional claims in published maps and institutional affiliations. |
© 2021 by the authors. Licensee MDPI, Basel, Switzerland. This article is an open access article distributed under the terms and conditions of the Creative Commons Attribution (CC BY) license (https://creativecommons.org/licenses/by/4.0/).
Share and Cite
Shahbazi, Z.; Byun, Y.-C. A Framework of Vehicular Security and Demand Service Prediction Based on Data Analysis Integrated with Blockchain Approach. Sensors 2021, 21, 3314. https://doi.org/10.3390/s21103314
Shahbazi Z, Byun Y-C. A Framework of Vehicular Security and Demand Service Prediction Based on Data Analysis Integrated with Blockchain Approach. Sensors. 2021; 21(10):3314. https://doi.org/10.3390/s21103314
Chicago/Turabian StyleShahbazi, Zeinab, and Yung-Cheol Byun. 2021. "A Framework of Vehicular Security and Demand Service Prediction Based on Data Analysis Integrated with Blockchain Approach" Sensors 21, no. 10: 3314. https://doi.org/10.3390/s21103314
APA StyleShahbazi, Z., & Byun, Y.-C. (2021). A Framework of Vehicular Security and Demand Service Prediction Based on Data Analysis Integrated with Blockchain Approach. Sensors, 21(10), 3314. https://doi.org/10.3390/s21103314
