Winning Opinion in the Voter Model: Following Your Friends’ Advice or That of Their Friends?
Abstract
1. Introduction
2. Voter Model on a Regular Cyclic Network
2.1. Probability of Reaching a Consensus Population
2.2. Consensus Time
3. Effects of Stubborn Agents
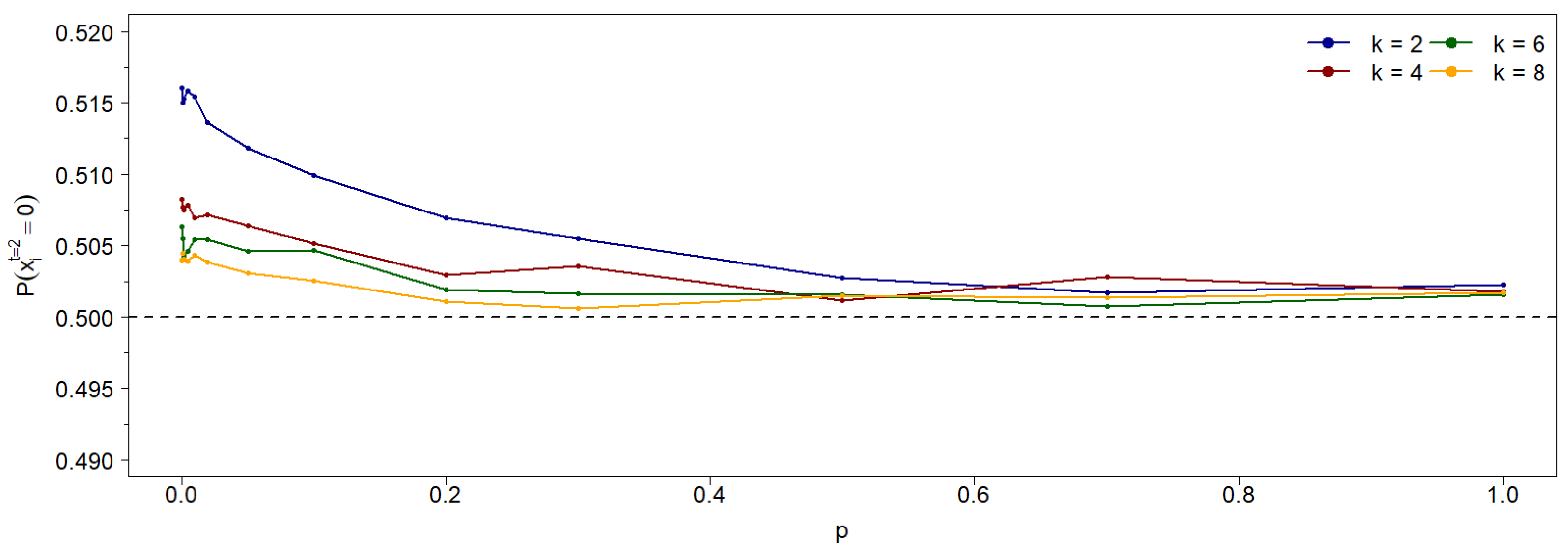
4. Influence of Network Topology
5. Discussion
6. Concluding Remarks
Author Contributions
Funding
Data Availability Statement
Conflicts of Interest
Appendix A. Probability of Achieving 0-State at the Central Site for Each Initial Configuration After Two Steps
| I.C. | I.C. | I.C. | I.C. | I.C. | ||||||||||
|---|---|---|---|---|---|---|---|---|---|---|---|---|---|---|
| 000000000 | 1 | 1 | 001100111 | 1/2 | 3/4 | 011001110 | 1/2 | 3/4 | 100110101 | 1/4 | 3/8 | 110011100 | 1/4 | 5/8 |
| 000000001 | 1 | 1 | 001101000 | 3/4 | 3/4 | 011001111 | 1/2 | 5/8 | 100110110 | 1/4 | 1/2 | 110011101 | 1/4 | 1/2 |
| 000000010 | 1 | 1 | 001101001 | 3/4 | 3/4 | 011010000 | 1/4 | 1/2 | 100110111 | 1/4 | 3/8 | 110011110 | 1/4 | 1/2 |
| 000000011 | 1 | 1 | 001101010 | 3/4 | 1/2 | 011010001 | 1/4 | 1/2 | 100111000 | 1/2 | 1/2 | 110011111 | 1/4 | 3/8 |
| 000000100 | 3/4 | 3/4 | 001101011 | 3/4 | 1/2 | 011010010 | 1/4 | 3/8 | 100111001 | 1/2 | 1/2 | 110100000 | 1 | 5/8 |
| 000000101 | 3/4 | 3/4 | 001101100 | 1/2 | 1 | 011010011 | 1/4 | 3/8 | 100111010 | 1/2 | 1/4 | 110100001 | 1 | 5/8 |
| 000000110 | 3/4 | 3/4 | 001101101 | 1/2 | 3/4 | 011010100 | 0 | 1/2 | 100111011 | 1/2 | 1/4 | 110100010 | 1 | 1/2 |
| 000000111 | 3/4 | 3/4 | 001101110 | 1/2 | 1 | 011010101 | 0 | 1/4 | 100111100 | 1/4 | 1/2 | 110100011 | 1 | 1/2 |
| 000001000 | 1 | 7/8 | 001101111 | 1/2 | 3/4 | 011010110 | 0 | 1/2 | 100111101 | 1/4 | 3/8 | 110100100 | 3/4 | 1/2 |
| 000001001 | 1 | 7/8 | 001110000 | 1/4 | 3/4 | 011010111 | 0 | 1/4 | 100111110 | 1/4 | 3/8 | 110100101 | 3/4 | 3/8 |
| 000001010 | 1 | 5/8 | 001110001 | 1/4 | 3/4 | 011011000 | 1/4 | 1/2 | 100111111 | 1/4 | 1/4 | 110100110 | 3/4 | 1/2 |
| 000001011 | 1 | 5/8 | 001110010 | 1/4 | 5/8 | 011011001 | 1/4 | 1/2 | 101000000 | 3/4 | 3/4 | 110100111 | 3/4 | 3/8 |
| 000001100 | 3/4 | 1 | 001110011 | 1/4 | 5/8 | 011011010 | 1/4 | 1/4 | 101000001 | 3/4 | 3/4 | 110101000 | 1 | 1/4 |
| 000001101 | 3/4 | 7/8 | 001110100 | 0 | 1/2 | 011011011 | 1/4 | 1/4 | 101000010 | 3/4 | 3/4 | 110101001 | 1 | 1/4 |
| 000001110 | 3/4 | 7/8 | 001110101 | 0 | 1/4 | 011011100 | 0 | 1/2 | 101000011 | 3/4 | 3/4 | 110101010 | 1 | 0 |
| 000001111 | 3/4 | 3/4 | 001110110 | 0 | 1/2 | 011011101 | 0 | 1/4 | 101000100 | 1/2 | 1/2 | 110101011 | 1 | 0 |
| 000010000 | 1/2 | 1/2 | 001110111 | 0 | 1/4 | 011011110 | 0 | 1/2 | 101000101 | 1/2 | 1/2 | 110101100 | 3/4 | 1/2 |
| 000010001 | 1/2 | 1/2 | 001111000 | 1/4 | 1/2 | 011011111 | 0 | 1/4 | 101000110 | 1/2 | 1/2 | 110101101 | 3/4 | 1/4 |
| 000010010 | 1/2 | 1/2 | 001111001 | 1/4 | 1/2 | 011100000 | 3/4 | 7/8 | 101000111 | 1/2 | 1/2 | 110101110 | 3/4 | 1/2 |
| 000010011 | 1/2 | 1/2 | 001111010 | 1/4 | 1/4 | 011100001 | 3/4 | 7/8 | 101001000 | 3/4 | 5/8 | 110101111 | 3/4 | 1/4 |
| 000010100 | 1/4 | 1/2 | 001111011 | 1/4 | 1/4 | 011100010 | 3/4 | 3/4 | 101001001 | 3/4 | 5/8 | 110110000 | 1/2 | 1/2 |
| 000010101 | 1/4 | 3/8 | 001111100 | 0 | 1/2 | 011100011 | 3/4 | 3/4 | 101001010 | 3/4 | 3/8 | 110110001 | 1/2 | 1/2 |
| 000010110 | 1/4 | 1/2 | 001111101 | 0 | 1/4 | 011100100 | 1/2 | 3/4 | 101001011 | 3/4 | 3/8 | 110110010 | 1/2 | 1/2 |
| 000010111 | 1/4 | 3/8 | 001111110 | 0 | 1/2 | 011100101 | 1/2 | 5/8 | 101001100 | 1/2 | 3/4 | 110110011 | 1/2 | 1/2 |
| 000011000 | 1/2 | 3/4 | 001111111 | 0 | 1/4 | 011100110 | 1/2 | 3/4 | 101001101 | 1/2 | 5/8 | 110110100 | 1/4 | 1/4 |
| 000011001 | 1/2 | 3/4 | 010000000 | 1 | 1 | 011100111 | 1/2 | 5/8 | 101001110 | 1/2 | 5/8 | 110110101 | 1/4 | 1/8 |
| 000011010 | 1/2 | 1/2 | 010000001 | 1 | 1 | 011101000 | 3/4 | 3/4 | 101001111 | 1/2 | 1/2 | 110110110 | 1/4 | 1/4 |
| 000011011 | 1/2 | 1/2 | 010000010 | 1 | 1 | 011101001 | 3/4 | 3/4 | 101010000 | 1/4 | 3/8 | 110110111 | 1/4 | 1/8 |
| 000011100 | 1/4 | 3/4 | 010000011 | 1 | 1 | 011101010 | 3/4 | 1/2 | 101010001 | 1/4 | 3/8 | 110111000 | 1/2 | 1/4 |
| 000011101 | 1/4 | 5/8 | 010000100 | 3/4 | 3/4 | 011101011 | 3/4 | 1/2 | 101010010 | 1/4 | 1/4 | 110111001 | 1/2 | 1/4 |
| 000011110 | 1/4 | 5/8 | 010000101 | 3/4 | 3/4 | 011101100 | 1/2 | 1 | 101010011 | 1/4 | 1/4 | 110111010 | 1/2 | 0 |
| 000011111 | 1/4 | 1/2 | 010000110 | 3/4 | 3/4 | 011101101 | 1/2 | 3/4 | 101010100 | 0 | 1/4 | 110111011 | 1/2 | 0 |
| 000100000 | 1 | 7/8 | 010000111 | 3/4 | 3/4 | 011101110 | 1/2 | 1 | 101010101 | 0 | 0 | 110111100 | 1/4 | 1/4 |
| 000100001 | 1 | 7/8 | 010001000 | 1 | 3/4 | 011101111 | 1/2 | 3/4 | 101010110 | 0 | 1/4 | 110111101 | 1/4 | 1/8 |
| 000100010 | 1 | 3/4 | 010001001 | 1 | 3/4 | 011110000 | 1/4 | 5/8 | 101010111 | 0 | 0 | 110111110 | 1/4 | 1/8 |
| 000100011 | 1 | 3/4 | 010001010 | 1 | 1/2 | 011110001 | 1/4 | 5/8 | 101011000 | 1/4 | 3/8 | 110111111 | 1/4 | 0 |
| 000100100 | 3/4 | 3/4 | 010001011 | 1 | 1/2 | 011110010 | 1/4 | 1/2 | 101011001 | 1/4 | 3/8 | 111000000 | 3/4 | 3/4 |
| 000100101 | 3/4 | 5/8 | 010001100 | 3/4 | 7/8 | 011110011 | 1/4 | 1/2 | 101011010 | 1/4 | 1/8 | 111000001 | 3/4 | 3/4 |
| 000100110 | 3/4 | 3/4 | 010001101 | 3/4 | 3/4 | 011110100 | 0 | 1/2 | 101011011 | 1/4 | 1/8 | 111000010 | 3/4 | 3/4 |
| 000100111 | 3/4 | 5/8 | 010001110 | 3/4 | 3/4 | 011110101 | 0 | 1/4 | 101011100 | 0 | 1/4 | 111000011 | 3/4 | 3/4 |
| 000101000 | 1 | 1/2 | 010001111 | 3/4 | 5/8 | 011110110 | 0 | 1/2 | 101011101 | 0 | 0 | 111000100 | 1/2 | 1/2 |
| 000101001 | 1 | 1/2 | 010010000 | 1/2 | 1/2 | 011110111 | 0 | 1/4 | 101011110 | 0 | 1/4 | 111000101 | 1/2 | 1/2 |
| 000101010 | 1 | 1/4 | 010010001 | 1/2 | 1/2 | 011111000 | 1/4 | 3/8 | 101011111 | 0 | 0 | 111000110 | 1/2 | 1/2 |
| 000101011 | 1 | 1/4 | 010010010 | 1/2 | 1/2 | 011111001 | 1/4 | 3/8 | 101100000 | 3/4 | 7/8 | 111000111 | 1/2 | 1/2 |
| 000101100 | 3/4 | 3/4 | 010010011 | 1/2 | 1/2 | 011111010 | 1/4 | 1/8 | 101100001 | 3/4 | 7/8 | 111001000 | 3/4 | 5/8 |
| 000101101 | 3/4 | 1/2 | 010010100 | 1/4 | 3/8 | 011111011 | 1/4 | 1/8 | 101100010 | 3/4 | 3/4 | 111001001 | 3/4 | 5/8 |
| 000101110 | 3/4 | 3/4 | 010010101 | 1/4 | 1/4 | 011111100 | 0 | 1/2 | 101100011 | 3/4 | 3/4 | 111001010 | 3/4 | 3/8 |
| 000101111 | 3/4 | 1/2 | 010010110 | 1/4 | 3/8 | 011111101 | 0 | 1/4 | 101100100 | 1/2 | 3/4 | 111001011 | 3/4 | 3/8 |
| 000110000 | 1/2 | 3/4 | 010010111 | 1/4 | 1/4 | 011111110 | 0 | 1/2 | 101100101 | 1/2 | 5/8 | 111001100 | 1/2 | 3/4 |
| 000110001 | 1/2 | 3/4 | 010011000 | 1/2 | 3/4 | 011111111 | 0 | 1/4 | 101100110 | 1/2 | 3/4 | 111001101 | 1/2 | 5/8 |
| 000110010 | 1/2 | 3/4 | 010011001 | 1/2 | 3/4 | 100000000 | 1 | 1 | 101100111 | 1/2 | 5/8 | 111001110 | 1/2 | 5/8 |
| 000110011 | 1/2 | 3/4 | 010011010 | 1/2 | 1/2 | 100000001 | 1 | 1 | 101101000 | 3/4 | 1/2 | 111001111 | 1/2 | 1/2 |
| 000110100 | 1/4 | 1/2 | 010011011 | 1/2 | 1/2 | 100000010 | 1 | 1 | 101101001 | 3/4 | 1/2 | 111010000 | 1/4 | 3/8 |
| 000110101 | 1/4 | 3/8 | 010011100 | 1/4 | 5/8 | 100000011 | 1 | 1 | 101101010 | 3/4 | 1/4 | 111010001 | 1/4 | 3/8 |
| 000110110 | 1/4 | 1/2 | 010011101 | 1/4 | 1/2 | 100000100 | 3/4 | 3/4 | 101101011 | 3/4 | 1/4 | 111010010 | 1/4 | 1/4 |
| 000110111 | 1/4 | 3/8 | 010011110 | 1/4 | 1/2 | 100000101 | 3/4 | 3/4 | 101101100 | 1/2 | 3/4 | 111010011 | 1/4 | 1/4 |
| 000111000 | 1/2 | 1/2 | 010011111 | 1/4 | 3/8 | 100000110 | 3/4 | 3/4 | 101101101 | 1/2 | 1/2 | 111010100 | 0 | 1/4 |
| 000111001 | 1/2 | 1/2 | 010100000 | 1 | 5/8 | 100000111 | 3/4 | 3/4 | 101101110 | 1/2 | 3/4 | 111010101 | 0 | 0 |
| 000111010 | 1/2 | 1/4 | 010100001 | 1 | 5/8 | 100001000 | 1 | 7/8 | 101101111 | 1/2 | 1/2 | 111010110 | 0 | 1/4 |
| 000111011 | 1/2 | 1/4 | 010100010 | 1 | 1/2 | 100001001 | 1 | 7/8 | 101110000 | 1/4 | 5/8 | 111010111 | 0 | 0 |
| 000111100 | 1/4 | 1/2 | 010100011 | 1 | 1/2 | 100001010 | 1 | 5/8 | 101110001 | 1/4 | 5/8 | 111011000 | 1/4 | 3/8 |
| 000111101 | 1/4 | 3/8 | 010100100 | 3/4 | 1/2 | 100001011 | 1 | 5/8 | 101110010 | 1/4 | 1/2 | 111011001 | 1/4 | 3/8 |
| 000111110 | 1/4 | 3/8 | 010100101 | 3/4 | 3/8 | 100001100 | 3/4 | 1 | 101110011 | 1/4 | 1/2 | 111011010 | 1/4 | 1/8 |
| 000111111 | 1/4 | 1/4 | 010100110 | 3/4 | 1/2 | 100001101 | 3/4 | 7/8 | 101110100 | 0 | 1/4 | 111011011 | 1/4 | 1/8 |
| 001000000 | 3/4 | 3/4 | 010100111 | 3/4 | 3/8 | 100001110 | 3/4 | 7/8 | 101110101 | 0 | 0 | 111011100 | 0 | 1/4 |
| 001000001 | 3/4 | 3/4 | 010101000 | 1 | 1/4 | 100001111 | 3/4 | 3/4 | 101110110 | 0 | 1/4 | 111011101 | 0 | 0 |
| 001000010 | 3/4 | 3/4 | 010101001 | 1 | 1/4 | 100010000 | 1/2 | 1/2 | 101110111 | 0 | 0 | 111011110 | 0 | 1/4 |
| 001000011 | 3/4 | 3/4 | 010101010 | 1 | 0 | 100010001 | 1/2 | 1/2 | 101111000 | 1/4 | 3/8 | 111011111 | 0 | 0 |
| 001000100 | 1/2 | 1/2 | 010101011 | 1 | 0 | 100010010 | 1/2 | 1/2 | 101111001 | 1/4 | 3/8 | 111100000 | 3/4 | 3/4 |
| 001000101 | 1/2 | 1/2 | 010101100 | 3/4 | 1/2 | 100010011 | 1/2 | 1/2 | 101111010 | 1/4 | 1/8 | 111100001 | 3/4 | 3/4 |
| 001000110 | 1/2 | 1/2 | 010101101 | 3/4 | 1/4 | 100010100 | 1/4 | 1/2 | 101111011 | 1/4 | 1/8 | 111100010 | 3/4 | 5/8 |
| 001000111 | 1/2 | 1/2 | 010101110 | 3/4 | 1/2 | 100010101 | 1/4 | 3/8 | 101111100 | 0 | 1/4 | 111100011 | 3/4 | 5/8 |
| 001001000 | 3/4 | 3/4 | 010101111 | 3/4 | 1/4 | 100010110 | 1/4 | 1/2 | 101111101 | 0 | 0 | 111100100 | 1/2 | 5/8 |
| 001001001 | 3/4 | 3/4 | 010110000 | 1/2 | 1/2 | 100010111 | 1/4 | 3/8 | 101111110 | 0 | 1/4 | 111100101 | 1/2 | 1/2 |
| 001001010 | 3/4 | 1/2 | 010110001 | 1/2 | 1/2 | 100011000 | 1/2 | 3/4 | 101111111 | 0 | 0 | 111100110 | 1/2 | 5/8 |
| 001001011 | 3/4 | 1/2 | 010110010 | 1/2 | 1/2 | 100011001 | 1/2 | 3/4 | 110000000 | 1 | 1 | 111100111 | 1/2 | 1/2 |
| 001001100 | 1/2 | 7/8 | 010110011 | 1/2 | 1/2 | 100011010 | 1/2 | 1/2 | 110000001 | 1 | 1 | 111101000 | 3/4 | 1/2 |
| 001001101 | 1/2 | 3/4 | 010110100 | 1/4 | 1/4 | 100011011 | 1/2 | 1/2 | 110000010 | 1 | 1 | 111101001 | 3/4 | 1/2 |
| 001001110 | 1/2 | 3/4 | 010110101 | 1/4 | 1/8 | 100011100 | 1/4 | 3/4 | 110000011 | 1 | 1 | 111101010 | 3/4 | 1/4 |
| 001001111 | 1/2 | 5/8 | 010110110 | 1/4 | 1/4 | 100011101 | 1/4 | 5/8 | 110000100 | 3/4 | 3/4 | 111101011 | 3/4 | 1/4 |
| 001010000 | 1/4 | 1/2 | 010110111 | 1/4 | 1/8 | 100011110 | 1/4 | 5/8 | 110000101 | 3/4 | 3/4 | 111101100 | 1/2 | 3/4 |
| 001010001 | 1/4 | 1/2 | 010111000 | 1/2 | 1/4 | 100011111 | 1/4 | 1/2 | 110000110 | 3/4 | 3/4 | 111101101 | 1/2 | 1/2 |
| 001010010 | 1/4 | 3/8 | 010111001 | 1/2 | 1/4 | 100100000 | 1 | 7/8 | 110000111 | 3/4 | 3/4 | 111101110 | 1/2 | 3/4 |
| 001010011 | 1/4 | 3/8 | 010111010 | 1/2 | 0 | 100100001 | 1 | 7/8 | 110001000 | 1 | 3/4 | 111101111 | 1/2 | 1/2 |
| 001010100 | 0 | 1/2 | 010111011 | 1/2 | 0 | 100100010 | 1 | 3/4 | 110001001 | 1 | 3/4 | 111110000 | 1/4 | 1/2 |
| 001010101 | 0 | 1/4 | 010111100 | 1/4 | 1/4 | 100100011 | 1 | 3/4 | 110001010 | 1 | 1/2 | 111110001 | 1/4 | 1/2 |
| 001010110 | 0 | 1/2 | 010111101 | 1/4 | 1/8 | 100100100 | 3/4 | 3/4 | 110001011 | 1 | 1/2 | 111110010 | 1/4 | 3/8 |
| 001010111 | 0 | 1/4 | 010111110 | 1/4 | 1/8 | 100100101 | 3/4 | 5/8 | 110001100 | 3/4 | 7/8 | 111110011 | 1/4 | 3/8 |
| 001011000 | 1/4 | 1/2 | 010111111 | 1/4 | 0 | 100100110 | 3/4 | 3/4 | 110001101 | 3/4 | 3/4 | 111110100 | 0 | 1/4 |
| 001011001 | 1/4 | 1/2 | 011000000 | 3/4 | 3/4 | 100100111 | 3/4 | 5/8 | 110001110 | 3/4 | 3/4 | 111110101 | 0 | 0 |
| 001011010 | 1/4 | 1/4 | 011000001 | 3/4 | 3/4 | 100101000 | 1 | 1/2 | 110001111 | 3/4 | 5/8 | 111110110 | 0 | 1/4 |
| 001011011 | 1/4 | 1/4 | 011000010 | 3/4 | 3/4 | 100101001 | 1 | 1/2 | 110010000 | 1/2 | 1/2 | 111110111 | 0 | 0 |
| 001011100 | 0 | 1/2 | 011000011 | 3/4 | 3/4 | 100101010 | 1 | 1/4 | 110010001 | 1/2 | 1/2 | 111111000 | 1/4 | 1/4 |
| 001011101 | 0 | 1/4 | 011000100 | 1/2 | 1/2 | 100101011 | 1 | 1/4 | 110010010 | 1/2 | 1/2 | 111111001 | 1/4 | 1/4 |
| 001011110 | 0 | 1/2 | 011000101 | 1/2 | 1/2 | 100101100 | 3/4 | 3/4 | 110010011 | 1/2 | 1/2 | 111111010 | 1/4 | 0 |
| 001011111 | 0 | 1/4 | 011000110 | 1/2 | 1/2 | 100101101 | 3/4 | 1/2 | 110010100 | 1/4 | 3/8 | 111111011 | 1/4 | 0 |
| 001100000 | 3/4 | 1 | 011000111 | 1/2 | 1/2 | 100101110 | 3/4 | 3/4 | 110010101 | 1/4 | 1/4 | 111111100 | 0 | 1/4 |
| 001100001 | 3/4 | 1 | 011001000 | 3/4 | 3/4 | 100101111 | 3/4 | 1/2 | 110010110 | 1/4 | 3/8 | 111111101 | 0 | 0 |
| 001100010 | 3/4 | 7/8 | 011001001 | 3/4 | 3/4 | 100110000 | 1/2 | 3/4 | 110010111 | 1/4 | 1/4 | 111111110 | 0 | 1/4 |
| 001100011 | 3/4 | 7/8 | 011001010 | 3/4 | 1/2 | 100110001 | 1/2 | 3/4 | 110011000 | 1/2 | 3/4 | 111111111 | 0 | 0 |
| 001100100 | 1/2 | 7/8 | 011001011 | 3/4 | 1/2 | 100110010 | 1/2 | 3/4 | 110011001 | 1/2 | 3/4 | |||
| 001100101 | 1/2 | 3/4 | 011001100 | 1/2 | 7/8 | 100110011 | 1/2 | 3/4 | 110011010 | 1/2 | 1/2 | Total | 256 | 264 |
| 001100110 | 1/2 | 7/8 | 011001101 | 1/2 | 3/4 | 100110100 | 1/4 | 1/2 | 110011011 | 1/2 | 1/2 | Average | 0.5 | 0.515625 |
| Probability | 0 | 0.25 | 0.5 | 0.75 | 1 |
| # I. C. | 64 | 128 | 128 | 128 | 64 |
| Probability | 0 | 0.125 | 0.25 | 0.375 | 0.5 | 0.625 | 0.75 | 0.875 | 1 |
| # I. C. | 28 | 16 | 80 | 44 | 144 | 44 | 108 | 24 | 24 |
Appendix B. The Origin of the Asymmetry for k = 4

References
- Galam, S. Sociophysics: A Physicist’s Modeling of Psycho-Political Phenomena; Spinger: Berlin/Heidelberg, Germany, 2012. [Google Scholar]
- Sen, P.; Chakrabarti, B.K. Sociophysics: An Introduction; Oxford University Press: Oxford, UK, 2014. [Google Scholar]
- Castellano, C.; Fortunato, S.; Loreto, V. Statistical physics of social dynamics. Rev. Mod. Phys. 2009, 81, 591. [Google Scholar] [CrossRef]
- Kivelä, M.; Arenas, A.; Barthelemy, M.; Gleeson, J.P.; Moreno, Y.; Porter, M.A. Multilayer networks. J. Complex Netw. 2014, 2, 203–271. [Google Scholar] [CrossRef]
- Amato, R.; Kouvaris, N.E.; San Miguel, M.; Díaz-Guilera, A. Opinion competition dynamics on multiplex networks. New J. Phys. 2017, 19, 123019. [Google Scholar] [CrossRef]
- González-Avella, J.C.; Eguíluz, V.M.; Cosenza, M.G.; Klemm, K.; Herrera, J.L.; San Miguel, M. Local versus global interactions in nonequilibrium transitions: A model of social dynamics. Phys. Rev. E 2006, 73, 046119. [Google Scholar] [CrossRef] [PubMed]
- Tessone, C.; Toral, R.; Amengual, P.; Wio, H.; San Miguel, M. Neighborhood models of minority opinion spreading. Eur. Phys. J. B 2004, 39, 535. [Google Scholar] [CrossRef]
- Schulze, C. Sznajd opinion dynamics with global and local neighborhood. Int. J. Mod. Phys. C 2004, 15, 867. [Google Scholar] [CrossRef]
- Clifford, P.; Sudbury, A. A model for spatial conflict. Biometrika 1973, 60, 581–588. [Google Scholar] [CrossRef]
- Holley, R.A.; Liggett, T.M. Ergodic theorems for weakly interacting infinite systems and the voter model. Ann. Probab. 1975, 3, 643–663. [Google Scholar] [CrossRef]
- San Miguel, M.; Eguíluz, V.M.; Toral, R.; Klemm, K. Binary and multivariate stochastic models of consensus formation. Comput. Sci. Eng. 2005, 7, 67. [Google Scholar] [CrossRef]
- Avena, L.; Capannoli, F.; Garlaschelli, D.; Hazra, R.S. Voter model on heterogeneous directed networks. arXiv 2025, arXiv:2506.12169. [Google Scholar] [CrossRef]
- Watts, D.; Strogatz, S. Collective dynamics of ‘small-world’ networks. Nature 1998, 393, 440–442. [Google Scholar] [CrossRef] [PubMed]
- Barabási, A.L.; Albert, R. Emergence of scaling in random networks. Science 1999, 286, 509–512. [Google Scholar] [CrossRef] [PubMed]
- Fernández-Gracia, J.; Eguíluz, V.M.; Miguel, M.S. Timing Interactions in Social Simulations: The Voter Model. In Temporal Networks. Understanding Complex Systems; Holme, P., Saramäki, J., Eds.; Springer: Berlin/Heidelberg, Germany, 2013; pp. 331–352. [Google Scholar]
- De Groot, M.H. Reaching a consensus. J. Am. Stat. Assoc. 1974, 69, 118. [Google Scholar] [CrossRef]
- Vendeville, A. Voter model can accurately predict individual opinions in online populations. Phys. Rev. E 2025, 111, 064310. [Google Scholar] [CrossRef] [PubMed]
- Mobilia, M.; Petersen, A.; Redner, S. On the role of zealotry in the voter model. J. Stat. Mech. 2007, 2007, P08029. [Google Scholar] [CrossRef]
- Mobilia, M. Does a single zealot affect an infinite group of voters? Phys. Rev. Lett. 2003, 91, 028701. [Google Scholar] [CrossRef] [PubMed]









| Configuration | 1_1_1 | 1_1_0 | 101 | 0_1_1 | 100 | 0_1_0 | 001 | 000 |
| New State | 1 | 1 | 0 | 0 |
| k | B | C | RSS |
|---|---|---|---|
| 2 | 40.4144 | 0.07448 | 0.003055 |
| 10 | 19.0588 | 0.1025 | 0.01575 |
| 20 | 12.7847 | 0.1804 | 0.003038 |
| 40 | 9.3353 | 0.2819 | 0.004153 |
| 80 | 6.3784 | 0.3837 | 0.01538 |
| 160 | 5.3150 | 0.4897 | 0.02035 |
Disclaimer/Publisher’s Note: The statements, opinions and data contained in all publications are solely those of the individual author(s) and contributor(s) and not of MDPI and/or the editor(s). MDPI and/or the editor(s) disclaim responsibility for any injury to people or property resulting from any ideas, methods, instructions or products referred to in the content. |
© 2025 by the authors. Licensee MDPI, Basel, Switzerland. This article is an open access article distributed under the terms and conditions of the Creative Commons Attribution (CC BY) license (https://creativecommons.org/licenses/by/4.0/).
Share and Cite
Muñoz, F.J.; Nuño, J.C. Winning Opinion in the Voter Model: Following Your Friends’ Advice or That of Their Friends? Entropy 2025, 27, 1087. https://doi.org/10.3390/e27111087
Muñoz FJ, Nuño JC. Winning Opinion in the Voter Model: Following Your Friends’ Advice or That of Their Friends? Entropy. 2025; 27(11):1087. https://doi.org/10.3390/e27111087
Chicago/Turabian StyleMuñoz, Francisco J., and Juan Carlos Nuño. 2025. "Winning Opinion in the Voter Model: Following Your Friends’ Advice or That of Their Friends?" Entropy 27, no. 11: 1087. https://doi.org/10.3390/e27111087
APA StyleMuñoz, F. J., & Nuño, J. C. (2025). Winning Opinion in the Voter Model: Following Your Friends’ Advice or That of Their Friends? Entropy, 27(11), 1087. https://doi.org/10.3390/e27111087

