Golf Club Selection with AI-Based Game Planning
Abstract
1. Introduction
2. Literature Review
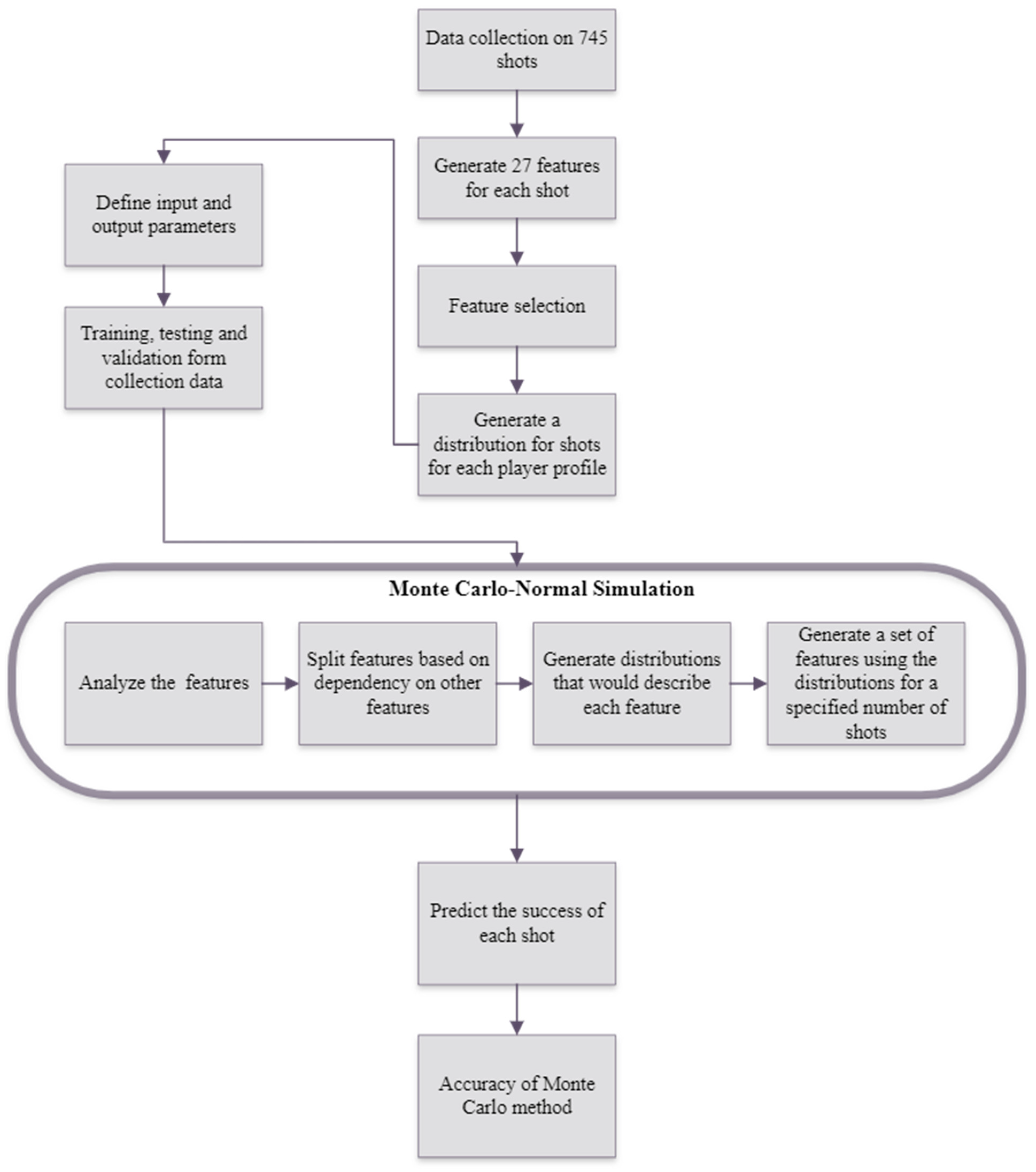
3. Materials and Methods
- Player Rank Calculation: Each player was assigned a rank used to predict their shot performance.
- Data: Data from 745 individual shots collected by NCAA Division I men golfers were used. Monte Carlo simulation was then employed to generate 755 additional data, bringing the total data used to 1500.
- Shot Prediction: Given a specific shot scenario, the player’s chosen club determined the predicted outcome of the shot.
3.1. Player Rank Calculation
3.2. Data Collection
- Shot Scenario (20 attributes): these attributes relate to pin location, lie, and adjustments.
- Shot Selection (5 attributes): these include attributes such as club, shape, curve intention, target, and swing.
- Shot Result (2 attributes): these identify the quality of the shot and its relative location to the hole (e.g., birdie opportunity, par zone, bogey zone, etc.).
3.3. Modeling and Shot Prediction
4. Results
5. Conclusions and Future Work
Author Contributions
Funding
Institutional Review Board Statement
Data Availability Statement
Acknowledgments
Conflicts of Interest
References
- Anderson, C.; Sally, D. The role of analytics in football: The rise of data-driven approaches. J. Sports Anal. 2020, 6, 123–138. [Google Scholar]
- McHale, I.; Scarf, P. Predictive modelling in professional football: Evidence from the English Premier League. J. Oper. Res. Soc. 2011, 62, 1472–1481. [Google Scholar]
- Tuyls, K.; Omidshafiei, S.; Müller, P.; Wang, Z.; Connor, J.J.; Hennes, D.; Graham, I.; Spearman, W.; Waskett, T.; Steel, D.I.; et al. Game Plan: What AI can do for Football, and What Football can do for AI. AI Access Found. 2021, 71, 41–88. [Google Scholar] [CrossRef]
- Fernández, J.; Bornn, L. Spatial analysis of player positioning in professional soccer. J. Quant. Anal. Sports 2018, 14, 99–112. [Google Scholar]
- Caley, M.; Lawrence, T. Expected Goals (xG) and soccer analytics: A review of applications and methodologies. J. Sports Anal. 2017, 5, 45–60. [Google Scholar]
- Sarlis, V.; Tjortjis, C. Sports analytics—Evaluation of basketball players and team performance. Inf. Syst. 2020, 93, 101562. [Google Scholar] [CrossRef]
- Javadpour, L.; Blakeslee, J.; Khazaeli, M.; Schroeder, P. Optimizing the best play in basketball using deep learning. J. Sports Anal. 2022, 8, 1–7. [Google Scholar] [CrossRef]
- Terner, Z.; Franks, A. Modeling player and team performance in basketball. Ann. Rev. Stat. Appl. 2021, 8, 1–23. [Google Scholar] [CrossRef]
- Hurley, W.J. Operation Research in Golf; Wiley: Hoboken, NJ, USA, 2011. [Google Scholar] [CrossRef]
- Alegre, I.; Canela, M.Á.; Pastoriza, D. Dataset on PGA Tour tournament entry. Data Brief 2022, 41, 107952. [Google Scholar] [CrossRef] [PubMed]
- Khan, M.A.; Habib, M.; Saqib, S.; Alyas, T.; Masood, K.; Ghamdi, M.A.A.; Almotiri, S.H. Analysis of the Smart Player’s Impact on the Success of a Team Empowered with Machine Learning. Comput. Mater. Contin. 2020, 66, 691–706. [Google Scholar] [CrossRef]
- Chidambaram, S.; Maheswaran, Y.; Patel, K.; Sounderajah, V.; Hashimoto, D.A.; Seastedt, K.P.; McGregor, A.H.; Markar, S.R.; Darzi, A. Using Artificial Intelligence-Enhanced Sensing and Wearable Technology in Sports Medicine and Performance Optimisation. Sensors 2022, 22, 6920. [Google Scholar] [CrossRef] [PubMed]
- Sharp, R.S. On the mechanics of the golf swing. Proc. R. Soc. A Math. Phys. Eng. Sci. 2008, 465, 551–570. [Google Scholar] [CrossRef]
- Keogh, J.; Hume, P. Evidence for biomechanics and motor learning research improving golf performance. Sports Biomech. 2012, 11, 288–309. [Google Scholar] [CrossRef]
- Hollaus, B.; Heyer, Y.; Steiner, J.; Strutzenberger, G. Location matters—Can a smart golf club detect where the club face hits the ball? Sensors 2023, 23, 9783. [Google Scholar] [CrossRef] [PubMed]
- Zhou, J.Y.; Richards, A.; Schadl, K.; Ladd, A.; Rose, J. The swing performance index: Developing a single-score index of golf swing rotational biomechanics quantified with 3D kinematics. Front. Sports Act. Living 2022, 4, 986281. [Google Scholar] [CrossRef] [PubMed]
- Betzler, N.F.; Monk, S.A.; Wallace, E.S.; Otto, S.R. An assessment of the relationships between ball flight results, impact factors, and golf performance. J. Sports Sci. 2012, 30, 439–448. [Google Scholar] [CrossRef] [PubMed]
- Drappi, C.; Ting Keh, L.C. Predicting golf scores at the shot level. J. Sports Anal. 2019, 5, 65–73. [Google Scholar] [CrossRef]
- Verikas, A.; Vaičiukynas, E.; Gelžinis, A.; Parker, J.; Olsson, M.C. Electromyographic patterns during golf swing: Activation sequence profiling and prediction of shot effectiveness. Sensors 2016, 16, 592. [Google Scholar] [CrossRef] [PubMed]
- Couceiro, M.S.; Portugal, D.; Gonçalves, N.; Rocha, R.P.; Luz JM, A.; Figueiredo, C.M.S.; Dias, G. A methodology for detection and estimation in the analysis of golf putting. Int. J. Comput. Vis. 2012, 16, 459–474. [Google Scholar] [CrossRef]
- Kim, M.; Park, S. Golf Swing Segmentation from a Single IMU Using Machine Learning. Sensors 2020, 20, 4466. [Google Scholar] [CrossRef] [PubMed]

| Player Feature | Description |
|---|---|
| Scoring average | Adjusted scoring average |
| 7-iron distance | Average driving distance (yards) |
| 7-iron approximate dispersion width | Mean deviation of shots from flag (lateral dispersion) in yards |
| 7-iron approximate dispersion depth | Mean deviation of shots from flag (longitudinal dispersion) in yards |
| SG: short game | Strokes gained for short approach shot |
| Category | Attribute |
|---|---|
| Pin location | Distance to hole |
| Distance from right side | |
| Distance from left side | |
| Distance from front edge | |
| Distance from back edge | |
| Width between penalty areas | |
| Width of playing position | |
| Lie | Fairway/rough/bunker |
| Fairway type | |
| Rough length | |
| Quality of lie | |
| Uphill/downhill/flat | |
| Side hill | |
| Adjustments | Elevation |
| Uphill/downhill2 | |
| Temperature | |
| Wind direction | |
| Wind strength | |
| Obstacles | Recovery situation |
| Severity of recovery | |
| Forced Cary | |
| Shot selection | Club |
| Shape (straight, draw, cut) | |
| Curve intention | |
| Target (left, straight, right) | |
| Swing (full, 3/4, half shot) | |
| Shot result | Quality of shot |
| Distance long/short of target (birdie opportunity, par zone, bogey zone, double plus) |
| Player Feature | Description | Distance (yds) |
|---|---|---|
| j = 1 | 3-wood | |
| j = 2 | 3-hybrid | |
| j = 3 | 3-iron | |
| j = 4 | 4-hybrid | |
| j = 5 | 4-iron | |
| j = 6 | 5-iron | |
| j = 7 | 6-iron | |
| j = 8 | 7-iron | |
| j = 9 | 8-iron | |
| j = 10 | 9-iron | |
| j = 11 | pitching wedge | |
| j = 12 | gap wedge | |
| j = 13 | sand wedge | |
| j = 14 | lob wedge |
| Model | OOS Cross Entropy Error |
|---|---|
| (Benchmark) Distance feature only | 1.097 |
| Distance + atmospheric features | 1.066 |
| Distance + terrain features | 0.965 |
| All features | 0.843 |
| Model | Accuracy | Standard Deviation | Total Time |
|---|---|---|---|
| Deep Learning | 72% | ±1.6% | 5 s |
| Gradient Boosted Trees | 67% | ±3.2% | 29 s |
| Naïve Bayes | 65% | ±6% | 3 s |
| Random Forest | 69% | ±2.3% | 10 s |
| eXtreme Gradient Boosting | 70 | ±4% | 20 s |
| Attribute | Normalized Weight |
|---|---|
| Distance to hole | 1 |
| Width of playing position | 0.772 |
| Club | 0.672 |
| Quality of lie | 0.578 |
| Distance from left side | 0.515 |
| Fairway/rough/bunker | 0.396 |
| Uphill/downhill2 | 0.308 |
| Wind strength | 0.222 |
| Width between penalty areas | 0.206 |
| Side hill | 0.167 |
| Recovery situation | 0.151 |
| Distance from back edge | 0.129 |
| Uphill/downhill/flat | 0.121 |
| Shape | 0.110 |
| Curve intention | 0.093 |
| Distance from right side | 0.085 |
| Wind direction | 0.083 |
| Temperature | 0.078 |
| Distance from front edge | 0.077 |
| Fairway type | 0.043 |
| Rought length | 0.024 |
| Target (Left/ Right/ Flag) | 0.004 |
Disclaimer/Publisher’s Note: The statements, opinions and data contained in all publications are solely those of the individual author(s) and contributor(s) and not of MDPI and/or the editor(s). MDPI and/or the editor(s) disclaim responsibility for any injury to people or property resulting from any ideas, methods, instructions or products referred to in the content. |
© 2024 by the authors. Licensee MDPI, Basel, Switzerland. This article is an open access article distributed under the terms and conditions of the Creative Commons Attribution (CC BY) license (https://creativecommons.org/licenses/by/4.0/).
Share and Cite
Khazaeli, M.; Javadpour, L. Golf Club Selection with AI-Based Game Planning. Entropy 2024, 26, 800. https://doi.org/10.3390/e26090800
Khazaeli M, Javadpour L. Golf Club Selection with AI-Based Game Planning. Entropy. 2024; 26(9):800. https://doi.org/10.3390/e26090800
Chicago/Turabian StyleKhazaeli, Mehdi, and Leili Javadpour. 2024. "Golf Club Selection with AI-Based Game Planning" Entropy 26, no. 9: 800. https://doi.org/10.3390/e26090800
APA StyleKhazaeli, M., & Javadpour, L. (2024). Golf Club Selection with AI-Based Game Planning. Entropy, 26(9), 800. https://doi.org/10.3390/e26090800
