Parallel Bayesian Optimization of Thermophysical Properties of Low Thermal Conductivity Materials Using the Transient Plane Source Method in the Body-Fitted Coordinate
Abstract
1. Introduction
2. Model
2.1. Heat Transfer Physical Model
2.2. Heat Transfer Mathematical Model
2.3. Transformation of Body-Fitted Mesh Model
2.3.1. Mesh Partitioning
2.3.2. Transformation and Discretization
3. Inverse Heat Conduction Problem
3.1. Optimization Model
3.2. Constraint Condition
3.3. Optimization Algorithm
| Algorithm 1 The pseudocode of MHS | |
| Initial setting: | |
| Steps: | |
| 1: | Initialization |
| 2: | points randomly by Latin hypercube sampling [36], |
| 3: | sample points |
| 4: | |
| 5: | Construct initial probabilistic surrogate model |
| 6: | |
| 7: | Construct α strategy and β strategy |
| 8: | |
| 9: | Choose α strategy |
| 10: | else |
| 11: | Choose β strategy |
| 12: | end |
| 13: | Find Pareto frontiers of α or β strategy by NSGA-II algorithm [37] |
| 14: | in the Pareto optimal solution |
| 15: | Evaluate objective function for all sampling points |
| 16: | |
| 17: | Update probabilistic surrogate model |
| 18: | end for |
| 19: | recorded during iteration |
4. Results and Discussion
4.1. Direct Problem Analysis
4.1.1. Body-Fitted Mesh Analysis
4.1.2. Grid Independence and Time Step Independence Verification
4.1.3. Validation of the Direct Problem Algorithm
4.1.4. Efficiency Analysis
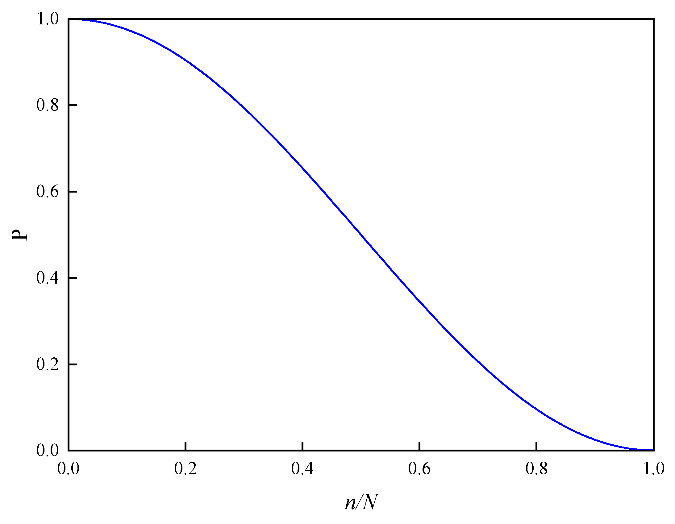
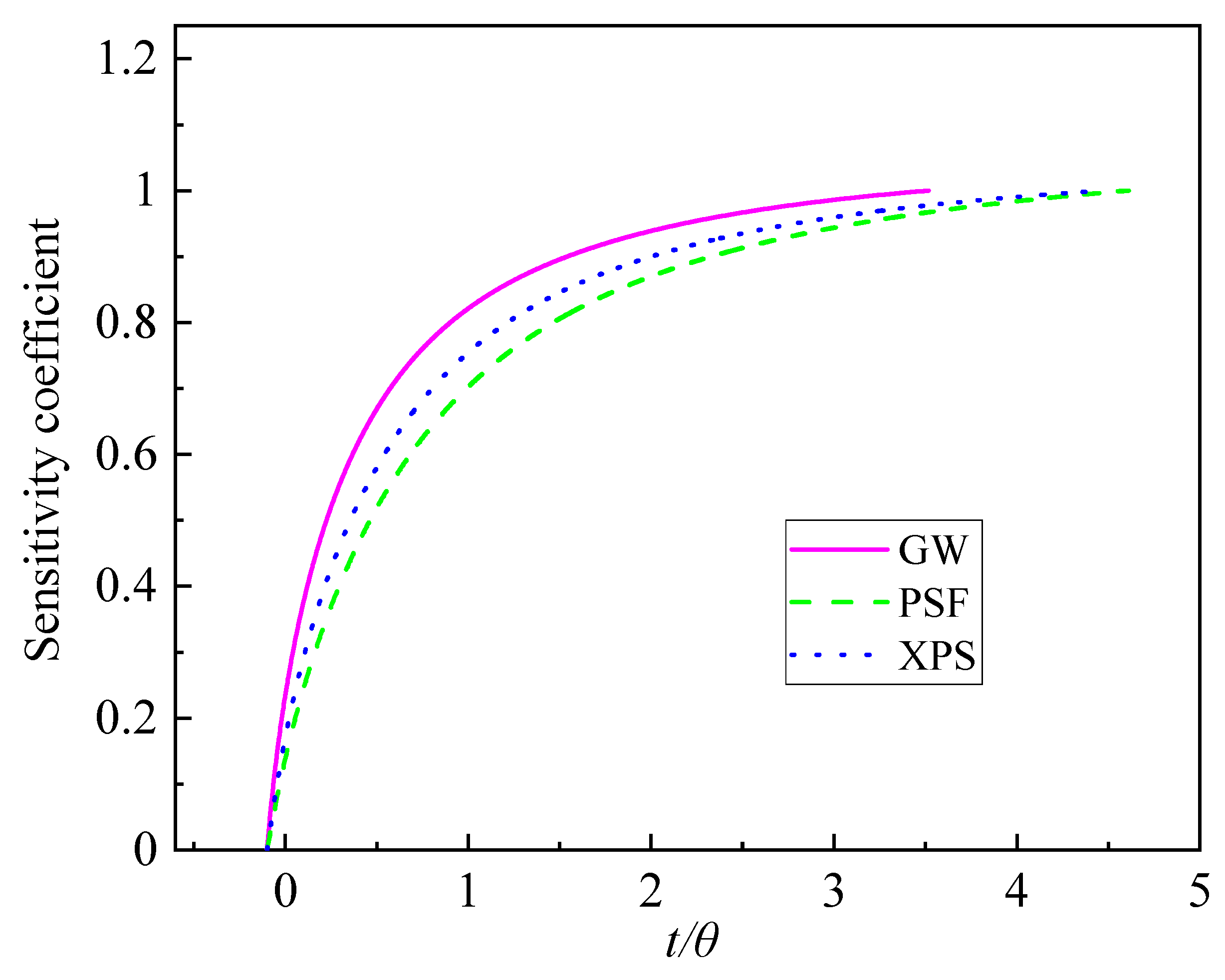
4.2. Sensitivity Analysis Discussion
4.3. Inverse Problem Analysis
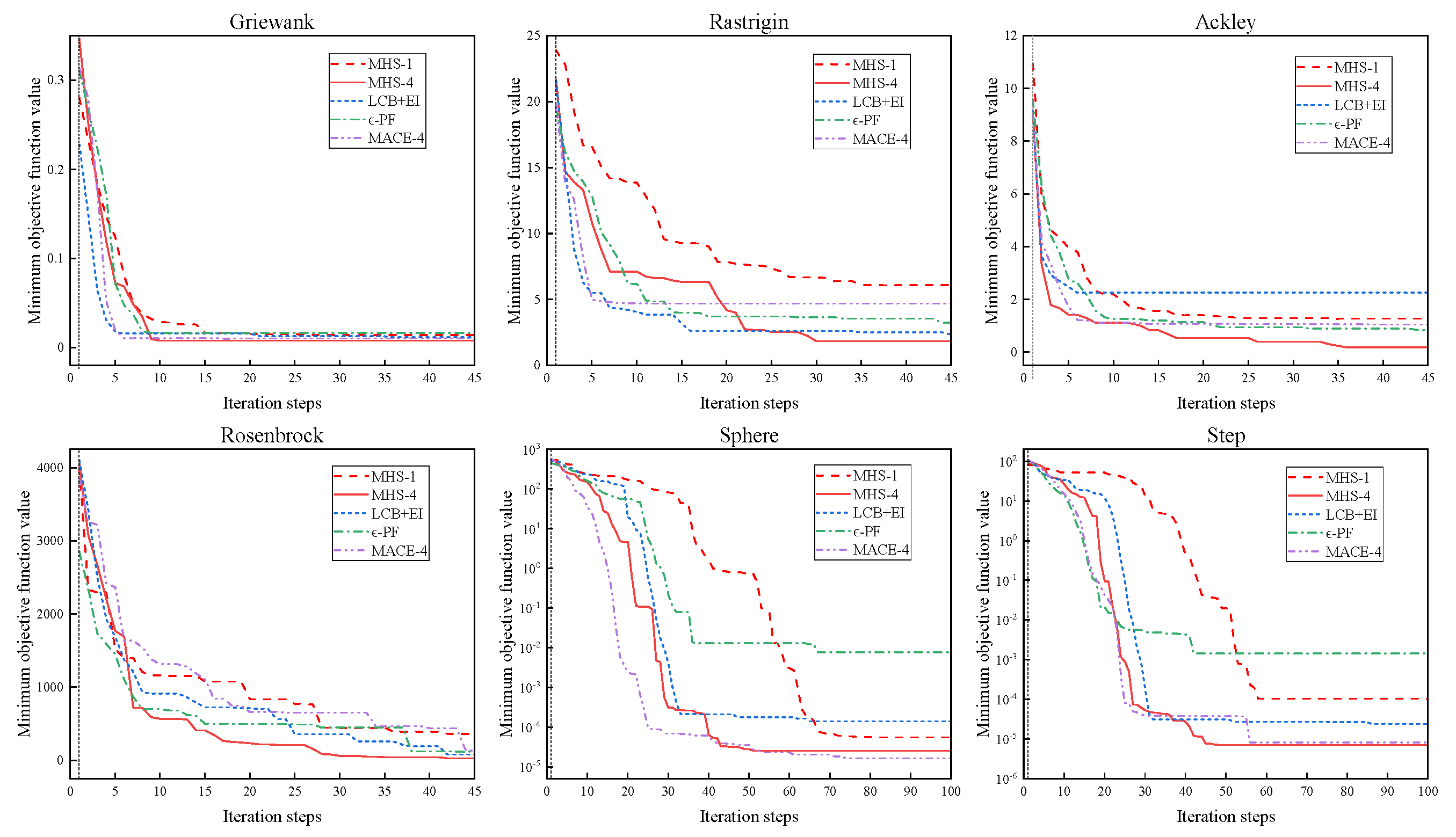
4.3.1. Benchmark Function Test
4.3.2. Effect of Time Range on Inversion Results
4.3.3. Effect of Initial Sample Number on Inversion Results
4.3.4. Effect of Parallel Points on Inversion Results
5. Conclusions
- (1)
- The selection of different angles has an influence on the calculation results, which is related to the orthogonality and density of the grid. After simulation analysis, it is determined that the partition angle at 30° is the best.
- (2)
- The accuracy of the constructed direct problem algorithm and the reliability of the CFD results are verified. The absolute value of the relative error to the CFD calculation results is less than 0.03%, indicating the correctness of the direct problem algorithm. The BFG generation method is used to realize the structure of the model. The solution speed of the model application BFG is more than 36% and 91% higher than that of CFD and self-developed unstructured mesh programs, respectively.
- (3)
- The MHS is compared with EI + LCB, -PF, and MACE on six standard functions. It shows a significant acceleration advantage in parallel mode. The accuracy and efficiency of the MHS are verified.
- (4)
- The inversion results are slightly affected by time range, the number of initial samples, and parallel points. The optimization efficiency is improved by adding parallel points.
- (5)
- Only low thermal conductivity insulation materials were considered in this study, and future research can be extended to medium and high thermal conductivity materials.
Author Contributions
Funding
Institutional Review Board Statement
Data Availability Statement
Conflicts of Interest
Nomenclature and Abbreviations
| Nomenclature | The metric coefficients in directions | ||
| Number of turns | The orthogonality of physical plane grid | ||
| Radius of the hot wire, mm | Angle, ° | ||
| Radius of the probe, mm | Thermal diffusivity, | ||
| Distance between the left side of the coating and the hot wire, mm | θ | Characteristic time, s | |
| Minimum distance between two turns of copper wire, mm | Dimensionless time | ||
| Width of sample, mm | Temperature coefficient of resistance | ||
| Width of insulation on left side of coating, mm | α, β | Strategy of adding parallel points | |
| Width of insulation on right side of coating, mm | Average function | ||
| Height, mm | Variance function | ||
| Thickness, mm | Superscript | ||
| Specific heat capacity, | Last time step | ||
| Thermal contact resistance, | Subscripts | ||
| Temperature, K | Boundary | ||
| Time, s | Thermal resistance layer | ||
| Heating time, s | heat source | ||
| The heat flow distance | Probe | ||
| total heating time, s | Coating | ||
| Heating power, W | Insulation layer | ||
| S | Heat source term in the physical plane, | Sample | |
| Horizontal and vertical coordinates of the cylindrical coordinate system in the physical plane | The upper, lower, right, and left edge centers of the solution grid, respectively | ||
| Horizontal and vertical coordinates of rectangular coordinate system in the physical plane | The center of the upper, lower, right, and left units of the solved grid, respectively | ||
| Control functions | Center of the solution unit | ||
| Jacobi factor | Abbreviations | ||
| Heat source term in the computational plane, | BFG | Body-fitted grid | |
| Actual average temperature rise in probe heat source, K | TPS | Transient plane source | |
| Predicted average temperature rise in probe heat source, K | CFD | Computational fluid dynamics | |
| An arbitrary parameter | GW | Glass wool | |
| Change in parameter | PSF | Polystyrene foam | |
| Time step | XPS | Extruded polystyrene | |
| Objective function | MHS | Parallel Bayesian optimization | |
| Variable dimension | q-EI | Multi-points expected Improvement | |
| Probe resistance, | EI | Expected improvement | |
| Probe initial resistance, | GP | Gaussian process | |
| Greek symbols | LCB | Lower confidence bound | |
| Thermal conductivity, | MACE | Multi-objective acquisition ensemble | |
| Density, | |||
| Horizontal and vertical coordinates in the computational plane |
References
- Zhang, H.; Wu, K.; Tang, G. Influence of Participating Radiation on Measuring Thermal Conductivity of Translucent Thermal Insulation Materials with Hot Strip Method. J. Therm. Sci. 2021, 31, 1023–1036. [Google Scholar] [CrossRef]
- Gustafsson, S.E. Transient plane source techniques for thermal conductivity and thermal diffusivity measurements of solid materials. Rev. Sci. Instrum. 1991, 62, 797–804. [Google Scholar] [CrossRef]
- Zhang, H.; Li, M.-J.; Fang, W.-Z.; Dan, D.; Li, Z.-Y.; Tao, W.-Q. A numerical study on the theoretical accuracy of film thermal conductivity using transient plane source method. Appl. Therm. Eng. 2014, 72, 62–69. [Google Scholar] [CrossRef]
- Tarasovs, S.; Bulderberga, O.; Zeleniakiene, D.; Aniskevich, A. Sensitivity of the Transient Plane Source Method to Small Variations of Thermal Conductivity. Int. J. Thermophys. 2021, 42, 173. [Google Scholar] [CrossRef]
- Solórzano, E.; Reglero, J.A.; Rodríguez-Pérez, M.A.; Lehmhus, D.; Wichmann, M.; de Saja, J.A. An experimental study on the thermal conductivity of aluminium foams by using the transient plane source method. Int. J. Heat Mass Transf. 2008, 51, 6259–6267. [Google Scholar] [CrossRef]
- Malinarič, S.; Dieška, P. Concentric Circular Strips Model of the Transient Plane Source-Sensor. Int. J. Thermophys. 2015, 36, 692–700. [Google Scholar] [CrossRef]
- Zheng, Q.; Kaur, S.; Dames, C.; Prasher, R.S. Analysis and improvement of the hot disk transient plane source method for low thermal conductivity materials. Int. J. Heat Mass Transf. 2020, 151, 119331. [Google Scholar] [CrossRef]
- Zhang, L.X.; Gao, R.G. Study of Method for Determination of Thermal Conductivity of Automotive Interior Materials. Appl. Mech. Mater. 2014, 526, 46–51. [Google Scholar] [CrossRef]
- Jannot, Y.; Acem, Z. A quadrupolar complete model of the hot disc. Meas. Sci. Technol. 2007, 18, 1229–1234. [Google Scholar] [CrossRef]
- He, Y. Rapid thermal conductivity measurement with a hot disk sensor. Thermochim. Acta 2005, 436, 122–129. [Google Scholar] [CrossRef]
- Gustavsson, M.K.; Gustafsson, S.E. On Power Variation in Self-Heated Thermal Sensors. In Proceedings of the Thermal Conductivity 27—Thermal Expansion 15, Knoxville, TN, USA, 26–29 October 2003; pp. 338–346. [Google Scholar]
- ISO 22007-2:2022; Plastics—Determination of Thermal Conductivity and Thermal Diffusivity—Part 2: Transient Plane Heat Source (Hot Disc) Method. ISO: Geneva, Switzerland, 2022.
- Jiang, G.-H.; Tan, C.-H.; Jiang, W.-W.; Yang, K.; Wang, W.-Z.; Gao, X.-W. Shape reconstruction in transient heat conduction problems based on radial integration boundary element method. Int. J. Heat Mass Transf. 2022, 191, 122830. [Google Scholar] [CrossRef]
- Zhang, J.; Lu, T.; Deng, J.; Ding, S.; Xiong, P. Rapid identification of erosion thinning and scaling thickening of inner wall of circular tube based on inverse heat conduction problem method. Therm. Sci. Eng. Prog. 2024, 47, 102263. [Google Scholar] [CrossRef]
- Khan, A.I.; Billah, M.M.; Ying, C.; Liu, J.; Dutta, P. Bayesian Method for Parameter Estimation in Transient Heat Transfer Problem. Int. J. Heat Mass Transf. 2021, 166, 120746. [Google Scholar] [CrossRef]
- Kaipio, J.P.; Fox, C. The Bayesian Framework for Inverse Problems in Heat Transfer. Heat Transf. Eng. 2011, 32, 718–753. [Google Scholar] [CrossRef]
- Ginsbourger, D.; Riche, R.L.; Carraro, L. Kriging Is Well-Suited to Parallelize Optimization. In Computational Intelligence in Expensive Optimization Problems; Springer: Berlin/Heidelberg, Germany, 2010. [Google Scholar] [CrossRef]
- Chevalier, C.; Ginsbourger, D. Fast Computation of the Multi-Points Expected Improvement with Applications in Batch Selection. In Learning and Intelligent Optimization, Proceedings of the 7th International Conference, LION 7, Catania, Italy, 7–11 January 2013; Springer: Berlin/Heidelberg, Germany, 2013; pp. 59–69. [Google Scholar] [CrossRef]
- Shahriari, B.; Wang, Z.; Hoffman, M.W.; Bouchard-Côté, A. An entropy search portfolio for Bayesian optimization. arXiv 2014. [Google Scholar] [CrossRef]
- Hernández-Lobato, J.M.; Hoffman, M.W.; Ghahramani, Z. Predictive entropy search for efficient global optimization of black-box functions. Adv. Neural Inf. Process. Syst. 2014, 1, 918–926. [Google Scholar] [CrossRef]
- Nguyen, V.; Rana, S.; Gupta, S.; Li, C.; Venkatesh, S. Budgeted Batch Bayesian Optimization With Unknown Batch Sizes. arXiv 2017, arXiv:1703.04842. [Google Scholar] [CrossRef]
- Ji, H.; Qi, L.; Lyu, M.; Lai, Y.; Dong, Z. Improved Bayesian Optimization Framework for Inverse Thermal Conductivity Based on Transient Plane Source Method. Entropy 2023, 25, 575. [Google Scholar] [CrossRef]
- Mohebbi, F.; Sellier, M. Optimal Shape Design in Heat Transfer Based on Body-Fitted Grid Generation. Int. J. Comput. Methods Eng. Sci. Mech. 2013, 14, 227–243. [Google Scholar] [CrossRef]
- Mohebbi, F.; Sellier, M. Three-Dimensional Optimal Shape Design in Heat Transfer Based on Body-fitted Grid Generation. Int. J. Comput. Methods Eng. Sci. Mech. 2013, 14, 473–490. [Google Scholar] [CrossRef]
- Ahadi, M.; Andisheh-Tadbir, M.; Tam, M.; Bahrami, M. An improved transient plane source method for measuring thermal conductivity of thin films: Deconvoluting thermal contact resistance. Int. J. Heat Mass Transf. 2016, 96, 371–380. [Google Scholar] [CrossRef]
- Xie, K.; Cui, Y.; Ren, X.; Chen, Y.; Cai, J.; Hu, W. Flash DSC characterization of thermal contact resistance and cross-plane thermal conductivity of micrometer-thin films. Thermochim. Acta 2023, 724, 179493. [Google Scholar] [CrossRef]
- Buffoni, D. Parallel Gaussian Process Optimization with Upper Confidence Bound and Pure Exploration. In Machine Learning and Knowledge Discovery in Databases, Proceedings of the European Conference, ECML PKDD 2013, Prague, Czech Republic, 23–27 September 2013; Springer: Berlin/Heidelberg, Germany, 2013. [Google Scholar] [CrossRef]
- Yung, C.N.; Keith, T.G.; De Witt, K.H.J. Numerical simulation of axisymmetric turbulent flow in combustors and diffusers. Int. J. Numer. Methods Fluids 2005, 9, 167–183. [Google Scholar] [CrossRef]
- Mohebbi, F.; Sellier, M.; Rabczuk, T. Estimation of linearly temperature-dependent thermal conductivity using an inverse analysis. Int. J. Therm. Sci. 2017, 117, 68–76. [Google Scholar] [CrossRef]
- Zhong, D.; Sheng, C. A new method towards high-order weno schemes on structured and unstructured grids. Comput. Fluids 2020, 200, 104453. [Google Scholar] [CrossRef]
- Tao, W. Numerical Heat Transfer, 2nd ed.; Xi’an Jiaotong University Press: Xi’an, China, 2001; pp. 432–478. [Google Scholar]
- Sun, G.; Li, L.; Fang, J.; Li, Q. On lower confidence bound improvement matrix-based approaches for multiobjective Bayesian optimization and its applications to thin-walled structures. Thin-Walled Struct. 2021, 161, 107248. [Google Scholar] [CrossRef]
- Jones, D.R.; Schonlau, M.; Welch, W.J. Efficient Global Optimization of Expensive Black-Box Functions. J. Glob. Optim. 1998, 13, 455–492. [Google Scholar] [CrossRef]
- Rasmussen, C.E. Gaussian Processes in Machine Learning. Adv. Lect. Mach. Learn. 2004, 3176, 63–71. [Google Scholar] [CrossRef]
- De Ath, G.; Everson, R.M.; Rahat, A.A.M.; Fieldsend, J.E. Greed Is Good: Exploration and Exploitation Trade-offs in Bayesian Optimisation. ACM Trans. Evol. Learn. Optim. 2021, 1, 1–22. [Google Scholar] [CrossRef]
- Zhang, F.; Cheng, L.; Wu, M.; Xu, X.; Wang, P.; Liu, Z. Performance analysis of two-stage thermoelectric generator model based on Latin hypercube sampling. Energy Convers. Manag. 2020, 221, 113159. [Google Scholar] [CrossRef]
- Deb, K.; Pratap, A.; Agarwal, S.; Meyarivan, T. A fast and elitist multiobjective genetic algorithm: NSGA-II. IEEE Trans. Evol. Comput. 2002, 6, 182–197. [Google Scholar] [CrossRef]
- Lyu, M.; Kang, J.; Dong, Z.; Liu, L.; Lai, Y. A double-helix plane winding sensor with wire using transient plane source method. Appl. Therm. Eng. 2025, 258, 124742. [Google Scholar] [CrossRef]
- Beck, J.V.; Arnold, K.J. Parameter Estimation in Engineering and Science; James Beck: New York, NY, USA, 1977. [Google Scholar]
- Jamil, M.; Yang, X.S. A literature survey of benchmark functions for global optimisation problems. Int. J. Math. Model. Numer. Optim. 2013, 4, 150–194. [Google Scholar] [CrossRef]
- Omeradzic, A.; Beyer, H.-G. Progress rate analysis of evolution strategies on the rastrigin function: First results. In Parallel Problem Solving from Nature—PPSN XVII, Proceedings of the 17th International Conference, PPSN 2022, Dortmund, Germany, 10–14 September 2022; Springer: Cham, Switzerland, 2022; pp. 499–511. [Google Scholar]
- Lyu, W.; Yang, F.; Yan, C.; Zhou, D.; Zeng, X. Batch Bayesian Optimization via Multi-objective Acquisition Ensemble for Automated Analog Circuit Design. In Proceedings of the 35th International Conference on Machine Learning, Stockholm, Sweden, 10–15 July 2018. [Google Scholar]



















| Heat Source | Coating | Insulation Layer | Thermal Resistance Layer | Sample | ||
|---|---|---|---|---|---|---|
| Material | Copper | Epoxy resin | Polyimide | / | GW/PSF/XPS | |
| Geometric parameter | ||||||
| / | ||||||
| / | / | |||||
| Thermophysical property | 398 | 0.168 | 0.168 | 0.0242 | 0.0318/0.035/0.041 | |
| 385 | 1100 | 1100 | 1006.43 | 850/1200/1450 | ||
| 8960 | 1450 | 11,450 | 1.225 | 73/35/35 | ||
| Governing Equation [28] | Boundary Condition | Initial Condition | ||
|---|---|---|---|---|
| Axis symmetry: Symmetry: Adiabatic [7]: | Sample | |||
| GW | 30 | 0.004 | ||
| PSF | 20 | 0.005 | ||
| XPS | 20 | 0.005 | ||
| Parameter | Lower Limit | UPPER Limit |
|---|---|---|
| 0.001 | 1 | |
| 10 | 2500 | |
| 0.001 | 0.1 |
| Material | Time Step |
|---|---|
| GW | 0.02 |
| PSF | 0.01 |
| XPS | 0.01 |
| Material | Scope | Scope |
|---|---|---|
| GW | [0, 1] | [0, 27.6] |
| PSF | [0, 1] | [0, 17] |
| XPS | [0, 1] | [0, 17.5] |
| Test Function | Dimension | Search Scope |
|---|---|---|
| Ackley | 2 | |
| Griewank | 3 | |
| Rastrigin | 2 | |
| Rosenbrock | 3 | |
| Sphere | 8 | |
| Step | 8 |
Disclaimer/Publisher’s Note: The statements, opinions and data contained in all publications are solely those of the individual author(s) and contributor(s) and not of MDPI and/or the editor(s). MDPI and/or the editor(s) disclaim responsibility for any injury to people or property resulting from any ideas, methods, instructions or products referred to in the content. |
© 2024 by the authors. Licensee MDPI, Basel, Switzerland. This article is an open access article distributed under the terms and conditions of the Creative Commons Attribution (CC BY) license (https://creativecommons.org/licenses/by/4.0/).
Share and Cite
Su, H.; Kang, J.; Li, Y.; Lyu, M.; Lai, Y.; Dong, Z. Parallel Bayesian Optimization of Thermophysical Properties of Low Thermal Conductivity Materials Using the Transient Plane Source Method in the Body-Fitted Coordinate. Entropy 2024, 26, 1117. https://doi.org/10.3390/e26121117
Su H, Kang J, Li Y, Lyu M, Lai Y, Dong Z. Parallel Bayesian Optimization of Thermophysical Properties of Low Thermal Conductivity Materials Using the Transient Plane Source Method in the Body-Fitted Coordinate. Entropy. 2024; 26(12):1117. https://doi.org/10.3390/e26121117
Chicago/Turabian StyleSu, Huijuan, Jianye Kang, Yan Li, Mingxin Lyu, Yanhua Lai, and Zhen Dong. 2024. "Parallel Bayesian Optimization of Thermophysical Properties of Low Thermal Conductivity Materials Using the Transient Plane Source Method in the Body-Fitted Coordinate" Entropy 26, no. 12: 1117. https://doi.org/10.3390/e26121117
APA StyleSu, H., Kang, J., Li, Y., Lyu, M., Lai, Y., & Dong, Z. (2024). Parallel Bayesian Optimization of Thermophysical Properties of Low Thermal Conductivity Materials Using the Transient Plane Source Method in the Body-Fitted Coordinate. Entropy, 26(12), 1117. https://doi.org/10.3390/e26121117
