Visibility Graph Investigation of the Shallow Seismicity of Lai Chau Area (Vietnam)
Abstract
1. Introduction
2. Seismo-Tectonic Settings
3. The Frequency–Magnitude Distribution
4. Methods
5. Results
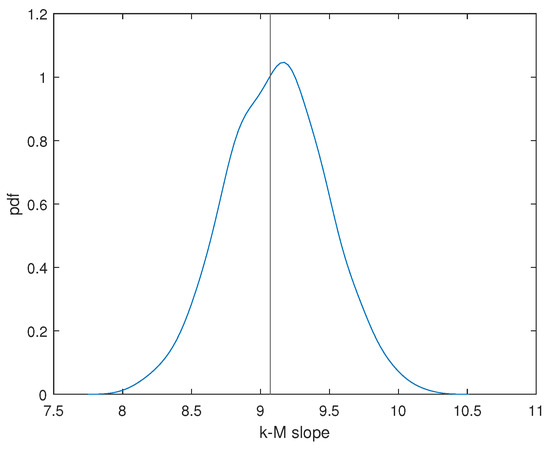
5.1. Analysis of the Whole Seismic Dataset
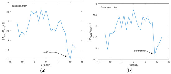
5.2. Distance-Dependent Analysis of Seismicity
- Up to approximately 10–11 km, the b-value ranges around a mean value of ∼1.21.
- Between approximately 10–11 km and 24–25 km from the center of the dam, the b-value decreases with the distance from the center of the dam.
- For distances greater than approximately 25–30 km from the dam center, the calculated b-value closely matches the value reported by Lizurek et al. [34].
6. Conclusions
Author Contributions
Funding
Data Availability Statement
Conflicts of Interest
References
- Zhang, R.; Ashuri, B.; Shyr, Y.; Deng, Y. Forecasting construction cost index based on visibility graph: A network approach. Phys. A Stat. Mech. Its Appl. 2018, 493, 239–252. [Google Scholar] [CrossRef]
- Long, Y. Visibility graph network analysis of gold price time series. Phys. A Stat. Mech. Its Appl. 2013, 392, 3374–3384. [Google Scholar] [CrossRef]
- Wang, N.; Li, D.; Wang, Q. Visibility graph analysis on quarterly macroeconomic series of China based on complex network theory. Phys. A Stat. Mech. Its Appl. 2012, 391, 6543–6555. [Google Scholar] [CrossRef]
- Qian, M.C.; Jiang, Z.Q.; Zhou, W.X. Universal and nonuniversal allometric scaling behaviors in the visibility graphs of world stock market indices. J. Phys. A Math. Theor. 2010, 43, 335002. [Google Scholar] [CrossRef]
- Jiang, W.; Wei, B.; Zhan, J.; Xie, C.; Zhou, D. A visibility graph power averaging aggregation operator: A methodology based on network analysis. Comput. Ind. Eng. 2016, 101, 260–268. [Google Scholar] [CrossRef]
- Chen, S.; Hu, Y.; Mahadevan, S.; Deng, Y. A visibility graph averaging aggregation operator. Phys. A Stat. Mech. Its Appl. 2014, 403, 1–12. [Google Scholar] [CrossRef]
- Elsner, J.; Jagger, T.; Fogarty, E. Visibility network of United States hurricanes. Geophys. Res. Lett. 2009, 36, L16702. [Google Scholar] [CrossRef]
- Pierini, J.; Lovallo, M.; Telesca, L. Visibility graph analysis of wind speed records measured in central Argentina. Phys. A Stat. Mech. Its Appl. 2012, 391, 5041–5048. [Google Scholar] [CrossRef]
- Lacasa, L.; Luque, B.; Ballesteros, F.; Luque, J.; Nuno, J.C. From time series to complex networks: The visibility graph. Proc. Natl. Acad. Sci. USA 2008, 105, 4972–4975. [Google Scholar] [CrossRef]
- Telesca, L.; Lovallo, M. Analysis of seismic sequences by using the method of visibility graph. Europhys. Lett. 2012, 97, 50002. [Google Scholar] [CrossRef]
- Telesca, L.; Lovallo, M.; Ramirez-Rojas, A.; Flores-Marquez, L. Investigating the time dynamics of seismicity by using the visibility graph approach: Application to seismicity of Mexican subduction zone. Phys. A Stat. Mech. Its Appl. 2013, 391, 1553–1562. [Google Scholar] [CrossRef]
- Khoshnevis, N.; Taborda, R.; Azizzadeh-Roodpish, S.; Telesca, L. Analysis of the 2005–2016 earthquake sequence in Northern Iran using the visibility graph method. Pure Appl. Geophys. 2017, 174, 4003–4019. [Google Scholar] [CrossRef]
- Azizzadeh-Roodpish, S.; Cramer, C.H. Visibility graph analysis of Alaska crustal and Aleutian subduction zone seismicity: An investigation of the correlation between b value and k–M slope. Pure Appl. Geophys. 2018, 175, 4241–4252. [Google Scholar] [CrossRef]
- Perez-Oregon, J.; Lovallo, M.; Telesca, L. Visibility graph analysis of synthetic earthquakes generated by the Olami–Feder–Christensen spring-block model. Chaos 2020, 30, 093111. [Google Scholar] [CrossRef]
- Li, L.; Luo, G.; Liu, M. The k-M Slope: A Potential Supplement for b-Value. Seismol. Soc. Am. 2023, 94, 1892–1899. [Google Scholar] [CrossRef]
- Tapponnier, P.; Lacassin, R.; Leloup, P.; Scharer, U.; Zhong, D.; Wu, H.; Liu, X.; Ji, S.; Zhang, L.; Zhong, J. The Ailao Shan/Red River Metamorphic Belt: Tertiary Left-Lateral Shear between Indochina and South China. Nature 1990, 343, 431–437. [Google Scholar] [CrossRef]
- Tran, V.T.; Van, D.T. Characteristics of the Pliocene-Quaternary Neotectonics in Northwest Vietnam Region. J. Sci. Sci. Earth 2006, 22, 86–99, Vietnam National University Hanoi, 30th anniversary of establishment of the Geological Faculty. [Google Scholar]
- Le, V.D. State-Level Independent Final Report: “Establishing the Seismological Observation Network for Reservoir Earthquake in Da River Ladder of Hydroelectric Dam”. Technical Report. 2019. Available online: https://www.most.gov.vn/cchc/tin-tuc/525/15956/bao-cao-ket-qua-tu-danh-gia-nhiem-vu-khcn-cap-quoc-gia–nghien-cuu-thiet-lap-mang-tram-quan-trac-dong-dat-va-danh-gia-dong-dat-kic.aspx (accessed on 17 October 2024)(In Vietnamese, with English Abstract).
- Nguyen, D.X. State-Level Independent Final Report: “Reservoir Triggered Seismicity in Hoa Binh Hydropower”. Technical Report. 1996; (In Vietnamese, with English Abstract). [Google Scholar]
- Nguyen, N.T. State-Level Independent Final Report: “Study on Modern Fault Tectonics and Related Earthquakes in Hoa Binh Area as a Basis for Evaluating the Stability of Hoa Binh Hydropower”. Technical Report. 2008; (In Vietnamese, with English Abstract). [Google Scholar]
- Van, D.T. Development Characteristics of the Lai Chau-Dien Bien Fault Zone. Ph.D. Thesis, Institute of Geological Sciences, Vietnam Academy of Science and Technology, Hanoi, Vietnam, 2011. (In Vietnamese, with English Abstract). [Google Scholar]
- Telesca, L.; Thai, A.; Cao, D.; Cao, D.; Dinh, Q.; Mai, X. Fractal and Spectral Analysis of Seismicity in the Lai Chau Area (Vietnam). Fractal Fract. 2023, 7, 776. [Google Scholar] [CrossRef]
- Gutenberg, R.; Richter, C.F. Frequency of earthquakes in California. Bull. Seismol. Soc. Am. 1944, 34, 185–188. [Google Scholar] [CrossRef]
- Wyss, M. Towards a physical understanding of the earthquake frequency distribution. Geophys. J. R. Astron. Soc. 1973, 31, 341–359. [Google Scholar] [CrossRef]
- Scholz, C.H. The frequency-magnitude relation of microfracturing in rock and its relation to earthquakes. Bull. Seismol. Soc. Am. 1968, 58, 399–415. [Google Scholar] [CrossRef]
- Aki, K. Maximum likelihood estimate of b in the formula log(N)=a-bM and its confidence limits. Bull. Earthq. Res. Inst. Univ. Tokyo 1965, 43, 237–239. [Google Scholar]
- Utsu, T. Representation and analysis of the earthquake size distribution: A historical review and some new approaches. Pageoph 1999, 155, 509–535. [Google Scholar] [CrossRef]
- Wiemer, S.; Wyss, M. Minimum magnitude of completeness in earthquake catalogs: Examples from Alaska, the Western United States, and Japan. Bull. Seismol. Soc. Am. 2000, 90, 859–869. [Google Scholar] [CrossRef]
- Yu, M.; Hillebrand, A.; Gouw, A.A.; Stam, C.J. Horizontal visibility graph transfer entropy (HVG-TE): A novel metric to characterize directed connectivity in large-scale brain networks. NeuroImage 2017, 156, 249–264. [Google Scholar] [CrossRef] [PubMed]
- Lacasa, L.; Nicosia, V.; Latora, V. Network structure of multivariate time series. Sci. Rep. 2015, 5, 15508. [Google Scholar] [CrossRef]
- Mali, P.; Manna, S.; Mukhopadhyay, A.; Haldar, P.; Singh, G. Multifractal analysis of multiparticle emission data in the framework of visibility graph and sandbox algorithm. Phys. A Stat. Mech. Its Appl. 2018, 493, 253–266. [Google Scholar] [CrossRef]
- John, R.; John, M. Adaptation of the visibility graph algorithm for detecting time lag between rainfall and water level fluctuations in Lake Okeechobee. Adv. Water Resour. 2019, 134, 103429. [Google Scholar] [CrossRef]
- Telesca, L.; Chen, C.C.; Lovallo, M. Investigating the relationship between seismological and topological properties of seismicity in Italy and Taiwan. Pure Appl. Geophys. 2020, 177, 4119–4126. [Google Scholar] [CrossRef]
- Lizurek, G.; Wiszniowski, J.; Nguyen, V.D.; Dinh, Q.V.; Le, V.D.; Van, D.T.; Plesiewicz, B. Background seismicity and seismic monitoring in the Lai Chau reservoir area. J. Seismol. 2019, 23, 1373–1390. [Google Scholar] [CrossRef]
- Gupta, H.K.; Rastogi, B.K.; Narain, H. Some Discriminatory Characteristics of Earthquakes Near the Kariba, Kremasta, and Koyna Artificial Lakes. Bull. Seismol. Soc. Am. 1972, 62, 493–507. [Google Scholar] [CrossRef]
- Muggeo, V.M.R. Estimating regression models with unknown break-points. Stat. Med. 2003, 22, 3055–3071. [Google Scholar] [CrossRef] [PubMed]
- Telesca, L.; Thai, A.T.; Lovallo, M.; Cao, D.T.; Nguyen, L.M. Shannon Entropy Analysis of Reservoir-Triggered Seis-micity at Song Tranh 2 Hydropower Plant, Vietnam. Appl. Sci. 2022, 12, 8873. [Google Scholar] [CrossRef]
- Telesca, L.; Lovallo, M.; Toth, L. Visibility graph analysis of 2002–2011 Pannonian seismicity. Phys. A Stat. Mech. Its Appl. 2014, 416, 219–224. [Google Scholar] [CrossRef]
- Telesca, L.; Lovallo, M.; Ramirez-Rojas, A.; Flores-Marquez, L. Relationship between the frequency magnitude distribution and the visibility graph in the synthetic seismicity generated by a simple stick-slip system with asperities. PLoS ONE 2014, 9, e106233. [Google Scholar] [CrossRef]



















Disclaimer/Publisher’s Note: The statements, opinions and data contained in all publications are solely those of the individual author(s) and contributor(s) and not of MDPI and/or the editor(s). MDPI and/or the editor(s) disclaim responsibility for any injury to people or property resulting from any ideas, methods, instructions or products referred to in the content. |
© 2024 by the authors. Licensee MDPI, Basel, Switzerland. This article is an open access article distributed under the terms and conditions of the Creative Commons Attribution (CC BY) license (https://creativecommons.org/licenses/by/4.0/).
Share and Cite
Telesca, L.; Thai, A.T.; Cao, D.T.; Dang, T.H. Visibility Graph Investigation of the Shallow Seismicity of Lai Chau Area (Vietnam). Entropy 2024, 26, 932. https://doi.org/10.3390/e26110932
Telesca L, Thai AT, Cao DT, Dang TH. Visibility Graph Investigation of the Shallow Seismicity of Lai Chau Area (Vietnam). Entropy. 2024; 26(11):932. https://doi.org/10.3390/e26110932
Chicago/Turabian StyleTelesca, Luciano, Anh Tuan Thai, Dinh Trong Cao, and Thanh Hai Dang. 2024. "Visibility Graph Investigation of the Shallow Seismicity of Lai Chau Area (Vietnam)" Entropy 26, no. 11: 932. https://doi.org/10.3390/e26110932
APA StyleTelesca, L., Thai, A. T., Cao, D. T., & Dang, T. H. (2024). Visibility Graph Investigation of the Shallow Seismicity of Lai Chau Area (Vietnam). Entropy, 26(11), 932. https://doi.org/10.3390/e26110932

