Generalized Toffoli Gate Decomposition Using Ququints: Towards Realizing Grover’s Algorithm with Qudits
Abstract
1. Introduction
2. Ququint Processor
Ququint as Two Qubits and Ancillary State
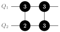
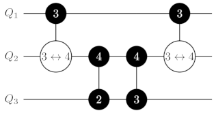
3. Toffoli Gate Implementation
4. Application to Grover’s Algorithm
5. Conclusions and Outlook
Author Contributions
Funding
Institutional Review Board Statement
Data Availability Statement
Acknowledgments
Conflicts of Interest
References
- Manin, Y.I. The Computable and the Non-Computable. (Vychislimoe i Nevychislimoe); Sovetskoe Radio: Moscow, Russia, 1980. (In Russian) [Google Scholar]
- Feynman, R.P. Simulating physics with computers. Int. J. Theor. Phys. 1982, 21, 467–488. [Google Scholar] [CrossRef]
- Feynman, R.P. Quantum mechanical computers. Found. Phys. 1986, 16, 507–531. [Google Scholar] [CrossRef]
- Deutsch, D. Quantum theory, the Church-Turing principle and the universal quantum computer. Proc. R. Soc. Lond. A. Math. Phys. Sci. 1985, 400, 97–117. [Google Scholar] [CrossRef]
- Brassard, G.; Chuang, I.; Lloyd, S.; Monroe, C. Quantum computing. Proc. Natl. Acad. Sci. USA 1998, 95, 11032–11033. [Google Scholar] [CrossRef]
- Preskill, J. Quantum computing and the entanglement frontier. arXiv 2012, arXiv:1203.5813. [Google Scholar]
- Lloyd, S. Universal Quantum Simulators. Science 1996, 273, 1073–1078. [Google Scholar] [CrossRef]
- Shor, P. Algorithms for quantum computation: Discrete logarithms and factoring. In Proceedings of the 35th Annual Symposium on Foundations of Computer Science, Santa Fe, NM, USA, 20–22 November 1994; pp. 124–134. [Google Scholar] [CrossRef]
- Moll, N.; Barkoutsos, P.; Bishop, L.S.; Chow, J.M.; Cross, A.; Egger, D.J.; Filipp, S.; Fuhrer, A.; Gambetta, J.M.; Ganzhorn, M.; et al. Quantum optimization using variational algorithms on near-term quantum devices. Quantum Sci. Technol. 2018, 3, 030503. [Google Scholar] [CrossRef]
- Arute, F.; Arya, K.; Babbush, R.; Bacon, D.; Bardin, J.C.; Barends, R.; Biswas, R.; Boixo, S.; Brandao, F.G.S.L.; Buell, D.A.; et al. Quantum supremacy using a programmable superconducting processor. Nature 2019, 574, 505–510. [Google Scholar] [CrossRef]
- Wu, Y.; Bao, W.S.; Cao, S.; Chen, F.; Chen, M.C.; Chen, X.; Chung, T.H.; Deng, H.; Du, Y.; Fan, D.; et al. Strong Quantum Computational Advantage Using a Superconducting Quantum Processor. Phys. Rev. Lett. 2021, 127, 180501. [Google Scholar] [CrossRef]
- Xue, X.; Russ, M.; Samkharadze, N.; Undseth, B.; Sammak, A.; Scappucci, G.; Vandersypen, L.M.K. Quantum logic with spin qubits crossing the surface code threshold. Nature 2022, 601, 343–347. [Google Scholar] [CrossRef]
- Madzik, M.T.; Asaad, S.; Youssry, A.; Joecker, B.; Rudinger, K.M.; Nielsen, E.; Young, K.C.; Proctor, T.J.; Baczewski, A.D.; Laucht, A.; et al. Precision tomography of a three-qubit donor quantum processor in silicon. Nature 2022, 601, 348–353. [Google Scholar] [CrossRef]
- Noiri, A.; Takeda, K.; Nakajima, T.; Kobayashi, T.; Sammak, A.; Scappucci, G.; Tarucha, S. Fast universal quantum gate above the fault-tolerance threshold in silicon. Nature 2022, 601, 338–342. [Google Scholar] [CrossRef]
- Zhong, H.S.; Wang, H.; Deng, Y.H.; Chen, M.C.; Peng, L.C.; Luo, Y.H.; Qin, J.; Wu, D.; Ding, X.; Hu, Y.; et al. Quantum computational advantage using photons. Science 2020, 370, 1460–1463. [Google Scholar] [CrossRef]
- Madsen, L.S.; Laudenbach, F.; Askarani, M.F.; Rortais, F.; Vincent, T.; Bulmer, J.F.F.; Miatto, F.M.; Neuhaus, L.; Helt, L.G.; Collins, M.J.; et al. Quantum computational advantage with a programmable photonic processor. Nature 2022, 606, 75–81. [Google Scholar] [CrossRef]
- Ebadi, S.; Wang, T.T.; Levine, H.; Keesling, A.; Semeghini, G.; Omran, A.; Bluvstein, D.; Samajdar, R.; Pichler, H.; Ho, W.W.; et al. Quantum phases of matter on a 256-atom programmable quantum simulator. Nature 2021, 595, 227–232. [Google Scholar] [CrossRef]
- Scholl, P.; Schuler, M.; Williams, H.J.; Eberharter, A.A.; Barredo, D.; Schymik, K.N.; Lienhard, V.; Henry, L.P.; Lang, T.C.; Lahaye, T.; et al. Quantum simulation of 2D antiferromagnets with hundreds of Rydberg atoms. Nature 2021, 595, 233–238. [Google Scholar] [CrossRef]
- Henriet, L.; Beguin, L.; Signoles, A.; Lahaye, T.; Browaeys, A.; Reymond, G.O.; Jurczak, C. Quantum computing with neutral atoms. Quantum 2020, 4, 327. [Google Scholar] [CrossRef]
- Graham, T.M.; Song, Y.; Scott, J.; Poole, C.; Phuttitarn, L.; Jooya, K.; Eichler, P.; Jiang, X.; Marra, A.; Grinkemeyer, B.; et al. Multi-qubit entanglement and algorithms on a neutral-atom quantum computer. Nature 2022, 604, 457–462. [Google Scholar] [CrossRef]
- Zhang, J.; Pagano, G.; Hess, P.W.; Kyprianidis, A.; Becker, P.; Kaplan, H.; Gorshkov, A.V.; Gong, Z.X.; Monroe, C. Observation of a many-body dynamical phase transition with a 53-qubit quantum simulator. Nature 2017, 551, 601–604. [Google Scholar] [CrossRef]
- Blatt, R.; Roos, C.F. Quantum simulations with trapped ions. Nat. Phys. 2012, 8, 277–284. [Google Scholar] [CrossRef]
- Hempel, C.; Maier, C.; Romero, J.; McClean, J.; Monz, T.; Shen, H.; Jurcevic, P.; Lanyon, B.P.; Love, P.; Babbush, R.; et al. Quantum Chemistry Calculations on a Trapped-Ion Quantum Simulator. Phys. Rev. X 2018, 8, 031022. [Google Scholar] [CrossRef]
- Fedorov, A.K.; Gisin, N.; Beloussov, S.M.; Lvovsky, A.I. Quantum computing at the quantum advantage threshold: A down-to-business review. arXiv 2022, arXiv:2203.17181. [Google Scholar]
- Ebadi, S.; Keesling, A.; Cain, M.; Wang, T.T.; Levine, H.; Bluvstein, D.; Semeghini, G.; Omran, A.; Liu, J.G.; Samajdar, R.; et al. Quantum optimization of maximum independent set using Rydberg atom arrays. Science 2022, 376, 1209–1215. [Google Scholar] [CrossRef]
- Nguyen, L.B.; Lin, Y.H.; Somoroff, A.; Mencia, R.; Grabon, N.; Manucharyan, V.E. High-Coherence Fluxonium Qubit. Phys. Rev. X 2019, 9, 041041. [Google Scholar] [CrossRef]
- Bao, F.; Deng, H.; Ding, D.; Gao, R.; Gao, X.; Huang, C.; Jiang, X.; Ku, H.S.; Li, Z.; Ma, X.; et al. Fluxonium: An Alternative Qubit Platform for High-Fidelity Operations. Phys. Rev. Lett. 2022, 129, 010502. [Google Scholar] [CrossRef]
- Moskalenko, I.N.; Simakov, I.A.; Abramov, N.N.; Grigorev, A.A.; Moskalev, D.O.; Pishchimova, A.A.; Smirnov, N.S.; Zikiy, E.V.; Rodionov, I.A.; Besedin, I.S. High fidelity two-qubit gates on fluxoniums using a tunable coupler. Npj Quantum Inf. 2022, 8, 130. [Google Scholar] [CrossRef]
- Lloyd, S. Quantum approximate optimization is computationally universal. arXiv 2018, arXiv:1812.11075. [Google Scholar]
- Lloyd, S. A Potentially Realizable Quantum Computer. Science 1993, 261, 1569–1571. [Google Scholar] [CrossRef]
- Farhi, E.; Gutmann, S. Analog analogue of a digital quantum computation. Phys. Rev. A 1998, 57, 2403–2406. [Google Scholar] [CrossRef]
- Kessel’, A.R.; Ermakov, V.L. Multiqubit spin. J. Exp. Theor. Phys. Lett. 1999, 70, 61–65. [Google Scholar] [CrossRef]
- Kessel’, A.R.; Ermakov, V.L. Physical implementation of three-qubit gates on a separate quantum particle. J. Exp. Theor. Phys. Lett. 2000, 71, 307–309. [Google Scholar] [CrossRef]
- Kessel, A.R.; Yakovleva, N.M. Implementation schemes in NMR of quantum processors and the Deutsch-Jozsa algorithm by using virtual spin representation. Phys. Rev. A 2002, 66, 062322. [Google Scholar] [CrossRef]
- Muthukrishnan, A.; Stroud, C.R. Multivalued logic gates for quantum computation. Phys. Rev. A 2000, 62, 052309. [Google Scholar] [CrossRef]
- Nielsen, M.A.; Bremner, M.J.; Dodd, J.L.; Childs, A.M.; Dawson, C.M. Universal simulation of Hamiltonian dynamics for quantum systems with finite-dimensional state spaces. Phys. Rev. A 2002, 66, 022317. [Google Scholar] [CrossRef]
- Wang, X.; Sanders, B.C.; Berry, D.W. Entangling power and operator entanglement in qudit systems. Phys. Rev. A 2003, 67, 042323. [Google Scholar] [CrossRef]
- Klimov, A.B.; Guzmán, R.; Retamal, J.C.; Saavedra, C. Qutrit quantum computer with trapped ions. Phys. Rev. A 2003, 67, 062313. [Google Scholar] [CrossRef]
- Bagan, E.; Baig, M.; Muñoz Tapia, R. Minimal measurements of the gate fidelity of a qudit map. Phys. Rev. A 2003, 67, 014303. [Google Scholar] [CrossRef]
- Vlasov, A.Y. Algebra of quantum computations with higher dimensional systems. In First International Symposium on Quantum Informatics; Ozhigov, Y.I., Ed.; International Society for Optics and Photonics, SPIE: Bellingham, WA, USA, 2003; Volume 5128, pp. 29–36. [Google Scholar] [CrossRef]
- Zobov, V.E.; Shauro, V.; Ermilov, A.S. Implementation of the quantum order-finding algorithm on two qudits. JETP Lett. 2008, 87, 334–339. [Google Scholar] [CrossRef]
- Zobov, V.E.; Pekhterev, D. Adder on ternary base elements for a quantum computer. JETP Lett. 2009, 89, 260–263. [Google Scholar] [CrossRef]
- Zobov, V.; Pichkovskiy, I. Clustering by quantum annealing on the three-level quantum elements qutrits. Quantum Inf. Process. 2022, 21, 1–12. [Google Scholar] [CrossRef]
- Greentree, A.D.; Schirmer, S.G.; Green, F.; Hollenberg, L.C.L.; Hamilton, A.R.; Clark, R.G. Maximizing the Hilbert Space for a Finite Number of Distinguishable Quantum States. Phys. Rev. Lett. 2004, 92, 097901. [Google Scholar] [CrossRef]
- O’Leary, D.P.; Brennen, G.K.; Bullock, S.S. Parallelism for quantum computation with qudits. Phys. Rev. A 2006, 74, 032334. [Google Scholar] [CrossRef]
- Ralph, T.C.; Resch, K.J.; Gilchrist, A. Efficient Toffoli gates using qudits. Phys. Rev. A 2007, 75, 022313. [Google Scholar] [CrossRef]
- Lanyon, B.P.; Weinhold, T.J.; Langford, N.K.; O’Brien, J.L.; Resch, K.J.; Gilchrist, A.; White, A.G. Manipulating Biphotonic Qutrits. Phys. Rev. Lett. 2008, 100, 060504. [Google Scholar] [CrossRef]
- Ionicioiu, R.; Spiller, T.P.; Munro, W.J. Generalized Toffoli gates using qudit catalysis. Phys. Rev. A 2009, 80, 012312. [Google Scholar] [CrossRef]
- Ivanov, S.S.; Tonchev, H.S.; Vitanov, N.V. Time-efficient implementation of quantum search with qudits. Phys. Rev. A 2012, 85, 062321. [Google Scholar] [CrossRef]
- Li, B.; Yu, Z.H.; Fei, S.M. Geometry of Quantum Computation with Qutrits. Sci. Rep. 2013, 3, 2594. [Google Scholar] [CrossRef]
- Kiktenko, E.O.; Fedorov, A.K.; Man’ko, O.V.; Man’ko, V.I. Multilevel superconducting circuits as two-qubit systems: Operations, state preparation, and entropic inequalities. Phys. Rev. A 2015, 91, 042312. [Google Scholar] [CrossRef]
- Kiktenko, E.; Fedorov, A.; Strakhov, A.; Man’ko, V. Single qudit realization of the Deutsch algorithm using superconducting many-level quantum circuits. Phys. Lett. A 2015, 379, 1409–1413. [Google Scholar] [CrossRef]
- Song, C.; Su, S.L.; Wu, J.L.; Wang, D.Y.; Ji, X.; Zhang, S. Generation of tree-type three-dimensional entangled states via adiabatic passage. Phys. Rev. A 2016, 93, 062321. [Google Scholar] [CrossRef]
- Frydryszak, A.; Jakóbczyk, L.; Ługiewicz, P. Determining quantum correlations in bipartite systems—From qubit to qutrit and beyond. J. Phys. Conf. Ser. 2017, 804, 012016. [Google Scholar] [CrossRef]
- Bocharov, A.; Roetteler, M.; Svore, K.M. Factoring with qutrits: Shor’s algorithm on ternary and metaplectic quantum architectures. Phys. Rev. A 2017, 96, 012306. [Google Scholar] [CrossRef]
- Gokhale, P.; Baker, J.M.; Duckering, C.; Brown, N.C.; Brown, K.R.; Chong, F.T. Asymptotic Improvements to Quantum Circuits via Qutrits. In Proceedings of the 46th International Symposium on Computer Architecture (ISCA ’19), Phoenix, AZ, USA, 22–26 June 2019; Association for Computing Machinery: New York, NY, USA, 2019; pp. 554–566. [Google Scholar] [CrossRef]
- Luo, Y.H.; Zhong, H.S.; Erhard, M.; Wang, X.L.; Peng, L.C.; Krenn, M.; Jiang, X.; Li, L.; Liu, N.L.; Lu, C.Y.; et al. Quantum Teleportation in High Dimensions. Phys. Rev. Lett. 2019, 123, 070505. [Google Scholar] [CrossRef]
- Low, P.J.; White, B.M.; Cox, A.A.; Day, M.L.; Senko, C. Practical trapped-ion protocols for universal qudit-based quantum computing. Phys. Rev. Res. 2020, 2, 033128. [Google Scholar] [CrossRef]
- Jin, Z.; Gong, W.J.; Zhu, A.D.; Zhang, S.; Qi, Y.; Su, S.L. Dissipative preparation of qutrit entanglement via periodically modulated Rydberg double antiblockade. Opt. Express 2021, 29, 10117–10133. [Google Scholar] [CrossRef]
- Neeley, M.; Ansmann, M.; Bialczak, R.C.; Hofheinz, M.; Lucero, E.; O’Connell, A.D.; Sank, D.; Wang, H.; Wenner, J.; Cleland, A.N.; et al. Emulation of a Quantum Spin with a Superconducting Phase Qudit. Science 2009, 325, 722–725. [Google Scholar] [CrossRef]
- Lanyon, B.P.; Barbieri, M.; Almeida, M.P.; Jennewein, T.; Ralph, T.C.; Resch, K.J.; Pryde, G.J.; O’Brien, J.L.; Gilchrist, A.; White, A.G. Simplifying quantum logic using higher-dimensional Hilbert spaces. Nat. Phys. 2009, 5, 134–140. [Google Scholar] [CrossRef]
- Fedorov, A.; Steffen, L.; Baur, M.; da Silva, M.P.; Wallraff, A. Implementation of a Toffoli gate with superconducting circuits. Nature 2012, 481, 170–172. [Google Scholar] [CrossRef]
- Mischuck, B.E.; Merkel, S.T.; Deutsch, I.H. Control of inhomogeneous atomic ensembles of hyperfine qudits. Phys. Rev. A 2012, 85, 022302. [Google Scholar] [CrossRef]
- Peterer, M.J.; Bader, S.J.; Jin, X.; Yan, F.; Kamal, A.; Gudmundsen, T.J.; Leek, P.J.; Orlando, T.P.; Oliver, W.D.; Gustavsson, S. Coherence and Decay of Higher Energy Levels of a Superconducting Transmon Qubit. Phys. Rev. Lett. 2015, 114, 010501. [Google Scholar] [CrossRef]
- Svetitsky, E.; Suchowski, H.; Resh, R.; Shalibo, Y.; Martinis, J.M.; Katz, N. Hidden two-qubit dynamics of a four-level Josephson circuit. Nat. Commun. 2014, 5, 5617. [Google Scholar] [CrossRef]
- Braumüller, J.; Cramer, J.; Schlör, S.; Rotzinger, H.; Radtke, L.; Lukashenko, A.; Yang, P.; Skacel, S.T.; Probst, S.; Marthaler, M.; et al. Multiphoton dressing of an anharmonic superconducting many-level quantum circuit. Phys. Rev. B 2015, 91, 054523. [Google Scholar] [CrossRef]
- Kues, M.; Reimer, C.; Roztocki, P.; Cortés, L.R.; Sciara, S.; Wetzel, B.; Zhang, Y.; Cino, A.; Chu, S.T.; Little, B.E.; et al. On-chip generation of high-dimensional entangled quantum states and their coherent control. Nature 2017, 546, 622–626. [Google Scholar] [CrossRef]
- Godfrin, C.; Ferhat, A.; Ballou, R.; Klyatskaya, S.; Ruben, M.; Wernsdorfer, W.; Balestro, F. Operating Quantum States in Single Magnetic Molecules: Implementation of Grover’s Quantum Algorithm. Phys. Rev. Lett. 2017, 119, 187702. [Google Scholar] [CrossRef]
- Sawant, R.; Blackmore, J.A.; Gregory, P.D.; Mur-Petit, J.; Jaksch, D.; Aldegunde, J.; Hutson, J.M.; Tarbutt, M.R.; Cornish, S.L. Ultracold polar molecules as qudits. New J. Phys. 2020, 22, 013027. [Google Scholar] [CrossRef]
- Pavlidis, A.; Floratos, E. Quantum-Fourier-transform-based quantum arithmetic with qudits. Phys. Rev. A 2021, 103, 032417. [Google Scholar] [CrossRef]
- Rambow, P.; Tian, M. Reduction of circuit depth by mapping qubit-based quantum gates to a qudit basis. arXiv 2021, arXiv:2109.09902. [Google Scholar]
- Chi, Y.; Huang, J.; Zhang, Z.; Mao, J.; Zhou, Z.; Chen, X.; Zhai, C.; Bao, J.; Dai, T.; Yuan, H.; et al. A programmable qudit-based quantum processor. Nat. Commun. 2022, 13, 1166. [Google Scholar] [CrossRef]
- Nikolaeva, A.S.; Kiktenko, E.O.; Fedorov, A.K. Decomposing the generalized Toffoli gate with qutrits. Phys. Rev. A 2022, 105, 032621. [Google Scholar] [CrossRef]
- Cerf, N.J.; Bourennane, M.; Karlsson, A.; Gisin, N. Security of Quantum Key Distribution Using d-Level Systems. Phys. Rev. Lett. 2002, 88, 127902. [Google Scholar] [CrossRef]
- Mirhosseini, M.; Magaña-Loaiza, O.S.; O’Sullivan, M.N.; Rodenburg, B.; Malik, M.; Lavery, M.P.J.; Padgett, M.J.; Gauthier, D.J.; Boyd, R.W. High-dimensional quantum cryptography with twisted light. New J. Phys. 2015, 17, 033033. [Google Scholar] [CrossRef]
- Horodecki, P.; Rudnicki, L.; Życzkowski, K. Five Open Problems in Quantum Information Theory. PRX Quantum 2022, 3, 010101. [Google Scholar] [CrossRef]
- Monroe, C.; Meekhof, D.M.; King, B.E.; Itano, W.M.; Wineland, D.J. Demonstration of a Fundamental Quantum Logic Gate. Phys. Rev. Lett. 1995, 75, 4714–4717. [Google Scholar] [CrossRef]
- Ringbauer, M.; Meth, M.; Postler, L.; Stricker, R.; Blatt, R.; Schindler, P.; Monz, T. A universal qudit quantum processor with trapped ions. Nat. Phys. 2022, 18, 1053–1057. [Google Scholar] [CrossRef]
- Aksenov, M.A.; Zalivako, I.V.; Semerikov, I.A.; Borisenko, A.S.; Semenin, N.V.; Sidorov, P.L.; Fedorov, A.K.; Khabarova, K.Y.; Kolachevsky, N.N. Realizing quantum gates with optically-addressable 171Yb+ ion qudits. arXiv 2022, arXiv:2210.09121. [Google Scholar]
- Goss, N.; Morvan, A.; Marinelli, B.; Mitchell, B.K.; Nguyen, L.B.; Naik, R.K.; Chen, L.; Jünger, C.; Kreikebaum, J.M.; Santiago, D.I.; et al. High-fidelity qutrit entangling gates for superconducting circuits. Nat. Commun. 2022, 13, 7481. [Google Scholar] [CrossRef]
- Hill, A.D.; Hodson, M.J.; Didier, N.; Reagor, M.J. Realization of arbitrary doubly-controlled quantum phase gates. arXiv 2021, arXiv:2108.01652. [Google Scholar]
- Roy, T.; Li, Z.; Kapit, E.; Schuster, D.I. Realization of two-qutrit quantum algorithms on a programmable superconducting processor. arXiv 2022, arXiv:2211.06523. [Google Scholar]
- Fang, C.; Wang, Y.; Sun, K.; Kim, J. Realization of Scalable Cirac-Zoller Multi-Qubit Gates. arXiv 2023, arXiv:2301.07564. [Google Scholar]
- Nikolaeva, A.S.; Kiktenko, E.O.; Fedorov, A.K. Compiling quantum circuits with qubits embedded in trapped-ion quidts. arXiv 2023, arXiv:2302.02966. [Google Scholar]
- Nikolaeva, A.S.; Kiktenko, E.O.; Fedorov, A.K. Efficient realization of quantum algorithms with qudits. arXiv 2021, arXiv:2111.04384. [Google Scholar]
- Barenco, A.; Bennett, C.H.; Cleve, R.; DiVincenzo, D.P.; Margolus, N.; Shor, P.; Sleator, T.; Smolin, J.A.; Weinfurter, H. Elementary gates for quantum computation. Phys. Rev. A 1995, 52, 3457–3467. [Google Scholar] [CrossRef]
- Grover, L.K. A Fast Quantum Mechanical Algorithm for Database Search. In Proceedings of the Twenty-Eighth Annual ACM Symposium on Theory of Computing (STOC ’96), Philadelphia, PA, USA, 22–24 May 1996; Association for Computing Machinery: New York, NY, USA, 1996; pp. 212–219. [Google Scholar] [CrossRef]
- Grover, L.K. Quantum Mechanics Helps in Searching for a Needle in a Haystack. Phys. Rev. Lett. 1997, 79, 325–328. [Google Scholar] [CrossRef]
- Mato, K.; Ringbauer, M.; Hillmich, S.; Wille, R. Adaptive Compilation of Multi-Level Quantum Operations. In Proceedings of the 2022 IEEE International Conference on Quantum Computing and Engineering (QCE), Broomfield, CO, USA, 18–23 September 2022; IEEE Computer Society: Los Alamitos, CA, USA, 2022; pp. 484–491. [Google Scholar] [CrossRef]
- González-Cuadra, D.; Zache, T.V.; Carrasco, J.; Kraus, B.; Zoller, P. Hardware Efficient Quantum Simulation of Non-Abelian Gauge Theories with Qudits on Rydberg Platforms. Phys. Rev. Lett. 2022, 129, 160501. [Google Scholar] [CrossRef]
- Cirac, J.I.; Zoller, P. Quantum computations with cold trapped ions. Phys. Rev. Lett. 1995, 74, 4091. [Google Scholar] [CrossRef]
- Kiktenko, E.O.; Nikolaeva, A.S.; Xu, P.; Shlyapnikov, G.V.; Fedorov, A.K. Scalable quantum computing with qudits on a graph. Phys. Rev. A 2020, 101, 022304. [Google Scholar] [CrossRef]




Disclaimer/Publisher’s Note: The statements, opinions and data contained in all publications are solely those of the individual author(s) and contributor(s) and not of MDPI and/or the editor(s). MDPI and/or the editor(s) disclaim responsibility for any injury to people or property resulting from any ideas, methods, instructions or products referred to in the content. |
© 2023 by the authors. Licensee MDPI, Basel, Switzerland. This article is an open access article distributed under the terms and conditions of the Creative Commons Attribution (CC BY) license (https://creativecommons.org/licenses/by/4.0/).
Share and Cite
Nikolaeva, A.S.; Kiktenko, E.O.; Fedorov, A.K. Generalized Toffoli Gate Decomposition Using Ququints: Towards Realizing Grover’s Algorithm with Qudits. Entropy 2023, 25, 387. https://doi.org/10.3390/e25020387
Nikolaeva AS, Kiktenko EO, Fedorov AK. Generalized Toffoli Gate Decomposition Using Ququints: Towards Realizing Grover’s Algorithm with Qudits. Entropy. 2023; 25(2):387. https://doi.org/10.3390/e25020387
Chicago/Turabian StyleNikolaeva, Anstasiia S., Evgeniy O. Kiktenko, and Aleksey K. Fedorov. 2023. "Generalized Toffoli Gate Decomposition Using Ququints: Towards Realizing Grover’s Algorithm with Qudits" Entropy 25, no. 2: 387. https://doi.org/10.3390/e25020387
APA StyleNikolaeva, A. S., Kiktenko, E. O., & Fedorov, A. K. (2023). Generalized Toffoli Gate Decomposition Using Ququints: Towards Realizing Grover’s Algorithm with Qudits. Entropy, 25(2), 387. https://doi.org/10.3390/e25020387







