Predicting the Performance Deterioration of a Three-Shaft Industrial Gas Turbine
Abstract
:1. Introduction
2. Performance Development of a Gas Turbine Engine
2.1. Design Point Performance Model
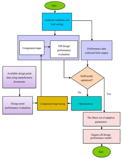
2.2. Off-Design Performance Model
3. Physical Fault Simulation
4. Results and Discussion
Effects of the Fouling and Erosion on the Gas Turbine Output Parameters
5. Conclusions
Author Contributions
Funding
Institutional Review Board Statement
Data Availability Statement
Acknowledgments
Conflicts of Interest
Nomenclature
| LPC | Low-pressure compressor |
| HPC | High-pressure compressor |
| HPT | High-pressure turbine |
| LPT | Low-pressure turbine |
| PT | Power turbine |
| P24 | Low-pressure compressor exit Pressure |
| T24 | Low-pressure compressor exit Temperature |
| P3 | High-pressure compressor exit pressure |
| T3 | High-pressure compressor exit Temperature |
| P43 | High-pressure turbine exit pressure |
| P47 | Low-pressure turbine exit pressure |
| T5 | Power turbine exit temperature |
| FF | Fuel flow |
| N1 | Low-pressure speed |
| N2 | High-pressure speed |
| GT | Gas turbine |
| CC | Combustion chamber |
| NGV | Nozzle guide vane |
| VIGV | Variable inlet guide vane |
References
- Tahan, M.; Muhammad, M.; Karim, Z.A.A. A multi-nets ANN model for real-time performance-based automatic fault diagnosis of industrial gas turbine engines. J. Braz. Soc. Mech. Sci. Eng. 2017, 39, 2865–2876. [Google Scholar] [CrossRef]
- Fentaye, A.D.; Baheta, A.T.; Gilani, S.I.; Kyprianidis, K.G. A Review on Gas Turbine Gas-Path Diagnostics: State-of-the-Art Methods, Challenges and Opportunities. Aerospace 2019, 6, 83. [Google Scholar] [CrossRef]
- Li, Z.; Zhong, S.; Lin, L. Novel Gas Turbine Fault Diagnosis Method Based on Performance Deviation Model. J. Propuls. Power 2017, 33, 730–739. [Google Scholar] [CrossRef]
- Molla, W.; Ambri, Z.; Karim, A.; Tesfamichael, A. Review on gas turbine condition based diagnosis method. Mater. Today Proc. 2021, 7, e07222. [Google Scholar] [CrossRef]
- Mishra, R.K. Fouling and Corrosion in an Aero Gas Turbine Compressor. J. Fail. Anal. Prev. 2015, 15, 837–845. [Google Scholar] [CrossRef]
- Meher-Homji, C.B.; Chaker, M.; Bromley, A.F. The fouling of axial flow compressors-Causes, effects, susceptibility and sensitivity. Proc. ASME Turbo Expo 2009, 4, 571–590. [Google Scholar] [CrossRef]
- Morini, M.; Pinelli, M.; Spina, P.R.; Venturini, M. Influence of blade deterioration on compressor and turbine performance. J. Eng. Gas Turbines Power 2010, 132, 032401. [Google Scholar] [CrossRef]
- Diakunchak, I.S. Performance deterioration in industrial gas turbines. J. Eng. Gas Turbines Power 1991, 114. [Google Scholar] [CrossRef]
- Angelos, G. Varelis Technoeconomic Study of Engine Deterioration and Compressor Washing for Military Gas Turbine Engines. Master’s Thesis, Cranfield University, Cranfield, UK, 2008. [Google Scholar]
- Muthuraman, S.; Twiddle, J.; Singh, M.; Connolly, N. Condition monitoring of SSE gas turbines using artificial neural networks. Insight Non-Destr. Test. Cond. Monit. 2012, 54, 436–439. [Google Scholar] [CrossRef]
- Kurz, R.; Brun, K. Degradation of gas turbine performance in natural gas service. J. Nat. Gas Sci. Eng. 2009, 1, 95–102. [Google Scholar] [CrossRef]
- Combined Cycle Performance Deterioration Analysis. Available online: https://dspace.lib.cranfield.ac.uk/handle/1826/10462 (accessed on 21 May 2022).
- Hashmi, M.B.; Lemma, T.A.; Karim, Z.A.A. Investigation of the combined effect of variable inlet guide vane drift, fouling, and inlet air cooling on gas turbine performance. Entropy 2019, 21, 1186. [Google Scholar] [CrossRef]
- Sanaye, S.; Hosseini, S. Off-design performance improvement of twin-shaft gas turbine by variable geometry turbine and compressor besides fuel control. Proc. Inst. Mech. Eng. Part A J. Power Energy 2020, 234, 957–980. [Google Scholar] [CrossRef]
- Hashmi, M.B.; Majid, M.A.A.; Lemma, T.A. Combined effect of inlet air cooling and fouling on performance of variable geometry industrial gas turbines. Alex. Eng. J. 2020, 59, 1811–1821. [Google Scholar] [CrossRef]
- Chen, Y.Z.; Zhao, X.D.; Xiang, H.C.; Tsoutsanis, E. A sequential model-based approach for gas turbine performance diagnostics. Energy 2020, 220, 119657. [Google Scholar] [CrossRef]
- Merrington, G.; Kwon, O.K.; Goodwin, G.; Carlsson, B. Fault detection and diagnosis in gas turbines. J. Eng. Gas Turbines Power 1991, 113, 276–282. [Google Scholar] [CrossRef]
- Escher, P.C. Pythia: An Object-Orientated Gas Path Analysis Computer Program for General Applications. October 1995. Available online: http://dspace.lib.cranfield.ac.uk/handle/1826/3457 (accessed on 21 May 2022).
- Saravanamuttoo, H.I.H.; Maclsaac, B.D. Thermodynamic Models for Pipeline Gas Turbine Diagnostics. 1983. Available online: http://asme.org/terms (accessed on 22 May 2022).
- Kurz, R.; Brun, K. Degradation in gas turbine systems. J. Eng. Gas Turbines Power 2001, 123, 70–77. [Google Scholar] [CrossRef]
- Saravanamuttoo, H.I.H.; Zhu, P. Simulation of an Advanced Twin-Spool Industrial Gas Turbine. 1992. Available online: http://asme.org/terms (accessed on 22 May 2022).
- Boyce, M.P.; Meher-Homji, C.B.; Lakshminarasimha, A.N. Modeling and Analysis of Gas Turbine Performance Deterioration. 1994. Available online: http://asme.org/terms (accessed on 22 May 2022).
- Macleod, J.D.; Staff, V.T.; Laflamme, J.C.G. Implanted Component Faults and Their Effects on Gas Turbine Engine Performance. 1992. Available online: http://asme.org/terms (accessed on 22 May 2022).
- Saravanamuttoo, H.I.H.; Aker, G.F. Predicting Gas Turbine Performance Degradation Due to Compressor Fouling Using Computer Simulation Techniques. 1989. Available online: http://asme.org/terms (accessed on 22 May 2022).
- Kurz, R.; Brun, K.; Wollie, M. Degradation effects on industrial gas turbines. J. Eng. Gas Turbines Power 2009, 131, 062401. [Google Scholar] [CrossRef]
- Mohammadi, E.; Montazeri-Gh, M. Simulation of full and part-load performance deterioration of industrial two-shaft gas Turbine. J. Eng. Gas Turbines Power 2014, 136, 092602. [Google Scholar] [CrossRef]
- Qingcai, Y.; Li, S.; Cao, Y.; Zhao, N. Full and Part-Load Performance Deterioration Analysis of Industrial Three-Shaft Gas Turbine Based on Genetic Algorithm. 2016. Available online: http://proceedings.asmedigitalcollection.asme.org/pdfaccess.ashx?url=/data/conferences/asmep/89511/ (accessed on 22 May 2022).
- Salilew, W.M.; Karim, Z.A.A.; Lemma, T.A. Investigation of fault detection and isolation accuracy of different Machine learning techniques with different data processing methods for gas turbine. Alex. Eng. J. 2022, 61, 12635–12651. [Google Scholar] [CrossRef]
- Razak, A.M.Y. Gas Turbine Performance Modelling, Analysis and Optimisation; Woodhead Publishing Limited: Cambridge, UK, 2013. [Google Scholar] [CrossRef]
- Razak, A.M.Y. Industrial Gas Turbines: Performance and Operability; Woodhead Pub: Sawston, UK, 2007. [Google Scholar]
- Kurzke, J. 95-GT-147 Advanced User-Friendly Gas Turbine Performance Calculations on A Personal Computer. Available online: http://asmedigitalcollection.asme.org/GT/proceedings-pdf/GT1995/78828/V005T16A003/2406887/v005t16a003-95-gt-147.pdf (accessed on 22 May 2022).
- Turbine, G.; Combustion, I. 13.1 Single-Shaft Gas Turbine Engine. In Design-Point Calculations of Industrial Gas Turbines; ASME Press: New York, NY, USA, 2020; pp. 376–397. [Google Scholar]
- Ao, S.I.; Gelman, L.; Hukins, D.W.L.; Hunter, A.; Korsunsky, A. International Association of Engineers. Design and Off-Design Operation and Performance Analysis of a Gas Turbine; WCE: London, UK, 2018; Volume II. [Google Scholar]
- Jasmani, M.S.; Li, Y.G.; Ariffin, Z. Measurement selections for multicomponent gas path diagnostics using analytical approach and measurement subset concept. J. Eng. Gas Turbines Power 2011, 133, 111701. [Google Scholar] [CrossRef]
- Gao, J.H.; Huang, Y.Y. Modeling and simulation of a aero turbojet engine with GasTurb. In Proceedings of the 2011 International Conference on Intelligence Science and Information Engineering, ISIE 2011, Kaiserslautern, Germany, 6 September 2011; pp. 295–298. [Google Scholar] [CrossRef]
- Kurzke, J. About Simplifications in Gas Turbine Performance Calculations. 2007. Available online: www.gasturb.de (accessed on 22 May 2022).
- EFSTRATIOS NTANTIS. Capability Expansion of Non Linear Gas Path Analysis. Ph.D. Thesis, Cranfield University, Cranfield, UK, October 2008.


















| Parameter | Unit | Value | Source |
|---|---|---|---|
| Power output | MW | 26.025 | Technical data sheet |
| Pressure ratio | - | 20:1 | Technical data sheet |
| Thermal efficiency | - | 35.8 | Technical data sheet |
| Exhaust mass flowrate | Kg/s | 92.2 | Technical data sheet |
| Heat rate | KJ/KWh | 10,043 | Technical data sheet |
| Turbine inlet temp. | °C | 1193 | [34] |
| Exhaust temperature | °C | 488 | Technical data sheet |
| LPC rotational speed | RPM | 6643 | Technical data sheet |
| HPC rotational speed | RPM | 9445 | Technical data sheet |
| FPT rotational speed | RPM | 4950 | Technical data sheet |
| LPC stages | - | 7 | Technical data sheet |
| HPC stages | - | 6 | Technical data sheet |
| HPT stages | - | 1 | Technical data sheet |
| LPT stages | - | 1 | Technical data sheet |
| FPT stages | - | 2 | Technical data sheet |
| Constraints | Min Value | Optimized Values | Max Value |
|---|---|---|---|
| Thermal efficiency | 0.33 | 0.3585 | 0.41 |
| Heat rate | 8852 | 10,040.2 | 10,043.5 |
| Exhaust Temperature (T5) | 733 | 752.076 | 769.7 |
| Variables | Min Value | Optimized Value | Max Value |
|---|---|---|---|
| HPT NGV1 Cooling air | 0.04 | 0.061 | 0.065 |
| HPT Rotor 1 Cooling air | 0.03 | 0.051 | 0.054 |
| IPT NGV 1 Cooling air | 0.008 | 0.021 | 0.025 |
| IPT NGV 1 Cooling air | 0.008 | 0.021 | 0.025 |
| Exhaust pressure ratio | 1 | 1.1620 | 1.2 |
| IPC Isentropic Efficiency | 0.9 | 0.9 | 0.95 |
| HPC Isentropic Efficiency | 0.9 | 0.85 | 0.95 |
| HPT Isentropic Efficiency | 0.89 | 0.8977 | 0.93 |
| LPT Isentropic Efficiency | 0.91 | 0.9125 | 0.94 |
| PT Isentropic Efficiency | 0.89 | 0.8963 | 0.92 |
| Parameter | Value |
|---|---|
| Power output (KW) | 26,025 |
| Parameter | Units | Catalogue | GasTurb 13 Model | % Error |
|---|---|---|---|---|
| Power output | kW | 26,025 | 26,025.5 | 0.0019 |
| Thermal efficiency | % | 35.8 | 35.8 | 0 |
| Pressure ratio | - | 20:1 | 20:1 | 0 |
| Fuel flowrate | kg/s | - | 1.53281 | - |
| Lower heating value | MJ/kg | - | 47.16 | - |
| Exhaust temperature | K | 761 | 752.5 | 1.116 |
| Turbine inlet temperature | K | 1466 | 1466 | 0 |
| Heat rate | kJ/(kWh) | 10,043 | 10,040.2 | 0.027 |
| Physical Fault | Flow Capacity Change (A) | Isentropic Efficiency Change (B) | Ratio A:B | Range |
|---|---|---|---|---|
| Compressor fouling | ΓC↓ | η C↓ | 3:1 | (0,−7.5%) (0,−2.5%) |
| Compressor erosion | ΓC↓ | η C↓ | 2:1 | (0,−4%) (0,−2%) |
| Turbine fouling | ΓT↓ | η T↓ | 2:1 | (0,−4%) (0,−2%) |
| Turbine erosion | ΓT↓ | η T↓ | 2:1 | (0,+4%) (0,−2%) |
Publisher’s Note: MDPI stays neutral with regard to jurisdictional claims in published maps and institutional affiliations. |
© 2022 by the authors. Licensee MDPI, Basel, Switzerland. This article is an open access article distributed under the terms and conditions of the Creative Commons Attribution (CC BY) license (https://creativecommons.org/licenses/by/4.0/).
Share and Cite
Salilew, W.M.; Abdul Karim, Z.A.; Lemma, T.A.; Fentaye, A.D.; Kyprianidis, K.G. Predicting the Performance Deterioration of a Three-Shaft Industrial Gas Turbine. Entropy 2022, 24, 1052. https://doi.org/10.3390/e24081052
Salilew WM, Abdul Karim ZA, Lemma TA, Fentaye AD, Kyprianidis KG. Predicting the Performance Deterioration of a Three-Shaft Industrial Gas Turbine. Entropy. 2022; 24(8):1052. https://doi.org/10.3390/e24081052
Chicago/Turabian StyleSalilew, Waleligne Molla, Zainal Ambri Abdul Karim, Tamiru Alemu Lemma, Amare Desalegn Fentaye, and Konstantinos G. Kyprianidis. 2022. "Predicting the Performance Deterioration of a Three-Shaft Industrial Gas Turbine" Entropy 24, no. 8: 1052. https://doi.org/10.3390/e24081052
APA StyleSalilew, W. M., Abdul Karim, Z. A., Lemma, T. A., Fentaye, A. D., & Kyprianidis, K. G. (2022). Predicting the Performance Deterioration of a Three-Shaft Industrial Gas Turbine. Entropy, 24(8), 1052. https://doi.org/10.3390/e24081052

