Fractional Stochastic Differential Equation Approach for Spreading of Diseases
Abstract
:1. Introduction
2. Fractional White Noise Analysis
3. Numerical Results
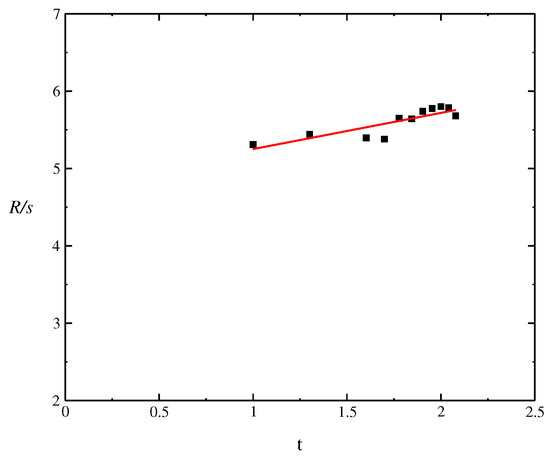
Rescaled Range Analysis
4. Conclusions
Funding
Conflicts of Interest
References
- Giordano, G.; Blanchini, F.; Bruno, R.; Colaneri, P.; Filippo, A.D.; Di Matteo, A.; Colaneri, M. Modelling the COVID-19 epidemic and implementation of population-wide interventions in Italy. Nat. Med. 2020, 26, 855. [Google Scholar] [CrossRef] [PubMed]
- Gatto, M.; Bertuzzo, E.; Maria, L.; Miccolid, S.; Carraroe, L.; Casagrandia, R.; Rinaldog, A. Spread and dynamics of the COVID-19 epidemic in Italy: Effects of emergency containment measures. Proc. Natl. Acad. Sci. USA 2020, 117, 10484. [Google Scholar] [CrossRef] [PubMed] [Green Version]
- Lima, L.S. Dynamics based on analysis of public data for spreading of disease. Sci. Rep. 2021, 11, 12177. [Google Scholar] [CrossRef] [PubMed]
- Fanelli, D.; Piazza, F. Analysis and forecast of COVID-19 spreading in China, Italy and France. Chaos Solitons Fractals 2020, 134, 109761. [Google Scholar] [CrossRef] [PubMed]
- Boccaletti, S.; Ditto, W.; Mindin, G.; Antangana, A. Modeling and forecasting of epidemic spreading: The case of COVID-19 and beyond. Chaos Solitons Fractals 2020, 135, 109794. [Google Scholar] [CrossRef] [PubMed]
- Ndairou, F.; Area, I.; Nieto, J.J.; Torres, D.F.M. Mathematical modeling of COVID-19 transmission dynamics with a case study of Wuhan. Chaos Solitons Fractals 2020, 135, 109846. [Google Scholar] [CrossRef]
- Shreve, S.E. Stochastic Calculus for Finance II Continuous-Time Models; Springer: New York, NY, USA, 2004. [Google Scholar]
- Gardiner, C. Stochastic Methods, A Handbook for the Natural and Social Sciences, 4th ed.; Springer: Auckland, New Zealand, 2009. [Google Scholar]
- Øksendal, B. Stochastic Differential Equations an Introduction with Applications, 6th ed.; Springer: Oslo, Norway, 2013. [Google Scholar]
- Applebaum, D. Lévy Processes and Stochastic Calculus; Cambridge University Press: Cambridge, UK, 2009. [Google Scholar]
- Richmond, P.; Mimkes, J.; Hutzler, S. Econophysics and Physical Economics; Oxford University Press: Oxford, UK, 2013. [Google Scholar]
- Jacobs, K. Stochastic Processes for Physicists; Cambridge University Press: New York, NY, USA, 2013. [Google Scholar]
- Vasconcelos, G.L. A Guided Walk Down Wall Street: An Introduction to Econophysics. Braz. J. Phys. 2004, 34, 1039. [Google Scholar] [CrossRef] [Green Version]
- Lima, L.S.; Oliveira, S.C. Two-dimensional stochastic dynamics as model for time evolution of the financial market. Chaos Solitons Fractals 2020, 136, 109792. [Google Scholar] [CrossRef]
- Lima, L.S.; Miranda, L.L.B. Price dynamics of the financial markets using the stochastic differential equation for a potential double well. Phys. A 2018, 490, 828. [Google Scholar] [CrossRef]
- Lima, L.S.; Santos, G.K.C. Stochastic Process with Multiplicative Structure for the Dynamic Behavior of The Financial Market. Phys. A 2018, 512, 222. [Google Scholar] [CrossRef]
- Lima, L.S.; Oliveira, S.C.; Abeilice, A.F.; Melgaço, J.H.C. Breaks down of the modeling of the financial market with addition of nonlinear terms in the Itô stochastic process. Phys. A 2019, 526, 120932. [Google Scholar] [CrossRef]
- Almaz, T.; Saeed, T.; Zeb, A.; Khalaf, A.; Brannan, J. Dynamical analysis of stochastic COVID-19 model with jump-diffusion. arXiv 2021, arXiv:2011.06280. [Google Scholar]
- Zeb, A.; Kumar, S.; Tesfay, A.; Kumar, A. A stability analysis on a smoking model with stochastic perturbation. Int. J. Numer. Heat Fluid Flow 2021, 15, 915–930. [Google Scholar] [CrossRef]
- Alzahrani, A.; Zeb, A. Detectable sensation of a stochastic smoking model. Open Math. 2020, 18, 1045. [Google Scholar] [CrossRef]
- Simha, A.; Prasad, R.V.; Narayana, S. A simple Stochastic SIR model for COVID 19 Infection Dynamics for Karnataka: Learning from Europe. arXiv 2020, arXiv:2003.11920. [Google Scholar]
- Khan, F.; Ali, S.; Saeed, A.; Kumar, R.; Khan, A.W. Forecasting daily new infections, deaths and recovery cases due to COVID-19 in Pakistan by using Bayesian Dynamic Linear Models. PLoS ONE 2021, 16, e0253367. [Google Scholar] [CrossRef]
- Mahrouf, M.; Boukhouima, A.; Zine, H.; Lotfi, E.M.; Torres, D.F.M.; Yousf, N. Modeling and Forecasting of COVID-19 Spreading by Delayed Stochastic Differential Equations. Axioms 2021, 10, 18. [Google Scholar] [CrossRef]
- El Kharrazi, Z.; Saoud, S. Simulation of COVID-19 epidemic spread using Stochastic Differential Equations with Jump diffusion for SIR Model. In Proceedings of the 7th International Conference on Optimization and Applications, ICOA, Wolfenbüttel, Germany, 19–20 May 2021. [Google Scholar]
- Kareem, A.M.; Al-Azzawi, S.N. A Stochastic Differential Equations Model for Internal COVID-19 Dynamics. J. Phys. Conf. Ser. 2021, 1818, 012121. [Google Scholar] [CrossRef]
- Zhang, Z.; Zeb, A.; Hussain, S.; Alzahrani, E. Dynamics of COVID-19 mathematical model with stochastic perturbation. Adv. Differ. Equ. 2020, 2020, 451. [Google Scholar] [CrossRef]
- Tesfay, A.; Saeed, T.; Zeb, A.; Tesfay, D.; Khalaf, A.; Brannan, J. Dynamics of a stochastic COVID-19 epidemic model with jump-diffusion. Adv. Differ. Equ. 2020, 2021, 228. [Google Scholar] [CrossRef]
- Tomé, T.; de Oliveira, M.J. Stochastic approach to epidemic spreading. Braz. J. Phys. 2020, 50, 832. [Google Scholar] [CrossRef]
- Lekone, P.; Finkensta, B. Statistical inference in a stochastic epidemic SEIR model with control intervention: Ebola as a case study. Biometrics 2006, 62, 1170. [Google Scholar] [CrossRef] [PubMed] [Green Version]
- He, S.; Tang, S.; Rong, L. A discrete stochastic model of the COVID-19 outbreak: Forecast and control. Math. Biosci. Eng. 2020, 17, 2792. [Google Scholar] [CrossRef] [PubMed]
- Chatterjee, K.; Chatterjee, K.; Kumar, A.; Shankar, S. Healthcare impact of COVID-19 epidemic in India: A stochastic mathematical model. Med. Armed Forces India 2020, 76, 147. [Google Scholar] [CrossRef] [PubMed]
- Lima, L.L.; Atman, A.P.F. Impact of mobility restriction in COVID-19 superspreading events using agent-based model. PLoS ONE 2021, 16, e0248708. [Google Scholar] [CrossRef]
- Tomé, T.; Silva, A.T.C.; de Oliveira, M.J. Effect of immunization through vaccination on the SIS epidemic spreading model. Braz. J. Phys. 2021, 51, 1853. [Google Scholar] [CrossRef]
- Kolmogorov, A.N. Kolmogorov equation and large-time behaviour for fractional Brownian motion driven linear SDE’s. Acad. URSS (N. S.) 1940, 26, 115. [Google Scholar]
- Hurst, H.E. Long-Term Storage Capacity in Reservoirs. Trans. Amer. Soc. Civil Eng. 1951, 116, 400. [Google Scholar] [CrossRef]
- Hurst, H.E. Methods of using long-term storage in reservoirs. Proc. Inst. Civil Eng. 1956, 5, 519. [Google Scholar] [CrossRef]
- Ness, V. Fractional Brownian motions, fractional noises and applications. SIAM Rev. 1968, 10, 422. [Google Scholar]
- Hu, Y.; Øksendal, B. Infinite Dimensional Analysis, Quantum Probability and Related Topics; World Scientific: Singapore, 2003; Volume 6, p. 1. [Google Scholar]
- Duncan, T.E.; Hu, Y.; Pasik-Duncan, B. Stochastic calculus for fractional Brownian motion I. Theory. J. Control Optim 2000, 38, 582. [Google Scholar] [CrossRef] [Green Version]
- Hu, Y.; Øksendal, B.; Sulem, A. Stochastic Analysis and Related Topics; Körezlioglu, H., Øksendal, B., Üstünel, A.S., Eds.; Birkhäuser: Basel, Switzerland, 1996; Volume 5, p. 203. [Google Scholar]
- Decreusefond, L.; Ustünel, A.S. Stochastic analysis of the fractional Brownian motion. Potential Anal. 1999, 10, 177. [Google Scholar] [CrossRef]
- Elliott, R.J.; der Hoek, J.V. A general fractional white noise theory and applications to finance. Math. Financ. 2003, 13, 301–330. [Google Scholar] [CrossRef]
- Gripenberg, G.; Norros, I. On the prediction of fractional Brownian motion. J. Appl. Probab. 1996, 33, 400. [Google Scholar] [CrossRef]
- Hu, Y.; Øksendal, B.; Sulem, A. Optimal portfolio in a fractional Black–Scholes market. In Mathematical Physics and Stochastic Analysis; Albeverio, S., Ed.; World Scientific: Singapore, 2000; p. 267. [Google Scholar]
- Bergman, A.; Sella, Y.; Agre, P.; Casadevall, A. Oscillations in U.S. COVID-19 Incidence and Mortality Data Reflect Diagnostic and Reporting Factors. Clin. Sci. Epidemiol. 2020, 5, e00544-20. [Google Scholar] [CrossRef] [PubMed]
- Gu, G.-F.; Zhou, W.-X. Detrending moving average algorithm for multifractals. Phys. Rev. E 2010, 82, 011136. [Google Scholar] [CrossRef] [Green Version]
- Shao, Y.-H.; Gu, G.-F.; Jiang, Z.-Q.; Zhou, W.-X.; Sornette, D. Comparing the performance of FA, DFA and DMA using different synthetic long-range correlated time series. Sci. Rep. 2012, 2, 835. [Google Scholar] [CrossRef] [Green Version]




Publisher’s Note: MDPI stays neutral with regard to jurisdictional claims in published maps and institutional affiliations. |
© 2022 by the author. Licensee MDPI, Basel, Switzerland. This article is an open access article distributed under the terms and conditions of the Creative Commons Attribution (CC BY) license (https://creativecommons.org/licenses/by/4.0/).
Share and Cite
Lima, L.d.S. Fractional Stochastic Differential Equation Approach for Spreading of Diseases. Entropy 2022, 24, 719. https://doi.org/10.3390/e24050719
Lima LdS. Fractional Stochastic Differential Equation Approach for Spreading of Diseases. Entropy. 2022; 24(5):719. https://doi.org/10.3390/e24050719
Chicago/Turabian StyleLima, Leonardo dos Santos. 2022. "Fractional Stochastic Differential Equation Approach for Spreading of Diseases" Entropy 24, no. 5: 719. https://doi.org/10.3390/e24050719
APA StyleLima, L. d. S. (2022). Fractional Stochastic Differential Equation Approach for Spreading of Diseases. Entropy, 24(5), 719. https://doi.org/10.3390/e24050719
