DDKA-QKDN: Dynamic On-Demand Key Allocation Scheme for Quantum Internet of Things Secured by QKD Network
Abstract
:1. Introduction
1.1. Related Works
- From the perspective of IoT terminal devices, specific scenarios of the IoT have their own unique security requirements. Current research does not make a reasonable and efficient allocation of quantum key resources considering the difference of security requirements among IoT applications, which will reduce the overall service quality.
- There are numerous and heterogeneous terminal devices accessed in the IoT. Due to the storage capacity limitations of many terminal devices of the IoT and the high cost of QKD device deployment, it is unable to store quantum keys on IoT terminal devices. Therefore, the efficiency of the IoT system to allocate quantum key resources is low especially facing a large number of quantum key requests.
- From the perspective of QKD network, due to the low generation rate of the quantum keys, the QKD network adopts the accumulation of the quantum key resources to satisfy numerous IoT key requests by storing quantum keys in QKPs. Dealing with the security issue of the QKP storing quantum keys, the current research does not take into account the efficiency of the QKP responding when confronting a large number of IoT key requests.
1.2. Contributions and Organizations
- In the QKD-based Q-IoT security protection system, quantum key distribution is achieved with QKDN and trusted relay technology, and the key storage management of QKP is realized with SDN technology. Moreover, based on the requirements of the IoT application for quantum key quantity and security, a reasonable allocation method of quantum key resources is proposed in this paper.
- A dynamic on-demand key allocation scheme is designed to allocate quantum key resources. Specifically, quantum key resources are distributed more efficiently by considering the arrival time of the key requests, the key quantity and security requirements. The number of requests arriving at the same time can be large, resulting in a long queuing delay, which involves the prioritization of queues. Therefore, the scheme designs the response weight of requests, which quantitatively determines the response order based on the quantum key quantity and security requirements in proportion. The scheme is designed to better meet the requirements for efficiency and lightweight of the Q-IoT in the application scenarios.
- In our scheme, the quantum keys of the QKP are dynamically supplemented. In the key resource supplement stage, the quantum keys are replenished in sequence based on the response weight of the key supplement request. Additionally, in consideration of the time slice resources, the remaining key amount of the QKP, and the key supplement request, a reasonable key supplement threshold is set to maximize the use of network resources and improve the ability of the QKP to provide quantum key services.
2. Quantum Key Distribution Framework for IoT
2.1. QKD Mechanism
2.2. Quantum Key Storage
2.3. Quantum Key Distribution Scenario
3. The Proposed DDKA-QKDN Scheme
3.1. Scheme Characteristics
3.2. Key Request Security Classification
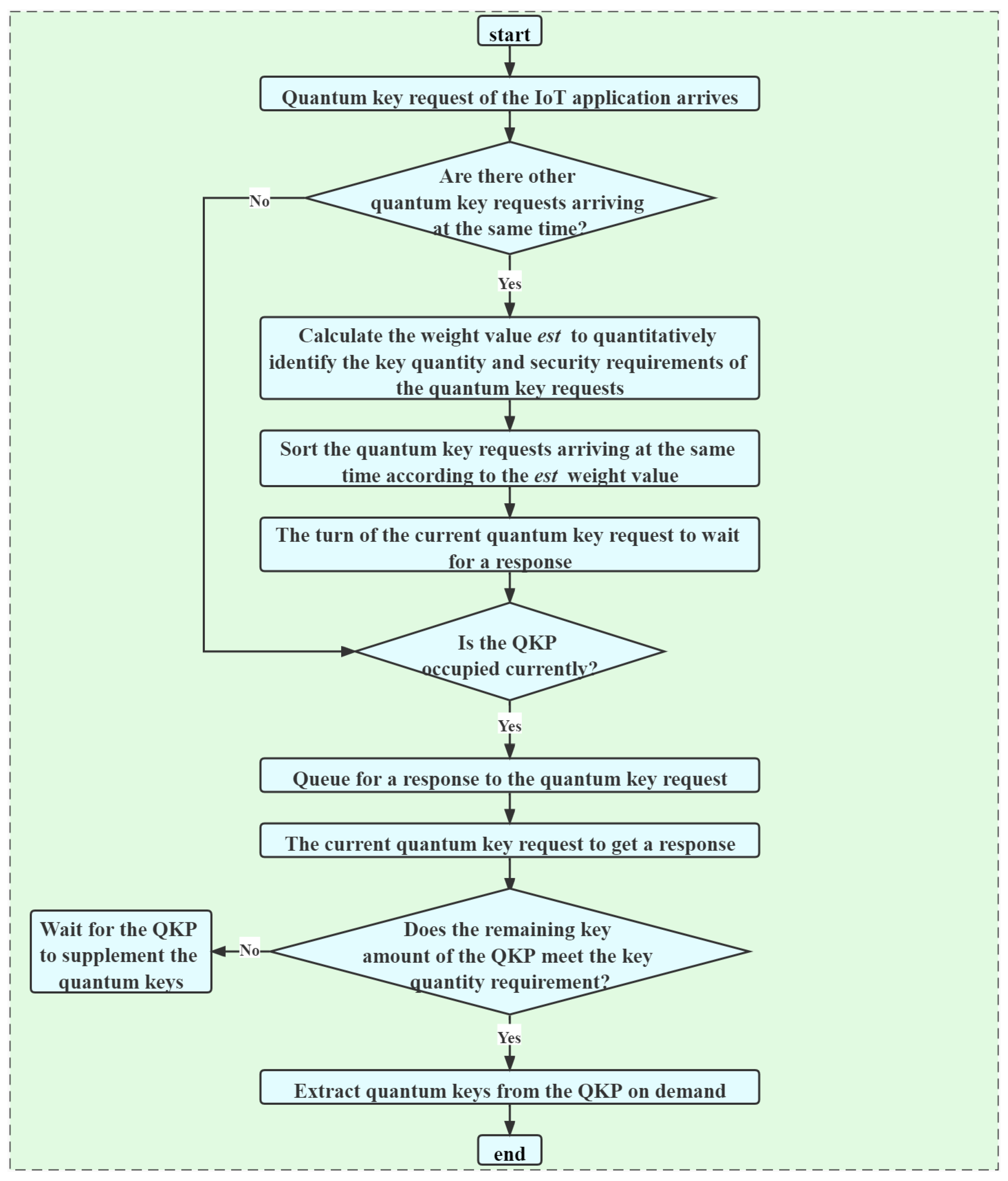
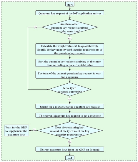
3.3. Quantum Key Allocation on Demand
- The highest priority is the arrival time. The QKP responds to the key requests in order according to the arrival time of the key requests.
- The second highest priority is the response weight value of the key requests, which is quantified by a certain weight to identify the key quantity requirements and key security requirements of the key requests, that is, the key requests in the case of the same arrival time, weigh the key quantity requirements and key security requirements to determine the key allocation order. The calculation equation of the response weight value is as follows:where represents the quantum key quantity requirement, represents the quantum key security requirement, , which represents the trade-off degree of the quantity requirements and the security requirements of the key services. By adjusting the size of , the different requirements of the key quantity and the security of the key requests are met. The response weight value of the key request is arranged in ascending order. In consideration of the system efficiency, the smaller the key requirement , the higher the priority of the key request. From the perspective of system security, the higher the key security requirement , the higher the priority of the key request.
- If the quantum remaining key quantity of the QKP is sufficient to meet the key quantity requirements of the arriving key requests, the keys are allocated according to the queuing response sequence of the key requests.
- Otherwise, the edge gateway sends a quantum key supplement request of the QKP. After waiting for the QKP to supplement the keys and when the remaining key quantity of the QKP can satisfy the key quantity requirement of the key requests, the key allocation of the key request is performed.
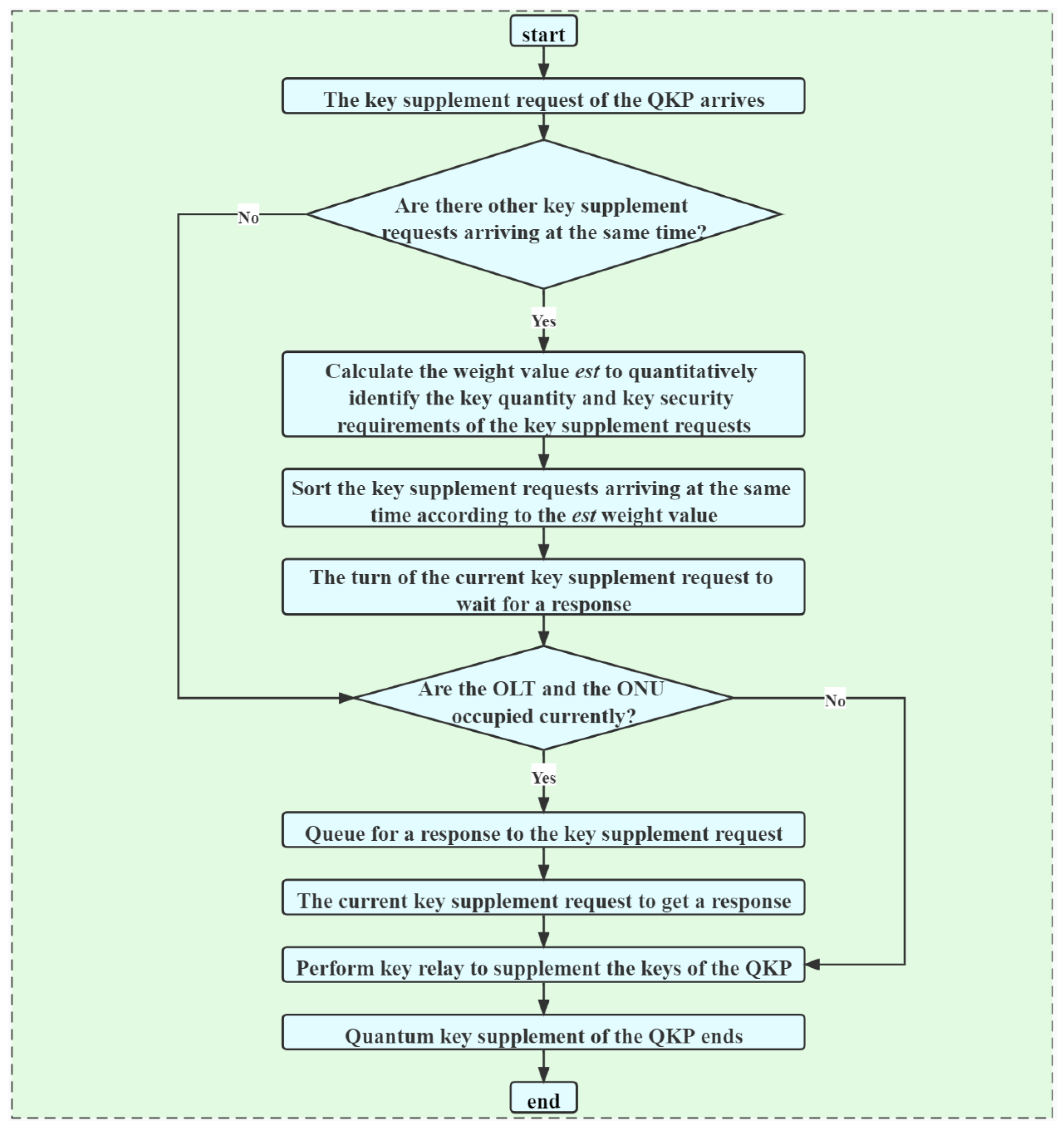
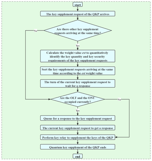
3.4. Quantum Key Supplement
- If the quantum remaining key quantity of the QKP is sufficient to meet the key quantity requirements of the arriving key requests, the keys are allocated according to the queuing response sequence of the key requests.
- The second priority is the response weight value of the key supplement request, which is the same as the response weight value of the key request. When the arrival time of the key supplement request is the same, it is used to determine the order of key supplements by balancing the requirements of key quantity and key security. The calculation equation of the response weight value is as follows:
3.5. Scheme Detail
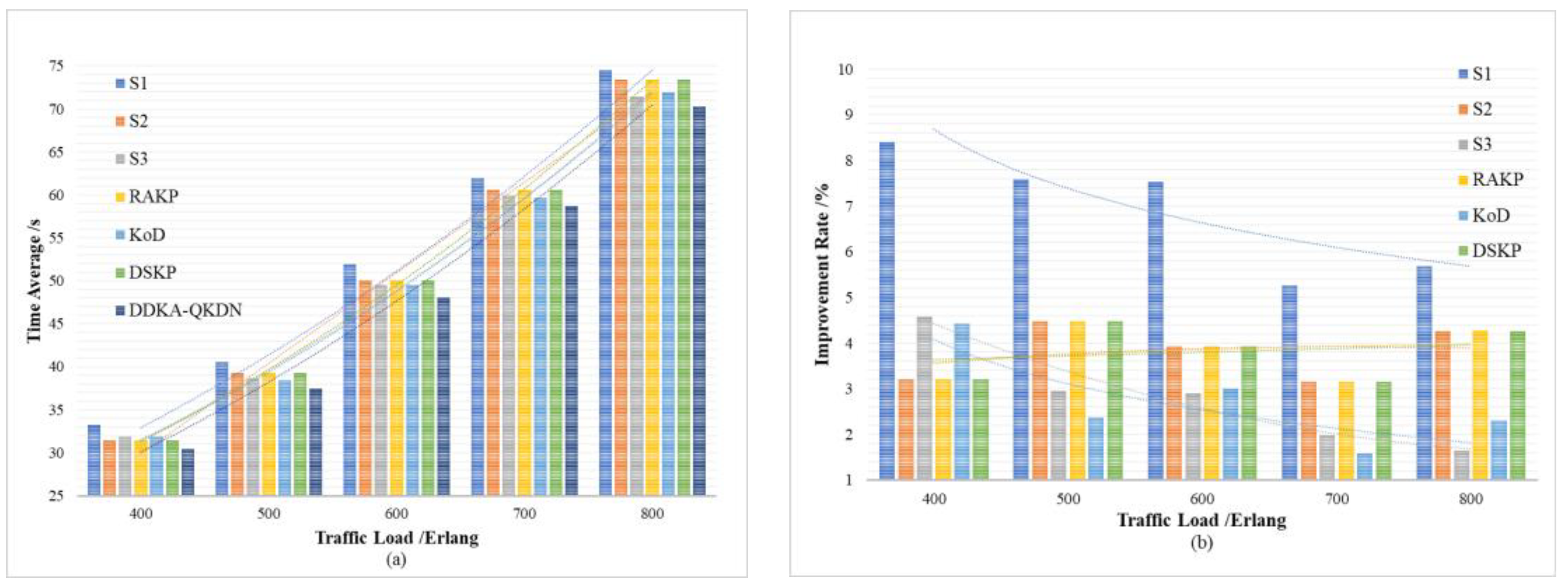
- System efficiency: Because there are a large amount of IoT devices, the IoT key requests arriving at the same time will cause the rapid consumption of network resources and the risk of congestion. To minimize the waiting delay after the IoT key request arrives, the two main factors that affect the system efficiency, the key quantity requirement and QKP remaining key amount , should be considered primarily. From the perspective of application requirements, a higher priority is given to the key request with a smaller value. Because it takes less processing time, the waiting time can be reduced for subsequent key requests. When it comes to key resource storage, the scheme considers that when the remaining key amount of the QKP is lower than the low threshold of the QKP, the keys are supplemented in time. This can reduce the time for key requests to wait for the keys to be supplemented and increase the number of key requests that can be responded to in time.
- Security: Because the security requirements of IoT key requests are different, and due to the limitations of the computing and storage resources of the IoT, the quantum keys are stored in the QKPs in advance, the scheme considers the security of the system in terms of application requirements and key resource storage. In terms of application requirements, the scheme considers the security requirement of key requests as a dimension to be considered for the queuing response sequence of the key requests and the key supplement requests. The key requests with higher values are given higher priority. In terms of key resource storage, when the QKP performs the key supplement, if the high threshold of the QKP is exceeded, the key supplement is stopped. This can reduce the risk of key leakage in the QKP.
4. Simulation and Analysis
4.1. Evaluation of DDKA-QKDN Scheme
4.2. Comparison of Different Schemes
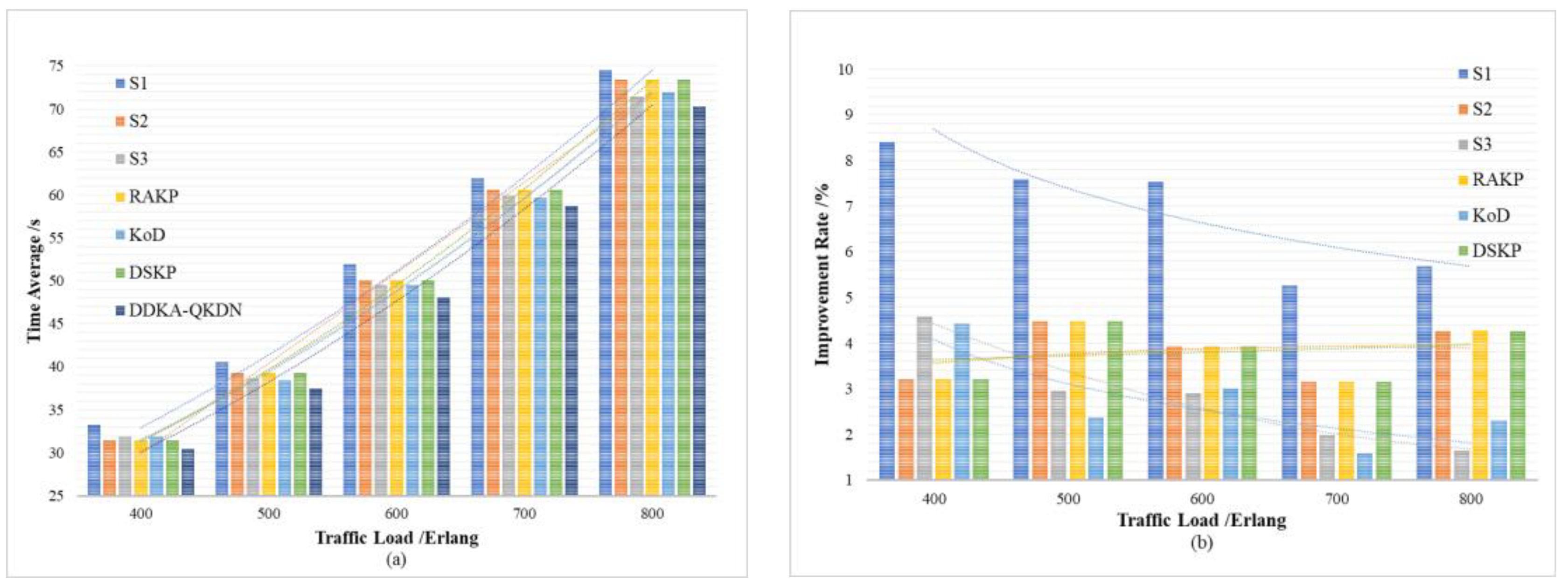
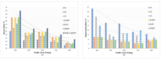
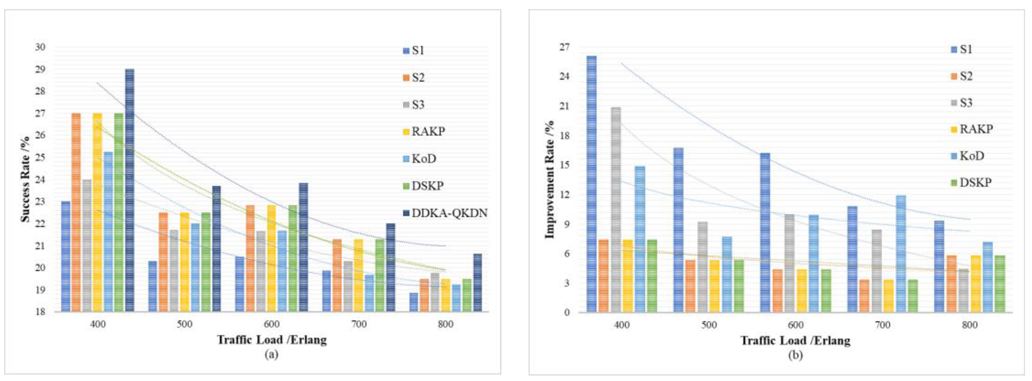
4.2.1. Performance Comparison of Schemes under Different Traffic Loads
4.2.2. Performance Comparison of Schemes under Different QKP Thresholds
5. Conclusions
Author Contributions
Funding
Acknowledgments
Conflicts of Interest
References
- Yi, Q. Internet of Things and Next Generation Wireless Communication Systems. IEEE Wirel. Commun. 2021, 28, 2–3. [Google Scholar] [CrossRef]
- Chopra, K.; Gupta, K.; Lambora, A. Future Internet: The Internet of Things-A Literature Review. In Proceedings of the International Conferece Machine. Learning Big Data Cloud Parallel Computing (COMITCon), Faridabad, India, 14–16 February 2019; pp. 135–139. [Google Scholar] [CrossRef]
- Hemmes, J.; Dressler, J.; Fulton, S. Trust Models and Risk in the Internet of Things. Adv. Inf. Commun. 2021, 1363, 684–695. [Google Scholar] [CrossRef]
- Azrour, M.; Mabrouki, J.; Guezzaz, A.; Kanwal, A. Internet of Things Security: Challenges and Key Issues. Secur. Commun. Netw. 2021, 2021, 5533843. [Google Scholar] [CrossRef]
- Fisher, K.A.G.; Broadbent, A.; Shalm, L.K. Quantum computing on encrypted data. Nat. Commun. 2014, 5, 1–7. [Google Scholar] [CrossRef] [PubMed] [Green Version]
- Elkouss, D.; Martinez-Mateo, J.; Ciurana, A.; Martin, V. Secure optical networks based on quantum key distribution and weakly trusted repeaters. J. Opt. Commun. Netw. 2013, 5, 316–328. [Google Scholar] [CrossRef] [Green Version]
- Amer, O.; Garg, V.; Krawec, W.O. An Introduction to Practical Quantum Key Distribution. IEEE Aerosp. Electron. Syst. Mag. 2021, 36, 30–55. [Google Scholar] [CrossRef]
- Pattaranantakul, M.; Janthong, A.; Sanguannam, K.; Sangwongngam, P.; Sripimanwat, K. Secure and efficient key management technique in quantum cryptography network. In Proceedings of the Fourth Internationl Conference Ubiquitous Future Network (ICUFN), Phuket, Thailand, 4–6 July 2012; pp. 280–285. [Google Scholar] [CrossRef]
- Rahman, M.S.; Hossam-E-Haider, M. Quantum IoT: A Quantum Approach in IoT Security Maintenance. In Proceedings of the International Conference Robotics Electrical Signal Processing Techniques (ICREST), Dhaka, Bangladash, 10–12 January 2019; pp. 269–272. [Google Scholar] [CrossRef]
- Niu, J.; Sun, Y.; Jia, X.; Ji, Y. Key-Size-Driven Wavelength Resource Sharing Scheme for QKD and the Time-Varying Data Services. J. Lightwave Technol. 2021, 39, 2661–2672. [Google Scholar] [CrossRef]
- Wang, Q.; Yu, X.; Zhu, Q.; Zhao, Y.; Zhang, J. QKP construction and key distribution scheme in multi-domain QKD optical networks (QKD-ON). Opt. Young Sci. Summit 2021, 11781, 1178122. [Google Scholar] [CrossRef]
- Meng, X.; Yu, X.; Chen, W.; Zhao, Y.; Zhang, J. Residual-adaptive Key Provisioning in Quantum-Key-Distribution Enhanced Internet of Things (Q-IoT). In Proceedings of the International Wireless Communications and Mobile Computing (IWCMC), Limassol, Cyprus, 15–19 June 2020; pp. 2022–2027. [Google Scholar] [CrossRef]
- Cao, Y.; Zhao, Y.; Colman-Meixner, C.; Yu, X.; Zhang, J. Key on demand (KoD) for software-defined optical networks secured by quantum key distribution (QKD). Opt. Express 2017, 25, 26453–26467. [Google Scholar] [CrossRef] [PubMed]
- Wang, H.; Zhao, Y.; Tornatore, M.; Yu, X.; Zhang, J. Dynamic secret-key provisioning in quantum-secured passive optical networks (PONs). Opt. Express 2021, 29, 1578–1596. [Google Scholar] [CrossRef] [PubMed]
- Cao, Y.; Zhao, Y.; Lin, R.; Yu, X.; Zhang, J.; Chen, J. Multi-tenant secret-key assignment over quantum key distribution networks. Opt. Express 2019, 27, 2544–2561. [Google Scholar] [CrossRef] [PubMed]
- Cao, Y.; Zhao, Y.; Yu, X.; Zhang, J. Multi-tenant provisioning over software defined networking enabled metropolitan area quantum key distribution networks. J. Opt. Soc. Am. B Opt. Phys. 2019, 36, B31–B40. [Google Scholar] [CrossRef]
- Cao, Y.; Zhao, Y.; Wang, Y.; Yu, X.; Ma, Z.; Zhang, J. SDQaaS: Software defined networking for quantum key distribution as a service. Opt. Express 2019, 27, 6892–6909. [Google Scholar] [CrossRef] [PubMed]
- Zuo, Y.; Zhao, Y.; Yu, X.; Nag, A.; Zhang, J. Reinforcement Learning-based Resource Allocation in Quantum Key Distribution Networks. In Proceedings of the Asia Communications and Photonics Conference (ACP) and International Conference on Information Photonics and Optical Communications (IPOC), Beijing, China, 24–27 October 2020; pp. 1–3. [Google Scholar]
- Bennett, C.H.; Brassard, G. Quantum cryptography: Public key distribution and coin tossing. Theor. Comput. Sci. 1984, 560, 7–11. [Google Scholar] [CrossRef]
- Cao, Y.; Zhao, Y.; Wu, Y.; Yu, X.; Zhang, J. Time-Scheduled Quantum Key Distribution (QKD) Over WDM Networks. J. Lightwave Technol. 2018, 36, 3382–3395. [Google Scholar] [CrossRef]
- Gong, L.H.; Liu, Y.; Zhou, N.R. Novel quantum virtual private network scheme for PON via quantum secure direct communication. Int. J. Theor. Phys. 2013, 52, 3260–3268. [Google Scholar] [CrossRef]
- Peev, M.; Pacher, C.; Alleaume, R.; Barreiro, C.; Bouda, J.; Boxleitner, W.; Debuisschert, T.; Diamanti, E.; Dianati, M.; Dynes, J.F.; et al. The SECOQC quantum key distribution network in Vienna. New J. Phys. 2009, 11, 075001. [Google Scholar] [CrossRef] [Green Version]
- Sasaki, M.; Fujiwara, M.; Ishizuka, H.; Klaus, W.; Wakui, K.; Takeoka, M.; Miki, S.; Yamashita, T.; Wang, Z.; Tanaka, A.; et al. Field test of quantum key distribution in the Tokyo QKD network. Opt. Express 2011, 19, 10387–10409. [Google Scholar] [CrossRef] [PubMed]
- Li, G.; Zhang, Z.; Zhang, J.; Hu, A. Encrypting Wireless Communications on the Fly Using One-Time Pad and Key Generation. IEEE Internet Things J. 2021, 8, 357–369. [Google Scholar] [CrossRef]
- Pereira, F.; Crocker, P.; Leithardt, V.R.Q. PADRES: Tool for PrivAcy, Data REgulation and Security. SoftwareX 2022, 17, 100895. [Google Scholar] [CrossRef]













| References | Allocation Schemes | |||
|---|---|---|---|---|
| Application Scenarios of QKD | Major Consideration | Allocate on Demand | Key Supplement | |
| Niu et al. [10] | classical QKD network | key size-driven wavelength | × | × |
| Wang et al. [11] | multiple domains | key allocation within arbitrary domains | × | × |
| Meng et al. [12] | Internet of Things | quantum key generation rate | × | × |
| Cao et al. [13] | software-defined optical network | key-updating based on time and data complexity | × | × |
| Wang et al. [14] | passive optical network | the number of keys in QKP | √ | √ |
| Cao et al. [15] | multi-tenant QKD network | secret-key-rate | √ | × |
| Cao et al. [16] | multi-tenant QKD network | success probability of multi-tenant provisioning | √ | × |
| Cao et al. [17] | QKD as a service (QaaS) | secret-key-rate | √ | × |
| Zuo et al. [18] | classical QKD network | current resource usage of the network | √ | √ |
| Our scheme | Internet of Things | quantum key quantity and security requirements | √ | √ |
| Abbreviation | Descriptions |
|---|---|
| Qtra | Quantum transmitter |
| Qrec | Quantum receiver |
| QCh | Quantum Channel |
| PCh | Public Channel |
| VKP | Virtual Key Pool |
| Ti | Internet of Things Terminal |
| Gi | Edge Gateway |
| Ki | Quantum Key |
| Mi | Metropolitan Area Node |
| OTP | One Time Password |
| Mathematical Symbol | Descriptions |
|---|---|
| security level | |
| response weight value | |
| trade-off degree of the quantity and security requirements | |
| quantum key quantity requirement | |
| quantum key security requirement | |
| remaining key amount of the QKP | |
| the low threshold of the QKP | |
| the high threshold of the QKP | |
| arrival time of the requests | |
| key stream load | |
| the key transmission delay | |
| key generation rate | |
| the delay of the key request for waiting | |
| the average delay of each key request for waiting | |
| the queuing delay of key requests waiting to obtain the key | |
| time slot | |
| the arrival frequency of the key requests | |
| the queuing delay of QKP waiting for key supplement | |
| the time when the last key request obtained the keys | |
| the link transmission rate | |
| the time when the last QKP key supplement request obtained the key | |
| the arrival time of the current QKP key supplement request | |
| the success rate of no-waiting requests |
| Scheme: DDKA-QKDN: Dynamic on-Demand Key Allocation Scheme | |
| Input: key request (source gateway , destination gateway , key quantity requirement , key security requirement , arrival time ), key stream load , QKP (key surplus , high threshold , low threshold ), transmitting delay , key generation rate . | |
| Output: the average delay of each key request for waiting . | |
| 1 | for all the key request do |
| 2 | calculate the weight value of the key quantity requirement and the security requirement ; |
| 3 | end for |
| 4 | for all the key request do |
| 5 | sort in ascending order of the arrival time and the weight value ; |
| 6 | end for |
| 7 | for each edge gateway do |
| 8 | consider the corresponding QKP , according to the destination gateway of each key request ; |
| 9 | if key quantity > key surplus of the QKP , then |
| 10 | record this key request requiring key supplement for the QKP as ; |
| 11 | record the waiting time and update the time till applying for the key supplement; |
| 12 | else record the waiting time and the time to obtain the key ; |
| 13 | update key surplus of the QKP ; |
| 14 | end if |
| 15 | if key surplus ≤ , then |
| 16 | supplement keys for the QKP in the interval time between two key requests, update key surplus of the QKP ; |
| 17 | stop supplement keys till key surplus reach ; |
| 18 | end if |
| 19 | if key supplement under the same , then |
| 20 | sort in ascending order of the arrival time and the weight value ; |
| 21 | record the waiting time ; |
| 22 | end if |
| 23 | end for |
| 24 | for all the key request do |
| 25 | Calculate the average time for waiting ; |
| 26 | end for |
Publisher’s Note: MDPI stays neutral with regard to jurisdictional claims in published maps and institutional affiliations. |
© 2022 by the authors. Licensee MDPI, Basel, Switzerland. This article is an open access article distributed under the terms and conditions of the Creative Commons Attribution (CC BY) license (https://creativecommons.org/licenses/by/4.0/).
Share and Cite
Chen, L.; Chen, Q.; Zhao, M.; Chen, J.; Liu, S.; Zhao, Y. DDKA-QKDN: Dynamic On-Demand Key Allocation Scheme for Quantum Internet of Things Secured by QKD Network. Entropy 2022, 24, 149. https://doi.org/10.3390/e24020149
Chen L, Chen Q, Zhao M, Chen J, Liu S, Zhao Y. DDKA-QKDN: Dynamic On-Demand Key Allocation Scheme for Quantum Internet of Things Secured by QKD Network. Entropy. 2022; 24(2):149. https://doi.org/10.3390/e24020149
Chicago/Turabian StyleChen, Liquan, Qianye Chen, Mengnan Zhao, Jingqi Chen, Suhui Liu, and Yongli Zhao. 2022. "DDKA-QKDN: Dynamic On-Demand Key Allocation Scheme for Quantum Internet of Things Secured by QKD Network" Entropy 24, no. 2: 149. https://doi.org/10.3390/e24020149
APA StyleChen, L., Chen, Q., Zhao, M., Chen, J., Liu, S., & Zhao, Y. (2022). DDKA-QKDN: Dynamic On-Demand Key Allocation Scheme for Quantum Internet of Things Secured by QKD Network. Entropy, 24(2), 149. https://doi.org/10.3390/e24020149

