A Hyper-Chaotically Encrypted Robust Digital Image Watermarking Method with Large Capacity Using Compress Sensing on a Hybrid Domain
Abstract
1. Introduction
2. Preliminaries
2.1. Discrete Wavelet Transform
2.2. 2D Compressive Sensing (CS)
2.2.1. Basic Principle
2.2.2. The TVAL3 Algorithm
2.3. The Hyperchaotic System TL-COTDCM
2.4. SVD
3. Methods
3.1. Compression and Encryption
- 1.
- Perform compressive sampling using measurement matrix with the compression ratio of 0.25 on eight grayscale watermark images () to obtain the sampled image . Reshape with the size of [1, 8 ];
- 2.
- Initialize the control parameters of TL-COTDCM, input two states and to actuate the hyperchaotic system;
- 3.
- Generate chaotic sequence with the length of ;
- 4.
- Omit the first 800 elements of U to avoid transient effect in the later scrambling procedure. Reorder the rest elements of U in ascending order, and record the position of them each element in the new sequence. Define the position sequence as ;
- 5.
- Utilize L for shuffling and yield the scrambled sequence ;
- 6.
- Reshape into a tensor composed of eight matrices of size . Then, we obtain the compressed and encrypted images;
- 7.
- Transform the aforementioned watermarks bywhere , and are the elements located at the row and column in the matrix of tensor x, , and , respectively. , , . is a retaining factor (RF) for controlling the embedding accuracy, a greater value of which may bring better recovery quality but induce worse imperception. It is empirically set as 7 in our schemes. denotes round down operation.
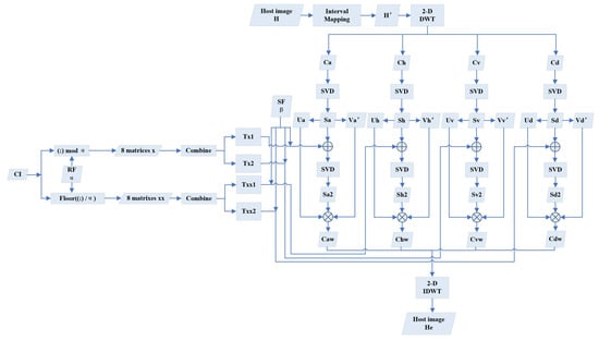
3.2. Watermarks Embedding
- 1.
- To avoid the distortion of the host image caused by the probable data overflow after the embedding procedure, the pixel values of the host image are normalized in 10 to 245 according towhere H and represent the original and adjusted host image, respectively. denotes a round-up operation.
- 2.
- Perform 2D DWT on
- 3.
- Perform SVD on the aforementioned DWT components viawhere .
- 4.
- Generate and of size [256, 256] by recombining the tensor with the following equation to prepare for embedding:where represents the matrix in tensor i.
- 5.
- Embed and into obtained in Step 3 to generate according towhere is a scaling factor (SF) for embedding strength controlling. A greater benefits anti-attack robustness but also harms imperception.It is empirically set as 6 in this paper.
- 6.
- Apply SVD on once againwhere and are stored for reconstruction.
- 7.
- Calculate the embedded DWT components with U and V obtained in Step 3:where .
- 8.
- Generate the watermarked host image by performing inverse discrete wavelet transformation (IDWT) on the embedded components
3.3. Watermarks Extracting
- 1.
- Perform 2D DWT on the watermarked image:
- 2.
- Perform SVD on the obtained DWT componentswhere .
- 3.
- Calculate the new approximate coefficient matrices , where
- 4.
- Calculate the scrambled coefficientswhere
- 5.
- Reconstruct the scrambled images via utilizing coefficients in Step 4
- 6.
- Split the aforementioned and into four matrices separately with a size of . Then, form these eight matrices into a tensor , which is the extracted encrypted watermark images. This step is illustrated in Figure 6.
3.4. Decryption and Decompression Process
- 1.
- Reshape the tensor into a row vector with a length of ;
- 2.
- Generate chaotic sequence and obtain the position sequence as described in Step 3 and Step 4 of part A in the Methods section; the only difference is that elements of are in descending order;
- 3.
- Perform the shuffle operation to by using ;
- 4.
- Reshape the shuffled into a tensor with eight matrices of size ;
- 5.
- Recover eight grayscale watermarks of one by one by executing the TVAL3 reconstruction tool on each block of with the compression ratio of 0.25.
4. Experimental Results and Discussion
4.1. Capacity
4.2. Robustness
4.2.1. Noise Attacks
4.2.2. Geometric and JPEG Compression Attacks
4.3. Imperceptibility
4.4. Security
4.4.1. Secret Key Sensitivity and False Positive Problem (FPP) Analysis
4.4.2. Keyspace Analysis
4.4.3. Application in Color Images
5. Conclusions
Author Contributions
Funding
Institutional Review Board Statement
Informed Consent Statement
Data Availability Statement
Acknowledgments
Conflicts of Interest
References
- Kaushal, P.; Kaur, N. A Review on Digital Image Watermarking. Int. J. Eng. Tech. Res. 2015, V4, 272–274. [Google Scholar] [CrossRef]
- Kamalanathan, K.; Nanjappan, G.; Rupavathi, N.; Ramesh, K.; Bhuvaneswari, R. Digital Image Watermarking in Multimedia Data Compressions Using Robust 3-Level Discrete Wavelet Transform. Int. Res. J. Innov. Eng. Technol. 2022, 6, 225–228. [Google Scholar]
- Wong, P.W.; Memon, N. Secret and public key image watermarking schemes for image authentication and ownership verification. IEEE Trans. Image Process. 2001, 10, 1593–1601. [Google Scholar] [CrossRef] [PubMed]
- Pan, P.J.S.; Huang, H.C.; Jain, L.C. Intelligent Watermarking Techniques (With Cd-rom); World Scientific: Singapore, 2004; Volume 7. [Google Scholar]
- Abdulrahman, A.K.; Ozturk, S. A novel hybrid DCT and DWT based robust watermarking algorithm for color images. Multimed. Tools Appl. 2019, 78, 17027–17049. [Google Scholar] [CrossRef]
- Harahap, M.; Malau, J.R.; Simangungsong, T.N.; Winata, D.; Hadyanto, D. Digital Image Copyright Protection with Spatial Domain Public Image Watermarking Scheme. J. Comput. Netw. Archit. High Perform. Comput. 2022, 4, 69–78. [Google Scholar] [CrossRef]
- Roy, S.; Pal, A.K. A hybrid domain color image watermarking based on DWT–SVD. Iran. J. Sci. Technol. Trans. Electr. Eng. 2019, 43, 201–217. [Google Scholar] [CrossRef]
- Najafi, E. A robust embedding and blind extraction of image watermarking based on discrete wavelet transform. Math. Sci. 2017, 11, 307–318. [Google Scholar] [CrossRef]
- Prasanth Vaidya, S.; Chandra Mouli,, P.V.S.S.R. A robust semi-blind watermarking for color images based on multiple decompositions. Multimed. Tools Appl. 2017, 76, 25623–25656. [Google Scholar] [CrossRef]
- Kumar, C.; Singh, A.K.; Kumar, P. Improved wavelet-based image watermarking through SPIHT. Multimed. Tools Appl. 2020, 79, 11069–11082. [Google Scholar] [CrossRef]
- Ambadekar, S.P.; Jain, J.; Khanapuri, J. Digital image watermarking through encryption and DWT for copyright protection. In Recent Trends in Signal and Image Processing; Springer: Berlin/Heidelberg, Germany, 2019; pp. 187–195. [Google Scholar]
- Shieh, J.M.; Lou, D.C.; Chang, M.C. A semi-blind digital watermarking scheme based on singular value decomposition. Comput. Stand. Interfaces 2006, 28, 428–440. [Google Scholar] [CrossRef]
- Mousavi, S.M.; Naghsh, A.; Abu-Bakar, S. Watermarking techniques used in medical images: A survey. J. Digit. Imaging 2014, 27, 714–729. [Google Scholar] [CrossRef] [PubMed]
- Zhou, Y.; Jin, W. A robust digital image multi-watermarking scheme in the dwt domain. In Proceedings of the 2012 International Conference on Systems and Informatics (ICSAI2012), Yantai, China, 19–20 May 2012; pp. 1851–1854. [Google Scholar]
- Wang, J.; Lian, S.; Shi, Y.Q. Hybrid multiplicative multi-watermarking in DWT domain. Multidimens. Syst. Signal Process. 2017, 28, 617–636. [Google Scholar] [CrossRef]
- Garg, P.; Kishore, R.R. An efficient and secured blind image watermarking using ABC optimization in DWT and DCT domain. Multimed. Tools Appl. 2021, 81, 36947–36964. [Google Scholar] [CrossRef]
- Al-Haj, A. Combined DWT-DCT digital image watermarking. J. Comput. Sci. 2007, 3, 740–746. [Google Scholar] [CrossRef]
- Kanso, A.; Ghebleh, M. An algorithm for encryption of secret images into meaningful images. Opt. Lasers Eng. 2017, 90, 196–208. [Google Scholar] [CrossRef]
- Stankovi, R.S.; Falkowski, B.J. The Haar wavelet transform: Its status and achievements. Comput. Electr. Eng. 2003, 29, 25–44. [Google Scholar] [CrossRef]
- Zainol, Z.; Teh, J.S.; Alawida, M. A new chaotic image watermarking scheme based on SVD and IWT. IEEE Access 2020, 8, 43391–43406. [Google Scholar]
- Öktem, O. Handbook of Mathematical Methods in Imaging; Springer: New York, NY, USA,, 2015; pp. 937–1031. [Google Scholar]
- Candès, E.J.; Romberg, J.; Tao, T. Robust uncertainty principles: Exact signal reconstruction from highly incomplete frequency information. IEEE Trans. Inf. Theory 2006, 52, 489–509. [Google Scholar] [CrossRef]
- Zhou, N.; Li, H.; Wang, D.; Pan, S.; Zhou, Z. Image compression and encryption scheme based on 2D compressive sensing and fractional Mellin transform. Opt. Commun. 2015, 343, 10–21. [Google Scholar] [CrossRef]
- Chai, X.; Wu, H.; Gan, Z.; Han, D.; Zhang, Y.; Chen, Y. An efficient approach for encrypting double color images into a visually meaningful cipher image using 2D compressive sensing. Inf. Sci. 2021, 556, 305–340. [Google Scholar] [CrossRef]
- Yang, M.; De Hoog, F. Orthogonal matching pursuit with thresholding and its application in compressive sensing. IEEE Trans. Signal Process. 2015, 63, 5479–5486. [Google Scholar] [CrossRef]
- Dai, W.; Milenkovic, O. Subspace pursuit for compressive sensing signal reconstruction. IEEE Trans. Inf. Theory 2009, 55, 2230–2249. [Google Scholar] [CrossRef]
- Lin, Y.M.; Chen, Y.; Huang, N.S.; Wu, A.Y. Low-complexity stochastic gradient pursuit algorithm and architecture for robust compressive sensing reconstruction. IEEE Trans. Signal Process. 2016, 65, 638–650. [Google Scholar] [CrossRef]
- Duarte, M.F.; Davenport, M.A.; Takhar, D.; Laska, J.N.; Sun, T.; Kelly, K.F.; Baraniuk, R.G. Single-pixel imaging via compressive sampling. IEEE Signal Process. Mag. 2008, 25, 83–91. [Google Scholar] [CrossRef]
- Yujun, N.; Xingyuan, W.; Mingjun, W.; Huaguang, Z. A new hyperchaotic system and its circuit implementation. Commun. Nonlinear Sci. Numer. Simul. 2010, 15, 3518–3524. [Google Scholar] [CrossRef]
- Li, S.; Liu, Y.; Ren, F.; Yang, Z. Design of a high throughput pseudo-random number generator based on discrete hyper-chaotic system. IEEE Trans. Circuits Syst. II Express Briefs 2022. [Google Scholar] [CrossRef]
- Thakkar, F.N.; Srivastava, V.K. A blind medical image watermarking: DWT-SVD based robust and secure approach for telemedicine applications. Multimed. Tools Appl. 2017, 76, 3669–3697. [Google Scholar] [CrossRef]
- Liu, R.; Tan, T. An SVD-based watermarking scheme for protecting rightful ownership. IEEE Trans. Multimed. 2002, 4, 121–128. [Google Scholar]
- Begum, M.; Ferdush, J.; Uddin, M.S. A Hybrid robust watermarking system based on discrete cosine transform, discrete wavelet transform, and singular value decomposition. J. King Saud Univ.Comput. Inf. Sci. 2021, 34, 5856–5867. [Google Scholar] [CrossRef]
- Gul, E. A blind robust color image watermarking method based on discrete wavelet transform and discrete cosine transform using grayscale watermark image. Concurr. Comput. Pract. Exp. 2022, 34, e6884. [Google Scholar] [CrossRef]
- Murugadoss, B.; Karna, S.N.R.; Kode, J.S.; Subramani, R. Blind Digital Image Watermarking using Henon Chaotic Map and Elliptic Curve Cryptography in Discrete Wavelets with Singular Value Decomposition. In Proceedings of the 2021 International Symposium of Asian Control Association on Intelligent Robotics and Industrial Automation (IRIA), Goa, India, 21–22 September 2021; pp. 203–208. [Google Scholar]
- Liu, Y.; Tang, S.; Liu, R.; Zhang, L.; Ma, Z. Secure and robust digital image watermarking scheme using logistic and RSA encryption. Expert Syst. Appl. 2018, 97, 95–105. [Google Scholar] [CrossRef]
- Makbol, N.M.; Khoo, B.E.; Rassem, T.H. Security analyses of false positive problem for the SVD-based hybrid digital image watermarking techniques in the wavelet transform domain. Multimed. Tools Appl. 2018, 77, 26845–26879. [Google Scholar] [CrossRef]
- Ganic, E.; Eskicioglu, A.M. Robust embedding of visual watermarks using discrete wavelet transform and singular value decomposition. J. Electron. Imaging 2005, 14, 043004. [Google Scholar] [CrossRef]
- Rastegar, S.; Namazi, F.; Yaghmaie, K.; Aliabadian, A. Hybrid watermarking algorithm based on singular value decomposition and radon transform. AEU-Int. J. Electron. Commun. 2011, 65, 658–663. [Google Scholar] [CrossRef]
- Loukhaoukha, K.; Chouinard, J.Y.; Taieb, M.H. Optimal Image Watermarking Algorithm Based on LWT-SVD via Multi-objective Ant Colony Optimization. J. Inf. Hiding Multim. Signal Process. 2011, 2, 303–319. [Google Scholar]
















| Attack Type | Attack Properties | Proposed Scheme | Ref. [34] | Ref. [35] | Ref. [33] | Ref. [18] | Ref. [36] |
|---|---|---|---|---|---|---|---|
| Gaussian noise | 0.001 | 0.9899 | 0.9798 | 0.9847 | 0.9903 | 0.0035 | 0.9811 |
| 0.005 | 0.9896 | 0.9587 | 0.9669 | 0.9848 | 0.0016 | 0.9582 | |
| 0.01 | 0.9886 | 0.9329 | 0.9464 | 0.9807 | −0.0042 | 0.9296 | |
| 0.05 | 0.9778 | 0.7897 | 0.8679 | 0.9492 | −0.0038 | 0.828 | |
| 0.1 | 0.9676 | 0.6963 | 0.8116 | 0.9264 | −0.0022 | 0.7612 | |
| Salt & Pepper noise | 0.005 | 0.9901 | 0.9816 | 0.9838 | 0.9903 | 0.9639 | 0.9781 |
| 0.01 | 0.9897 | 0.9741 | 0.9751 | 0.9892 | 0.9289 | 0.9674 | |
| 0.05 | 0.9873 | 0.9227 | 0.9195 | 0.9788 | 0.7239 | 0.8938 | |
| 0.1 | 0.9829 | 0.8537 | 0.8669 | 0.967 | 0.5442 | 0.8326 | |
| 0.3 | 0.9638 | 0.6076 | 0.7356 | 0.9274 | 0.1666 | 0.6878 | |
| 0.5 | 0.9477 | 0.3523 | 0.6374 | 0.8943 | 0.0375 | 0.5903 | |
| Rotation | 0.9857 | 0.8199 | 0.8791 | 0.9931 | 0.48 | 0.8382 | |
| 0.9833 | 0.7664 | 0.8217 | 0.9942 | 0.2894 | 0.7555 | ||
| 0.9823 | 0.7397 | 0.8167 | 0.9958 | 0.2027 | 0.7409 | ||
| 0.9807 | 0.721 | 0.8485 | 0.9961 | 0.2059 | 0.7744 | ||
| JPEG compresison | 10% | 0.9901 | 0.9522 | 0.985 | 0.9916 | 0.0128 | 0.983 |
| 20% | 0.99 | 0.9277 | 0.9843 | 0.9916 | −0.0009 | 0.9817 | |
| 30% | 0.9898 | 0.8918 | 0.9807 | 0.9909 | −0.0078 | 0.9772 | |
| 40% | 0.9893 | 0.8467 | 0.976 | 0.9907 | −0.0023 | 0.9724 | |
| 70% | 0.98 | 0.7276 | 0.9577 | 0.9932 | −0.0006 | 0.9552 | |
| Cropping (on the left right corner) | 0.99 | 0.9476 | 0.938 | 0.9916 | 0.9794 | 0.9417 | |
| 0.988 | 0.8473 | 0.762 | 0.9938 | 0.931 | 0.7212 | ||
| 0.9844 | 0.7203 | 0.647 | 0.9979 | 0.8585 | 0.6189 | ||
| 0.9814 | 0.5819 | 0.7891 | 0.9996 | 0.7705 | 0.7925 | ||
| 0.0038 | 0 | −0.0034 | 0.9609 * | −0.0169 | 0 |
| Properties | Proposed Scheme | Ref. [34] | Ref. [35] | Ref. [33] | Ref. [18] | Ref. [36] |
|---|---|---|---|---|---|---|
| PSNR (dB) | 20.8427 | Inf | 24.1748 | 32.3542 | 35.724 | 23.369 |
| NCC of the embedded host | 0.9192 | 1 | 0.9786 | 0.9894 | 0.9979 | 0.974 |
| NCC of the recovered watermarks | 0.9902 | 0.9884 | 0.9847 | 0.9917 | 0.9964 | 0.9827 |
| Proposed Scheme | Ref. [34] | Ref. [35] | Ref. [33] | Ref. [18] | Ref. [36] |
|---|---|---|---|---|---|
| TD-COTDCM | Arnold Transform | Henon Map | Arnold Transform | 3D Cat Transform | Logistic Map |
| Properties | Embedded 8 Watermarks | Embedded 16 Watermarks | Embedded 24 Watermarks |
|---|---|---|---|
| PSNR (dB) | 26.8448 | 23.5383 | 20.8481 |
| NCC | 0.9811 | 0.9646 | 0.9429 |
Publisher’s Note: MDPI stays neutral with regard to jurisdictional claims in published maps and institutional affiliations. |
© 2022 by the authors. Licensee MDPI, Basel, Switzerland. This article is an open access article distributed under the terms and conditions of the Creative Commons Attribution (CC BY) license (https://creativecommons.org/licenses/by/4.0/).
Share and Cite
Yang, Z.; Sun, Q.; Qi, Y.; Li, S.; Ren, F. A Hyper-Chaotically Encrypted Robust Digital Image Watermarking Method with Large Capacity Using Compress Sensing on a Hybrid Domain. Entropy 2022, 24, 1486. https://doi.org/10.3390/e24101486
Yang Z, Sun Q, Qi Y, Li S, Ren F. A Hyper-Chaotically Encrypted Robust Digital Image Watermarking Method with Large Capacity Using Compress Sensing on a Hybrid Domain. Entropy. 2022; 24(10):1486. https://doi.org/10.3390/e24101486
Chicago/Turabian StyleYang, Zhen, Qingwei Sun, Yunliang Qi, Shouliang Li, and Fengyuan Ren. 2022. "A Hyper-Chaotically Encrypted Robust Digital Image Watermarking Method with Large Capacity Using Compress Sensing on a Hybrid Domain" Entropy 24, no. 10: 1486. https://doi.org/10.3390/e24101486
APA StyleYang, Z., Sun, Q., Qi, Y., Li, S., & Ren, F. (2022). A Hyper-Chaotically Encrypted Robust Digital Image Watermarking Method with Large Capacity Using Compress Sensing on a Hybrid Domain. Entropy, 24(10), 1486. https://doi.org/10.3390/e24101486
