Modification of the Logistic Map Using Fuzzy Numbers with Application to Pseudorandom Number Generation and Image Encryption
Abstract
1. Introduction
2. Mathematical Preliminaries
2.1. Fuzzy Numbers
- It is a normal fuzzy set, that is, there exists at least one , such that .
- Its a-cuts are closed intervals .
- f is piecewise continuous.
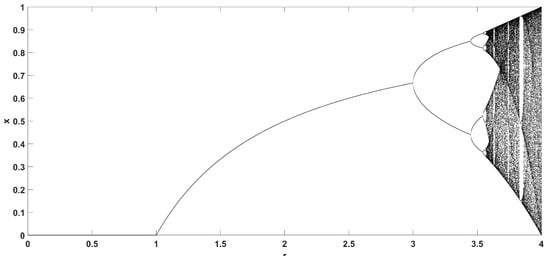
2.2. The Logistic Map
- For , x decays to a fixed point .
- For , the previous point loses its stability and another fixed point appears .
- For the system exhibits a rich behavior, going to chaos following a period doubling route.
3. Implementation of Fuzzy Numbers to Logistic Map
4. Application to Random Bit Generation
5. Application to Image Encryption
- Step 1.
- An grayscale image is read as a matrix whose elements represent the gray value of each pixel, taking integer values in 0-255. The values are then converted to binary numbers and the matrix columns are reshaped to a single row vector A.
- Step 2.
- The resulting binary row vector A is combined with a binary vector B of equal length produced by the proposed RBG using the XOR command, resulting in the encrypted message .
- Step 3.
- The encrypted sequence C can be transmitted safely and the original image can be reconstructed at the receiver end by taking and following the reverse procedure of Step 1.
6. Conclusions
Author Contributions
Funding
Acknowledgments
Conflicts of Interest
References
- Strogatz, S.H. Nonlinear Dynamics and Chaos: With Applications to Physics, Biology, Chemistry, and Engineering; CRC Press: Boca Raton, FL, USA, 2018. [Google Scholar]
- Azar, A.T.; Vaidyanathan, S. Advances in Chaos Theory and Intelligent Control; Springer: Berlin/Heidelberg, Germany, 2016; Volume 337. [Google Scholar]
- Fradkov, A.L.; Evans, R.J. Control of chaos: Methods and applications in engineering. Annu. Rev. Control. 2005, 29, 33–56. [Google Scholar] [CrossRef]
- Volos, C.K.; Kyprianidis, I.M.; Stouboulos, I.N. Image encryption process based on chaotic synchronization phenomena. Signal Process. 2013, 93, 1328–1340. [Google Scholar] [CrossRef]
- Huang, X.; Liu, L.; Li, X.; Yu, M.; Wu, Z. A New Pseudorandom Bit Generator Based on Mixing Three-Dimensional Chen Chaotic System with a Chaotic Tactics. Complexity 2019, 2019, 6567198. [Google Scholar] [CrossRef]
- May, R.M. Simple mathematical models with very complicated dynamics. Nature 1976, 261, 459–467. [Google Scholar] [CrossRef]
- Sun, Y.; Wang, G. An image encryption scheme based on modified logistic map. In Proceedings of the 2011 Fourth International Workshop on Chaos-Fractals Theories and Applications, Hangzhou, China, 19–22 October 2011; pp. 179–182. [Google Scholar]
- Wu, G.C.; Baleanu, D. Discrete fractional logistic map and its chaos. Nonlinear Dyn. 2014, 75, 283–287. [Google Scholar] [CrossRef]
- Han, C. An image encryption algorithm based on modified logistic chaotic map. Optik 2019, 181, 779–785. [Google Scholar] [CrossRef]
- Wang, Y.; Liu, Z.; Ma, J.; He, H. A pseudorandom number generator based on piecewise logistic map. Nonlinear Dyn. 2016, 83, 2373–2391. [Google Scholar] [CrossRef]
- Murillo-Escobar, M.; Cruz-Hernández, C.; Cardoza-Avendaño, L.; Méndez-Ramírez, R. A novel pseudorandom number generator based on pseudorandomly enhanced logistic map. Nonlinear Dyn. 2017, 87, 407–425. [Google Scholar] [CrossRef]
- Radwan, A.G. On some generalized discrete logistic maps. J. Adv. Res. 2013, 4, 163–171. [Google Scholar] [CrossRef]
- Liu, L.; Miao, S.; Cheng, M.; Gao, X. A pseudorandom bit generator based on new multi-delayed Chebyshev map. Inf. Process. Lett. 2016, 116, 674–681. [Google Scholar] [CrossRef]
- Liu, L.; Miao, S. A new image encryption algorithm based on logistic chaotic map with varying parameter. SpringerPlus 2016, 5, 289. [Google Scholar] [CrossRef] [PubMed]
- Valandar, M.Y.; Ayubi, P.; Barani, M.J. A new transform domain steganography based on modified logistic chaotic map for color images. J. Inf. Secur. Appl. 2017, 34, 142–151. [Google Scholar] [CrossRef]
- Chen, S.L.; Hwang, T.; Lin, W.W. Randomness enhancement using digitalized modified logistic map. IEEE Trans. Circuits Syst. II Express Briefs 2010, 57, 996–1000. [Google Scholar]
- Borujeni, S.E.; Ehsani, M.S. Modified logistic maps for cryptographic application. Appl. Math. 2015, 6, 773. [Google Scholar] [CrossRef]
- Zimmermann, H.J. Fuzzy Set Theory—And Its Applications; Springer Science & Business Media: Berlin, Germany, 2011. [Google Scholar]
- Chakraverty, S.; Sahoo, D.M.; Mahato, N.R. Concepts of Soft Computing: Fuzzy and ANN with Programming; Springer: Berlin/Heidelberg, Germany, 2019. [Google Scholar]
- Hanss, M. Applied Fuzzy Arithmetic: An Introduction with Engineering Applications; Springer: Berlin/Heidelberg, Germany, 2005. [Google Scholar]
- Li, Z.; Zhang, X. On Fuzzy Logic and Chaos Theory: From an Engineering Perspective. In Fuzzy Logic: A Spectrum of Theoretical & Practical Issues; Springer: Berlin/Heidelberg, Germany, 2007; pp. 79–97. [Google Scholar]
- Oliva, G.; Panzieri, S.; Setola, R. Fuzzy chaotic logistic maps. In Proceedings of the World Automation Congress 2012, Puerto Vallarta, Mexico, 24–28 June 2012; pp. 1–6. [Google Scholar]
- Molaeezadeh, S.F.; Moradi, M.H. Bifurcating fuzzy sets: Theory and application. Neurocomputing 2013, 118, 268–278. [Google Scholar] [CrossRef]
- Hong, L.; Sun, J.Q. Bifurcations of fuzzy nonlinear dynamical systems. Commun. Nonlinear Sci. Numer. Simul. 2006, 11, 1–12. [Google Scholar] [CrossRef]
- Porto, M.; Amato, P. A fuzzy approach for modeling chaotic dynamics with assigned properties. In Proceedings of the Ninth IEEE International Conference on Fuzzy Systems, FUZZ-IEEE 2000 (Cat. No. 00CH37063), San Antonio, TX, USA, 7–10 May 2000; Volume 1, pp. 435–440. [Google Scholar]
- Nieto, J.J.; Otero-Espinar, M.V.; Rodríguez-López, R. Dynamics of the fuzzy logistic family. Discret. Contin. Dyn. Syst. B 2010, 14, 699. [Google Scholar] [CrossRef]
- Fridrich, J. On chaotic systems: Fuzzified logistic mapping. Int. J. Gen. Syst. 1994, 22, 369–380. [Google Scholar] [CrossRef]
- Stefanini, L.; Sorini, L.; Guerra, M.L. Simulation of fuzzy dynamical systems using the LU-representation of fuzzy numbers. Chaos Solitons Fractals 2006, 29, 638–652. [Google Scholar] [CrossRef]
- Patidar, V.; Sud, K.K.; Pareek, N.K. A pseudo random bit generator based on chaotic logistic map and its statistical testing. Informatica 2009, 33, 441–452. [Google Scholar]
- Stojanovski, T.; Kocarev, L. Chaos-based random number generators-part I: Analysis [cryptography]. IEEE Trans. Circuits Syst. I Fundam. Theory Appl. 2001, 48, 281–288. [Google Scholar] [CrossRef]
- Volos, C.; Kyprianidis, I.; Stouboulos, I. Experimental investigation on coverage performance of a chaotic autonomous mobile robot. Robot. Auton. Syst. 2013, 61, 1314–1322. [Google Scholar] [CrossRef]
- Volos, C.K.; Kyprianidis, I.; Stouboulos, I. Text Encryption Scheme Realized with a Chaotic Pseudo-Random Bit Generator. J. Eng. Sci. Technol. Rev. 2013, 6, 9–14. [Google Scholar] [CrossRef]
- Hamza, R. A novel pseudo random sequence generator for image-cryptographic applications. J. Inf. Secur. Appl. 2017, 35, 119–127. [Google Scholar] [CrossRef]
- Irfan, M.; Ali, A.; Khan, M.A.; Ehatisham-ul Haq, M.; Mehmood Shah, S.N.; Saboor, A.; Ahmad, W. Pseudorandom Number Generator (PRNG) Design Using Hyper-Chaotic Modified Robust Logistic Map (HC-MRLM). Electronics 2020, 9, 104. [Google Scholar] [CrossRef]
- Nepomuceno, E.G.; Nardo, L.G.; Arias-Garcia, J.; Butusov, D.N.; Tutueva, A. Image encryption based on the pseudo-orbits from 1D chaotic map. Chaos Interdiscip. J. Nonlinear Sci. 2019, 29, 061101. [Google Scholar] [CrossRef]
- Tutueva, A.V.; Nepomuceno, E.G.; Karimov, A.I.; Andreev, V.S.; Butusov, D.N. Adaptive chaotic maps and their application to pseudo-random numbers generation. Chaos Solitons Fractals 2020, 133, 109615. [Google Scholar] [CrossRef]
- Akgül, A.; Arslan, C.; Arıcıoğlu, B. Design of an Interface for Random Number Generators based on Integer and Fractional Order Chaotic Systems. Chaos Theory Appl. 2019, 1, 1–18. [Google Scholar]
- François, M.; Grosges, T.; Barchiesi, D.; Erra, R. Pseudo-random number generator based on mixing of three chaotic maps. Commun. Nonlinear Sci. Numer. Simul. 2014, 19, 887–895. [Google Scholar] [CrossRef]
- Khanzadi, H.; Eshghi, M.; Borujeni, S.E. Image encryption using random bit sequence based on chaotic maps. Arab. J. Sci. Eng. 2014, 39, 1039–1047. [Google Scholar] [CrossRef]
- Wang, X.Y.; Xie, Y.X. A design of pseudo-random bit generator based on single chaotic system. Int. J. Mod. Phys. C 2012, 23, 1250024. [Google Scholar] [CrossRef]
- Andrecut, M. Logistic map as a random number generator. Int. J. Mod. Phys. B 1998, 12, 921–930. [Google Scholar] [CrossRef]
- Ahmad, M.; Doja, M.; Beg, M.S. A new chaotic map based secure and efficient pseudo-random bit sequence generation. In International Symposium on Security in Computing and Communication; Springer: Berlin/Heidelberg, Germany, 2018; pp. 543–553. [Google Scholar]
- Wang, L.; Cheng, H. Pseudo-Random Number Generator Based on Logistic Chaotic System. Entropy 2019, 21, 960. [Google Scholar] [CrossRef]
- Pak, C.; Huang, L. A new color image encryption using combination of the 1D chaotic map. Signal Process. 2017, 138, 129–137. [Google Scholar] [CrossRef]
- Farhan, A.K.; Al-Saidi, N.M.; Maolood, A.T.; Nazarimehr, F.; Hussain, I. Entropy Analysis and Image Encryption Application Based on a New Chaotic System Crossing a Cylinder. Entropy 2019, 21, 958. [Google Scholar] [CrossRef]
- Xie, Y.; Yu, J.; Guo, S.; Ding, Q.; Wang, E. Image encryption scheme with compressed sensing based on new three-dimensional chaotic system. Entropy 2019, 21, 819. [Google Scholar] [CrossRef]
- Natiq, H.; Al-Saidi, N.; Said, M.; Kilicman, A. A new hyperchaotic map and its application for image encryption. Eur. Phys. J. Plus 2018, 133, 6. [Google Scholar] [CrossRef]
- François, M.; Grosges, T.; Barchiesi, D.; Erra, R. A new image encryption scheme based on a chaotic function. Signal Process. Image Commun. 2012, 27, 249–259. [Google Scholar] [CrossRef]
- Rukhin, A.; Soto, J.; Nechvatal, J.; Smid, M.; Barker, E. A statistical Test Suite for Random and Pseudorandom Number Generators for cRyptographic Applications; Technical Report; Booz-Allen and Hamilton Inc.: Mclean, VA, USA, 2001. [Google Scholar]
- Wolf, A.; Swift, J.B.; Swinney, H.L.; Vastano, J.A. Determining Lyapunov exponents from a time series. Phys. D Nonlinear Phenom. 1985, 16, 285–317. [Google Scholar] [CrossRef]
- Alvarez, G.; Li, S. Some basic cryptographic requirements for chaos-based cryptosystems. Int. J. Bifurc. Chaos 2006, 16, 2129–2151. [Google Scholar] [CrossRef]
























| If , the Test Is Successful | ||||
|---|---|---|---|---|
| No. | Statistical Test | p-Value | Proportion | Result |
| 1 | Frequency | 0.437274 | 20/20 | success |
| 2 | Block Frequency | 0.964295 | 20/20 | success |
| 3 | Cumulative Sums | 0.534146 | 20/20 | success |
| 4 | Runs | 0.911413 | 20/20 | success |
| 5 | Longest Run | 0.534146 | 19/20 | success |
| 6 | Rank | 0.834308 | 19/20 | success |
| 7 | FFT | 0.534146 | 20/20 | success |
| 8 | Non-Overlapping Template | 0.534146 | 20/20 | success |
| 9 | Overlapping Template | 0.534146 | 19/20 | success |
| 10 | Universal | 0.964295 | 19/20 | success |
| 11 | Approximate Entropy | 0.534146 | 19/20 | success |
| 12 | Random Excursions | 0.911413 | 10/10 | success |
| 13 | Random Excursions Variant | 0.066882 | 10/10 | success |
| 14 | Serial | 0.437274 | 20/20 | success |
| 15 | Linear Complexity | 0.964295 | 20/20 | success |
| If , the Test Is Successful | ||||
|---|---|---|---|---|
| No. | Statistical Test | p-Value | Proportion | Result |
| 1 | Frequency | 0.637119 | 19/20 | success |
| 2 | Block Frequency | 0.122325 | 20/20 | success |
| 3 | Cumulative Sums | 0.090936 | 19/20 | success |
| 4 | Runs | 0.964295 | 20/20 | success |
| 5 | Longest Run | 0.350485 | 20/20 | success |
| 6 | Rank | 0.350485 | 20/20 | success |
| 7 | FFT | 0.275709 | 20/20 | success |
| 8 | Non-Overlapping Template | 0.066882 | 20/20 | success |
| 9 | Overlapping Template | 0.739918 | 20/20 | success |
| 10 | Universal | 0.834308 | 20/20 | success |
| 11 | Approximate Entropy | 0.275709 | 20/20 | success |
| 12 | Random Excursions | 0.437274 | 11/11 | success |
| 13 | Random Excursions Variant | 0.637119 | 11/11 | success |
| 14 | Serial | 0.637119 | 19/20 | success |
| 15 | Linear Complexity | 0.090936 | 20/20 | success |
| If , the Test Is Successful | ||||
|---|---|---|---|---|
| No. | Statistical Test | p-Value | Proportion | Result |
| 1 | Frequency | 0.275709 | 18/20 | success |
| 2 | Block Frequency | 0.437274 | 20/20 | success |
| 3 | Cumulative Sums | 0.637119 | 19/20 | success |
| 4 | Runs | 0.275709 | 20/20 | success |
| 5 | Longest Run | 0.122325 | 20/20 | success |
| 6 | Rank | 0.437274 | 20/20 | success |
| 7 | FFT | 0.090936 | 20/20 | success |
| 8 | Non-Overlapping Template | 0.213309 | 20/20 | success |
| 9 | Overlapping Template | 0.834308 | 19/20 | success |
| 10 | Universal | 0.437274 | 20/20 | success |
| 11 | Approximate Entropy | 0.004301 | 20/20 | success |
| 12 | Random Excursions | 0.035174 | 14/14 | success |
| 13 | Random Excursions Variant | 0.066882 | 14/14 | success |
| 14 | Serial | 0.437274 | 20/20 | success |
| 15 | Linear Complexity | 0.964295 | 20/20 | success |
| Original | Encrypted | |
|---|---|---|
| Horizontal | 0.9843 | 0.0046 |
| Vertical | 0.9724 | 0.0063 |
| Diagonal | 0.9573 | 0.0023 |
© 2020 by the authors. Licensee MDPI, Basel, Switzerland. This article is an open access article distributed under the terms and conditions of the Creative Commons Attribution (CC BY) license (http://creativecommons.org/licenses/by/4.0/).
Share and Cite
Moysis, L.; Volos, C.; Jafari, S.; Munoz-Pacheco, J.M.; Kengne, J.; Rajagopal, K.; Stouboulos, I. Modification of the Logistic Map Using Fuzzy Numbers with Application to Pseudorandom Number Generation and Image Encryption. Entropy 2020, 22, 474. https://doi.org/10.3390/e22040474
Moysis L, Volos C, Jafari S, Munoz-Pacheco JM, Kengne J, Rajagopal K, Stouboulos I. Modification of the Logistic Map Using Fuzzy Numbers with Application to Pseudorandom Number Generation and Image Encryption. Entropy. 2020; 22(4):474. https://doi.org/10.3390/e22040474
Chicago/Turabian StyleMoysis, Lazaros, Christos Volos, Sajad Jafari, Jesus M. Munoz-Pacheco, Jacques Kengne, Karthikeyan Rajagopal, and Ioannis Stouboulos. 2020. "Modification of the Logistic Map Using Fuzzy Numbers with Application to Pseudorandom Number Generation and Image Encryption" Entropy 22, no. 4: 474. https://doi.org/10.3390/e22040474
APA StyleMoysis, L., Volos, C., Jafari, S., Munoz-Pacheco, J. M., Kengne, J., Rajagopal, K., & Stouboulos, I. (2020). Modification of the Logistic Map Using Fuzzy Numbers with Application to Pseudorandom Number Generation and Image Encryption. Entropy, 22(4), 474. https://doi.org/10.3390/e22040474

