Deterministic Secure Quantum Communication on the BB84 System
Abstract
1. Introduction
2. The Deterministic Secure Quantum Communication
Protocol
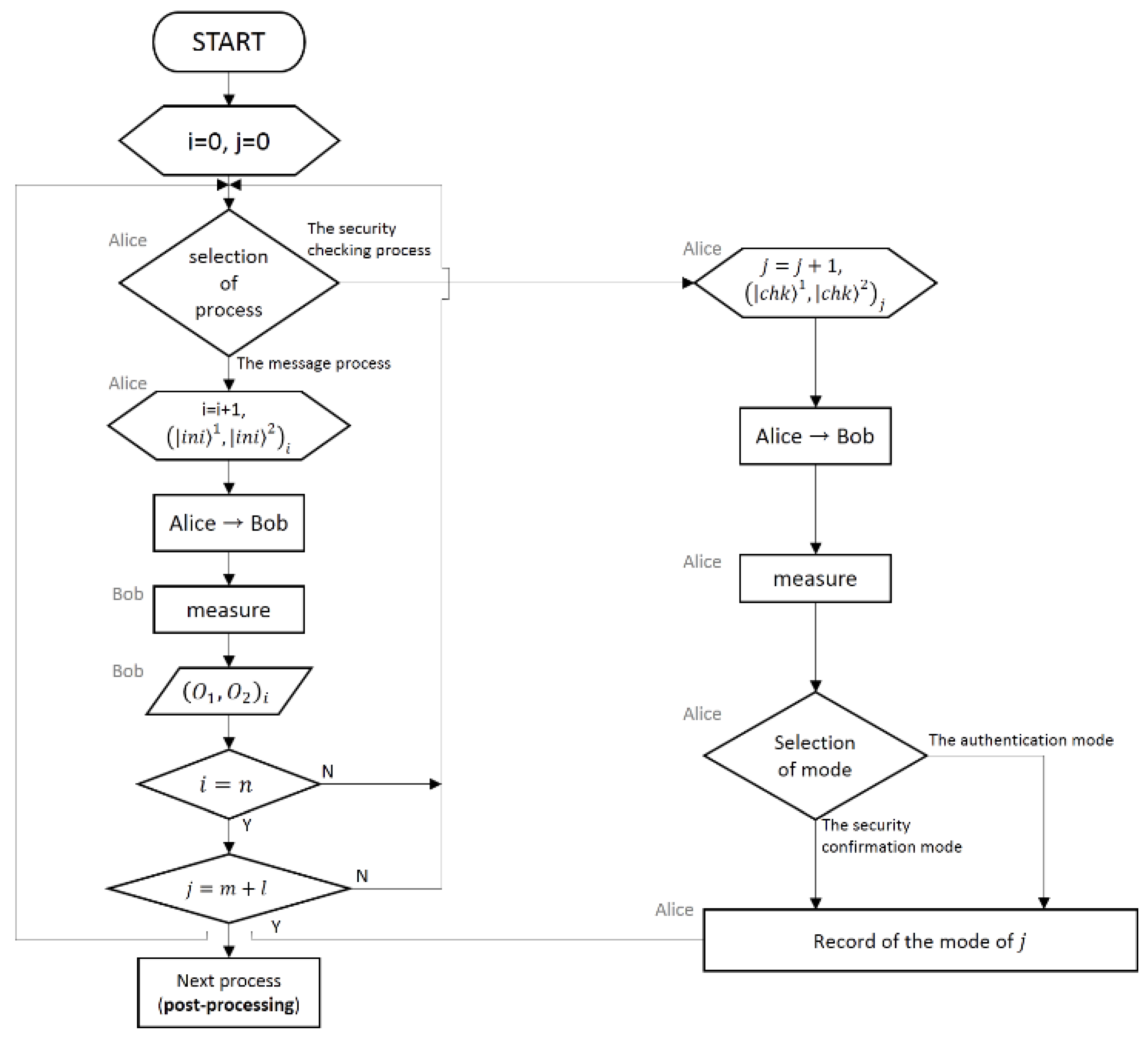
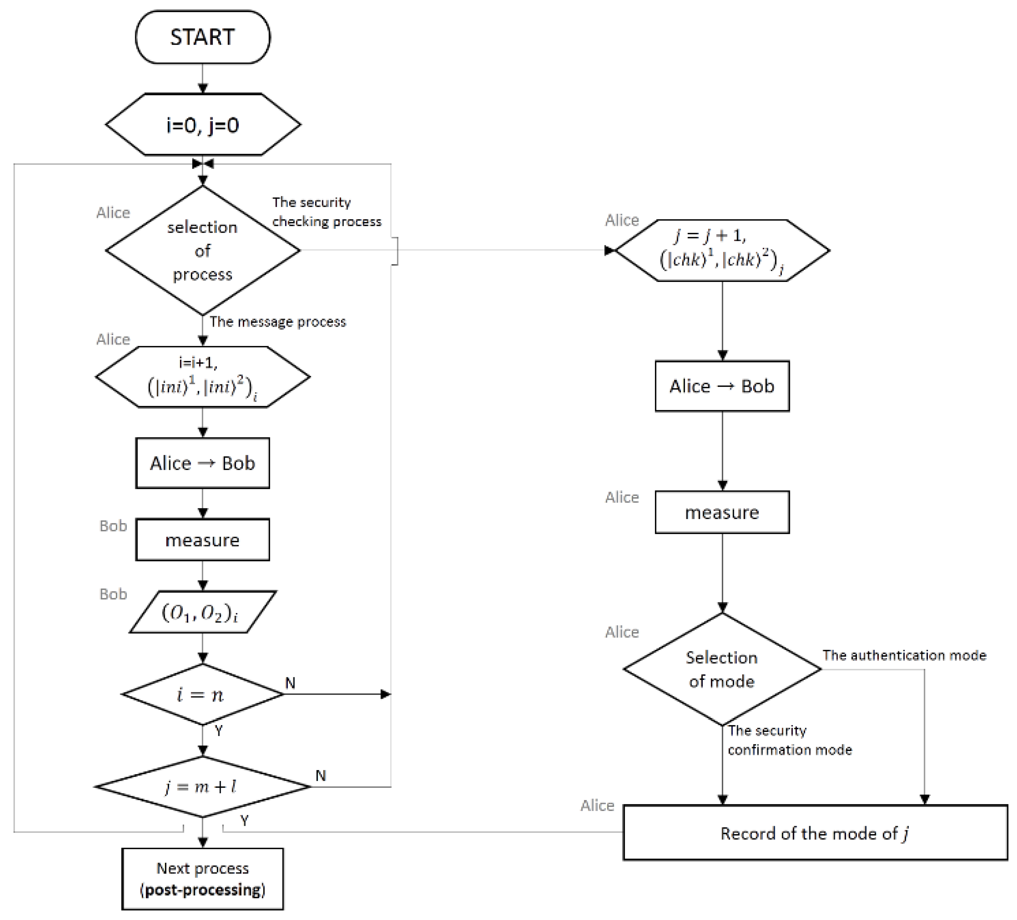
- Step 0.
- The message sender, Alice, prepares message to send. The message consists of a sequence of bits. Alice randomly shuffles the locations of each bit that make up the message to form a new sequence and stores information about the mixes.
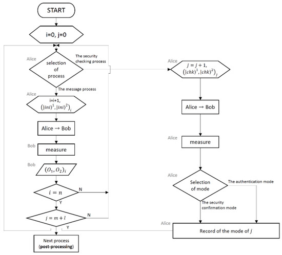
- Step 1.
- Alice randomly chooses the message process and the security checking process. She chooses the security checking process with probability . The sender selects the message process with the remaining probability, . If Alice chooses the message process, proceed to Step M1. If not, move to Step S1.
- Step M1.
- Alice prepares a message source pair according to a bit of the shuffled message . Alice randomly prepares a state pair or for which the bit value is 0. Similarly, she randomly prepares or for message bit 1. For example, she can create the message source pair for message 0. Here, is the number of the locations of all pairs. We assume that the total DSQC process will be iterated times.
- Step M2.
- Alice sends Bob the message source pair through the quantum channel.
- Step M3.
- Bob randomly chooses one measurement basis pairs of and . means that and are measured on the and bases, respectively. Similarly, the expression indicates that and are measured with the and bases, respectively.
- Step M4.
- Bob measures the received message source pair with the measurement basis sequence selected in the previous step M3. For convenience, let us annotate the measurement result pair of location as , where . Thus, there is a total of eight possible result pairs. If , go to Step 1. Here, is total number of pairs used in our protocol. However, if the length of the intended message, , is not met (even if is satisfied), then go to Step 1. Here, and have the relationship of . If , and the message length is satisfied, move to Step 2.
- Step S1.
- Alice generates a checking source pair , where . The total number of possible checking source pairs is 16. Unlike the message source pair, these pairs can be organized with different bases to form a pair so that and are possible for the checking source pairs. It is possible to configure a pair in different states or in the same quantum state. These pairs are and .
- Step S2.
- Alice transmits Bob the checking source pair using the quantum channel.
- Step S3.
- Similar to Step M3, Bob makes a measurement on the received pair with the chosen measurement basis pair ( or ). As previously stated, the measurement outcomes are expressed in . Bob then publicly announces that he has received a pair and measured it.
- Step S4.
- Alice selects either the authentication mode or the security confirmation mode with the specified probability. In other words, Alice chooses the authentication mode with the probability and the security confirmation mode with the probability . At this time, the process must be iterated from step 1 to the current step until the number of pairs of the authentication mode is . Alice securely records the mode of her own choosing. Go to Step 1.
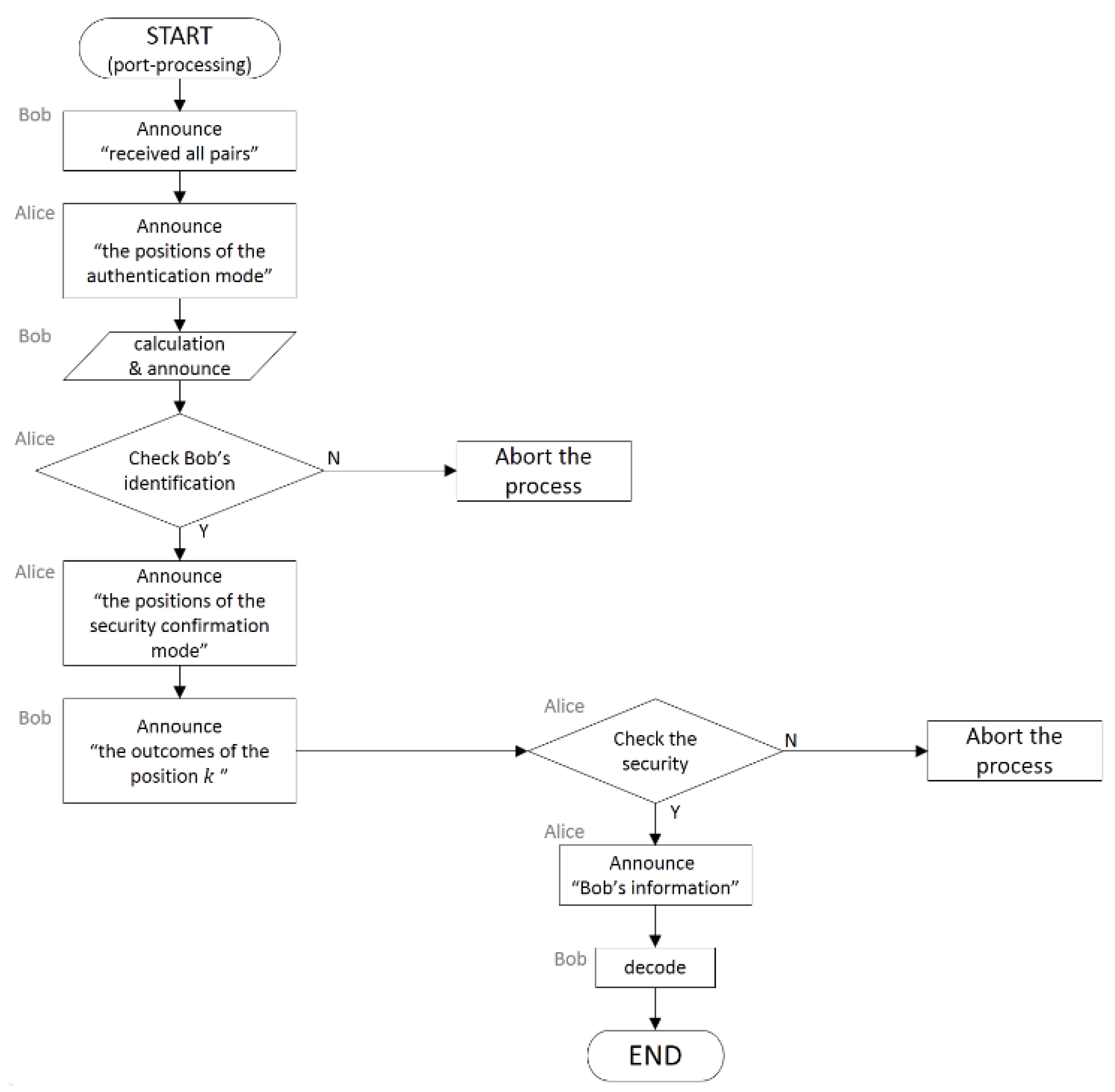
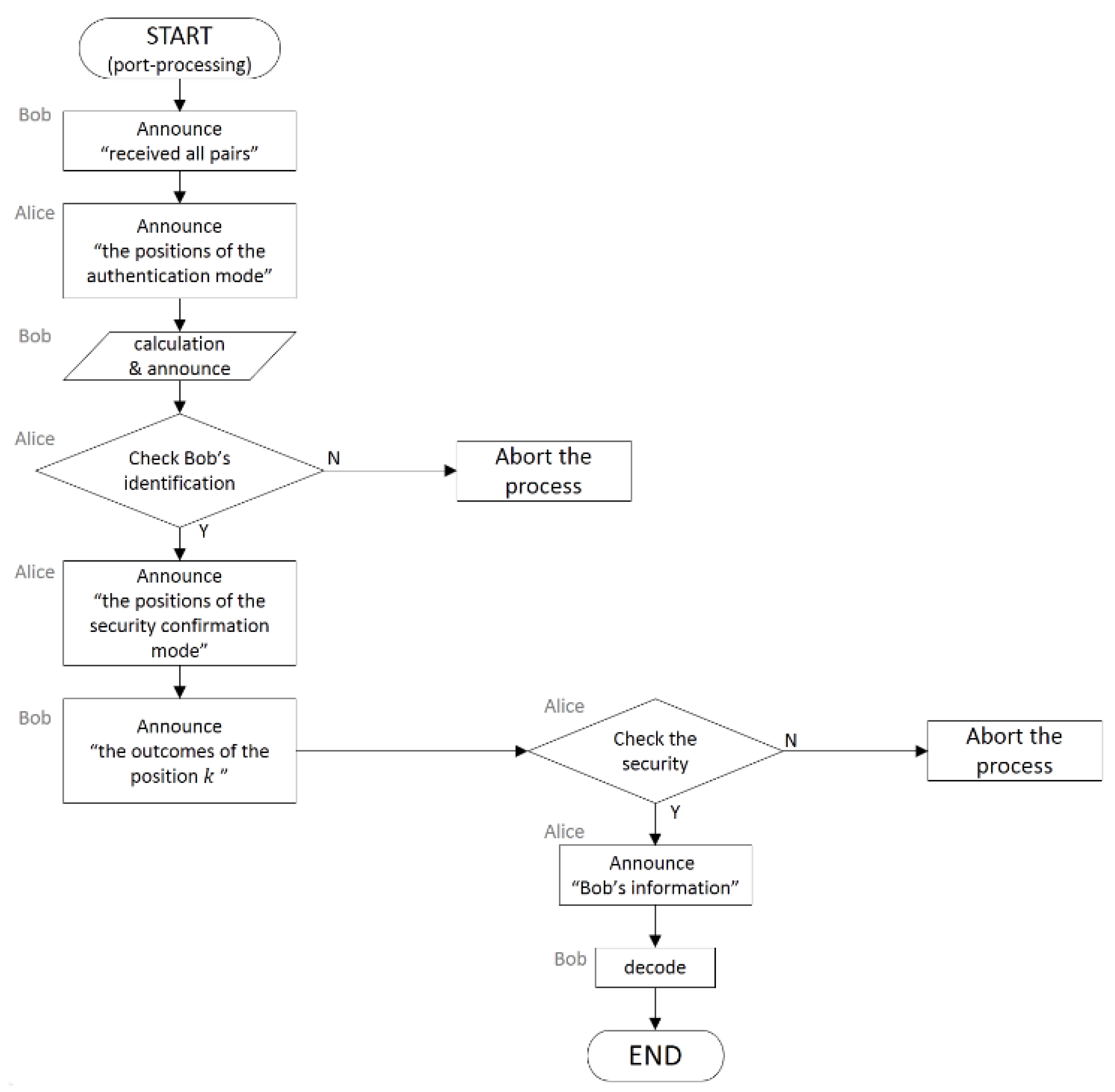
- Step 2.
- Bob publicly announces to Alice that he has received all pairs.
- Step 3.
- Alice notifies Bob of the positions of the authentication mode.
- Step 4.
- After Alice’s announcement of the location of the authentication mode, Bob calculateswhere is the location of the authentication mode, and is the entity of the pre-shared authentication key . For convenience, the operator is defined as the qubit flip operator as follows:
- Step 5.
- Bob tells Alice , where . Then, Alice can verify Bob’s identification as follows. Alice knows the initial states , the authentication key , Bob’s measurement basis information ( or ), and the measurement results . Alice takes the information that she and Bob have computed on the same basis from . Alice checks whether the chosen is . For example, Alice prepares and sends , and then Bob measures the received state pair with . If his measurement outcomes are and , then Bob announces that . After listening to Bob, Alice selects because it is the same as the basis of the prepared state (-basis). Alice then checks whether . Alice also determines whether Bob possesses an authentication key . Alice and Bob perform the above-described procedure on a total of pairs prepared as the authentication states, . Note that the probability of pairs not being authenticated among the pairs is 1/4. Because half of the states prepared by Alice as the authentication state are prepared with different bases (e.g.,), the probability that, for the different bases, the measurement basis pair or selected by Bob will be identical to the prepared bases is 1/2. If the bases are not identical, authentication cannot be performed. Given the probability of the pairs not being authenticated, if the authentication procedure is successful, proceed to the next step.
- Step 6.
- Alice announces to Bob the positions of the security confirmation mode.
- Step 7.
- Bop reveals the outcomes of the measurement at the location of the qubit pair corresponding to the security confirmation mode.
- Step 8.
- Alice checks the security of the quantum channel as follows. She compares the results of the measurement performed using the same basis as her initial basis and the initial state, , where . Similar to the authentication mode, there is a probability of that the measurement will not be checked. If the security confirmation mode is successful, go to the next step.
- Step 9.
- After the authentication mode and the security confirmation mode have been carried out successfully, the following procedure is performed. For the remaining pair, Alice announces her chosen basis pair (the message-source pair) and the shuffling information to Bob.
- Step 10.
- Bob can decode the message using Alice’s announced basis information and reorder his information and outcomes measured on the same basis as those of Alice.
3. Security Discussion
4. Experimental Implementation
5. Conclusions
Author Contributions
Funding
Conflicts of Interest
References
- Bennett, C.H.; Brassard, G. Quantum cryptography: Public key distribution and coin tossing. Theor. Comput. Sci. 2014, 560, 7–11. [Google Scholar] [CrossRef]
- Ekert, A.K. Quantum cryptography based on Bell’s theorem. Phys. Rev. Lett. 1991, 67, 661–663. [Google Scholar] [CrossRef] [PubMed]
- Deng, F.-G.; Long, G.L. Secure direct communication with a quantum one-time pad. Phys. Rev. A 2004, 69, 052319. [Google Scholar] [CrossRef]
- Long, G.-L.; Deng, F.-G.; Wang, C.; Li, X.-H.; Wen, K.; Wang, W.-Y. Quantum secure direct communication and deterministic secure quantum communication. Front. Phys. China 2007, 2, 251–272. [Google Scholar] [CrossRef]
- Long, G.L.; Liu, X.S. Theoretically efficient high-capacity quantum-key-distribution scheme. Phys. Rev. A 2002, 65, 032302. [Google Scholar] [CrossRef]
- Bostroem, K.; Felbinger, T. Deterministic Secure Direct Communication Using Entanglement. Phys. Rev. Lett. 2002, 89, 187902. [Google Scholar] [CrossRef]
- Wang, C.; Deng, F.-G.; Li, Y.-S.; Liu, X.-S.; Long, G.L. Quantum secure direct communication with high-dimension quantum superdense coding. Phys. Rev. A 2005, 71, 044305. [Google Scholar] [CrossRef]
- Deng, F.-G.; Li, X.-H.; Li, C.-Y.; Zhou, P.; Zhou, H.-Y. Quantum secure direct communication network with Einstein–Podolsky–Rosen pairs. Phys. Lett. A 2006, 359, 359–365. [Google Scholar] [CrossRef]
- Li, X.H.; Li, C.Y.; Deng, F.G.; Zhou, P.; Liang, Y.J.; Zhou, H.Y. Quantum secure direct communication with quantum encryption based on pure entangled states. Chin. Phys. 2007, 16, 2149. [Google Scholar]
- Hu, J.-Y.; Yu, B.; Jing, M.-Y.; Xiao, L.-T.; Jia, S.-T.; Qin, G.-Q.; Long, G.-L. Experimental quantum secure direct communication with single photons. Light. Sci. Appl. 2016, 5, e16144. [Google Scholar] [CrossRef]
- Srikanth, A.; Balakrishnan, S. Controller-independent quantum bidirectional communication using non-maximally entangled states. Quantum Inf. Process. 2020, 19, 133. [Google Scholar] [CrossRef]
- Zhu, F.; Zhang, W.; Sheng, Y.; Huang, Y. Experimental long-distance quantum secure direct communication. Sci. Bull. 2017, 62, 1519–1524. [Google Scholar] [CrossRef]
- Zhou, Z.; Sheng, Y.; Niu, P.; Yin, L.; Long, G.; Hanzo, L. Measurement-device-independent quantum secure direct communication. Sci. China Phys. Mech. Astron. 2020, 63, 230362. [Google Scholar] [CrossRef]
- Zou, Z.-K.; Zhou, L.; Zhong, W.; Sheng, Y.-B. Measurement-device–independent quantum secure direct communication of multiple degrees of freedom of a single photon. EPL (Europhysics Lett.) 2020, 131, 40005. [Google Scholar] [CrossRef]
- Wu, X.-D.; Zhou, L.; Zhong, W.; Sheng, Y.-B. High-capacity measurement-device-independent quantum secure direct communication. Quantum Inf. Process. 2020, 19, 354. [Google Scholar] [CrossRef]
- Pan, D.; Lin, Z.; Wu, J.; Zhang, H.; Sun, Z.; Ruan, D.; Yin, L.; Long, G.-L. Experimental free-space quantum secure direct communication and its security analysis. Photon Res. 2020, 8, 1522. [Google Scholar] [CrossRef]
- Zhang, W.; Ding, D.-S.; Sheng, Y.-B.; Zhou, L.; Shi, B.-S.; Guo, G.-C. Quantum Secure Direct Communication with Quantum Memory. Phys. Rev. Lett. 2017, 118, 220501. [Google Scholar] [CrossRef] [PubMed]
- Chen, S.-S.; Zhou, L.; Zhong, W.; Sheng, Y.-B. Three-step three-party quantum secure direct communication. Sci. China Ser. Phys. Mech. Astron. 2018, 61, 90312. [Google Scholar] [CrossRef]
- He, R.; Ma, J.-G.; Wu, J. A quantum secure direct communication protocol using entangled beam pairs. EPL (Europhysics Lett.) 2019, 127, 50006. [Google Scholar] [CrossRef]
- Li, T.; Long, G.-L. Quantum secure direct communication based on single-photon Bell-state measurement. New J. Phys. 2020, 22, 063017. [Google Scholar] [CrossRef]
- Gao, Z.; Li, T.; Li, Z. Long-distance measurement-device–independent quantum secure direct communication. EPL (Europhysics Lett.) 2019, 125, 40004. [Google Scholar] [CrossRef]
- Wu, J.; Lin, Z.; Yin, L.; Long, G. Security of quantum secure direct communication based on Wyner’s wiretap channel theory. Quantum Eng. 2019, 1, 26. [Google Scholar] [CrossRef]
- Zhou, L.; Sheng, Y.-B.; Long, G.-L. Device-independent quantum secure direct communication against collective attacks. Sci. Bull. 2020, 65, 12–20. [Google Scholar] [CrossRef]
- Acín, A.; Gisin, N.; Masanes, L. From Bell’s Theorem to Secure Quantum Key Distribution. Phys. Rev. Lett. 2006, 97, 120405. [Google Scholar] [CrossRef]
- Acin, A.; Brunner, N.; Gisin, N.; Massar, S.; Pironio, S.; Scarani, V. Device-Independent Security of Quantum Cryptography against Collective Attacks. Phys. Rev. Lett. 2007, 98, 230501. [Google Scholar] [CrossRef]
- Pironio, S.; Acín, A.; Brunner, N.; Gisin, N.; Massar, S.; Scarani, V. Device-independent quantum key distribution secure against collective attacks. New J. Phys. 2009, 11, 045021. [Google Scholar] [CrossRef]
- Bula, M.; Bartkiewicz, K.; Cenoch, A.; Lemr, K. Entanglement-assisted scheme for nondemolition detection of the presence of a single photo. Phys. Rev. A 2013, 87, 033826. [Google Scholar] [CrossRef]
- Bennett, C.H.; Brassard, G.; Popescu, S.; Schumacher, B.; Smolin, J.A.; Wootters, W.K. Purification of Noisy Entanglement and Faithful Teleportation via Noisy Channels. Phys. Rev. Lett. 1996, 76, 722–725. [Google Scholar] [CrossRef]
- Beige, A.; Englert, B.-G.; Kurtsiefer, C.; Weinfurter, H. Secure Communication with a Publicly Known Key. Acta Phys. Pol. A 2002, 101, 357–368. [Google Scholar] [CrossRef]
- Jiang, D.; Chen, Y.; Gu, X.; Xie, L.; Chen, L. Deterministic secure quantum communication using a single d-level system. Sci. Rep. 2017, 7, 44934. [Google Scholar] [CrossRef]
- Li, X.-H.; Deng, F.-G.; Li, C.-Y.; Liang, Y.-J.; Zhou, P.; Zhou, H.-Y. Quantum secure direct communication without maximally entangled states. J. Korean Phys. Soc. 2006, 49, 1354–1359. [Google Scholar]
- Lee, H.; Lim, J.; Yang, H. Quantum direct communication with authentication. Phys. Rev. A 2006, 73, 042305. [Google Scholar] [CrossRef]
- Chang, Y.; Zhang, S.; Yan, L.; Li, J. Deterministic secure quantum communication and authentication protocol based on three-particle W state and quantum one-time pad. Chin. Sci. Bull. 2014, 59, 2835–2840. [Google Scholar] [CrossRef]
- Yuan, H.; Zhang, Q.; Hong, L.; Yin, W.-J.; Xu, N.; Zhou, J. Scheme for Deterministic Secure Quantum Communication with Three-qubit GHZ State. Int. J. Theor. Phys. 2014, 53, 2558–2564. [Google Scholar] [CrossRef]
- Li, N.; Li, J.; Li, L.-L.; Wang, Z.; Wang, T. Deterministic Secure Quantum Communication and Authentication Protocol based on Extended GHZ-W State and Quantum One-time Pad. Int. J. Theor. Phys. 2016, 55, 3579–3587. [Google Scholar] [CrossRef]
- Wang, J.; Zhang, Q.; Tang, C.-J. Quantum secure direct communication based on order rearrangement of single photons. Phys. Lett. A 2006, 358, 256–258. [Google Scholar] [CrossRef][Green Version]
- Wang, J.; Zhang, Q.; Tang, C. Quantum secure direct communication without a pre-established secure quantum channel. Int. J. Quantum Inf. 2006, 4, 925–934. [Google Scholar] [CrossRef]
- Wang, J.; Zhang, Q.; Tang, C. Quantum secure direct communication without using perfect quantum channel. Int. J. Mod. Phys. C 2006, 17, 685–692. [Google Scholar] [CrossRef]
- Wang, H.F.; Zhang, S.; Yeon, K.H.; Um, C.I. Quantum secure direct communication by using a GHZ states. J. Korean Phys. Soc. 2006, 49, 459. [Google Scholar]
- Ji, X.; Zhang, S. Secure quantum dialogue based on single-photon. Chin. Phys. 2006, 15, 1418. [Google Scholar]
- Cao, H.J.; Song, H.S. Eavesdropping on quantum secure direct communication with W state in noisy channel. Chin. Phys. Lett. 2006, 23, 290. [Google Scholar]
- Cao, H.J.; Chen, J.; Song, H.S. Measuring-basis encrypted quantum key distribution with four-state systems. Commun. Theor. Phys. 2006, 45, 271. [Google Scholar]
- Gao, T. Controlled and secure direct communication using GHZ state and teleportation. Z. Naturforsch. A 2004, 59, 597–601. [Google Scholar] [CrossRef]
- Kao, S.-H.; Hwang, T. On “controlled quantum teleportation and secure direct communication”. In Proceedings of the 2012 International Conference on Information Security and Intelligent Control, Yunlin, Taiwan, 14–16 August 2012; Volume 14, pp. 141–145. [Google Scholar] [CrossRef]
- Gao, T.; Yan, F.L.; Wang, Z.X. Quantum secure direct communication by EPR pairs and entanglement swapping. II Nuovo Cimento B 2004, 119, 313–317. [Google Scholar]
- Gao, T.; Yan, F.L.; Wang, Z.X. Deterministic secure direct communication using GHZ states and swapping quantum entanglement. J. Phys. A Math. Gen. 2005, 38, 5761–5770. [Google Scholar] [CrossRef]
- Abidin, A.; Larsson, J.-Å. Direct proof of security of Wegman–Carter authentication with partially known key. Quantum Inf. Process. 2013, 13, 2155–2170. [Google Scholar] [CrossRef]
- Sasaki, M.; Fujiwara, M.; Ishizuka, H.; Klaus, W.; Wakui, K.; Takeoka, M.; Tanaka, A.; Yoshino, K.; Nambu, Y.; Takahashi, S.; et al. Field test of quantm key distributin in the Tokyo QKD network. Opt. Express 2011, 19, 10387–10409. [Google Scholar] [CrossRef]
- ID Quantique. Available online: http://www.idquantique.com (accessed on 23 September 2020).





Publisher’s Note: MDPI stays neutral with regard to jurisdictional claims in published maps and institutional affiliations. |
© 2020 by the authors. Licensee MDPI, Basel, Switzerland. This article is an open access article distributed under the terms and conditions of the Creative Commons Attribution (CC BY) license (http://creativecommons.org/licenses/by/4.0/).
Share and Cite
Jeong, Y.-C.; Ji, S.-W.; Hong, C.; Park, H.S.; Jang, J. Deterministic Secure Quantum Communication on the BB84 System. Entropy 2020, 22, 1268. https://doi.org/10.3390/e22111268
Jeong Y-C, Ji S-W, Hong C, Park HS, Jang J. Deterministic Secure Quantum Communication on the BB84 System. Entropy. 2020; 22(11):1268. https://doi.org/10.3390/e22111268
Chicago/Turabian StyleJeong, Youn-Chang, Se-Wan Ji, Changho Hong, Hee Su Park, and Jingak Jang. 2020. "Deterministic Secure Quantum Communication on the BB84 System" Entropy 22, no. 11: 1268. https://doi.org/10.3390/e22111268
APA StyleJeong, Y.-C., Ji, S.-W., Hong, C., Park, H. S., & Jang, J. (2020). Deterministic Secure Quantum Communication on the BB84 System. Entropy, 22(11), 1268. https://doi.org/10.3390/e22111268
