Four-Objective Optimization of Irreversible Atkinson Cycle Based on NSGA-II
Abstract
1. Introduction
2. Irreversible AC Model
3. Power Density Analysis and Optimization
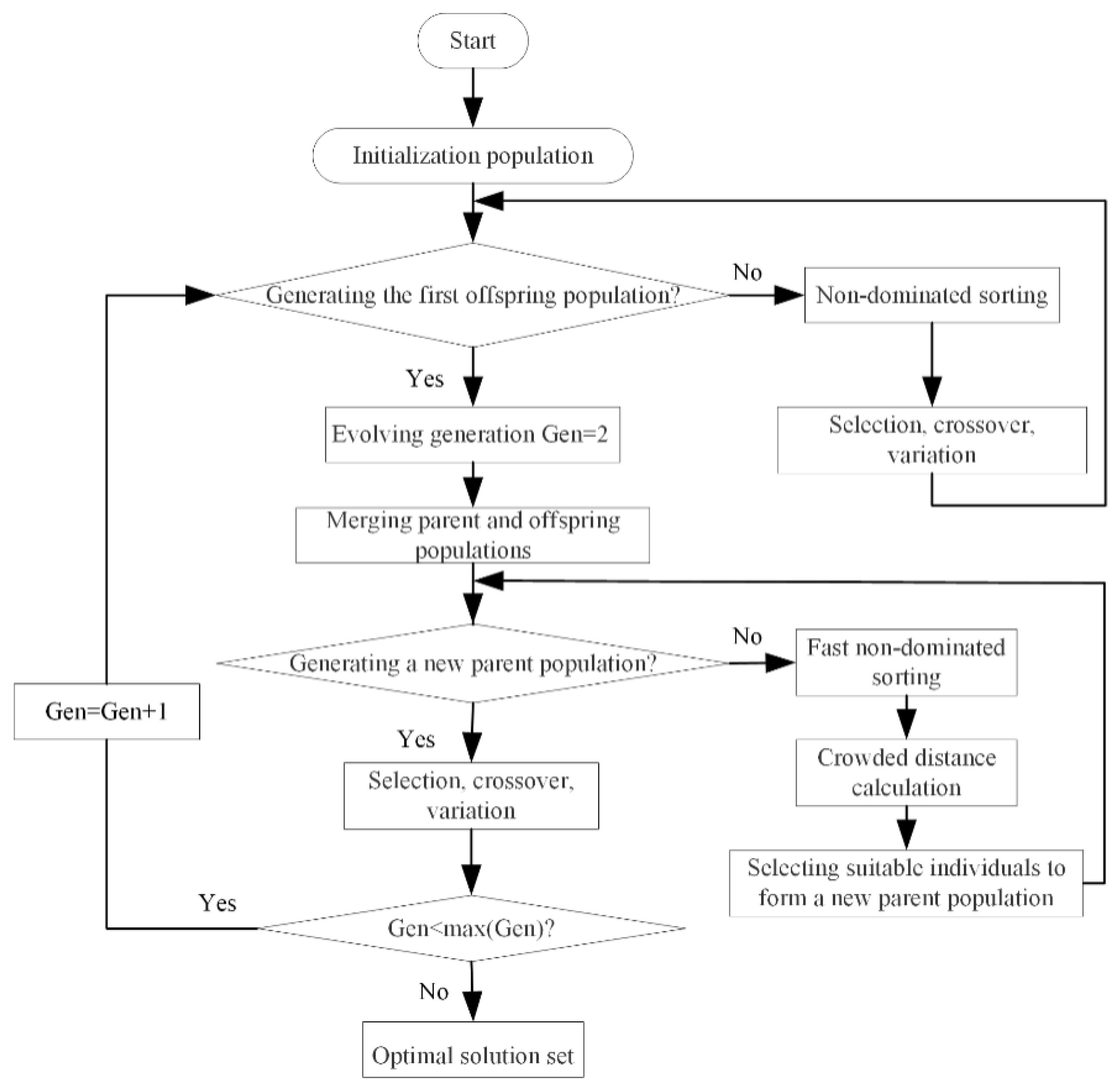
4. Four Objective Optimization and Decision-Making Based on NSGA-II Algorithm
5. Conclusions
- (1)
- The relationship curve of cycle is parabolic-like one. There is an optimal which can maximize the PD. With the decrease of and the increases of FL and IIL, the PD of cycle decreases.
- (2)
- The relationship curve of cycle is loop-shaped one. With the decrease of and the increases of three losses, the corresponding TE at the maximum PD decreases.
- (3)
- The efficiency under the condition of is larger than the efficiency under the condition of , and the corresponding is smaller than . The AC engine designed under the condition of has smaller size and higher TE.
- (4)
- For the results by using MOO, with the increase of TE, the dimensionless PO decreases, the dimensionless PD increases, and the dimensionless EF first increases and then decreases. There is no point on the Pareto frontier which will maximize , , and , i.e., the positive ideal point is not on Pareto frontier.
- (5)
- The suitable solution can be gained by using LINMAP, TOPSIS, and Shannon entropy decision-making methods from Pareto frontier.
Author Contributions
Funding
Acknowledgments
Conflicts of Interest
Nomenclature
| Heat released rate by fuel () | |
| Heat transfer loss coefficient () | |
| Specific heat at constant pressure () | |
| Specific heat at constant volume () | |
| Ecological function () | |
| Specific heat ratio | |
| Molar flow rate () | |
| Power output () | |
| Power density () | |
| Quantity of heat transfer rate () | |
| Temperature () | |
| Greek symbol | |
| Compression ratio (-) | |
| Temperature ratio (-) | |
| Thermal efficiency (-) | |
| Expansion efficiency (-) | |
| Compression efficiency (-) | |
| Friction coefficient () | |
| Entropy generation rate () | |
| Subscripts | |
| Input | |
| Heat leak | |
| Maximum value | |
| Output | |
| Max power output condition | |
| Max power density condition | |
| Influence of working fluid exhausting to environment | |
| Influence of heat transfer loss | |
| Influence of friction Loss | |
| Max thermal efficiency condition | |
| Environment | |
| ,, | Cycle state points |
| Superscripts | |
| — | Dimensionless |
Abbreviations
| AC | Atkinson cycle |
| EF | Ecological function |
| FL | Friction loss |
| FTT | Finite time thermodynamics |
| HTL | Heat transfer loss |
| IIL | Internal irreversibility loss |
| MOO | Multi-objective optimization |
| PD | Power density |
| PO | Power output |
| TE | Thermal efficiency |
| WF | Working fluid |
References
- Andresen, B. Finite-Time Thermodynamics; Physics Laboratory II; University of Copenhagen: Copenhagen, Denmark, 1983. [Google Scholar]
- Andresen, B.; Berry, R.S.; Ondrechen, M.J.; Salamon, P. Thermodynamics for processes in finite time. Acc. Chem. Res. 1984, 17, 266–271. [Google Scholar] [CrossRef]
- Bejan, A. Entropy generation minimization: The new thermodynamics of finite-size device and finite-time processes. J. Appl. Phys. 1996, 79, 1191–1218. [Google Scholar] [CrossRef]
- Chen, L.G.; Wu, C.; Sun, F.R. Finite time thermodynamic optimization or entropy generation minimization of energy systems. J. Non Equilib. Thermodyn. 1999, 24, 327–359. [Google Scholar] [CrossRef]
- Chen, L.G. Finite-Time Thermodynamic Analysis of Irreversible Processes and Cycles; Higher Education Press: Beijing, China, 2005. [Google Scholar]
- Andresen, B. Current trends in finite-time thermodynamics. Angew. Chem. Int. Ed. 2011, 50, 2690–2704. [Google Scholar] [CrossRef]
- Chen, L.G.; Li, J. Thermodynamic Optimization Theory for Two-Heat-Reservoir Cycles; Science Press: Beijing, China, 2020. [Google Scholar]
- Medina, A.; Curto-Risso, P.L.; Calvo-Hernández, A.; Guzmán-Vargas, L.; Angulo-Brown, F.; Sen, A.K. Quasi-Dimensional Simulation of Spark Ignition Engines. From Thermodynamic Optimization to Cyclic Variability; Springer: London, UK, 2014. [Google Scholar]
- Ge, Y.L.; Chen, L.G.; Sun, F.R. Progress in finite time thermodynamic studies for internal combustion engine cycles. Entropy 2016, 18, 139. [Google Scholar] [CrossRef]
- Smith, Z.; Pal, P.S.; Deffner, S. Endoreversible Otto engines at maximal power. J. Non-Equilib. Thermodyn. 2020, 45, 305–310. [Google Scholar] [CrossRef]
- Hoffmann, K.H.; Burzler, J.M.; Schubert, S. Endoreversible thermodynamics. J. Non-Equilib. Thermodyn. 1997, 22, 311–355. [Google Scholar]
- Feidt, M. Carnot cycle and heat engine: Fundamentals and applications. Entropy 2020, 22, 348. [Google Scholar] [CrossRef]
- Feidt, M.; Costea, M. Effect of machine entropy production on the optimal performance of a refrigerator. Entropy 2020, 22, 913. [Google Scholar] [CrossRef]
- Ma, Y.H. Effect of finite-size heat source’s heat capacity on the efficiency of heat engine. Entropy 2020, 22, 1002. [Google Scholar] [CrossRef]
- Hoffman, K.H.; Burzler, J.; Fischer, A.; Schaller, M.; Schubert, S. Optimal process paths for endoreversible systems. J. Non-Equilib. Thermodyn. 2003, 28, 233–268. [Google Scholar] [CrossRef]
- Chen, L.G.; Xia, S.J. Progresses in generalized thermodynamic dynamic-optimization of irreversible processes. Sci. China Technol. Sci. 2019, 49, 981–1022. [Google Scholar] [CrossRef][Green Version]
- Chen, L.G.; Xia, S.J.; Feng, H.J. Progress in generalized thermodynamic dynamic-optimization of irreversible cycles. Sci. China Technol. Sci. 2019, 49, 1223–1267. [Google Scholar]
- Masser, R.; Hoffmann, K.H. Endoreversible modeling of a hydraulic recuperation system. Entropy 2020, 22, 383. [Google Scholar] [CrossRef]
- Masser, R.; Khodja, A.; Scheunert, M.; Schwalbe, K.; Fischer, A.; Paul, R.; Hoffmann, K.H. Optimized piston motion for an alpha-type Stirling engine. Entropy 2020, 22, 700. [Google Scholar] [CrossRef]
- Tsirlin, A.; Sukin, I. Averaged optimization and finite-time thermodynamics. Entropy 2020, 22, 912. [Google Scholar] [CrossRef]
- Muschik, W.; Hoffmann, K.H. Modeling, simulation, and reconstruction of 2-reservoir heat-to-power processes in finite-time thermodynamics. Entropy 2020, 22, 997. [Google Scholar] [CrossRef]
- Schön, J.C. Optimal control of hydrogen atom-like systems as thermodynamic engines in finite time. Entropy 2020, 22, 1066. [Google Scholar] [CrossRef]
- Scheunert, M.; Masser, R.; Khodja, A.; Paul, R.; Schwalbe, K.; Fischer, A.; Hoffmann, K.H. Power-optimized sinusoidal piston motion and its performance gain for an Alpha-type Stirling engine with limited regeneration. Energies 2020, 13, 4564. [Google Scholar] [CrossRef]
- Hou, S.S. Comparison of performances of air standard Atkinson and Otto cycles with heat transfer considerations. Energy Convers. Manag. 2007, 48, 1683–1690. [Google Scholar] [CrossRef]
- Ge, Y.L.; Chen, L.G.; Sun, F.R.; Wu, C. Reciprocating heat-engine cycles. Appl. Energy 2005, 84, 397–408. [Google Scholar] [CrossRef]
- Ge, Y.L.; Chen, L.G.; Sun, F.R.; Wu, C. Performance of an endoreversible Atkinson cycle. J. Energy Inst. 2007, 80, 52–54. [Google Scholar] [CrossRef]
- Ge, Y.L.; Chen, L.G.; Sun, F.R.; Wu, C. Performance of Atkinson cycle with heat transfer, friction and variable specific heats of working fluid. Appl. Energy 2006, 83, 1210–1221. [Google Scholar] [CrossRef]
- Ge, Y.L.; Chen, L.G.; Sun, F.R. Finite time thermodynamic modeling and analysis for an irreversible Atkinson cycle. Therm. Sci. 2010, 14, 887–896. [Google Scholar] [CrossRef]
- Gonca, G. Performance analysis of an Atkinson cycle engine under effective power and effective power density condition. Acta Phys. Pol. A 2017, 132, 1306–1313. [Google Scholar] [CrossRef]
- Ebrahimi, R. Effect of volume ratio of heat rejection process on performance of an Atkinson cycle. Acta Phys. Pol. A 2018, 133, 201–205. [Google Scholar] [CrossRef]
- Chen, L.G.; Lin, J.X.; Sun, F.R.; Wu, C. Efficiency of an Atkinson engine at maximum power density. Energy Convers. Manag. 1998, 39, 337–341. [Google Scholar] [CrossRef]
- Ust, Y. A comparative performance analysis and optimization of irreversible Atkinson cycle under maximum power density and maximum power conditions. Int. J. Thermophys. 2009, 30, 1001–1013. [Google Scholar] [CrossRef]
- Al-Sarkhi, A.; Akash, B.; Abu-Nada, E.; Alhinti, I. Efficiency of Atkinson engine at maximum power density using temperature dependent specific heats. Jordan J. Mech. Ind. Eng. 2008, 2, 71–75. [Google Scholar]
- Gonca, G. Thermodynamic analysis and performance maps for the irreversible Dual-Atkinson cycle engine (DACE) with considerations of temperature-dependent specific heats, heat transfer and friction losses. Energy Convers. Manag. 2016, 111, 205–216. [Google Scholar] [CrossRef]
- Sadatsakkak, S.A.; Ahmadi, M.H.; Ahmadi, M.A. Thermodynamic and thermo-economic analysis and optimization of an irreversible regenerative closed Brayton cycle. Energy Convers. Manag. 2015, 94, 124–129. [Google Scholar] [CrossRef]
- Dai, D.D.; Yuan, F.; Long, R.; Liu, Z.C.; Liu, W. Performance analysis and multi-objective optimization of a Stirling engine based on MOPSOCD. Int. J. Therm. Sci. 2018, 124, 399–406. [Google Scholar] [CrossRef]
- Ahmadi, M.H.; Jokar, M.A.; Ming, T.Z.; Feidt, M.; Pourfayaz, F.; Astaraei, F.R. Multi-objective performance optimization of irreversible molten carbonate fuel cell–Braysson heat engine and thermodynamic analysis with ecological objective approach. Energy 2018, 144, 707–722. [Google Scholar] [CrossRef]
- Ghasemkhani, A.; Farahat, S.; Naserian, M.M. Multi-objective optimization and decision making of endoreversible combined cycles with consideration of different heat exchangers by finite time thermodynamics. Energy Convers. Manag. 2018, 171, 1052–1062. [Google Scholar] [CrossRef]
- Turgut, O.E. Crow search based multi-objective optimization of irreversible air refrigerators. Int. J. Intell. Syst. Appl. Eng. 2018, 6, 103–112. [Google Scholar] [CrossRef]
- Abedinnezhad, S.; Ahmadi, M.H.; Pourkiaei, S.M.; Pourfayaz, F.; Mosavi, A.; Feidt, M.; Shamshirband, S. Thermodynamic assessment and multi-objective optimization of performance of irreversible Dual-Miller cycle. Energies 2019, 12, 4000. [Google Scholar] [CrossRef]
- Tang, C.Q.; Feng, H.J.; Chen, L.G.; Wang, W.H. Power density analysis and multi-objective optimization for a modified endoreversible simple closed Brayton cycle with one isothermal heating process. Energy Rep. 2020, 6, 1648–1657. [Google Scholar] [CrossRef]
- Chen, L.G.; Tang, C.Q.; Feng, H.J.; Ge, Y.L. Power, efficiency, power density and ecological function optimizations for an irreversible modified closed variable-temperature reservoir regenerative Brayton cycle with one isothermal heating process. Energies 2020, 13, 5133. [Google Scholar] [CrossRef]
- Zhang, L.; Chen, L.G.; Xia, S.J.; Ge, Y.L.; Wang, C.; Feng, H.J. Multi-objective optimization for helium-heated reverse water gas shift reactor by using NSGA-II. Int. J. Heat Mass Transfer. 2020, 148, 119025. [Google Scholar] [CrossRef]
- Sun, M.; Xia, S.J.; Chen, L.G.; Wang, C.; Tang, C.Q. Minimum entropy generation rate and maximum yield optimization of sulfuric acid decomposition process using NSGA-II. Entropy 2020, 22, 1065. [Google Scholar] [CrossRef]
- Wu, Z.X.; Feng, H.J.; Chen, L.G.; Ge, Y.L. Performance optimization of a condenser in ocean thermal energy conversion (OTEC) system based on constructal theory and multi-objective genetic algorithm. Entropy 2020, 22, 641. [Google Scholar] [CrossRef]
- Parlak, A. Comparative performance analysis of irreversible Dual and Diesel cycles under maximum power conditions. Energy Convers. Manag. 2005, 46, 351–359. [Google Scholar] [CrossRef]
- Zhao, Y.R.; Lin, B.H.; Chen, J.C. Optimum criteria on the important parameters of an irreversible Otto heat engine with the temperature-dependent heat capacities of the working fluid. ASME Trans. Energy Res. Technol. 2007, 129, 348–354. [Google Scholar] [CrossRef]
- Chen, L.G.; Wu, C.; Sun, F.R.; Cao, S. Heat transfer effects on the network output and efficiency characteristics for an air standard Otto cycle. Energy Convers. Manag. 1998, 39, 643–648. [Google Scholar] [CrossRef]
- Chen, L.G.; Zheng, T.; Sun, F.R.; Wu, C. The power and efficiency characteristics for an irreversible Otto cycle. Int. J. Ambient Energy 2003, 24, 195–200. [Google Scholar] [CrossRef]
- Angulo-Brown, F. An ecological optimization criterion for finite-time heat engines. J. Appl. Phys. 1991, 69, 7465–7469. [Google Scholar] [CrossRef]
- Arora, R.; Kaushik, S.C.; Kumar, R.; Arora, R. Soft computing based multi-objective optimization of Brayton cycle power plant with isothermal heat addition using evolutionary algorithm and decision making. Appl. Soft Comput. 2016, 46, 267–283. [Google Scholar] [CrossRef]
Publisher’s Note: MDPI stays neutral with regard to jurisdictional claims in published maps and institutional affiliations. |










| Optimization Methods | Decision Methods | Optimization Variables | Optimization Objectives | Deviation Index | |||
|---|---|---|---|---|---|---|---|
| Four-objective optimization | LINMAP | 6.296 | 0.984 | 0.453 | 0.987 | 0.999 | 0.135 |
| TOPSIS | 6.296 | 0.984 | 0.453 | 0.987 | 0.999 | 0.135 | |
| Shannon Entropy | 7.709 | 0.949 | 0.455 | 1.000 | 0.924 | 0.543 | |
| Positive ideal point | —— | 0.999 | 0.455 | 1.000 | 0.999 | —— | |
| Negative ideal point | —— | 0.949 | 0.438 | 0.938 | 0.884 | —— | |
© 2020 by the authors. Licensee MDPI, Basel, Switzerland. This article is an open access article distributed under the terms and conditions of the Creative Commons Attribution (CC BY) license (http://creativecommons.org/licenses/by/4.0/).
Share and Cite
Shi, S.; Ge, Y.; Chen, L.; Feng, H. Four-Objective Optimization of Irreversible Atkinson Cycle Based on NSGA-II. Entropy 2020, 22, 1150. https://doi.org/10.3390/e22101150
Shi S, Ge Y, Chen L, Feng H. Four-Objective Optimization of Irreversible Atkinson Cycle Based on NSGA-II. Entropy. 2020; 22(10):1150. https://doi.org/10.3390/e22101150
Chicago/Turabian StyleShi, Shuangshuang, Yanlin Ge, Lingen Chen, and Huijun Feng. 2020. "Four-Objective Optimization of Irreversible Atkinson Cycle Based on NSGA-II" Entropy 22, no. 10: 1150. https://doi.org/10.3390/e22101150
APA StyleShi, S., Ge, Y., Chen, L., & Feng, H. (2020). Four-Objective Optimization of Irreversible Atkinson Cycle Based on NSGA-II. Entropy, 22(10), 1150. https://doi.org/10.3390/e22101150

