Age of Information in Wireless Powered Networks in Low SNR Region for Future 5G
Abstract
:1. Introduction
2. System Model
3. AOI Analysis
3.1. Preliminary Analysis
3.2. Description of System Average AoI
3.3. Closed-Form Expression of
3.3.1. Expressions of and
3.3.2. Expressions of
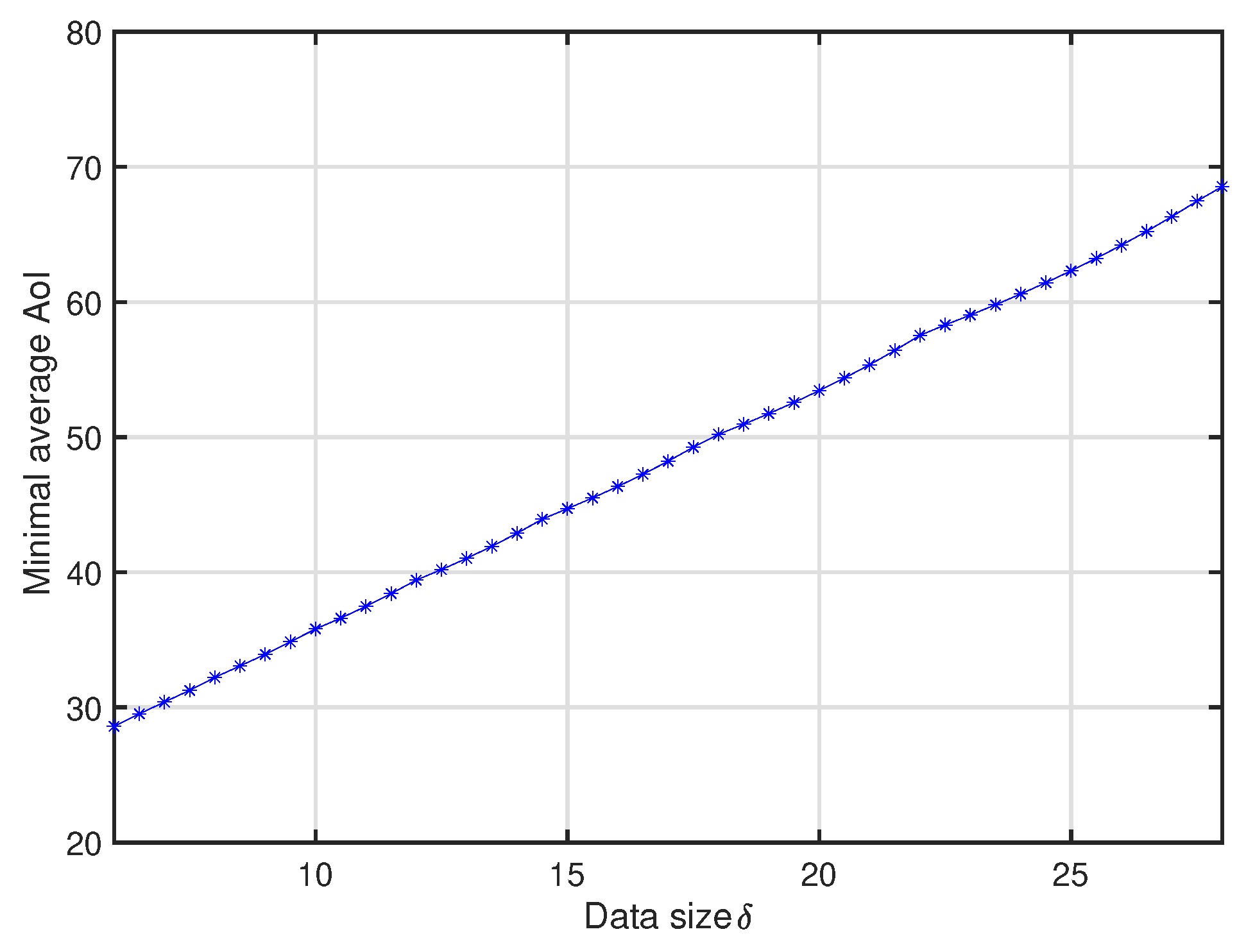
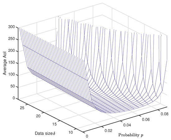
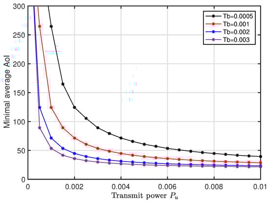
3.4. The Minimal Average AoI of the System
4. Numerical Results
5. Conclusions
Author Contributions
Funding
Acknowledgments
Conflicts of Interest
Abbreviations
| AoI | age of information |
| CDF | cumulative distribution function |
| EH | energy harvesting |
| RF | radio frequency |
| FCFS | first-come-first-served |
| probability density function | |
| FDMA | frequency division multiple access |
| TDMA | time division multiple access |
| WPS | wireless power source |
Appendix A
Appendix B
Appendix C
Appendix D
References and Notes
- Karevan, Z.; Suykens, J.A.K. Transductive feature selection using clustering-based sample entropy for temperature prediction in weather forecasting. Entropy 2018, 20, 264. [Google Scholar] [CrossRef]
- Li, Y.; Xu, S. Traffic offloading in unlicensed spectrum for 5G cellular network: A two-layer game approach. Entropy 2018, 20, 88. [Google Scholar] [CrossRef]
- Sun, Y.; Uysal-Biyikoglu, E.; Yates, R.D.; Koksal, C.E.; Shroff, N.B. Update or wait: How to keep your data fresh. IEEE Trans. Inf. Theory 2017, 63, 7492–7508. [Google Scholar] [CrossRef]
- Al-Ali, A.R.; Zualkernan, I.; Aloul, F. A mobile GPRS-sensors array for air pollution monitoring. IEEE Sens. J. 2010, 10, 1666–1671. [Google Scholar] [CrossRef]
- Parhizkar, T.; Balali, S.; Mosleh, A. An entropy based bayesian network framework for system health monitoring. Entropy 2018, 20, 416. [Google Scholar] [CrossRef]
- Gandhi, T.; Trivedi, M.M. Pedestrian protection systems: Issues, survey, and challenges. IEEE Trans. Intell. Transp. Syst. 2007, 8, 413–430. [Google Scholar] [CrossRef]
- Ni, Y.; Cai, L.; Bo, Y. Vehicular beacon broadcast scheduling based on age of information (AoI). China Commun. 2018, 15, 67–76. [Google Scholar] [CrossRef]
- Floor, P.A.; Kim, A.N.; Ramstad, T.A.; Balasingham, I. Zero delay joint dource channel coding for multivariate gaussian sources over orthogonal gaussian channels. Entropy 2013, 15, 2129–2216. [Google Scholar] [CrossRef]
- Ejaz, W.; Shah, G.A.; Hasan, N.; Kim, H.S. Optimal entropy-based cooperative spectrum sensing for maritime cognitive radio networks. Entropy 2013, 15, 4993–5011. [Google Scholar] [CrossRef]
- Kam, C.; Kompella, S.; Nguyen, G.D.; Wiesilthier, J.E.; Ephremides, A. On the age of information with packet deadlines. IEEE Trans. Inf. Theory 2018, 64, 6419–6428. [Google Scholar] [CrossRef]
- Kaul, S.K.; Yates, R.D.; Gruteser, M. Real-time status: How often should one update? In Proceedings of the IEEE INFOCOM, Orlando, FL, USA, 25–30 March 2012. [Google Scholar]
- Kosta, A.; Pappas, N.; Angelakis, V. Age of information: A new concept, metric, and tool. Found. Trends Netw. 2017, 12, 162–259. [Google Scholar] [CrossRef]
- Yates, R.D.; Kaul, S.K. The age of information: Real-time status updating by multiple sources. IEEE Trans. Inf. Theoty 2018, 1–20. [Google Scholar] [CrossRef]
- Huang, L.; Modiano, E. Optimizing age-of-information in a multi-class queueing system. arXiv, 2015; arXiv:1504.05103v1. [Google Scholar]
- Kam, C.; Kompella, S.; Nguyen, G.D.; Wieselthier, J.E.; Ephremides, A. On the age of information with a packet deadline. Proc. IEEE Int. Symp. Inf. Theory 2016, 64, 6419–6428. [Google Scholar] [CrossRef]
- Costa, M.; Codreanu, M.; Ephremides, A. On the age of information in status update systems with packet management. IEEE Trans. Inf. Theory 2016, 62, 1897–1910. [Google Scholar] [CrossRef]
- Najm, E.; Nasser, R. Age of information: The gamma awakening. In Proceedings of the IEEE International Symposium on Information Theory (ISIT), Barcelona, Spain, 10–15 July 2016. [Google Scholar]
- Chen, K.; Huang, L. Age-of-information in the presence of error. In Proceedings of the International Symposium on Information Theory (ISIT), Barcelona, Spain, 10–15 July 2016. [Google Scholar]
- Bedewy, A.M.; Sun, Y.; Shroff, N.B. Age-optimal information updates in multihop networks. In Proceedings of the International Symposium on Information Theory (ISIT), Aachen, Germany, 25–30 June 2017. [Google Scholar]
- Arafa, A.; Ulukus, S. Age-minimal transmission in energy harvesting two-hop networks. arXiv, 2017; arXiv:1704.08679v2. [Google Scholar]
- Chang, S.; Li, J.; Fu, X.; Zhang, L. Energy harvesting for physical layer security in cooperative networks based on compressed sensing. Entropy 2017, 9, 462. [Google Scholar] [CrossRef]
- Xiong, K.; Chen, C.; Qu, G.; Fan, P.; Letaief, K.B. Group cooperation with optimal resource allocation in wireless powered communication networks. IEEE Trans. Wirel. Commun. 2017, 16, 3840–3853. [Google Scholar] [CrossRef]
- Mekikis, P.-V.; Kartsakli, E.; Antonopoulos, A.; Alonso, L.; Verikoukis, C. Connectivity analysis in clustered wireless sensor networks powered by solar energy. IEEE Trans. Wirel. Commun. 2018, 17, 2389–2401. [Google Scholar] [CrossRef]
- Ruan, T.; Chew, Z.J.; Zhu, M. Energy-aware approaches for energy harvesting powered wireless sensor nodes. IEEE Sens. J. 2017, 17, 2165–2173. [Google Scholar] [CrossRef]
- Mekikis, P.-V.; Antonopoulos, A.; Kartsakli, E.; Lalos, A.S.; Alonso, L.; Verikoukis, C. Information exchange in randomly deployed dense WSNs with wireless energy harvesting capabilities. IEEE Trans. Wirel. Commun. 2016, 15, 3008–3018. [Google Scholar] [CrossRef]
- Xiong, K.; Wang, B.; Liu, K.J.R. Rate-energy region of SWIPT for MIMO broadcasting under nonlinear energy harvesting model. IEEE Trans. Wirel. Commun. 2017, 16, 5147–5161. [Google Scholar]
- Mekikis, P.-V.; Lalos, A.S.; Antonopoulos, A.; Alonso, L.; Verikoukis, C. Wireless energy harvesting in two-way network coded cooperative communications: A stochastic approach for large scale networks. IEEE Commun. Lett. 2014, 18, 1011–1014. [Google Scholar] [CrossRef]
- Zhang, H.; Huang, S.; Jiang, C.; Long, K.; Leung, V.C.M.; Poor, H.V. Energy efficient user association and power allocation in millimeter wave based ultra dense networks with energy harvesting base stations. IEEE J. Sel. Areas Commun. 2017, 35, 1936–1947. [Google Scholar] [CrossRef]
- Di, X.; Xiong, K.; Fan, P.Y.; Yang, H.C. Simultaneous wireless information and power transfer in cooperative relay networks with rateless codes. IEEE Trans. Veh. Technol. 2017, 66, 2981–2996. [Google Scholar] [CrossRef]
- Gorlatova, M.; Wallwater, A.; Zussman, G. Networking low-power energy harvesting devices: Measurements and algorithms. IEEE Trans. Mob. Comput. 2013, 12, 1853–1865. [Google Scholar] [CrossRef]
- Xiong, K.; Fan, P.Y.; Zhang, C.; Letaief, K.B. Wireless information and energy transfer for two-hop non-regenerative MIMO-OFDM relay networks. IEEE J. Sel. Areas Commun. 2015, 33, 1595–1611. [Google Scholar] [CrossRef]
- Jiang, R.; Xiong, K.; Fan, P.; Zhang, Y.; Zhong, Z. Optimal design of SWIPT systems with multiple heterogeneous users under non-linear energy harvesting model. IEEE Access 2017, 5, 11479–11489. [Google Scholar] [CrossRef]
- Zhang, H.; Du, J.; Cheng, J.; Long, K.; Leung, V.C.M. Incomplete CSI based resource optimization in SWIPT enabled heterogeneous networks: A non-cooperative game theoretic approach. IEEE Trans. Wirel. Commun. 2018, 17, 1882–1892. [Google Scholar] [CrossRef]
- Zheng, H.; Xiong, K.; Fan, P.; Zhou, L.; Zhong, Z. SWIPT-aware fog information processing: Local computing vs. fog offloading. Sensors 2018, 18, 3291. [Google Scholar] [CrossRef]
- Dong, Y.; Chen, Z.; Fan, P. Uplink age of information of unilaterally powered two-way data exchanging systems. In Proceedings of the IEEE INFOCOM, Honolulu, HI, USA, 15–19 April 2018. [Google Scholar]
- Wu, X.; Yang, J.; Wu, J. Optimal status update for age of information minimization with an energy harvesting source. IEEE Trans. Green Commun. Netw. 2018, 2, 193–204. [Google Scholar] [CrossRef]
- Lee, J.K.; Noh, H.J.; Lim, J. TDMA-based cooperative MAC protocol for multi-hop relaying networks. IEEE Trans. Lett. Year 2014, 18, 435–438. [Google Scholar] [CrossRef]
- Zhang, J.; Yang, L.; Hanzo, L.; Gharavi, H. Advances in cooperative single-carrier FDMA communications: Beyond LTE-advanced. IEEE Commun. Surv. Tutor. Year 2015, 17, 730–756. [Google Scholar] [CrossRef]
- Di, X.; Xiong, K.; Fan, P. Optimal resource allocation in wireless powered communication networks with user cooperation. IEEE Trans. Wirel. Commun. 2017, 16, 7936–7949. [Google Scholar] [CrossRef]
- Note that we analyze system AoI on the basis of the Shannon capacity from an information-theoretical perspective. That is, when the information transmission rate of over channel is less than the channel capacity and the code word is long enough, the minimum average error decoding probability of the channel output can be arbitrarily small. Therefore, similar to many existing works, see e.g., [35,41], we do not consider the retransmission mechanism.
- Mohamed, A.A.E.; Harpreet, S.D. Average age-of-information minimization in UAV-assisted IoT networks. arXiv, 2018; arXiv:1804.06543v1. [Google Scholar]
- Dong, Y.; Fan, P. Queueing analysis for block fading Rayleigh channels in the low SNR regime. In Proceedings of the International Conference on Wireless Communications and Signal Processing, Hangzhou, China, 24–26 October 2013. [Google Scholar]
- Bremaud, P. Lyapunov functions and martingales. In Markov Chains; Springer: New York, NY, USA, 1999. [Google Scholar]
- Although the numerical experiments show that Problem 1 may be convex w.r.t p, it is difficult to be proved theoretically. Thus, we adopt one-dimensional search to find the global optimal p. Since p∈(0,1), a proper search step size could be selected to achieve the trade-off between the precision of the optimal solution and the search complexity. It should be addressed that our goal is to show the existence of the optimal p rather than the solving method. Therefore, the one-dimensional search is just an optional method for achieving it.










© 2018 by the authors. Licensee MDPI, Basel, Switzerland. This article is an open access article distributed under the terms and conditions of the Creative Commons Attribution (CC BY) license (http://creativecommons.org/licenses/by/4.0/).
Share and Cite
Hu, H.; Xiong, K.; Zhang, Y.; Fan, P.; Liu, T.; Kang, S. Age of Information in Wireless Powered Networks in Low SNR Region for Future 5G. Entropy 2018, 20, 948. https://doi.org/10.3390/e20120948
Hu H, Xiong K, Zhang Y, Fan P, Liu T, Kang S. Age of Information in Wireless Powered Networks in Low SNR Region for Future 5G. Entropy. 2018; 20(12):948. https://doi.org/10.3390/e20120948
Chicago/Turabian StyleHu, Huimin, Ke Xiong, Yu Zhang, Pingyi Fan, Tong Liu, and Shaoli Kang. 2018. "Age of Information in Wireless Powered Networks in Low SNR Region for Future 5G" Entropy 20, no. 12: 948. https://doi.org/10.3390/e20120948
APA StyleHu, H., Xiong, K., Zhang, Y., Fan, P., Liu, T., & Kang, S. (2018). Age of Information in Wireless Powered Networks in Low SNR Region for Future 5G. Entropy, 20(12), 948. https://doi.org/10.3390/e20120948

