Impact of Social Media Influencer Capability on Brand Loyalty in Saudi Arabia: The Mediating Role of Brand Trust and Moderating Effect of Authentic Leadership
Abstract
1. Introduction
2. Literature Review
2.1. Social Media Influencer Capability
2.2. Brand Loyalty
2.3. Brand Trust
2.4. Authentic Leadership
2.5. Theoretical Background
2.5.1. Social Exchange Theory (SET)
2.5.2. Authentic Leadership Theory
2.6. Hypotheses Development
2.6.1. Social Media Influencer Capability and Brand Loyalty Relationship
2.6.2. Mediating Role of Brand Trust in the Relationship Between Social Media Influencer Capability and Brand Loyalty
2.6.3. Moderating Effect of Authentic Leadership in the Relationship Between Social Media Influencer Capability and Brand Loyalty
2.7. Research Model
3. Methodology
3.1. Research Design
3.2. Population, Sample and Data Collection
3.3. Measurement of Variables
4. Data Analysis and Results
4.1. Measurement Model Assessment
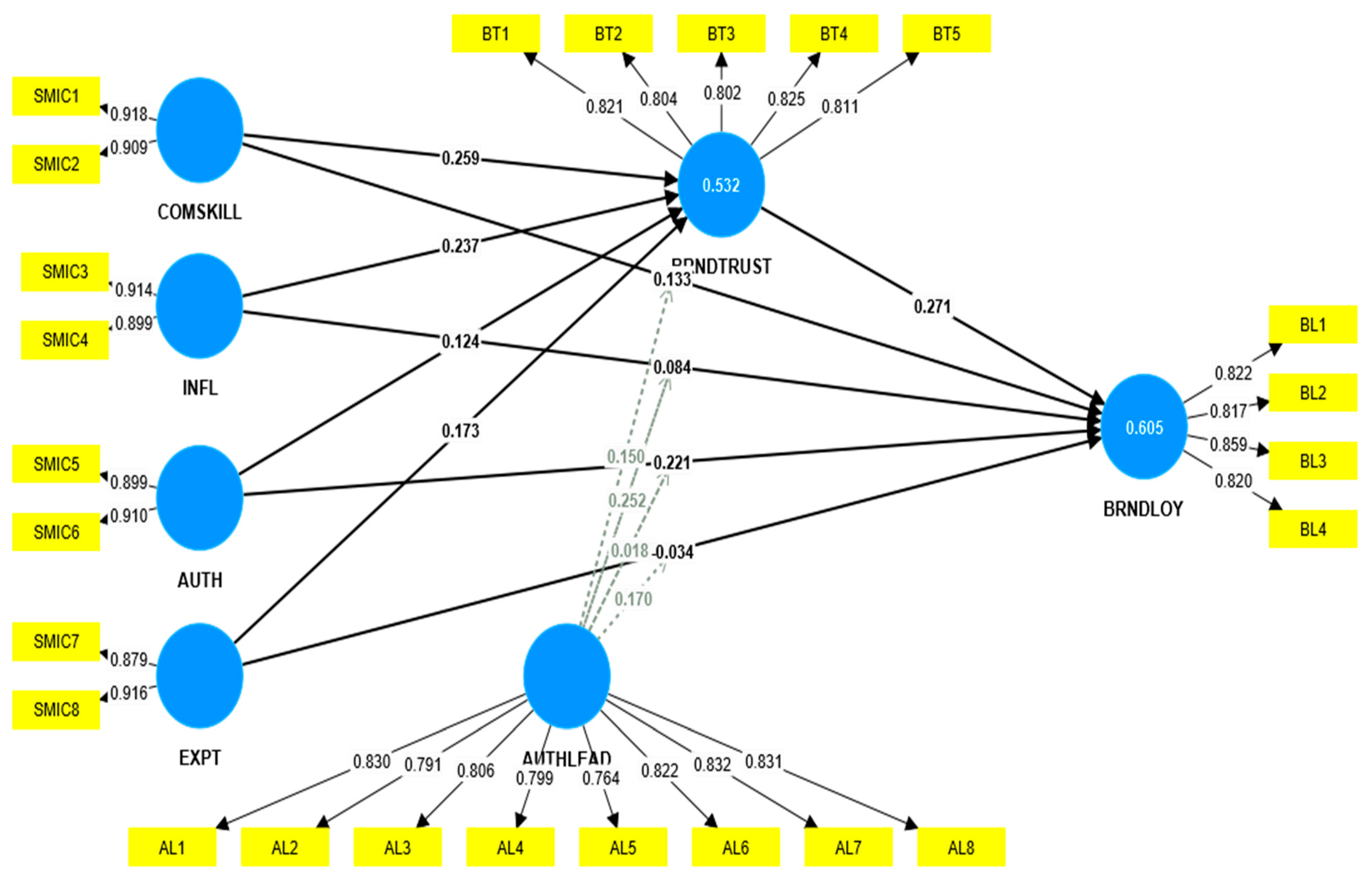
4.2. Structural Model Assessment
4.3. Discussion and Implications
5. Conclusions
Limitations and Suggestions for Future Research
Author Contributions
Funding
Institutional Review Board Statement
Informed Consent Statement
Data Availability Statement
Acknowledgments
Conflicts of Interest
References
- Alsulami, O.A. Digital Citizenship and its Role in Achieving the Vision of Kingdom of Saudi Arabia 2030. Int. J. Comput. 2022, 11, 39–53. [Google Scholar]
- Alkorbi, S.; Alrwais, O. An Empirical Case Study of Digital Government Transformation in Saudi Arabia. Information 2025, 16, 1110. [Google Scholar] [CrossRef]
- Alayed, S. Technology and Digital Transformation in Saudi Arabia. In Saudi Arabia’s Business Transformation:Strategies for Success in a Changing Economy; Services for Science and Education: Birminghami, UK, 2023; p. 106. [Google Scholar]
- Alibrahim, I.A.A. Investigating Social Media Influencers’ Impact on Brand Equity of Electronic Retailer Brands in Saudi Arabia. Ph.D. Thesis, Victoria University, Melbourne, VIC, Australia, 2024. [Google Scholar]
- Almughayribi, L. A Critical Evaluation of the Role of Influencers in Festivals and Events Marketing Strategies: A Case Study of Saudi Arabia. Ph.D. Thesis, University of Exeter, Exeter, UK, 2024. [Google Scholar]
- AlFarraj, O.; Alalwan, A.A.; Obeidat, Z.M.; Baabdullah, A.; Aldmour, R.; Al-Haddad, S. Examining the impact of influencers’ credibility dimensions: Attractiveness, trustworthiness and expertise on the purchase intention in the aesthetic dermatology industry. Rev. Int. Bus. Strateg. 2021, 31, 355–374. [Google Scholar] [CrossRef]
- Yu, J.; Liang, M.; Jin, C.-H. The effects of luxury brand influencer characteristics on self-brand connection: Focused on consumer perception. Sustainability 2023, 15, 6937. [Google Scholar] [CrossRef]
- Cardoso, A.; Gabriel, M.; Figueiredo, J.; Oliveira, I.; Rêgo, R.; Silva, R.; Oliveira, M.; Meirinhos, G. Trust and loyalty in building the brand relationship with the customer: Empirical analysis in a retail chain in northern Brazil. J. Open Innov. Technol. Mark. Complex. 2022, 8, 109. [Google Scholar] [CrossRef]
- Bidmon, S. How does attachment style influence the brand attachment–brand trust and brand loyalty chain in adolescents? Int. J. Advert. 2017, 36, 164–189. [Google Scholar] [CrossRef]
- Chen, J.K.C.; Sriphon, T. Authentic leadership, trust, and social exchange relationships under the influence of leader behavior. Sustainability 2022, 14, 5883. [Google Scholar] [CrossRef]
- Sohail, M.; Iqbal, S.; Asghar, W.; Haider, S.A. Corporate social responsibility for competitive advantage in project management: Evidence from multinational fast-food companies in Pakistan. J. Bus. Soc. Rev. Emerg. Econ. 2020, 6, 1277–1288. [Google Scholar] [CrossRef]
- Kelly, L. Authentic leadership: Roots of the construct. In Mindfulness for Authentic Leadership: Theory and Cases; Springer: Berlin/Heidelberg, Germany, 2023; pp. 17–52. [Google Scholar]
- Almutairi, M.; Timmins, F.; Wise, P.Y.; Stokes, D.; Alharbi, T.A.F. Authentic leadership—A concept analysis. J. Adv. Nurs. 2025, 81, 1775–1793. [Google Scholar] [CrossRef]
- Okongo, F.O. Influence of Strategic Leadership on Organizational Performance: The Moderating Role of Digital Capability in The Government Sponsored Youth Empowerment Organizations in Kenya. Ph.D. Thesis, KeMU, Neela Gumbad, Pakistan, 2024. [Google Scholar]
- Helme, E. The Role of Authentic Communication on Perceived Information Credibility in Influencer Marketing. Master’s Thesis, LUT University, Lappeenranta, Finland, 2023. [Google Scholar]
- Vrontis, D.; Makrides, A.; Christofi, M.; Thrassou, A. Social media influencer marketing: A systematic review, integrative framework and future research agenda. Int. J. Consum. Stud. 2021, 45, 617–644. [Google Scholar] [CrossRef]
- Ouvrein, G.; Pabian, S.; Giles, D.; Hudders, L.; De Backer, C. The web of influencers. A marketing-audience classification of (potential) social media influencers. J. Mark. Manag. 2021, 37, 1313–1342. [Google Scholar] [CrossRef]
- Enke, N.; Borchers, N.S. Social media influencers in strategic communication: A conceptual framework for strategic social media influencer communication. In Social Media Influencers in Strategic Communication; Routledge: London, UK, 2021; pp. 7–23. [Google Scholar]
- Ryu, E.A.; Han, E. Social media influencer’s reputation: Developing and validating a multidimensional scale. Sustainability 2021, 13, 631. [Google Scholar] [CrossRef]
- Lee, J.A.; Eastin, M.S. Perceived authenticity of social media influencers: Scale development and validation. J. Res. Interact. Mark. 2021, 15, 822–841. [Google Scholar] [CrossRef]
- Lou, C.; Yuan, S. Influencer marketing: How message value and credibility affect consumer trust of branded content on social media. J. Interact. Advert. 2019, 19, 58–73. [Google Scholar] [CrossRef]
- Weismueller, J.; Harrigan, P.; Wang, S.; Soutar, G.N. Influencer endorsements: How advertising disclosure and source credibility affect consumer purchase intention on social media. Australas. Mark. J. 2020, 28, 160–170. [Google Scholar] [CrossRef]
- Hussain, A.; Yaqoob, A.; Bano, S.; Nisar, A. The role of influencer attributes in shaping purchase propensity intention by analyzing the mediating impact of opinion leadership. Contemp. J. Soc. Sci. Rev. 2025, 3, 2644–2657. [Google Scholar]
- Ghosh, T.; Parven, S.; Sakib, A.I. The interaction effects of social media-driven advertising on consumers’ purchase intention. J. Ekon. 2024, 6, 54–63. [Google Scholar] [CrossRef]
- Surjono, W. Impact of Social Media Influencers on Shaping Brand Loyalty and Consumer Trust. Techno-Socio Ekon. 2025, 18, 1–9. [Google Scholar] [CrossRef]
- Reddy, M.S.; Malhotra, S.; Samayamantri, L.S.; Singhal, S.; Saxena, S.K.; Singh, N. Navigating the shift in brand loyalty: The impact of social media influencers. Int. J. Intell. Enterp. 2025, 12, 148–170. [Google Scholar] [CrossRef]
- Miranda, M.M. Investigating the Impact of Influencer Marketing on Long-Term Brand Perception and Consumer Loyalty. Master’s Thesis, Dublin Business School, Dublin, Ireland, 2025. [Google Scholar]
- Okonkwo, I.; Namkoisse, E. The role of influencer marketing in building authentic brand relationships online. J. Digit. Mark. Commun. 2023, 3, 81–90. [Google Scholar] [CrossRef]
- Duffek, B.; Eisingerich, A.B.; Merlo, O.; Lee, G. Authenticity in Influencer Marketing: How Can Influencers and Brands Work Together to Build and Maintain Influencer Authenticity? J. Mark. 2025, 89, 21–46. [Google Scholar] [CrossRef]
- Turku, N. The Consumer Perception of Short-Term and Long-Term Influencer Marketing Campaigns on Instagram and Their Effect on Consumer Brand Awareness. Master’s Thesis, University of Helsinki, Helsinki, Finland, 2023. [Google Scholar]
- Makrides, A. Consumer Well-Being and Consumer Behavior: The Role of Influencer Marketing. Ph.D. Thesis, University of Nicosia, Nicosia, Cyprus, 2021. [Google Scholar]
- Khan, M.T. Customers loyalty: Concept & definition (a review). Int. J. Inf. Bus. Manag. 2013, 5, 168–191. [Google Scholar]
- Kabiraj, S.; Shanmugan, J. Development of a conceptual framework for brand loyalty: A Euro-Mediterranean perspective. J. Brand Manag. 2011, 18, 285–299. [Google Scholar] [CrossRef]
- Amine, A. Consumers’ true brand loyalty: The central role of commitment. J. Strateg. Mark. 1998, 6, 305–319. [Google Scholar] [CrossRef]
- Yim, C.K.; Kannan, P.K. Consumer behavioral loyalty. J. Bus. Res. 1999, 44, 75–92. [Google Scholar] [CrossRef]
- Roy, S.K.; Butaney, G.; Sekhon, H.; Butaney, B. Word-of-mouth and viral marketing activity of the on-line consumer: The role of loyalty chain stages theory. J. Strateg. Mark. 2014, 22, 494–512. [Google Scholar] [CrossRef]
- Bourdeau, B.L.; Cronin, J.J.; Voorhees, C.M. Customer loyalty: A refined conceptualization, measurement, and model. J. Retail. Consum. Serv. 2024, 81, 104020. [Google Scholar] [CrossRef]
- Khan, M.T.; Humayun, A.A.; Sajjad, M. Customer loyalty-attitudinal and behavioral aspects (A review). Int. J. Inf. Bus. Manag. 2015, 7, 163. [Google Scholar]
- Bandyopadhyay, S.; Martell, M. Does attitudinal loyalty influence behavioral loyalty? A theoretical and empirical study. J. Retail. Consum. Serv. 2007, 14, 35–44. [Google Scholar] [CrossRef]
- Popp, B.; Woratschek, H. Consumer–brand identification revisited: An integrative framework of brand identification, customer satisfaction, and price image and their role for brand loyalty and word of mouth. J. Brand Manag. 2017, 24, 250–270. [Google Scholar] [CrossRef]
- Wang, E.S.-T.; Weng, Y.-J. Influence of social media influencer authenticity on their followers’ perceptions of credibility and their positive word-of-mouth. Asia Pac. J. Mark. Logist. 2024, 36, 356–373. [Google Scholar] [CrossRef]
- Jun, S.; Yi, J. What makes followers loyal? The role of influencer interactivity in building influencer brand equity. J. Prod. Brand Manag. 2020, 29, 803–814. [Google Scholar] [CrossRef]
- Ahmed, S.; Ghaffar, A.; Zaheer Zaidi, S.S.; Islam, T.; Khan, M.M.; Islam, F.; Kincl, T.; Sheikh, A.A. Influencer-driven loyalty: Understanding the mediating role of customer brand engagement in the relationship between social media influencers and brand loyalty. J. Glob. Sch. Mark. Sci. 2024, 34, 207–230. [Google Scholar] [CrossRef]
- Valmohammadi, C.; Asayesh, F.; Mehdikhani, R.; Taraz, R. Influencer marketing, EWOM, E-brand experience, and retail E-brand loyalty: Moderating influence of E-brand love. J. Relatsh. Mark. 2025, 24, 66–92. [Google Scholar] [CrossRef]
- Agu, E.E.; Iyelolu, T.V.; Idemudia, C.; Ijomah, T.I. Exploring the relationship between sustainable business practices and increased brand loyalty. Int. J. Manag. Entrep. Res. 2024, 6, 2463–2475. [Google Scholar] [CrossRef]
- Celestin, M.; Sujatha, S.; Kumar, A.D. Analyzing the role of ethical business practices in building consumer trust and long-term brand loyalty: Leveraging corporate ethics as a competitive advantage. World 2024, 1, 1–9. [Google Scholar]
- Lassoued, R.; Hobbs, J.E. Consumer confidence in credence attributes: The role of brand trust. Food Policy 2015, 52, 99–107. [Google Scholar] [CrossRef]
- Afzal, H.; Khan, M.A.; ur Rehman, K.; Ali, I.; Wajahat, S. Consumer’s trust in the brand: Can it be built through brand reputation, brand competence and brand predictability. Int. Bus. Res. 2010, 3, 43. [Google Scholar] [CrossRef]
- Nuji, M.N.N.; Ali, A.; Noordin, W.N.W.; Thaheer, B.; Mathiew, V. Of trust and influence: A look at social media influencers and brand promotion. Int. J. Acad. Res. Bus. Soc. Sci. 2023, 13, 2152–2170. [Google Scholar] [CrossRef]
- Huo, C.; Hameed, J.; Zhang, M.; Bin Mohd Ali, A.F.; Nik Hashim, N.A.A. Modeling the impact of corporate social responsibility on sustainable purchase intentions: Insights into brand trust and brand loyalty. Econ. Res. Istraživanja 2022, 35, 4710–4739. [Google Scholar] [CrossRef]
- Khandai, S.; Mathew, J.; Yadav, R.; Kataria, S.; Kohli, H. Ensuring brand loyalty for firms practising sustainable marketing: A roadmap. Soc. Bus. Rev. 2023, 18, 219–243. [Google Scholar] [CrossRef]
- Ki, C.-W.C.; Cuevas, L.M.; Chong, S.M.; Lim, H. Influencer marketing: Social media influencers as human brands attaching to followers and yielding positive marketing results by fulfilling needs. J. Retail. Consum. Serv. 2020, 55, 102133. [Google Scholar] [CrossRef]
- Ali, U.A.; Faraz, M.; Salman, S.M.; Memon, J.A.; Aziz, A. Integrated Perspective of Social Media Influencer, Brand Engagement, Consumer Trust, and Brand Loyalty: A Mediation-Moderation Approach in Pakistani Context. Int. Res. J. Relig. Stud. 2024, 4, 194–216. [Google Scholar]
- Liaquat, F.; Naveed, J.; Batool, F.; Shaikh, F.; Pasha, G.N.; Fatmi, S.I.A. The Role of Brand Trust in Healthcare Industry: Impact of Brand Experience, Influencer Expertise, and Cultural Values on Loyalty and Advocacy. J. Med. Health Sci. Rev. 2025, 2. [Google Scholar] [CrossRef]
- Samarah, T.; Bayram, P.; Aljuhmani, H.Y.; Elrehail, H. The role of brand interactivity and involvement in driving social media consumer brand engagement and brand loyalty: The mediating effect of brand trust. J. Res. Interact. Mark. 2022, 16, 648–664. [Google Scholar] [CrossRef]
- Bora Semiz, B.; Paylan, M.A. A study on the mediating effect of brand trust between perceived legitimacy of influencers and attitude toward brand: Evidence from Turkey. Asia Pac. J. Mark. Logist. 2023, 35, 2181–2197. [Google Scholar] [CrossRef]
- Barayuga, R.V.; Mangada, M.E.; Escobar, C.A.J.; Angeles, K.B.; David, R.D. Authentic leadership in action: Evaluating self-awareness, relational transparency, internalized moral perspective, and balanced processing among nurse managers. Cosm. Int. J. Manag. 2025, 14, 18. [Google Scholar]
- Hilson, N. Authentic Leadership Theory: Exemplifying Self-Awareness, Character and Transparency in Nursing Leadership. Nurs. Leadersh. Stud. J. 2018. Available online: https://journals.kpu.ca/index.php/nlsj/article/view/170 (accessed on 13 December 2025).
- Walumbwa, F.O.; Avolio, B.J.; Gardner, W.L.; Wernsing, T.S.; Peterson, S.J. Authentic leadership: Development and validation of a theory-based measure. J. Manag. 2008, 34, 89–126. [Google Scholar] [CrossRef]
- Walumbwa, F.O.; Christensen, A.L.; Hailey, F. Authentic leadership and the knowledge economy: Sustaining motivation and trust among knowledge workers. Organ. Dyn. 2011, 40, 110–118. [Google Scholar] [CrossRef]
- Akwa Nde, A. The Effects of Authentic Leadership, Moral Potency, and Leadership Virtues on Ethical Leadership Among Managers Working in Financial Sector Organisations. Ph.D. Thesis, University of the Free State, Bloemfontein, South Africa, 2021. [Google Scholar]
- Men, L.R.; Stacks, D. The effects of authentic leadership on strategic internal communication and employee-organization relationships. J. Public Relat. Res. 2014, 26, 301–324. [Google Scholar] [CrossRef]
- Fritz, K.; Schoenmueller, V.; Bruhn, M. Authenticity in branding–exploring antecedents and consequences of brand authenticity. Eur. J. Mark. 2017, 51, 324–348. [Google Scholar] [CrossRef]
- Amani, D. The mediating effects of perceived brand integrity on brand ethical behavior and corporate brand legitimacy in halal cosmetics. J. Islam. Mark. 2024, 15, 1461–1478. [Google Scholar] [CrossRef]
- Markovic, S.; Iglesias, O.; Singh, J.J.; Sierra, V. How does the perceived ethicality of corporate services brands influence loyalty and positive word-of-mouth? Analyzing the roles of empathy, affective commitment, and perceived quality. J. Bus. Ethics 2018, 148, 721–740. [Google Scholar] [CrossRef]
- Latifah, N. Influencer Marketing and Consumer Trust: Building Relationships in the Digital Age. 2025. Available online: https://papers.ssrn.com/sol3/papers.cfm?abstract_id=5127612 (accessed on 13 December 2025).
- Sankala, S. The impact of social media influencer marketing on consumer behavior and brand loyalty. Acad. Mark. Stud. J. 2024, 28, 1–12. [Google Scholar]
- Steils, N.; Martin, A.; Toti, J.-F. Managing the transparency paradox of social-media influencer disclosures: How to improve authenticity and engagement when disclosing influencer–sponsor relationships. J. Advert. Res. 2022, 62, 148–166. [Google Scholar] [CrossRef]
- Cropanzano, R.; Mitchell, M.S. Social exchange theory: An interdisciplinary review. J. Manag. 2005, 31, 874–900. [Google Scholar] [CrossRef]
- Blau, P.M. Justice in social exchange. Sociol. Inq. 1964, 34, 193. [Google Scholar] [CrossRef]
- Homans, G.C. Social behavior as exchange. Am. J. Sociol. 1958, 63, 597–606. [Google Scholar] [CrossRef]
- Kim, M.; Zoo, H.; Lee, H.; Kang, J. Mobile financial services, financial inclusion, and development: A systematic review of academic literature. Electron. J. Inf. Syst. Dev. Ctries. 2018, 84, e12044. [Google Scholar] [CrossRef]
- Mishra, M.; Mund, P. Fifty-two years of consumer research based on social exchange theory: A review and research agenda using topic modeling. Int. J. Consum. Stud. 2024, 48, e13074. [Google Scholar] [CrossRef]
- Siregar, N.; Nursyamsi, S.E.; Angellia, F.; Hamboer, M.J.E.; Riyantie, M. The role of social media in increasing customer interaction and brand loyalty. J. Minfo Polgan 2023, 12, 1865–1873. [Google Scholar] [CrossRef]
- Kiarie, A.W. Relationship Between Influencer Marketing and Consumer Loyalty to Fast-Moving Consumer Goods in Kasarani, Nairobi. Ph.D. Thesis, University of Nairobi, Nairobi, Kenya, 2023. [Google Scholar]
- Nguyen, T.T.-T.T.; Borgel, S. From Credibility to Connection: Exploring the Dynamics Between Influencer Credibility and Parascocial Relationships. Master’s Thesis, Lund University, Lund, Sweden, 2024. [Google Scholar]
- Zhou, C.; Xia, W.; Feng, T. Adopting relationship trust and influence strategy to enhance green customer integration: A social exchange theory perspective. J. Bus. Ind. Mark. 2024, 39, 1669–1686. [Google Scholar] [CrossRef]
- Khalid, S.; Ali, T. An integrated perspective of social exchange theory and transaction cost approach on the antecedents of trust in international joint ventures. Int. Bus. Rev. 2017, 26, 491–501. [Google Scholar] [CrossRef]
- Katsikeas, C.S.; Skarmeas, D.; Bello, D.C. Developing successful trust-based international exchange relationships. J. Int. Bus. Stud. 2009, 40, 132–155. [Google Scholar] [CrossRef]
- Ewans, E.; Rosenkilde, T.; Wedin, A. Navigating Long-term Brand Trust Through Digitalization in the Swedish Market: Experts Opinions Within the Marketing and Communication Sector in Sweden. Bachelor’s Thesis, Jönköping University, Jönköping, Sweden, 2024. [Google Scholar]
- Kurian, D.; Nafukho, F.M. Can authentic leadership influence the employees’ organizational justice perceptions?–a study in the hotel context. Int. Hosp. Rev. 2022, 36, 45–64. [Google Scholar] [CrossRef]
- Cao, T.T.; Le, P.B. Impacts of transformational leadership on organizational change capability: A two-path mediating role of trust in leadership. Eur. J. Manag. Bus. Econ. 2024, 33, 157–173. [Google Scholar] [CrossRef]
- Lei, H.; Nguyen, T.T.; Le, P.B. How knowledge sharing connects interpersonal trust and innovation capability: The moderating effect of leadership support. Chin. Manag. Stud. 2019, 13, 276–298. [Google Scholar] [CrossRef]
- Berraies, S.; Ben Rejeb, W. Effect of Social Media Fashion Influencers’ Authenticity on Brand Loyalty: Mediating Role of Brand Trust. 2023. Available online: https://hdl.handle.net/10779/lincoln.25179935 (accessed on 24 December 2025).
- Khadim, R.A.; Hanan, M.A.; Arshad, A.; Saleem, N.; Khadim, N.A. Revisiting antecedents of brand loyalty: Impact of perceived social media communication with brand trust and brand equity as mediators. Acad. Strateg. Manag. J. 2018, 17. Available online: https://www.abacademies.org/articles/Revisiting-antecedents-of-brand-1939-6104-17-1-162.pdf (accessed on 24 December 2025).
- Iszatt-White, M.; Kempster, S. Authentic leadership: Getting back to the roots of the ‘root construct’? Int. J. Manag. Rev. 2019, 21, 356–369. [Google Scholar] [CrossRef]
- Wong, C.; Cummings, G. Authentic leadership: A new theory for nursing or back to basics? J. Health Organ. Manag. 2009, 23, 522–538. [Google Scholar] [CrossRef]
- Roof, R. Authentic leadership questionnaire (ALQ) psychometrics. Asian J. Bus. Ethics 2014, 3, 57–64. [Google Scholar] [CrossRef]
- Campagna, C.L.; Donthu, N.; Yoo, B. Brand authenticity: Literature review, comprehensive definition, and an amalgamated scale. J. Mark. Theory Pract. 2023, 31, 129–145. [Google Scholar] [CrossRef]
- Rees, S. Public Relations, Branding and Authenticity: Brand Communications in the Digital Age; Routledge: London, UK, 2020. [Google Scholar]
- Duignan, P.A.; Bhindi, N. Authenticity in leadership: An emerging perspective. J. Educ. Adm. 1997, 35, 195–209. [Google Scholar] [CrossRef]
- Gilstrap, C.; White, Z.M.; Spradlin, A. Authentic Leadership Communication. J. Nonprofit Educ. Leadersh. 2015, 5, 47. [Google Scholar]
- Lee, J.A. What Makes Social Media Influencers Authentic? Understanding Perceived Authenticity of Social Media Influencers. Ph.D. Thesis, The University of Texas at Austin, Austin, TX, USA, 2020. [Google Scholar]
- Al Abdulrazak, R.M.; Gbadamosi, A. Trust, religiosity, and relationship marketing: A conceptual overview of consumer brand loyalty. Soc. Bus. Rev. 2017, 12, 320–339. [Google Scholar] [CrossRef]
- Yaramala, G.R. The Impact of Influencer Authenticity on Consumer Trust and Purchase Intentions in Social Media Marketing. Ph.D. Thesis, Dublin, National College of Ireland, Dublin, Ireland, 2025. [Google Scholar]
- Wellman, M.L.; Stoldt, R.; Tully, M.; Ekdale, B. Ethics of authenticity: Social media influencers and the production of sponsored content. J. Media Ethics 2020, 35, 68–82. [Google Scholar] [CrossRef]
- Baquero, A. Authentic leadership, employee work engagement, trust in the leader, and workplace well-being: A moderated mediation model. Psychol. Res. Behav. Manag. 2023, 16, 1403–1424. [Google Scholar] [CrossRef]
- Ahmad, S.; Liang, L.; Iqbal, A.; Hussain Sarki, I. Authenticity as a strategic weapon: Navigating the social media battlefield to enhance brand loyalty. Rev. Mark. Sci. 2024, 22, 133–167. [Google Scholar] [CrossRef]
- Yang, Y.-K. A conceptual model of authentic leadership in cross-cultural context. Int. J. Cross Cult. Manag. 2024, 24, 609–629. [Google Scholar] [CrossRef]
- Nugroho, C.A.; Wibowo, E.P.; Perdana, J.P.; Utomo, J.D. The effect of cultural differences on international marketing strategies. Int. J. Humanit. Soc. Sci. Bus. 2025, 4, 182–195. [Google Scholar]
- Zietek, N. Influencer Marketing: The Characteristics and Components of Fashion Influencer Marketing. Master’s Thesis, University of Borås, Borås, Sweden, 2016. [Google Scholar]
- Leung, F.F.; Gu, F.F.; Palmatier, R.W. Online influencer marketing. J. Acad. Mark. Sci. 2022, 50, 226–251. [Google Scholar] [CrossRef]
- Rui, Z.; Yang, C.; Zhenying, G.; Bhaumik, A. A look at the rising popularity of cashless economies around the world. Int. J. Recent Trends Bus. Tour. 2023, 7, 16–32. [Google Scholar] [CrossRef]
- Hemsley-Brown, J. Antecedents and consequences of brand attachment: A literature review and research agenda. Int. J. Consum. Stud. 2023, 47, 611–628. [Google Scholar] [CrossRef]
- Li, Y.; Peng, Y. Influencer marketing: Purchase intention and its antecedents. Mark. Intell. Plan. 2021, 39, 960–978. [Google Scholar] [CrossRef]
- Deutsch, D.M. The Influencer Effect: Exploring the Persuasive Communication Tactics of Social Media Influencers in the Health and Wellness Industry. Ph.D. Thesis, Liberty University, Lynchburg, VA, USA, 2023. [Google Scholar]
- Sundermann, G.; Raabe, T. Strategic communication through social media influencers: Current state of research and desiderata. Int. J. Strateg. Commun. 2019, 13, 278–300. [Google Scholar] [CrossRef]
- Uzunoğlu, E.; Kip, S.M. Brand communication through digital influencers: Leveraging blogger engagement. Int. J. Inf. Manag. 2014, 34, 592–602. [Google Scholar] [CrossRef]
- Lalicic, L.; Huertas, A.; Moreno, A.; Jabreel, M. Which emotional brand values do my followers want to hear about? An investigation of popular European tourist destinations. Inf. Technol. Tour. 2019, 21, 63–81. [Google Scholar] [CrossRef]
- Barrett, D.J. Strong communication skills a must for today’s leaders. Handb. Bus. Strateg. 2006, 7, 385–390. [Google Scholar] [CrossRef]
- Loureiro, S.M.C.; Bilro, R.G.; Japutra, A. The effect of consumer-generated media stimuli on emotions and consumer brand engagement. J. Prod. Brand Manag. 2020, 29, 387–408. [Google Scholar] [CrossRef]
- Sook Kwon, E.; Kim, E.; Sung, Y.; Yun Yoo, C. Brand followers: Consumer motivation and attitude towards brand communications on Twitter. Int. J. Advert. 2014, 33, 657–680. [Google Scholar] [CrossRef]
- Yang, K.F.; Yang, H.W.; Chang, W.Y.; Chien, H.K. The effect of service quality among customer satisfaction, brand loyalty and brand image. In 2017 IEEE International Conference on Industrial Engineering and Engineering Management (IEEM); IEEE: Piscataway, NJ, USA, 2017; pp. 2286–2290. [Google Scholar]
- Salim, D.F.; Salamah, M.W. Social media influencers and their role in enhancing Saudi Arabia’s national brand image in global media. Online Media Glob. Commun. 2025, 4, 647–675. [Google Scholar] [CrossRef]
- Alshehri, A. Exploring the Influence of Social Media Communication on Destination Branding: A Study of Saudi Arabia. Ph.D. Thesis, University of South Alabama, Mobile, AL, USA, 2025. [Google Scholar]
- Settou, H.; Aomari, A. The impact of the social digital influencer on the attitudinal change of his virtual community. S. Fla. J. Dev. 2024, 5, e4661. [Google Scholar] [CrossRef]
- Brown, D.; Fiorella, S. Influence Marketing: How to Create, Manage, and Measure Brand Influencers in Social Media Marketing; Que Publishing: Indianapolis, IN, USA, 2013. [Google Scholar]
- Zak, S.; Hasprova, M. The role of influencers in the consumer decision-making process. In SHS Web of Conferences; EDP Sciences: Les Ulis, France, 2020; p. 3014. [Google Scholar]
- Szikszai-Németh, K.; Nagy, A.S. Consumer Decision Making in Influencer Marketing; Oradea University Publishing House: Oradea, Romania, 2020. [Google Scholar]
- Javed, S.; Rashidin, M.S.; Xiao, Y. Investigating the impact of digital influencers on consumer decision-making and content outreach: Using dual AISAS model. Econ. Res. Istraživanja 2022, 35, 1183–1210. [Google Scholar] [CrossRef]
- Geng, R.; Chen, X.; Wang, S. Wear in or wear out: How consumers respond to repetitive influencer marketing. Internet Res. 2024, 34, 810–848. [Google Scholar] [CrossRef]
- Chopra, A.; Avhad, V.; Jaju, S. Influencer marketing: An exploratory study to identify antecedents of consumer behavior of millennial. Bus. Perspect. Res. 2021, 9, 77–91. [Google Scholar] [CrossRef]
- Ebrahim, R.S. The role of trust in understanding the impact of social media marketing on brand equity and brand loyalty. J. Relatsh. Mark. 2020, 19, 287–308. [Google Scholar] [CrossRef]
- Chan-Olmsted, S.; Kim, J.H. Exploring the dimensions of media brand trust: A contemporary integrative approach. J. Media Bus. Stud. 2023, 20, 109–135. [Google Scholar] [CrossRef]
- Kumar, B.R.; Madhuri, D.; Manchem, S.; Reddy, S. Exploring the impact of social media influencers on consumer behavior and brand loyalty in the digital age. Digit Age 2024, 21, 2656–2676. [Google Scholar]
- Oktaviani, D.; Sumiyarti, S.; Ratnawati, N. Household Behavior in Choosing Travel Destinations: The Impact of Social Media and Digital Influencers. Almana J. Manaj. Dan Bisnis 2025, 9, 50–64. [Google Scholar] [CrossRef]
- Chan, F. A study of social media influencers and impact on consumer buying behaviour in the United Kingdom. Int. J. Bus. Manag. Stud. 2022, 3, 1449–2694. [Google Scholar]
- Andrian, D.; Rachmawati, L.; Ilmi, M. The Influence of Investment Knowledge, Financial Literacy, Investment Risk, Social Media Influencers, and Technological Sophistication on Investment Interest in the Indonesian Capital Market. Artokulo J. Account. Econ. Manag. 2025, 2, 56–64. [Google Scholar]
- Belanche, D.; Casaló, L.V.; Flavián, M.; Ibáñez-Sánchez, S. Building influencers’ credibility on Instagram: Effects on followers’ attitudes and behavioral responses toward the influencer. J. Retail. Consum. Serv. 2021, 61, 102585. [Google Scholar] [CrossRef]
- Fikri, M.N. The Role of Influencers Characteristics in Increasing Brand Image and Purchase Intention of Xyz Hybrid Cars in Greater Jakarta. Ph.D. Thesis, Institute IPMI, Jakarta, Indonesia, 2025. [Google Scholar]
- Lim, X.J.; Radzol, A.M.; Cheah, J.; Wong, M.W. The impact of social media influencers on purchase intention and the mediation effect of customer attitude. Asian J. Bus. Res. 2017, 7, 19–36. [Google Scholar] [CrossRef]
- Zhang, Q.; Abdullah, F. The psychological mechanisms through which digital content marketing by online influencers affects customer loyalty: Evidence from multiple countries. Front. Commun. 2025, 10, 1702657. [Google Scholar] [CrossRef]
- Kapitan, S.; van Esch, P.; Soma, V.; Kietzmann, J. Influencer marketing and authenticity in content creation. Australas. Mark. J. 2022, 30, 342–351. [Google Scholar] [CrossRef]
- Ebulueme, J.; Vijayakumar, V. Authenticity and Influence: Interactions Between Social Media Micro-Influencers and Generation Z on Instagram. Master’s Thesis, Lund University, Lund, Sweden, 2024. [Google Scholar]
- Liu, H.; Xu, J.; Yu, K.; Gong, J. Bridging the virtual and real: Emotional engagement in virtual influencer endorsements. Young Consum. 2025, 26, 482–501. [Google Scholar] [CrossRef]
- Jha, D.A.K.; Rana, P.; Upadhyay, P.; Singh, P. The Impact of Influencer Authenticity on Consumer Behaviour. 2025. Available online: https://papers.ssrn.com/sol3/Delivery.cfm?abstractid=5101281&__cf_chl_tk=WWRcU46mAlCjD3b4xhtJt5jnw1gqVntCVrtOl.ssN20-1774589635-1.0.1.1-9pO.M9TSwqVkCfIVCm71ilzeH_qDcy_wlcNRK2fr9HI (accessed on 17 January 2025).
- Umoren, O.; Didi, P.U.; Balogun, O.; Abass, O.S.; Akinrinoye, O.V. Strategic digital storytelling techniques for building authentic brand narratives and driving cross-generational consumer trust online. Int. Sci. Ref. Res. J. 2022, 5, 238–261. [Google Scholar]
- Ghauri, K.; Ahmad, G.; Amin, M.A.; ul Ain, Q. Building Consumer Trust Through Influencer Authenticity: A Content Analysis of Sponsored Posts on Instagram. J. Bus. Manag. Res. 2025, 4, 78–94. [Google Scholar]
- Al Saab, H. The Influence of Social Media and Influencers on Fashion Trends and Consumer Behavior in the GCC. Bachelor’s Thesis, Effat University, Jeddah, Saudi Arabia, 2025. [Google Scholar]
- Alharethi, M.M. Bridging Tradition and Modernity: People’s Perceptions of Social Media’s Impact on Realizing Saudi Arabia’s Vision 2030; Ohio University: Athens, OH, USA, 2025. [Google Scholar]
- Usman, O.; Wijaya, C.N.S. The Influence of Social Proof and User-Generated Content (UGC) on Brand Perception through Consumer Trust among Digital Consumers. Int. Stud. Conf. Bus. Educ. Econ. Account. Manag. (ISC-BEAM) 2024, 3, 2654–2673. [Google Scholar] [CrossRef]
- Busser, J.A.; Shulga, L. V Involvement in consumer-generated advertising: Effects of organizational transparency and brand authenticity on loyalty and trust. Int. J. Contemp. Hosp. Manag. 2019, 31, 1763–1784. [Google Scholar] [CrossRef]
- Chekima, B.; Chekima, F.Z.; Adis, A.-A.A. Social media influencer in advertising: The role of attractiveness, expertise and trustworthiness. J. Econ. Bus. 2020, 3. Available online: https://ssrn.com/abstract=3739287 (accessed on 27 December 2025). [CrossRef]
- Iqbal, S.; Farid, T.; Khan, M.K.; Zhang, Q.; Khattak, A.; Ma, J. Bridging the gap between authentic leadership and employees communal relationships through trust. Int. J. Environ. Res. Public Health 2020, 17, 250. [Google Scholar] [CrossRef]
- Dwivedi, A.; Johnson, L.W.; McDonald, R.E. Celebrity endorsement, self-brand connection and consumer-based brand equity. J. Prod. Brand Manag. 2015, 24, 449–461. [Google Scholar] [CrossRef]
- Dalstam, M.; Nordlöf, H.; Holmgren, D. The NA-KD Truth About Influencer Marketing: Exploring Influencer Marketing Through Integrated Marketing Communication and the Influencer’s Role in Strengthening a Brand. Bachelor’s Thesis, Jönköping University, Jönköping, Sweden, 2018. [Google Scholar]
- Fauzi, M.A.; Ali, Z.; Satari, Z.; Megat Ramli, P.A.; Omer, M. Social media influencer marketing: Science mapping of the present and future trends. Int. J. Qual. Serv. Sci. 2024, 16, 199–217. [Google Scholar] [CrossRef]
- Rahmadi, D. Influencer driven strategies for regaining customer trust and loyalty in established brands. J. Soc. Commer. 2023, 3, 159–171. [Google Scholar] [CrossRef]
- Leite, F.P.; Baptista, P.d.P. The effects of social media influencers’ self-disclosure on behavioral intentions: The role of source credibility, parasocial relationships, and brand trust. J. Mark. Theory Pract. 2022, 30, 295–311. [Google Scholar] [CrossRef]
- Zhang, C.-B.; Li, Y.-N. How social media usage influences B2B customer loyalty: Roles of trust and purchase risk. J. Bus. Ind. Mark. 2019, 34, 1420–1433. [Google Scholar] [CrossRef]
- Han, J.; Balabanis, G. Meta-analysis of social media influencer impact: Key antecedents and theoretical foundations. Psychol. Mark. 2024, 41, 394–426. [Google Scholar] [CrossRef]
- Lee, J.; Walter, N.; Hayes, J.L.; Golan, G.J. Do influencers influence? A meta-analytic comparison of celebrities and social media influencers effects. Soc. Media+ Soc. 2024, 10, 20563051241269268. [Google Scholar] [CrossRef]
- Borchers, N.S.; Enke, N. Managing strategic influencer communication: A systematic overview on emerging planning, organization, and controlling routines. Public Relat. Rev. 2021, 47, 102041. [Google Scholar] [CrossRef]
- Michele Ewing, A.P.R.; Lambert, C.A. Listening in: Fostering influencer relationships to manage fake news. Public Relat. J. 2019, 12, 1–20. [Google Scholar]
- Delbaere, M.; Michael, B.; Phillips, B.J. Social media influencers: A route to brand engagement for their followers. Psychol. Mark. 2021, 38, 101–112. [Google Scholar] [CrossRef]
- Marmat, G. Online brand communication and building brand trust: Social information processing theory perspective. Glob. Knowl. Mem. Commun. 2022, 71, 584–604. [Google Scholar] [CrossRef]
- Chiu, C.-M.; Hsu, M.-H.; Lai, H.; Chang, C.-M. Re-examining the influence of trust on online repeat purchase intention: The moderating role of habit and its antecedents. Decis. Support Syst. 2012, 53, 835–845. [Google Scholar] [CrossRef]
- Pradhan, B.; Kishore, K.; Gokhale, N. Social media influencers and consumer engagement: A review and future research agenda. Int. J. Consum. Stud. 2023, 47, 2106–2130. [Google Scholar] [CrossRef]
- Sarkis, N.; Jabbour Al Maalouf, N.; Al Geitany, S. The Power of Digital Engagement: Unveiling How Social Media Shapes Customer Responsiveness in the Food and Beverage Industry. Adm. Sci. 2025, 15, 278. [Google Scholar] [CrossRef]
- Wang, L.; Wang, Z.; Wang, X.; Zhao, Y. Assessing word-of-mouth reputation of influencers on B2C live streaming platforms: The role of the characteristics of information source. Asia Pac. J. Mark. Logist. 2022, 34, 1544–1570. [Google Scholar] [CrossRef]
- Khan, S. The role of digital influencer credibility on purchase intention and the mediating effect of customer trust and engagement. Glob. J. Manag. Adm. Sci. 2023, 4, 19–45. [Google Scholar] [CrossRef]
- Kim, J.-Y.; Ko, S.-H.; Choi, Y. Unveiling the power of social influencers in brand trust and brand identification. S. Afr. J. Bus. Manag. 2024, 55, 4087. [Google Scholar] [CrossRef]
- Cocker, H.; Mardon, R.; Daunt, K.L. Social media influencers and transgressive celebrity endorsement in consumption community contexts. Eur. J. Mark. 2021, 55, 1841–1872. [Google Scholar] [CrossRef]
- Casaló, L.V.; Flavián, C.; Ibáñez-Sánchez, S. Influencers on Instagram: Antecedents and consequences of opinion leadership. J. Bus. Res. 2020, 117, 510–519. [Google Scholar] [CrossRef]
- Hajli, N.; Lin, X.; Featherman, M.; Wang, Y. Social word of mouth: How trust develops in the market. Int. J. Mark. Res. 2014, 56, 673–689. [Google Scholar] [CrossRef]
- Tafolli, F.; Qema, E.; Hameli, K. The impact of electronic word-of-mouth on purchase intention through brand image and brand trust in the fashion industry: Evidence from a developing country. Res. J. Text. Appar. 2025, 29, 1160–1176. [Google Scholar] [CrossRef]
- Khamitov, M.; Wang, X.; Thomson, M. How well do consumer-brand relationships drive customer brand loyalty? Generalizations from a meta-analysis of brand relationship elasticities. J. Consum. Res. 2019, 46, 435–459. [Google Scholar] [CrossRef]
- Lau, G.T.; Lee, S.H. Consumers’ trust in a brand and the link to brand loyalty. J. Mark. Manag. 1999, 4, 341–370. [Google Scholar] [CrossRef]
- Jung, S.; Tae-Hoon, K. The effects of influencer characteristics on brand trust, brand attachment, and brand loyalty among SNS sportswear consumers: Focusing on the MZ generation consumers. J. Asian Sci. Res. 2025, 15, 50. [Google Scholar] [CrossRef]
- Chavda, K.; Chauhan, R. Influencer marketing impact on consumer behavior: Trust, authenticity, and brand engagement in social media. J. Adv. Account. Econ. Manag. 2024, 1, 1–9. [Google Scholar] [CrossRef]
- Ibrahim, B.; Aljarah, A.; Sawaftah, D. Linking social media marketing activities to revisit intention through brand trust and brand loyalty on the coffee shop facebook pages: Exploring sequential mediation mechanism. Sustainability 2021, 13, 2277. [Google Scholar] [CrossRef]
- Kim, D.Y.; Kim, H.-Y. Trust me, trust me not: A nuanced view of influencer marketing on social media. J. Bus. Res. 2021, 134, 223–232. [Google Scholar] [CrossRef]
- Haider, M.I. Corporate Social Responsibility and Customer Responses: Analyzing the Role of Cause Related Marketing, Brand Trust and Brand Attachment. Ph.D. Thesis, Capital University of Science and Technology, Islamabad, Pakistan, 2020. [Google Scholar]
- Jiang, Y.; Sun, Y.; Tu, S. Economic implications of emotional marketing based on consumer loyalty of mobile phone brands: The sequential mediating roles of brand identity and brand trust. Technol. Econ. Dev. Econ. 2023, 29, 1318–1335. [Google Scholar] [CrossRef]
- Shahid, S.; Nauman, Z.; Ayyaz, I. The impact of parasocial interaction on brand relationship quality: The mediating effect of brand loyalty and willingness to share personal information. Int. J. Manag. Res. Emerg. Sci. 2023, 13, 51–82. [Google Scholar] [CrossRef]
- Borchers, N.S.; Enke, N. “I’ve never seen a client say: ‘Tell the influencer not to label this as sponsored’”: An exploration into influencer industry ethics. Public Relat. Rev. 2022, 48, 102235. [Google Scholar] [CrossRef]
- Kim, J.-H.; Song, H. The influence of perceived credibility on purchase intention via competence and authenticity. Int. J. Hosp. Manag. 2020, 90, 102617. [Google Scholar] [CrossRef]
- Jide, O.T. Social Media Influencer Marketing: Impact on Perceived Authenticity, Trust, and Purchase Intention Amongst Female Cosmetic Consumers in Nigeria. Ph.D. Thesis, Dublin, National College of Ireland, Dublin, Ireland, 2023. [Google Scholar]
- Atulkar, S. Brand trust and brand loyalty in mall shoppers. Mark. Intell. Plan. 2020, 38, 559–572. [Google Scholar] [CrossRef]
- Ardyan, E.; Kurnianingsih, H.; Rahmawan, G.; Wibisono, U.; Winata, W. Enhancing brand experience along with emotional attachment towards trust and brand loyalty. J. Manaj. Dan Kewirausahaan 2016, 18, 33–44. [Google Scholar]
- Manthiou, A.; Kang, J.; Hyun, S.S.; Fu, X.X. The impact of brand authenticity on building brand love: An investigation of impression in memory and lifestyle-congruence. Int. J. Hosp. Manag. 2018, 75, 38–47. [Google Scholar] [CrossRef]
- Moulard, J.G.; Garrity, C.P.; Rice, D.H. What makes a human brand authentic? Identifying the antecedents of celebrity authenticity. Psychol. Mark. 2015, 32, 173–186. [Google Scholar] [CrossRef]
- Pitafi, Z.R.; Awan, T.M. The rise of influencer culture: Marketing, monetization, and authenticity in the social sphere. In Social Media and Modern Society-How Social Media Are Changing the Way We Interact with the World Around; IntechOpen: London, UK, 2024. [Google Scholar]
- Khalfallah, D.; Keller, V. Authenticity, ethics, and transparency in virtual influencer marketing: A cross-cultural analysis of consumer trust and engagement: A systematic literature review. Acta Psychol. 2025, 260, 105573. [Google Scholar] [CrossRef]
- Rather, R.A.; Tehseen, S.; Itoo, M.H.; Parrey, S.H. Customer brand identification, affective commitment, customer satisfaction, and brand trust as antecedents of customer behavioral intention of loyalty: An empirical study in the hospitality sector. In Consumer Behaviour in Hospitality and Tourism; Routledge: London, UK, 2021; pp. 44–65. [Google Scholar]
- Delgado-Ballester, E.; Luis Munuera-Alemán, J. Brand trust in the context of consumer loyalty. Eur. J. Mark. 2001, 35, 1238–1258. [Google Scholar] [CrossRef]
- Al Jaeed, F.; Badghish, S. The effect of social media influencers’ trustworthiness and expertise on online purchase intentions of Saudi consumers and the mediating role of attitude. J. Halal Serv. Res. 2021, 2, 2021. [Google Scholar]
- Wiedmann, K.-P.; Von Mettenheim, W. Attractiveness, trustworthiness and expertise–social influencers’ winning formula? J. Prod. Brand Manag. 2021, 30, 707–725. [Google Scholar] [CrossRef]
- Cooley, D.; Parks-Yancy, R. The effect of social media on perceived information credibility and decision making. J. Internet Commer. 2019, 18, 249–269. [Google Scholar] [CrossRef]
- Ermeç, A. How effective are social media influencers’ recommendations? The effect of message source on purchasing intention and e-word of mouth (WOM) from a para-social interaction perspective. İşletme Araştırmaları Derg. 2022, 14, 1077–1095. [Google Scholar] [CrossRef]
- Hussain, S. Understanding the Concept of Trust Within the Context of Celebrity Endorsement and Examining Its Effects on Advertising Credibility, Brand Credibility, Corporate Credibility, and Corporate Image: A Study from the Perspectives of Consumers in United Kingdom. Ph.D. Thesis, Middlesex University, London, UK, 2018. [Google Scholar]
- Hussain, S.; Melewar, T.C.; Priporas, C.-V.; Foroudi, P.; Yusef, W. Understanding celebrity trust and its effects on other credibility and image constructs: A qualitative approach. Corp. Reput. Rev. 2021, 24, 247–262. [Google Scholar] [CrossRef]
- Shin, S.K.S.; Amenuvor, F.E.; Basilisco, R.; Owusu-Antwi, K. Brand trust and brand loyalty: A moderation and mediation perspective. Curr. J. Appl. Sci. Technol. 2019, 38, 1–17. [Google Scholar] [CrossRef]
- Aliaksandra, B. The Effect of Advertising Disclosure on the Intent of Instagram Users to Follow the Influencer: The Role of Perceived Expertise. Ph.D. Thesis, Seoul National University Graduate School, Seoul, Republic of Korea, 2021. [Google Scholar]
- Garg, M.; Bakshi, A. Exploring the impact of beauty vloggers’ credible attributes, parasocial interaction, and trust on consumer purchase intention in influencer marketing. Humanit. Soc. Sci. Commun. 2024, 11, 235. [Google Scholar] [CrossRef]
- Amini, M. Authenticity in the realm of influencer marketing: A systematic review. J. Promot. Commun. 2025, 11. Available online: https://www.promotionalcommunications-org.merj.info/index.php/pc/article/view/216 (accessed on 2 January 2026).
- Pegan, G.; Balzano, M. Authenticity as Consistency: Insights from Micro-influencers Partnerships with Sustainable Fashion Brands. In Sustainable Digital Marketing for Fashion and Luxury Brands: Theory and Practice; Springer: Berlin/Heidelberg, Germany, 2025; pp. 265–291. [Google Scholar]
- Hasan, S.; Zahid, H.; Qayyum, A. Influencer authenticity and intention to co-create brand value: An investigation of central and peripheral pathways. Cogent Bus. Manag. 2024, 11, 2393236. [Google Scholar] [CrossRef]
- Hudders, L.; De Jans, S.; De Veirman, M. The commercialization of social media stars: A literature review and conceptual framework on the strategic use of social media influencers. In Social Media Influencers in Strategic Communication; Routledge: London, UK, 2021; pp. 24–67. [Google Scholar]
- Audrezet, A.; De Kerviler, G.; Moulard, J.G. Authenticity under threat: When social media influencers need to go beyond self-presentation. J. Bus. Res. 2020, 117, 557–569. [Google Scholar] [CrossRef]
- Kim, Y.-K.; Sullivan, P. Emotional branding speaks to consumers’ heart: The case of fashion brands. Fash. Text. 2019, 6, 2. [Google Scholar] [CrossRef]
- Lynch, J.; De Chernatony, L. The power of emotion: Brand communication in business-to-business markets. J. Brand Manag. 2004, 11, 403–419. [Google Scholar] [CrossRef]
- Saratian, E.T.P.; Efendi, M.; Utami, M.P. Emotional Intelligence in Marketing: Connecting Brands with Consumers. J. Inform. Ekon. Bisnis 2024, 6, 471–475. [Google Scholar] [CrossRef]
- Thompson, A. A new model for brand leadership and loyalty. J. Brand Strateg. 2013, 2, 259–269. [Google Scholar] [CrossRef]
- Zehir, C.; Şahin, A.; Kitapçı, H.; Özşahin, M. The effects of brand communication and service quality in building brand loyalty through brand trust; the empirical research on global brands. Procedia-Soc. Behav. Sci. 2011, 24, 1218–1231. [Google Scholar] [CrossRef]
- Meng, J.; Tench, R. The Organization, the Leader, the Influencer: Getting Strategic Communication Right. In Strategic Communication and the Global Pandemic; Routledge: London, UK, 2025; pp. 73–134. [Google Scholar]
- Solak, E. Influencer Brand Equity: Conceptualising and Exploring the Practices of Building and Managing It. Ph.D. Thesis, University of Sussex, Brighton, UK, 2025. [Google Scholar]
- Bazerman, M. The Power of Noticing: What the Best Leaders See; Simon and Schuster: New York, NY, USA, 2014. [Google Scholar]
- Kouzes, J.M.; Posner, B.Z. The Truth About Leadership: The No-Fads, Heart-of-the-Matter Facts You Need to Know; John Wiley & Sons: Hoboken, NJ, USA, 2010. [Google Scholar]
- Maurine, S.N. Consumer Behaviour and the Role of Influencer Marketing on Purchase Decisions. Ph.D. Thesis, Mykolo Romerio Universitetas, Vilnius, Lithuania, 2023. [Google Scholar]
- Vidani, J.; Das, S.G. A Review on Evolution of Social Media Influencer Marketing: Reflection on Consumer Behaviour and Consumer’s Decision-Making Process. Turkish Online J. Qual. Inq. 2021, 12, 314–327. [Google Scholar]
- Moraes, M.; Gountas, J.; Gountas, S.; Sharma, P. Celebrity influences on consumer decision making: New insights and research directions. J. Mark. Manag. 2019, 35, 1159–1192. [Google Scholar] [CrossRef]
- Skiba, R. Leading and Influencing Ethical Practice; After Midnight Publishing: Melbourne, VIC, Australia, 2024. [Google Scholar]
- Sendjaya, S.; Pekerti, A.; Härtel, C.; Hirst, G.; Butarbutar, I. Are authentic leaders always moral? The role of Machiavellianism in the relationship between authentic leadership and morality. J. Bus. Ethics 2016, 133, 125–139. [Google Scholar] [CrossRef]
- Rachmawati, E. The role of influencer marketing, customer feedback, corporate social responsibility, and product quality on brand image and customer loyalty in the beauty and personal care market in Indonesia. Es Econ. Entrep. 2024, 3, 128–144. [Google Scholar] [CrossRef]
- Pop, R.-A.; Săplăcan, Z.; Dabija, D.-C.; Alt, M.-A. The impact of social media influencers on travel decisions: The role of trust in consumer decision journey. Curr. Issues Tour. 2022, 25, 823–843. [Google Scholar] [CrossRef]
- Zniva, R.; Weitzl, W.J.; Lindmoser, C. Be constantly different! How to manage influencer authenticity. Electron. Commer. Res. 2023, 23, 1485–1514. [Google Scholar] [CrossRef]
- Sun, W.; Song, L.; Mangi, T.A.; Khoso, W.M. Impact of social media celebrities credibility on followers’ online purchasing behavior: Mediating role of followers’ loyalty. Asia Pac. J. Mark. Logist. 2025. ahead-of-print. [Google Scholar] [CrossRef]
- Mim, K.B.; Jai, T.; Lee, S.H. The influence of sustainable positioning on eWOM and brand loyalty: Analysis of credible sources and transparency practices based on the SOR model. Sustainability 2022, 14, 12461. [Google Scholar] [CrossRef]
- Abass, N. The Impact of Emotional Marketing Strategies on Brand Loyalty Among Young Adults in the Cosmetic Industry. Master’s Thesis, Jyväskylä University, Jyväskylä, Finland, 2024. [Google Scholar]
- Zahran, I.; Aljuhmani, H.Y. Seduced by style: How instagram fashion influencers build brand loyalty through customer engagement in sustainable consumption. Sustainability 2025, 17, 7888. [Google Scholar] [CrossRef]
- Çelik, Z. The moderating role of influencer attractiveness in the effect of brand love, brand trust, brand awareness and brand image on brand loyalty. İstanbul Ticaret Üniversitesi Sos. Bilim. Derg. 2022, 21, 148–167. [Google Scholar] [CrossRef]
- Febriani, S.M. The effect of marketing communication on brand equity with brand image, brand trust, and brand loyalty as the intervening variables. Marketing 2021, 7, 7–16. [Google Scholar]
- Chaudhuri, A.; Holbrook, M.B. The chain of effects from brand trust and brand affect to brand performance: The role of brand loyalty. J. Mark. 2001, 65, 81–93. [Google Scholar] [CrossRef]
- Kim, D.O.Y. Examining the Underlying Mechanism of Influencer-Follower Relationships on Social Media: An Integrated Application of the Source Credibility and Attractiveness Models. Ph.D. Thesis, University of Minnesota, Minneapolis, MN, USA, 2020. [Google Scholar]
- Balaban, D.C.; Szambolics, J. A proposed model of self-perceived authenticity of social media influencers. Media Commun. 2022, 10, 235–246. [Google Scholar] [CrossRef]
- Zhu, Y. Authentic Leadership: Fostering Ethical Cultures, Employee Engagement, and Organizational Resilience in Complex Environments. In Proceedings of the International Conference on Research in Humanities and Social Sciences, Toronto, ON, Canada, 25–27 July 2025; pp. 1–14. [Google Scholar]
- Ahmed, A.; Ahmed, U. Ethical Marketing Practices: Building Trust and Authenticity. In Strategic Marketing Tactics: Developing Your Competitive Edge in Today’s Market; Eurasian Research Institute: Almaty, Kazakhstan, 2025; p. 292. [Google Scholar]
- Alinikula, O.; Larsson, A. When the Influencer Becomes the Brand: Exploring Trust and Reputational Recovery Through Perceived Authenticity. Master’s Thesis, Jönköping University, Jönköping, Sweden, 2025. [Google Scholar]
- Märlegård, H.; Raflund, J. Conveyed by Artificial Authenticity? The Impact of Virtual Influencers on Brand Trust—A Quantitative Study on Consumer Perceptions. Master’s Thesis, Gothenburg University, Gothenburg, Germany, 2024. [Google Scholar]
- Zhou, Y. Branding in the digital age: How influencers marketing and authenticity reshape brand perceptions. Highlights Bus. Econ. Manag. 2023, 23, 1053–1059. [Google Scholar] [CrossRef]
- Yang, M.; Al Mamun, A.; Mohiuddin, M.; Nawi, N.C.; Zainol, N.R. Cashless transactions: A study on intention and adoption of e-wallets. Sustainability 2021, 13, 831. [Google Scholar] [CrossRef]
- Kwon, J.-H.; Jung, S.-H.; Choi, H.-J.; Kim, J. Antecedent factors that affect restaurant brand trust and brand loyalty: Focusing on US and Korean consumers. J. Prod. Brand Manag. 2021, 30, 990–1015. [Google Scholar] [CrossRef]
- Setyawan, A.A.; Kussudiyarsana, I.; Imronudin, I. Brand trust and brand loyalty, an empirical study in Indonesia consumers. Br. J. Mark. Stud. 2015, 4, 37–47. [Google Scholar]
- Deng, Y.; Wang, X.; Li, D. How does brand authenticity influence brand loyalty? Exploring the roles of brand attachment and brand trust. Asia Pac. J. Mark. Logist. 2025, 37, 1255–1279. [Google Scholar] [CrossRef]
- Ma, H.; Chelliah, S. Influencing mechanism of social media content marketing and perceived brand authenticity on brand loyalty of China’s insurgent brands: The mediating role of customer engagement. Glob. Bus. Manag. Res. 2024, 16. Available online: https://gbmrjournal.com/pdf/v16n4s/V16N4s-52.pdf (accessed on 20 November 2025).
- Kukreja, T. Measuring the impact of social media influencer collaborations on brand trust and consumer loyalty. Int. J. Nov. Res. Econ. Financ. Manag. 2025, 2, 60–63. [Google Scholar]
- Chen, Y.; Chen, L.; Pan, Y. Social media influencer endorsement: The conditional effects of product attribute description in sponsored influencer videos. J. Mark. Manag. 2024, 40, 675–703. [Google Scholar] [CrossRef]
- Lunda, P. A Study on the Impact of Influencer Endorsement in Shaping Brand Perception Among Gen Z Consumers. Int. J. Med. Sci. Res. Pract. 2025, 12, 9–18. [Google Scholar]
- Bogoevska-Gavrilova, I.; Ciunova-Shuleska, A. Source credibility theory applied to influencer marketing. Econ. Dev. Razvoj 2022, 24, 71. [Google Scholar] [CrossRef]
- Kim, S.W. An investigation on the direct and indirect effect of supply chain integration on firm performance. Int. J. Prod. Econ. 2009, 119, 328–346. [Google Scholar] [CrossRef]
- Iqbal, A.; Wajidi, E.; Khan, M.; Khan, M.J. Impact of Review Quantity, Review Quality, Reviewer Expertise, Product/Service Rating on Purchase Intention: The Moderating role of Consumer Trust. J. Soc. Organ. Matters 2023, 2, 11–29. [Google Scholar] [CrossRef]
- Kim, T.; Yoon, H.J. The effectiveness of influencer endorsements for smart technology products: The role of follower number, expertise domain and trust propensity. J. Prod. Brand Manag. 2024, 33, 192–206. [Google Scholar] [CrossRef]
- Mohy-Ul-Din, S.; Samad, S.; Rehman, M.A.; Ali, M.Z.; Ahmad, U. The mediating effect of service provider expertise on the relationship between institutional trust, dispositional trust and trust in takaful services: An empirical investigation from Pakistan. Int. J. Islam. Middle East. Financ. Manag. 2019, 12, 509–522. [Google Scholar]
- Sarmad, I.; Ali, R. How does customer advocacy influence brand loyalty? A serial mediation of brand relationship quality and brand trust. Pakistan J. Commer. Soc. Sci. 2023, 17, 191–213. [Google Scholar] [CrossRef]
- Chen, N.; Yang, Y. The role of influencers in live streaming e-commerce: Influencer trust, attachment, and consumer purchase intention. J. Theor. Appl. Electron. Commer. Res. 2023, 18, 1601–1618. [Google Scholar] [CrossRef]
- Thakur, R.; Sharma, N. The Vocal for Local Campaign in India: A Concern for Imported Brands? In International Marketing Conference-II (iMarC 2022); Indian Institute of Management Shillong Umsawli: Shillong, India, 2022; pp. 62–71. [Google Scholar]
- Lee, D.K.C.; Teo, E.G.S. Emergence of FinTech and the LASIC Principles. J. Financ. Perspect. 2015, 3. Available online: https://ssrn.com/abstract=3084048 (accessed on 16 November 2025). [CrossRef]
- Nardi, P.M. Doing Survey Research: A Guide to Quantitative Methods; Routledge: London, UK, 2018. [Google Scholar]
- Almusaed, A.; Almssad, A.; Yitmen, I. Survey Research and Sampling Techniques. In Practice of Research Methodology in Civil Engineering and Architecture: A Comprehensive Guide; Springer: Berlin/Heidelberg, Germany, 2025; pp. 561–593. [Google Scholar]
- Rahman, M.M. Sample size determination for survey research and non-probability sampling techniques: A review and set of recommendations. J. Entrep. Bus. Econ. 2023, 11, 42–62. [Google Scholar]
- Merghemi, O.; Klibet, M.A.; Zermane, T. The reality and prospects of using internet of things (IoT) technology in the economies of the Arab region (Saudi Arabia, UAE, Qatar). J. Eng. Manag. Compet. 2025, 15, 83–99. [Google Scholar] [CrossRef]
- Alfalah, A.A.; Abubakar, A.A.; Al-Mamary, Y.H.; Goaill, M.M.; Al-Samhi, N.M.; Salisu, I.; Alhaidan, H. Bridging the digital divide: Empowering Saudi Arabia’s future through psychological resilience and digital literacy. Humanit. Soc. Sci. Commun. 2025, 12, 1627. [Google Scholar] [CrossRef]
- Krejcie, R.V.; Morgan, D.W. Determining sample size for research activities. Educ. Psychol. Meas. 1970, 30, 607–610. [Google Scholar] [CrossRef]
- Israel, G.D. Determining Sample Size. 1992. Available online: https://www.researchgate.net/publication/395968468_Determining_Sample_Size_Glenn_D_Israel_University_of_Florida_IFAS_Extension_PEOD6 (accessed on 10 November 2025).
- Sari, N.P.; Artha, B.; Hadi, A.S. Brand loyalty: A literature review. Int. J. Econ. Bus. Account. Res. 2023, 7, 66–75. [Google Scholar]
- Koschate-Fischer, N.; Gartner, S. Brand trust: Scale development and validation. Schmalenbach Bus. Rev. 2015, 67, 171–195. [Google Scholar] [CrossRef]
- Sarstedt, M.; Hair, J.F., Jr.; Nitzl, C.; Ringle, C.M.; Howard, M.C. Beyond a tandem analysis of SEM and PROCESS: Use of PLS-SEM for mediation analyses! Int. J. Mark. Res. 2020, 62, 288–299. [Google Scholar] [CrossRef]
- Hair, J.F.; Risher, J.J.; Sarstedt, M.; Ringle, C.M. When to use and how to report the results of PLS-SEM. Eur. Bus. Rev. 2019, 31, 2–24. [Google Scholar] [CrossRef]
- Hair, J.F., Jr.; Howard, M.C.; Nitzl, C. Assessing measurement model quality in PLS-SEM using confirmatory composite analysis. J. Bus. Res. 2020, 109, 101–110. [Google Scholar] [CrossRef]
- Hair, J.F.; Hult, G.T.M.; Ringle, C.M.; Sarstedt, M. A Primer on Partial Least Squares Structural Equation Modeling (PLS-SEM), 2nd ed.; Sage Publications Inc.: Thousand Oaks, CA, USA, 2017. [Google Scholar]
- Shmueli, G.; Sarstedt, M.; Hair, J.F.; Cheah, J.-H.; Ting, H.; Vaithilingam, S.; Ringle, C.M. Predictive model assessment in PLS-SEM: Guidelines for using PLSpredict. Eur. J. Mark. 2019, 53, 2322–2347. [Google Scholar] [CrossRef]
- Hair, J.F.; Black, W.C.; Babin, B.J.; Anderson, R.E. Multivariate Data Analysis (Eight); Cengage Learn: Hampshire, UK, 2019. [Google Scholar]
- Henseler, J.; Ringle, C.M.; Sarstedt, M. A new criterion for assessing discriminant validity in variance-based structural equation modeling. J. Acad. Mark. Sci. 2015, 43, 115–135. [Google Scholar] [CrossRef]
- Cohen, J. Statistical Power Analysis for the Behavioral Sciences, 2nd ed.; NJ Lawrence Erlbaum Associates, Publishers: Hillsdale, MI, USA, 1988. [Google Scholar]
- Hair, J., Jr.; Page, M.; Brunsveld, N. Essentials of Business Research Methods; Routledge: London, UK, 2019. [Google Scholar]
- Hilkenmeier, F.; Bohndick, C.; Bohndick, T.; Hilkenmeier, J. Assessing distinctiveness in multidimensional instruments without access to raw data—A manifest Fornell-Larcker criterion. Front. Psychol. 2020, 11, 223. [Google Scholar] [CrossRef]
- Yang, J.; Zheng, R.; Zhao, L.; Gupta, S. Enhancing customer brand experience and loyalty through enterprise microblogs: Empirical evidence from a communication framework perspective. Inf. Technol. People 2017, 30, 580–601. [Google Scholar] [CrossRef]
- Chaudhary, D.K. Mandatory of Helsinki Declaration and consideration of ethical aspects in human involvement research. EC Microbiol. 2016, 6, 801–802. [Google Scholar]




| Variables | Cronbach’s Alpha | Composite Reliability (rho_a) | Composite Reliability (rho_c) | Average Variance Extracted (AVE) |
|---|---|---|---|---|
| Authenticity | 0.777 | 0.779 | 0.900 | 0.818 |
| Authentic leadership | 0.927 | 0.951 | 0.938 | 0.656 |
| Brand loyalty | 0.849 | 0.854 | 0.898 | 0.689 |
| Brand trust | 0.871 | 0.872 | 0.907 | 0.660 |
| Communication skills | 0.801 | 0.802 | 0.909 | 0.834 |
| Expertise | 0.760 | 0.775 | 0.892 | 0.805 |
| Influence | 0.783 | 0.786 | 0.902 | 0.822 |
| Variables | AUTH | AUTHLEAD | BRNDLOY | BRNDTRUST | COMSKILL | EXPT | INFL |
|---|---|---|---|---|---|---|---|
| AUTH | 0.904 | ||||||
| AUTHLEAD | −0.042 | 0.810 | |||||
| BRNDLOY | 0.494 | −0.062 | 0.830 | ||||
| BRNDTRUST | 0.662 | −0.059 | 0.491 | 0.813 | |||
| COMSKILL | 0.818 | −0.011 | 0.494 | 0.680 | 0.913 | ||
| EXPT | 0.800 | −0.060 | 0.419 | 0.660 | 0.780 | 0.897 | |
| INFL | 0.793 | −0.010 | 0.456 | 0.673 | 0.779 | 0.781 | 0.906 |
| Relationship | VIF |
|---|---|
| AUTH -> BRNDLOY | 4.180 |
| AUTH -> BRNDTRUST | 4.139 |
| AUTHLEAD -> BRNDLOY | 1.030 |
| BRNDTRUST -> BRNDLOY | 2.183 |
| COMSKILL -> BRNDLOY | 3.942 |
| COMSKILL -> BRNDTRUST | 3.747 |
| EXPT -> BRNDLOY | 3.650 |
| EXPT -> BRNDTRUST | 3.538 |
| INFL -> BRNDLOY | 3.624 |
| INFL -> BRNDTRUST | 3.455 |
| AUTHLEAD × EXPT -> BRNDLOY | 3.795 |
| AUTHLEAD × AUTH -> BRNDLOY | 4.414 |
| AUTHLEAD × INFL -> BRNDLOY | 3.823 |
| AUTHLEAD × COMSKILL -> BRNDLOY | 3.496 |
| Saturated Model | Estimated Model | |
|---|---|---|
| SRMR | 0.041 | 0.042 |
| d_ULS | 0.557 | 0.578 |
| d_G | 0.392 | 0.391 |
| Chi-square | 1145.910 | 1140.259 |
| NFI | 0.851 | 0.852 |
| Relationship | Original Sample (O) | Standard Deviation (STDEV) | T Statistics (|O/STDEV|) | p-Values | Decision |
|---|---|---|---|---|---|
| AUTH -> BRNDLOY | 0.221 | 0.065 | 3.404 | 0.001 | Supported |
| AUTH -> BRNDTRUST | 0.124 | 0.060 | 2.053 | 0.040 | Supported |
| AUTHLEAD -> BRNDLOY | 0.001 | 0.049 | 0.013 | 0.990 | Not Supported |
| BRNDTRUST -> BRNDLOY | 0.271 | 0.044 | 6.183 | 0.000 | Supported |
| COMSKILL -> BRNDLOY | 0.133 | 0.062 | 2.137 | 0.033 | Supported |
| COMSKILL -> BRNDTRUST | 0.259 | 0.064 | 4.040 | 0.000 | Supported |
| EXPT -> BRNDLOY | −0.034 | 0.066 | 0.507 | 0.612 | Not Supported |
| EXPT -> BRNDTRUST | 0.173 | 0.057 | 3.033 | 0.002 | Supported |
| INFL -> BRNDLOY | 0.084 | 0.060 | 1.398 | 0.162 | Not Supported |
| INFL -> BRNDTRUST | 0.237 | 0.060 | 3.971 | 0.000 | Supported |
| AUTHLEAD × EXPT -> BRNDLOY | 0.170 | 0.079 | 2.151 | 0.032 | Supported |
| AUTHLEAD × AUTH -> BRNDLOY | 0.018 | 0.076 | 0.230 | 0.818 | Not Supported |
| AUTHLEAD × INFL -> BRNDLOY | 0.252 | 0.087 | 2.904 | 0.004 | Supported |
| AUTHLEAD × COMSKILL -> BRNDLOY | 0.150 | 0.070 | 2.138 | 0.033 | Supported |
| AUTH -> BRNDTRUST -> BRNDLOY | 0.034 | 0.017 | 1.952 | 0.051 | Not Supported |
| COMSKILL -> BRNDTRUST -> BRNDLOY | 0.070 | 0.021 | 3.325 | 0.001 | Supported |
| EXPT -> BRNDTRUST -> BRNDLOY | 0.047 | 0.017 | 2.686 | 0.007 | Supported |
| INFL -> BRNDTRUST -> BRNDLOY | 0.064 | 0.019 | 3.321 | 0.001 | Supported |
| R-Squared | ||
|---|---|---|
| R-squared | R-squared adjusted | |
| BRNDLOY | 0.605 | 0.597 |
| BRNDTRUST | 0.532 | 0.528 |
| f-Square | |
|---|---|
| AUTH -> BRNDLOY | 0.030 |
| AUTH -> BRNDTRUST | 0.008 |
| AUTHLEAD -> BRNDLOY | 0.000 |
| BRNDTRUST -> BRNDLOY | 0.085 |
| COMSKILL -> BRNDLOY | 0.011 |
| COMSKILL -> BRNDTRUST | 0.038 |
| EXPT -> BRNDLOY | 0.001 |
| EXPT -> BRNDTRUST | 0.018 |
| INFL -> BRNDLOY | 0.005 |
| INFL -> BRNDTRUST | 0.035 |
| AUTHLEAD × EXPT -> BRNDLOY | 0.021 |
| AUTHLEAD × AUTH -> BRNDLOY | 0.000 |
| AUTHLEAD × INFL -> BRNDLOY | 0.042 |
| AUTHLEAD × COMSKILL -> BRNDLOY | 0.017 |
| SSO | SSE | Q2 (=1-SSE/SSO) | |
|---|---|---|---|
| AUTH | 952.000 | 952.000 | 0.000 |
| AUTHLEAD | 3808.000 | 3808.000 | 0.000 |
| BRNDLOY | 1904.000 | 1129.187 | 0.407 |
| BRNDTRUST | 2380.000 | 1557.560 | 0.346 |
| COMSKILL | 952.000 | 952.000 | 0.000 |
| EXPT | 952.000 | 952.000 | 0.000 |
| INFL | 952.000 | 952.000 | 0.000 |
| Relationship | Decision |
|---|---|
| AUTH -> BRNDLOY | Supported |
| AUTH -> BRNDTRUST | Supported |
| AUTHLEAD -> BRNDLOY | Not Supported |
| BRNDTRUST -> BRNDLOY | Supported |
| COMSKILL -> BRNDLOY | Supported |
| COMSKILL -> BRNDTRUST | Supported |
| EXPT -> BRNDLOY | Not Supported |
| EXPT -> BRNDTRUST | Supported |
| INFL -> BRNDLOY | Not Supported |
| INFL -> BRNDTRUST | Supported |
| AUTHLEAD × EXPT -> BRNDLOY | Supported |
| AUTHLEAD × AUTH -> BRNDLOY | Not Supported |
| AUTHLEAD × INFL -> BRNDLOY | Supported |
| AUTHLEAD × COMSKILL -> BRNDLOY | Supported |
| AUTH -> BRNDTRUST -> BRNDLOY | Not Supported |
| COMSKILL -> BRNDTRUST -> BRNDLOY | Supported |
| EXPT -> BRNDTRUST -> BRNDLOY | Supported |
| INFL -> BRNDTRUST -> BRNDLOY | Supported |
Disclaimer/Publisher’s Note: The statements, opinions and data contained in all publications are solely those of the individual author(s) and contributor(s) and not of MDPI and/or the editor(s). MDPI and/or the editor(s) disclaim responsibility for any injury to people or property resulting from any ideas, methods, instructions or products referred to in the content. |
© 2026 by the authors. Licensee MDPI, Basel, Switzerland. This article is an open access article distributed under the terms and conditions of the Creative Commons Attribution (CC BY) license.
Share and Cite
Abu-Alhaija, A.S.; Elsawy, M.M. Impact of Social Media Influencer Capability on Brand Loyalty in Saudi Arabia: The Mediating Role of Brand Trust and Moderating Effect of Authentic Leadership. J. Theor. Appl. Electron. Commer. Res. 2026, 21, 105. https://doi.org/10.3390/jtaer21040105
Abu-Alhaija AS, Elsawy MM. Impact of Social Media Influencer Capability on Brand Loyalty in Saudi Arabia: The Mediating Role of Brand Trust and Moderating Effect of Authentic Leadership. Journal of Theoretical and Applied Electronic Commerce Research. 2026; 21(4):105. https://doi.org/10.3390/jtaer21040105
Chicago/Turabian StyleAbu-Alhaija, Ahmed Saif, and Mahmoud Mohamed Elsawy. 2026. "Impact of Social Media Influencer Capability on Brand Loyalty in Saudi Arabia: The Mediating Role of Brand Trust and Moderating Effect of Authentic Leadership" Journal of Theoretical and Applied Electronic Commerce Research 21, no. 4: 105. https://doi.org/10.3390/jtaer21040105
APA StyleAbu-Alhaija, A. S., & Elsawy, M. M. (2026). Impact of Social Media Influencer Capability on Brand Loyalty in Saudi Arabia: The Mediating Role of Brand Trust and Moderating Effect of Authentic Leadership. Journal of Theoretical and Applied Electronic Commerce Research, 21(4), 105. https://doi.org/10.3390/jtaer21040105

