Measuring the Intelligence of Virtual Anchors in E-Commerce: Scale Development and Validation from a Human–Computer Interaction Perspective
Abstract
1. Introduction
1.1. Practical Background
1.2. Theoretical Background
2. Literature Review
2.1. Intelligence
2.2. Cognitive Theory
2.3. Information Interaction Theory
2.4. Consumer Participation Behavior
2.5. Shopping Value
2.6. Stimulus-Organism-Response (S-O-R) Model
3. Methodology
4. Analysis and Results
4.1. Step 1: Specify Conceptual Scope
4.1.1. Data Collection and Collation
4.1.2. Data Coding
- 1.
- Guidance
- 2.
- Recognition
- 3.
- Analysis
- 4.
- Feedback
- 1.
- C1 Guidance Intelligence
- 2.
- C2 Recognition Intelligence
- 3.
- C3 Analysis Intelligence
- 4.
- C4 Feedback Intelligence
4.1.3. Theoretical Saturation Analysis
4.2. Step 2: Generate a Sample of Items
4.3. Step 3: Purify Measures
4.3.1. Data Collection for Scale Purification
4.3.2. Scale Purification
4.4. Step 4: Assess Reliability
4.4.1. Data Collection for Scale Assessment
4.4.2. Demographic Data Analysis
4.4.3. Sample Analysis and Results
4.5. Step 5: Assess Validity
4.6. Step 6: Scale Verification
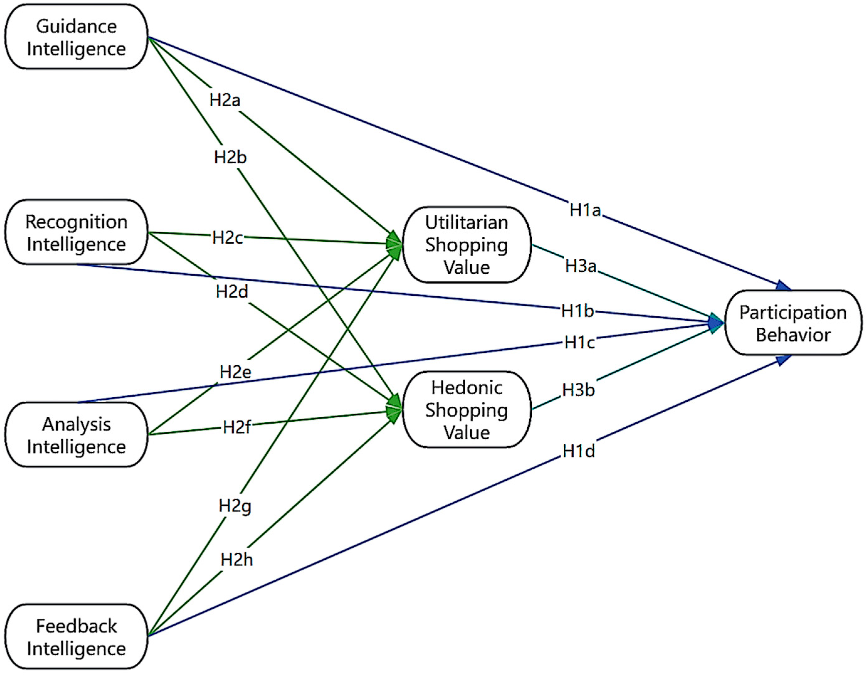
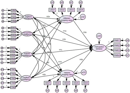
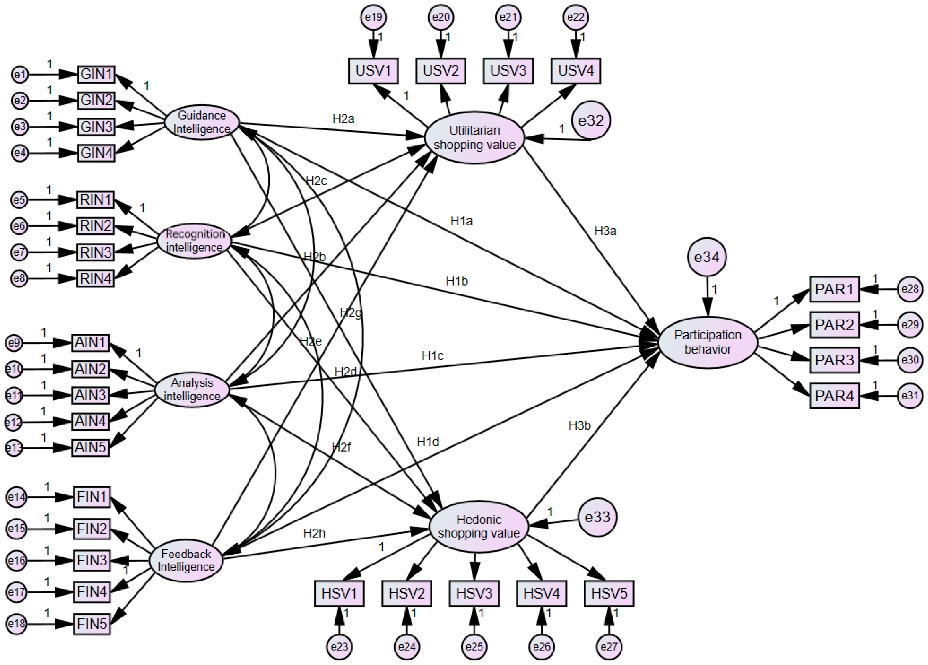
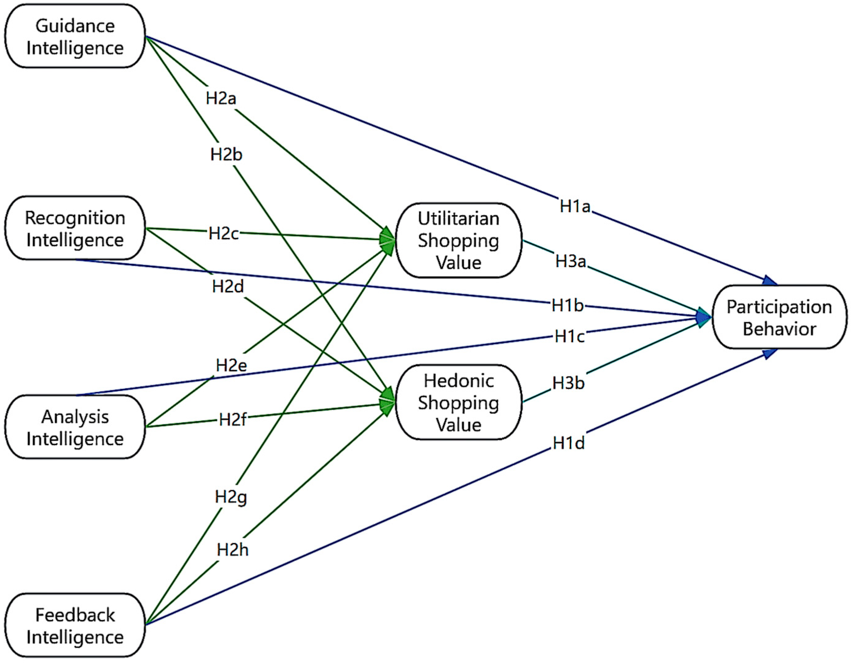
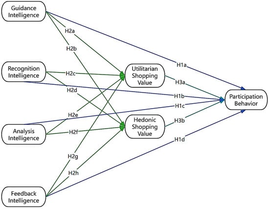
4.6.1. Research Hypothesis
4.6.2. Research Model
4.6.3. Questionnaire Design and Distribution
4.6.4. Data Measurement and Analysis
- 1.
- Demographic analysis
- 2.
- Reliability and validity test
- 3.
- Hypothesis testing
- 4.
- Test of mediating effect and direct effect
5. Discussion
5.1. Theoretical Significance
5.2. Practical Significance
5.3. Limitations and Research Prospects
Author Contributions
Funding
Institutional Review Board Statement
Informed Consent Statement
Data Availability Statement
Conflicts of Interest
Appendix A
| Concept | Original Data for Open Coding | Information Provided |
|---|---|---|
| a1 Proactive welcoming | As soon as I entered the live stream room, the e-commerce virtual host warmly said ‘Welcome’. | Consumer X3 |
| a2 Proactive self-introduction | The e-commerce virtual host would proactively introduce itself: ‘Hello, I am Xiao Zhi.’ | Consumer X11 |
| a3 Proactive service introduction | The e-commerce virtual host would proactively say it can introduce products to me, and redeem coupons, among other services. | Consumer X14 |
| a4 Proactive product information sharing | The e-commerce virtual host would proactively introduce the traceability information of the orange’s origin. | Consumer X5 |
| a5 Proactive event/promotion sharing | We provide all the product information data to it, and the e-commerce virtual host can introduce the product’s performance parameters and other information. | Consumer X1 |
| a6 Product knowledge introduction | It would introduce the brand advantages, history, and spokesperson of the product. | Operation operator Y1 |
| a7 Brand knowledge introduction | Consumers need input the discount information following the template, and upon triggering the keyword, it will proactively present the store’s discounts. | Consumer X1 |
| a8 Store discount/promotion introduction | The e-commerce virtual host repeatedly emphasizes that after receiving the platform’s subsidies, the price is very reasonable. | Technical staff J3 |
| a9 Platform discount/promotion introduction | It can obtain the consumer ID and address consumers by their ID to enhance the relationship. | Consumer X18 |
| a10 Consumer ID information collection | The e-commerce virtual host knows I am male and never uses feminine terms. | Operation operator Y3 |
| a11 Consumer gender recognition | The first time I entered the e-commerce virtual host’s live stream room, it knew I was a new customer. | Consumer X7 |
| a12 New customer recognition | The e-commerce virtual host can greet returning customers directly as ‘old friends’. | Consumer X10 |
| a13 Returning customer recognition | I said I wanted to learn more about the product, and after chatting for a while, the e-commerce virtual host realized I was quite interested in buying it. | Operation operator Y2 |
| a14 Shopping intent perception | Mother’s Day is coming soon, and when introducing the product, it specifically mentioned that it is especially suitable for giving to mothers. | Consumer X12 |
| a15 Shopping motivation perception | I said I was not very satisfied with the product I bought before, asked what to do, and the e-commerce virtual host guided me to the after-sales service channel. | Consumer X4 |
| a16 After-sales intent perception | I am not very familiar with this product, and the e-commerce virtual host promises dissatisfaction, return postage paid. | Consumer X13 |
| a17 After-sales concern perception | The e-commerce virtual host can filter out invalid commands and understand precise commands. | Consumer X15 |
| a18 Command comprehension | As long as consumers express their questions, it can understand them. | Technical staff J2 |
| a19 Question comprehension | I left a message with a bad tone in the live stream room, and it quickly said ‘Sorry’. | Operation staff Y4 |
| a20 Tone comprehension | I sent several ‘!!!!!!’, and it replied with ‘Please don’t worry.’ | Consumer X7 |
| a21 Punctuation comprehension | I sent a smiley face emoticon, and the e-commerce virtual host quickly understood that I was greeting in a friendly manner, replying with ‘Hello’. | Consumer X13 |
| a22 Emoji/sticker comprehension | As long as you ask a question, the e-commerce virtual host immediately understands what you are asking. | Consumer X16 |
| a23 Quick reception | When I asked if there were any discounts, it quickly gave me feedback with an exclusive coupon. | Online resources |
| a24 Agile decision-making | If the algorithm is precise enough and the prediction library is large enough, when answering questions, it is more accurate than humans. | Consumer X4 |
| a25 Accurate response | The e-commerce virtual host does not know fatigue and can work 24 h a day, maintaining a good working state all day long. | Online resources |
| a26 Stable performance | I think the e-commerce virtual anchor is very patient. | Operation operator Y2 |
| a27 Emotional stability | The e-commerce virtual anchor’s emotions are very full, very energetic, and very enthusiastic. | Consumer X17 |
| a28 Emotional expression | The virtual anchor speaks very fluently, feeling like the rhythm of speaking is almost the same as a real person, and even has an accent and mannerisms. | Consumer X11 |
| a29 Language expression | The e-commerce virtual anchor’s body movements are coordinated with the language. | Consumer X19 |
| a30 Body language expression | From a technical perspective, it has already achieved complete human voice simulation, matching the corresponding script, just like a real person speaking. | Technical staff J4 |
| a31 Human-like voice | The intonation is very similar to a real person, and even when speaking, it has a bit of an accent, with the speech intonation winding and twisting, sounding absolutely not like a robot. | Technical staff J3 |
| a32 Human-like tone | The e-commerce virtual anchor can learn anyone’s voice, the timbre is exactly the same as a real person, there is no difference. | Consumer X19 |
| a33 Human-like timbre | The e-commerce virtual anchor needs to be compatible with the product, its entire character design must be carefully designed. | Technical staff J2 |
| a34 Product compatibility | The e-commerce virtual anchor can choose different language styles for conversation. | Technical staff J1 |
| a35 Language style | As long as the basic activity content is entered, the e-commerce virtual anchor can automatically generate multiple activity scripts. | Technical staff J3 |
| a36 Promotional script | The e-commerce virtual anchor can generate sales scripts based on different consumer statuses. | Technical staff J1 |
| a37 Sales script | The e-commerce virtual anchor can adjust the live room atmosphere at the appropriate time. | Operation operator Y2 |
| a38 Atmosphere building script | It will combine relevant knowledge, such as how many times a baby should be fed milk a day, what temperature it should be, etc. | Technical staff J2 |
| a39 Knowledge based topics | We will regularly update topics, so that the e-commerce virtual anchor can keep up with the trends when replying to consumers. | Consumer X9 |
| a40 Trendy topics | As soon as I entered the live stream room, the e-commerce virtual host warmly said ‘Welcome’. | Technical staff J1 |
References
- Xiaoyi, H.; Zhengliang, X. Impacts of E-Commerce Anchor Attributes on Consumers’ Willingness to Buy Online: Research Based on the Grounded Theory. Foreign Econ. Manag. 2020, 42, 62–75. [Google Scholar] [CrossRef]
- Song, F.; Xia, T.; Tang, Y. Integration of artificial intelligence technology and visual communication design in metaverse e-commerce and its potential opportunities. Electron. Commer. Res. 2024, 2, 1–21. [Google Scholar] [CrossRef]
- Li, F.-L.; Zhao, Z.; Lu, Q.; Lin, X.; Chen, H.; Chen, B.; Pu, L.; Zhang, J.; Sun, F.; Liu, X.; et al. AliMe Avatar: Multi-Modal Content Production and Presentation for Live-Streaming E-Commerce. In Proceedings of the 44th International ACM SIGIR Conference on Research and Development in Information Retrieval, Virtual Event, 11–15 July 2021; ACM: New York, NY, USA, 2021; pp. 2635–2636. [Google Scholar] [CrossRef]
- Slota, S.C.; Fleischmann, K.R.; Greenberg, S.; Verma, N.; Cummings, B.; Li, L.; Shenefiel, C. Locating the Work of Artificial Intelligence Ethics. J. Assoc. Inf. Sci. Technol. 2023, 74, 311–322. [Google Scholar] [CrossRef]
- Xiao, F. A Philosophical Reflection on the Epistemology of Artificial Intelligence. Inquiry 2020, 1, 87–94. [Google Scholar] [CrossRef]
- Wang, Q.; Zhang, Y. Will Artificial Intelligence “Think with Its Heart” in the Future? J. Dialectics Nat. 2020, 42, 108–114. [Google Scholar] [CrossRef]
- Zhong, L.; Yang, Y.; Mei, Z.; Xie, Y.; Yu, A. Exploring Consumer Citizenship Behavior by Personification of E-Commerce Virtual Anchors Based on Shopping Value. IEEE Access 2024, 12, 76469–76477. [Google Scholar] [CrossRef]
- Fortunati, L.; Edwards, A. Opening Space for Theoretical, Methodological, and Empirical Issues in Human–Machine Communication. Hum.-Mach. Commun. 2020, 1, 7–18. [Google Scholar] [CrossRef]
- Ran, L.; Chen, T.; Sun, N. Influence of Technical Characteristics on Initial Trust in Government Intelligent Chatbots. Inf. J. 2022, 41, 138–144. Available online: https://link.cnki.net/urlid/61.1167.G3.20220606.0956.020 (accessed on 16 November 2025).
- Abraham, A.; Kovalev, S.; Tarassov, V.; Snasel, V.; Vasileva, M.; Sukhanov, A. (Eds.) Proceedings of the Second International Scientific Conference “Intelligent Information Technologies for Industry” (IITI’17), Volume 1; Springer International Publishing: Cham, Switzerland, 2018; Volume 679, ISBN 978-3-319-68320-1. [Google Scholar]
- Huang, M.-H.; Rust, R.T. Artificial Intelligence in Service. J. Serv. Res. 2018, 21, 155–172. [Google Scholar] [CrossRef]
- Liu, J.; Kong, X.; Xia, F.; Bai, X.; Wang, L.; Qing, Q.; Lee, I. Artificial Intelligence in the 21st Century. IEEE Access 2018, 6, 34403–34421. [Google Scholar] [CrossRef]
- Gottfredson, L.S. Mainstream Science on Intelligence: An Editorial with 52 Signatories, History, and Bibliography. Intelligence 1997, 24, 13–23. [Google Scholar] [CrossRef]
- Wang, Y. On Abstract Intelligence: Toward a Unifying Theory of Natural, Artificial, Machinable, and Computational Intelligence. Int. J. Serv. Sci. Comput. Inf. Technol. 2009, 1, 1–17. [Google Scholar] [CrossRef]
- Lee, J.; Marsella, S.; Traum, D.; Gratch, J.; Lance, B. The Rickel Gaze Model: A Window on the Mind of a Virtual Human. In Intelligent Virtual Agents; Pelachaud, C., Martin, J.-C., André, E., Chollet, G., Karpouzis, K., Pelé, D., Eds.; Springer: Berlin/Heidelberg, Germany, 2007; pp. 296–303. [Google Scholar] [CrossRef]
- Swartout, W. Lessons Learned from Virtual Humans. AI Mag. 2010, 31, 9–20. [Google Scholar] [CrossRef]
- Makarius, E.E.; Larson, B.Z. Changing the Perspective of Virtual Work: Building Virtual Intelligence at the Individual Level. Acad. Manag. Perspect. 2017, 31, 159–178. [Google Scholar] [CrossRef]
- Söderlund, M.; Oikarinen, E.-L.; Tan, T.M. The Hard-Working Virtual Agent in the Service Encounter Boosts Customer Satisfaction. Int. Rev. Retail. Distrib. Consum. Res. 2022, 32, 388–404. [Google Scholar] [CrossRef]
- Huang, X. A Virtual Entertainment Robot Based on Harmonic of Emotion and Intelligence. Chin. J. Electron. 2010, 19, 667–670. Available online: https://cje.ejournal.org.cn/article/pdf/preview/1539.pdf (accessed on 1 November 2025).
- Minsky, M.; Papert, S.A. Artificial Intelligence Progress Report; MIT: Cambridge, MA, USA, 1972; Available online: https://dspace.mit.edu/handle/1721.1/6087 (accessed on 16 November 2025).
- Newell, A.; Simon, H.A. Computer Science as Empirical Inquiry: Symbols and Search. Commun. ACM 1976, 19, 113–126. [Google Scholar] [CrossRef]
- Bendell, R.; Williams, J.; Fiore, S.M.; Jentsch, F. Individual and Team Profiling to Support Theory of Mind in Artificial Social Intelligence. Sci. Rep. 2024, 14, 12635. [Google Scholar] [CrossRef]
- Huang, K. The Practical Approach to Cognitive Science Research: Embodied and Extended. J. Dialectics Nat. 2019, 41, 15–21. [Google Scholar] [CrossRef]
- Wilson, M. Six Views of Embodied Cognition. Psychon. Bull. Rev. 2003, 9, 625–636. [Google Scholar] [CrossRef]
- Clark, A. The Dynamical Challenge. Cogn. Sci. 1997, 21, 461–481. [Google Scholar] [CrossRef]
- Zhang, T. On the Role of Artificial Intelligence in the Paradigm Shift of Cognitive Science Research. Nanjing Soc. Sci. 2021, 1, 41–48. [Google Scholar] [CrossRef]
- Khanam, S.; Tanweer, S.; Khalid, S. Artificial Intelligence Surpassing Human Intelligence: Factual or Hoax. Comput. J. 2021, 64, 1832–1839. [Google Scholar] [CrossRef]
- Paramonova, I.E. Information Interactions: The Criteria of the Choice of Communication Channels in a Scientific and Technical Library. Sci. Tech. Inf. Proc. 2019, 46, 181–186. [Google Scholar] [CrossRef]
- Deng, S. Research Model of Online User Information Interaction Behavior. Inf. Theory Pract. 2015, 38, 53–56+87. [Google Scholar] [CrossRef]
- Rijsdijk, S.; Hultink, E.J. How Today’s Consumers Perceive Tomorrow’s Smart Products. J. Prod. Innov. Manag. 2009, 26, 24–42. [Google Scholar] [CrossRef]
- Cermak, D.; File, K.; Prince, R. Customer Participation in Service Specification and Delivery. J. Appl. Bus. Res. 2011, 10, 90–97. [Google Scholar] [CrossRef]
- Prahalad, C.K.; Ramaswamy, V. Co-Opting Customer Competence. Harv. Bus. Rev. 2000, 78, 79–90. [Google Scholar]
- Aldaabseh, T.; Aljarah, A. The Relationship between Online Sale and Customer Value Co-Creation: The Mediating Role of e-Satisfaction and e-Trust. Int. J. Data Netw. Sci. 2021, 5, 97–106. [Google Scholar] [CrossRef]
- Agrawal, A.; Rahman, Z. Roles and Resource Contributions of Customers in Value Co-Creation. Int. Strateg. Manag. Rev. 2015, 3, 144–160. [Google Scholar] [CrossRef]
- Yi, Y.; Gong, T. Customer Value Co-Creation Behavior: Scale Development and Validation. J. Bus. Res. 2013, 66, 1279–1284. [Google Scholar] [CrossRef]
- Hirschman, E.C.; Holbrook, M.B. Hedonic Consumption: Emerging Concepts, Methods and Propositions. J. Mark. 1982, 46, 92–101. [Google Scholar] [CrossRef]
- Zeithaml, V.A. Consumer Perceptions of Price, Quality, and Value: A Means-End Model and Synthesis of Evidence. J. Mark. 1988, 52, 2–22. [Google Scholar] [CrossRef]
- Parasuraman, A.; Grewal, D.; Voss, G. The Influence of Multiple Store Environment Cues on Perceived Merchandise Value and Patronage Intentions. J. Mark. 2002, 66, 120–141. [Google Scholar] [CrossRef]
- Hoffman, D.; Novak, T.; Schlosser, A. Locus of Control, Web Use, and Consumer Attitudes Toward Internet Regulation. J. Public Policy Mark. 2003, 22, 41–57. [Google Scholar] [CrossRef]
- Babin, B.J.; Darden, W.R. Consumer Self-Regulation in a Retail Environment. J. Retail. 1995, 71, 47–70. [Google Scholar] [CrossRef]
- Babin, B.J.; Darden, W.R.; Griffin, M. Work and/or Fun: Measuring Hedonic and Utilitarian Shopping Value. J. Consum. Res. 1994, 20, 644–656. [Google Scholar] [CrossRef]
- Olsen, S.; Skallerud, K. Retail Attributes’ Differential Effects on Utilitarian versus Hedonic Shopping Value. J. Consum. Mark. 2011, 28, 532–539. [Google Scholar] [CrossRef]
- Picot-Coupey, K.; Krey, N.; Huré, E.; Ackermann, C.-L. Still Work and/or Fun? Corroboration of the Hedonic and Utilitarian Shopping Value Scale. J. Bus. Res. 2021, 126, 578–590. [Google Scholar] [CrossRef]
- Woodworth, R.S. Dynamic Psychology; Columbia University Press: New York, NY, USA, 1918. [Google Scholar]
- Mehrabian, A.; Russell, J.A. An Approach to Environmental Psychology; MIT Press: Cambridge, MA, USA, 1974; ISBN 978-0-262-13090-5. [Google Scholar]
- Su, L.; Swanson, S.R.; Chen, X. The Impact of Perceived Service Fairness and Quality on the Behavioral Intentions of Chinese Hotel Guests: The Mediating Role of Consumption Emotions. J. Travel Tour. Mark. 2016, 33, 88–102. [Google Scholar] [CrossRef]
- Lee, C.-H.; Chen, C.-W. Impulse Buying Behaviors in Live Streaming Commerce Based on the Stimulus-Organism-Response Framework. Information 2021, 12, 241. [Google Scholar] [CrossRef]
- Gilbert, A.C., Jr. A Paradigm for Developing Better Measures of Marketing Constructs. J. Mark. Res. 1979, 16, 64–73. [Google Scholar] [CrossRef]
- Glaser, B.; Strauss, A. The Discovery of Grounded Theory: Strategies for Qualitative Research. Soc. Forces 1967, 46377–46380. [Google Scholar] [CrossRef]
- Glaser, B.G.; Holton, J. Remodeling Grounded Theory. Forum Qual. Sozialforsch./Forum Qual. Soc. Res. 2004, 5. [Google Scholar] [CrossRef]
- Corbin, J.; Strauss, A. Basics of Qualitative Research: Techniques and Procedures for Developing Grounded Theory, 3rd ed.; Sage Publications, Inc.: Thousand Oaks, CA, USA, 2008; p. 379. ISBN 978-1-4129-0644-9. [Google Scholar]
- Wu, Z.; Zhao, H.; Zheng, G. Virtual Human Behavior Modeling and Simulation Implementation in Human-Machine Task Simulation. J. Comput. Graph. 2019, 40, 410–415. [Google Scholar]
- Qu, C.; Brinkman, W.-P.; Ling, Y.; Heynderickx, I. Conversations with a Virtual Human: Synthetic Emotions and Human Responses. Comput. Hum. Behav. 2014, 34, 58–68. [Google Scholar] [CrossRef]
- Francis, J.; Johnston, M.; Robertson, C.; Glidewell, L.; Entwistle, V.; Eccles, M.; Grimshaw, J. What Is Adequate Sample Size? Operationalising Data Saturation for Theory-Based Interview Studies. Psychol. Health 2009, 25, 1229–1245. [Google Scholar] [CrossRef]
- Yang, Y.; Zhong, L.; Li, S.; Yu, A. Research on the Perceived Quality of Virtual Reality Headsets in Human–Computer Interaction. Sensors 2023, 23, 6824. [Google Scholar] [CrossRef]
- Mühlhäuser, M. Smart Products: An Introduction. In Constructing Ambient Intelligence; Communications in Computer and Information Science; Mühlhäuser, M., Ferscha, A., Aitenbichler, E., Eds.; Springer: Berlin/Heidelberg, Germany, 2008; Volume 11, pp. 158–164. [Google Scholar] [CrossRef]
- Moussawi, S.; Koufaris, M.; Benbunan-Fich, R. How Perceptions of Intelligence and Anthropomorphism Affect Adoption of Personal Intelligent Agents. Electron. Mark. 2020, 31, 343–364. [Google Scholar] [CrossRef]
- Mclean, G.; Osei-Frimpong, K.; Barhorst, J. Alexa, Do Voice Assistants Influence Consumer Brand Engagement? Examining the Role of AI-Powered Voice Assistants in Influencing Consumer Brand Engagement. J. Bus. Res. 2021, 124, 312–328. [Google Scholar] [CrossRef]
- Wen, Z.; Hou, J.; Marsh, H. Structural Equation Model Testing: Fit Indices and Chi-Square Criterion. Acta Psychol. Sin. 2004, 36, 186–194. [Google Scholar]
- Levesque, N.; Pons, F. Influencer Engagement on Social Media: A Conceptual Model, the Development and Validation of a Measurement Scale. J. Theor. Appl. Electron. Commer. Res. 2023, 18, 1741–1763. [Google Scholar] [CrossRef]
- Huang, S. The Responsibility Dilemma of Artificial Intelligence: Focusing on Autonomous Agency and the Moral Turing Test. Shandong Soc. Sci. 2020, 4, 11–18. [Google Scholar] [CrossRef]
- Sabou, M.; Kantorovitch, J.; Nikolov, A.; Tokmakoff, A.; Zhou, X.; Motta, E. Position Paper on Realizing Smart Products: Challenges for Semantic Web Technologies. In Proceedings of the International Workshop on Semantic Sensor Networks 2009, Washington, DC, USA, 26 October 2009; p. 522. [Google Scholar]
- Yin, J.; Qiu, X.; Wang, Y. The impact of AI-personalized recommendations on clicking intentions: Evidence from Chinese e-commerce. J. Theor. Appl. Electron. Commer. Res. 2025, 20, 21. [Google Scholar] [CrossRef]
- Song, X. Discussion on the Development Needs of Artificial Intelligence Speech Recognition in Primary Courts. Legal Expo 2020, 15, 89–90+93. [Google Scholar] [CrossRef]
- Miners, Z. Game Developers Employ AI for More Adaptive Play. CIO 2013. Available online: https://www.computerworld.com/article/1403541/game-developers-employ-ai-for-more-adaptive-play.html (accessed on 16 November 2025).
- Holstein, K.; McLaren, B.; Aleven, V. Co-Designing a Real-Time Classroom Orchestration Tool to Support Teacher–AI Complementarity. J. Learn. Anal. 2019, 6, 27–52. [Google Scholar] [CrossRef]
- Yang, H.; Wang, S. The Impact of Artificial Intelligence Products on Consumers’ Perceived Self-Expansion. Jiangxi Soc. Sci. 2021, 41, 211–220. [Google Scholar]
- Liu, Q.; Pang, H.; Wang, X.; Sun, B.; Xu, Y.; Li, T. AI-Supported Language Learning: How Anthropomorphic Technology Influences Learning. E-Educ. Res. 2022, 43, 102–109. [Google Scholar] [CrossRef]
- Qin, M.; Liu, M. How Consumer Perceptions of Virtual Streamers Affect Purchase Intention in Live Streaming Commerce: Based on Cognition–Affect–Behavior Model. Asia Pac. J. Mark. Logist. 2024, 37, 1679–1695. [Google Scholar] [CrossRef]
- Sun, Z.; Li, D. The Mechanism of Virtual Community Customer Perceived Value on Brand Co-Creation Behavior. Time Econ. Trade 2023, 20, 41–45. [Google Scholar] [CrossRef]
- Liu, X.; Xu, J. Mechanisms of Users’ Value Co-Creation Behavior in Live Streaming from the Perspective of Persuasion Theory. J. Shandong Inst. Bus. 2022, 36, 83–93. [Google Scholar]
- Bridges, E.; Florsheim, R. Hedonic and Utilitarian Shopping Goals: The Online Experience. J. Bus. Res. 2008, 61, 309–314. [Google Scholar] [CrossRef]
- Hair, J.F., Jr.; Black, W.C.; Babin, B.J.; Anderson, R.E. Multivariate Data Analysis, 7th ed.; Pearson: Upper Saddle River, NJ, USA, 2010; ISBN 978-0-13-813263-7. [Google Scholar]
- Broniarczyk, S.M.; Griffin, J.G. Decision Difficulty in the Age of Consumer Empowerment. J. Consum. Psychol. 2014, 24, 608–625. [Google Scholar] [CrossRef]
- Botti, S.; Shiv, S. The Psychological Pleasure and Pain of Choosing: When People Prefer Choosing at the Cost of Subsequent Outcome Satisfaction. J. Pers. Soc. Psychol. 2004, 87, 312–326. [Google Scholar] [CrossRef]
- Xie, Z.; Niu, W.; Lin, C.-L.; Fu, S.; Liao, K.-T.; Zhang, W. Loss of control: AI-based decision-making induces negative company evaluation. Chin. Manag. Stud. 2025; ahead of publish. [Google Scholar] [CrossRef]
- Chungang, M. Consumer Personal Information Protection from a Comparative Law Perspective. J. Glob. Res. Educ. Soc. Sci. 2024, 18, 30–34. [Google Scholar] [CrossRef]
- Taylor, D.G.; Lewin, J.E.; Strutton, D. Friends, Fans, and Followers: Do Ads Work on Social Networks? How Gender and Age Shape Receptivity. J. Advert. Res. 2011, 51, 258–275. [Google Scholar] [CrossRef]
- Zhou, T.; Lu, Y. Empirical Analysis of the Impact of Privacy Concern on Mobile Commerce User Adoption. J. Manag. 2010, 7, 1046–1051. [Google Scholar] [CrossRef]
- CIO Times APP Editorial Department. Yang Xueshan’s In-Depth Interpretation of The Principles of Intelligence: What Is Intelligence? Where Does It Come from? Where Is It Going? Inform. Constr. 2018, 2, 46–47. Available online: https://kns.cnki.net/KCMS/detail/detail.aspx?dbcode=CJFQ&dbname=CJFDLAST2018&filename=XXJS201805015 (accessed on 16 November 2025).
- Li, C.; Huang, F. The Impact of Virtual Streamer Anthropomorphism on Consumer Purchase Intention: Cognitive Trust as a Mediator. Behav. Sci. 2024, 14, 1228. [Google Scholar] [CrossRef]







| Basic Information | Category | Count | Percentage | |
|---|---|---|---|---|
| Gender | Male | 12 | 42.86% | |
| Female | 16 | 57.14% | ||
| Age | 50 years old and above | 2 | 7.14% | |
| 40–49 years old | 6 | 21.43% | ||
| 30–39 years old | 8 | 28.57% | ||
| 18–29 years old | 11 | 39.29% | ||
| Under 18 years old | 1 | 3.57% | ||
| Participant Roles | Consumer | Private Enterprise | 6 | 21.43% |
| State-Owned Enterprise | 5 | 17.86% | ||
| Government/Public Institution | 1 | 3.57% | ||
| Freelancer | 2 | 7.14% | ||
| University Student | 5 | 17.86% | ||
| e-Commerce Live Stream Operation Company | 4 | 14.29% | ||
| Virtual Human Technology Supplier | 5 | 17.86% | ||
| Education | Doctor’s degree | 3 | 10.71% | |
| Master’s degree | 7 | 25.00% | ||
| Bachelor’s degree | 9 | 32.14% | ||
| Associate Degree | 8 | 28.57% | ||
| High School/Vocational | 1 | 3.57% | ||
| Category | Sub-Category | Initial Category |
|---|---|---|
| C1 Guidance Intelligence | B1 Proactive ability | A1 Proactive greeting |
| A2 Proactive sharing | ||
| B2 Knowledge acquisition ability | A3 Product and brand knowledge | |
| A4 Promotional event knowledge | ||
| C2 Recognition Intelligence | B3 Information acquisition ability | A5 Personal information collection |
| A6 Shopping information collection | ||
| B4 Scenario awareness ability | A7 Shopping needs perception | |
| A8 After-sales needs perception | ||
| C3 Analysis Intelligence | B5 Understanding ability | A9 Language understanding |
| A10 Emotional understanding | ||
| B6 Reaction ability | A11 Quick response | |
| A12 Precision | ||
| A13 Stability | ||
| C4 Feedback Intelligence | B7 Personification ability | A14 Natural expression |
| A15 Human-like pronunciation | ||
| A16 Persona and personality | ||
| B8 Communication ability | A17 Conversation script | |
| A18 Topic |
| Dimensions | Item | Item Description | Item Source |
|---|---|---|---|
| Guidance Intelligence | GIN1 | When I enter the e-commerce virtual anchor’s live-streaming room, I find it proactively greets me with a warm welcome to capture my attention. | Grounded theory |
| GIN2 | When I enter the e-commerce virtual anchor’s live-streaming room, I find it actively shares information to guide my shopping experience. | Grounded theory | |
| GIN3 | When I enter the e-commerce virtual anchor’s live-streaming room, I find that its extensive product knowledge helps me understand featured items. | Grounded theory | |
| GIN4 | When I enter the e-commerce virtual anchor’s live-streaming room, I find its comprehensive marketing knowledge introduces me to promotions. | Grounded theory | |
| Recognition Intelligence | RIN1 | While in the e-commerce virtual anchor’s live-streaming room, I find that it recognizes my identity. | Grounded theory |
| RIN2 | When in the e-commerce virtual anchor’s live-streaming room, I find that it can recognize whether I’ve shopped there before. | Grounded theory | |
| RIN3 | During conversations with the e-commerce virtual anchor, I find that it detects my purchase intent. | Grounded theory | |
| RIN4 | During conversations with the e-commerce virtual anchor, I find that it recognizes when I need after-sales support. | Grounded theory | |
| RIN5 | During conversations with the e-commerce virtual anchor, I find that it understands my preferences. | Mühlhäuser (2008) [56] | |
| Analysis Intelligence | AIN1 | When I share my needs with the e-commerce virtual anchor, it analyzes our conversation content. | Grounded theory |
| AIN2 | When I tell the e-commerce virtual anchor my needs, I find that it can analyze my emotions during our conversation. | Grounded theory | |
| AIN3 | When I share my needs with the e-commerce virtual anchor, it performs analysis much faster than a real person. | Grounded theory | |
| AIN4 | When I share my needs with the e-commerce virtual anchor, it responds more accurately with fewer errors than a real person. | Moussawi (2020) [57] | |
| AIN5 | When I tell the e-commerce virtual anchor about my needs, its analysis remains more stable than a real person’s—both in processing state and emotional response. | Grounded theory | |
| Feedback Intelligence | FIN1 | When the e-commerce virtual anchor responds to me, I find its emotional expressions, verbal communication, and body language all appear natural and smooth. | Grounded theory |
| FIN2 | When the e-commerce virtual anchor gives feedback, its voice sounds exactly like a real human’s, in terms of speech, tone, and vocal quality. | Grounded theory | |
| FIN3 | When e-commerce virtual anchor gives feedback to me, its style aligns with its character and the products it sells. | Grounded theory | |
| FIN4 | When the e-commerce virtual anchor communicates, I find it effectively uses sales techniques to achieve its goals. | Grounded theory | |
| FIN5 | When the e-commerce virtual anchor responds, I find it skillfully incorporates relevant topics into our conversation. | Grounded theory | |
| FIN6 | When I receive feedback from the e-commerce virtual anchor, I feel like I’m interacting with a real person. | McLean et al. (2021) [58] |
| Basic Information | Category | Count | Percentage |
|---|---|---|---|
| Gender | Male | 49 | 40.16% |
| Female | 73 | 59.84% | |
| Age | 18–30 years old | 31 | 25.41% |
| 31–40 years old | 44 | 36.07% | |
| 41–50 years old | 27 | 22.13% | |
| 51–60 years old | 17 | 13.93% | |
| Over 60 years old | 3 | 2.46% | |
| Education | Junior High or Below | 3 | 2.46% |
| High School/Vocational | 26 | 21.31% | |
| Associate Degree | 44 | 36.07% | |
| Bachelor’s Degree | 37 | 30.33% | |
| Master’s or Above | 12 | 9.84% | |
| Occupation | State-Owned Enterprise | 21 | 17.21% |
| Government/Public Institution | 17 | 13.93% | |
| Private Enterprise | 45 | 36.89% | |
| Foreign Enterprise | 22 | 18.03% | |
| University Student | 12 | 9.84% | |
| Freelancer | 5 | 4.10% | |
| Monthly Income (CNY) | Below 3000 CNY | 23 | 18.85% |
| 3000–6500 CNY | 49 | 40.16% | |
| 6500–10,000 CNY | 32 | 26.23% | |
| Above 10,000 CNY | 18 | 14.75% |
| Variable | Variable Dimensions | Item | CITC | Cronbach’s α After Deletion | Cronbach’s α |
|---|---|---|---|---|---|
| Intelligence of e-commerce virtual anchors | Guidance Intelligence | GIN1 | 0.849 | 0.928 | 0.942 |
| GIN2 | 0.862 | 0.925 | |||
| GIN3 | 0.871 | 0.921 | |||
| GIN4 | 0.867 | 0.923 | |||
| Recognition Intelligence | RIN1 | 0.143 | 0.899 | 0.788 | |
| RIN2 | 0.672 | 0.713 | |||
| RIN3 | 0.664 | 0.715 | |||
| RIN4 | 0.794 | 0.676 | |||
| RIN5 | 0.752 | 0.699 | |||
| Analysis Intelligence | AIN1 | 0.68 | 0.867 | 0.883 | |
| AIN2 | 0.674 | 0.868 | |||
| AIN3 | 0.72 | 0.857 | |||
| AIN4 | 0.745 | 0.852 | |||
| AIN5 | 0.776 | 0.844 | |||
| Feedback Intelligence | FIN1 | 0.769 | 0.79 | 0.845 | |
| FIN2 | 0.808 | 0.787 | |||
| FIN3 | 0.074 | 0.931 | |||
| FIN4 | 0.731 | 0.8 | |||
| FIN5 | 0.811 | 0.785 | |||
| FIN6 | 0.78 | 0.789 |
| Variable | Variable Dimensions | Item | CITC | Cronbach’s α After Deletion | Cronbach’s α |
|---|---|---|---|---|---|
| Intelligence of e-commerce virtual anchors | Guidance Intelligence | GIN1 | 0.849 | 0.928 | 0.942 |
| GIN2 | 0.862 | 0.925 | |||
| GIN3 | 0.871 | 0.921 | |||
| GIN4 | 0.867 | 0.923 | |||
| Recognition Intelligence | RIN1 | 0.724 | 0.889 | 0.899 | |
| RIN2 | 0.747 | 0.881 | |||
| RIN3 | 0.862 | 0.837 | |||
| RIN4 | 0.78 | 0.87 | |||
| Analysis Intelligence | AIN1 | 0.68 | 0.867 | 0.883 | |
| AIN2 | 0.674 | 0.868 | |||
| AIN3 | 0.72 | 0.857 | |||
| AIN4 | 0.745 | 0.852 | |||
| AIN5 | 0.776 | 0.844 | |||
| Feedback Intelligence | FIN1 | 0.778 | 0.924 | 0.931 | |
| FIN2 | 0.868 | 0.907 | |||
| FIN3 | 0.782 | 0.922 | |||
| FIN4 | 0.85 | 0.909 | |||
| FIN5 | 0.821 | 0.915 |
| Variable | Item | Item Description |
|---|---|---|
| Guidance Intelligence | GIN1 | When I enter the e-commerce virtual anchor’s live-streaming room, I find it proactively greets me with a warm welcome to capture my attention. |
| GIN2 | When I enter the e-commerce virtual anchor’s live-streaming room, I find it actively shares information to guide my shopping experience. | |
| GIN3 | When I enter the e-commerce virtual anchor’s live-streaming room, I find that its extensive product knowledge helps me understand featured items. | |
| GIN4 | When I enter the e-commerce virtual anchor’s live-streaming room, I find its comprehensive marketing knowledge introduces me to promotions. | |
| Recognition Intelligence | RIN1 | When in the e-commerce virtual anchor’s live-streaming room, I find that it can recognize whether I’ve shopped there before. |
| RIN2 | During conversations with the e-commerce virtual anchor, I find that it detects my purchase intent. | |
| RIN3 | During conversations with the e-commerce virtual anchor, I find that it recognizes when I need after-sales support. | |
| RIN4 | During conversations with the e-commerce virtual anchor, I find that it understands my preferences. | |
| Analysis Intelligence | AIN1 | When I share my needs with the e-commerce virtual anchor, it analyzes our conversation content. |
| AIN2 | When I tell the e-commerce virtual anchor my needs, I find that it can analyze my emotions during our conversation. | |
| AIN3 | When I share my needs with the e-commerce virtual anchor, it performs analysis much faster than a real person. | |
| AIN4 | When I share my needs with the e-commerce virtual anchor, it responds more accurately with fewer errors than a real person. | |
| AIN5 | When I tell the e-commerce virtual anchor about my needs, its analysis remains more stable than a real person’s—both in processing state and emotional response. | |
| Feedback Intelligence | FIN1 | When the e-commerce virtual anchor responds to me, I find its emotional expressions, verbal communication, and body language all appear natural and smooth. |
| FIN2 | When the e-commerce virtual anchor gives feedback, its voice sounds exactly like real humans’, in terms of speech, tone, and vocal quality. | |
| FIN3 | When e-commerce virtual anchor gives feedback to me, its style aligns with its character and the products it sells. | |
| FIN4 | When the e-commerce virtual anchor communicates, I find it effectively uses sales techniques to achieve its goals. | |
| FIN5 | When the e-commerce virtual anchor responds, I find it skillfully incorporates relevant topics into our conversation. |
| Basic Information | Category | Count | Percentage |
|---|---|---|---|
| Gender | Male | 214 | 39.93% |
| Female | 322 | 60.07% | |
| Age | 18–30 years old | 188 | 35.07% |
| 31–40 years old | 168 | 31.34% | |
| 41–50 years old | 103 | 19.22% | |
| 51–60 years old | 62 | 11.57% | |
| Over 60 years old | 15 | 2.80% | |
| Education | Junior High or Below | 26 | 4.85% |
| High School/Vocational | 77 | 14.37% | |
| Associate Degree | 191 | 35.63% | |
| Bachelor’s Degree | 156 | 29.10% | |
| Master’s or Above | 86 | 16.04% | |
| Occupation | State-Owned Enterprise | 106 | 19.78% |
| Government/Public Institution | 78 | 14.55% | |
| Private Enterprise | 164 | 30.60% | |
| Foreign Enterprise | 95 | 17.72% | |
| University Student | 78 | 14.55% | |
| Freelancer | 15 | 2.80% | |
| Monthly Income (CNY) | Below 3000 CNY | 90 | 16.79% |
| 3000–6500 CNY | 173 | 32.28% | |
| 6500–10,000 CNY | 188 | 35.07% | |
| Above 10,000 CNY | 85 | 15.86% |
| Variable | Variable Dimensions | Item | CITC | Cronbach’s α After Deletion | Cronbach’s α |
|---|---|---|---|---|---|
| Intelligence of e-commerce virtual anchors | Guidance Intelligence | GIN1 | 0.844 | 0.924 | 0.939 |
| GIN2 | 0.867 | 0.917 | |||
| GIN3 | 0.853 | 0.921 | |||
| GIN4 | 0.859 | 0.92 | |||
| Recognition Intelligence | RIN1 | 0.731 | 0.905 | 0.909 | |
| RIN2 | 0.785 | 0.886 | |||
| RIN3 | 0.866 | 0.856 | |||
| RIN4 | 0.803 | 0.881 | |||
| Analysis Intelligence | AIN1 | 0.699 | 0.863 | 0.883 | |
| AIN2 | 0.696 | 0.864 | |||
| AIN3 | 0.739 | 0.854 | |||
| AIN4 | 0.731 | 0.856 | |||
| AIN5 | 0.731 | 0.855 | |||
| Feedback Intelligence | FIN1 | 0.79 | 0.927 | 0.935 | |
| FIN2 | 0.844 | 0.916 | |||
| FIN3 | 0.815 | 0.922 | |||
| FIN4 | 0.848 | 0.916 | |||
| FIN5 | 0.836 | 0.918 |
| KMO Value | 0.934 | |
| Bartlett’s Test of Sphericity | Approximate Chi-Square | 3842.884 |
| df | 153 | |
| Sig. | 0 | |
| Item | Component | |||
|---|---|---|---|---|
| Factor 1 | Factor 2 | Factor 3 | Factor 4 | |
| GIN1 | 0.819 | |||
| GIN2 | 0.843 | |||
| GIN3 | 0.776 | |||
| GIN4 | 0.815 | |||
| RIN1 | 0.719 | |||
| RIN2 | 0.784 | |||
| RIN3 | 0.826 | |||
| RIN4 | 0.771 | |||
| AIN1 | 0.775 | |||
| AIN2 | 0.771 | |||
| AIN3 | 0.821 | |||
| AIN4 | 0.81 | |||
| AIN5 | 0.841 | |||
| FIN1 | 0.812 | |||
| FIN2 | 0.797 | |||
| FIN3 | 0.763 | |||
| FIN4 | 0.847 | |||
| FIN5 | 0.804 | |||
| RMSEA | GFI | NFI | CFI | IFI | TLI | |
|---|---|---|---|---|---|---|
| 1.289 | 0.033 | 0.94 | 0.958 | 0.99 | 0.99 | 0.988 |
| Variable | Path | Loading Coefficient | AVE | CR |
|---|---|---|---|---|
| Guidance Intelligence | GIN1 ← guidance intelligence | 0.874 | 0.7806 | 0.9344 |
| GIN2 ← guidance intelligence | 0.895 | |||
| GIN3 ← guidance intelligence | 0.881 | |||
| GIN4 ← guidance intelligence | 0.884 | |||
| Recognition Intelligence | RIN1 ← recognition intelligence | 0.786 | 0.7248 | 0.9131 |
| RIN2 ← recognition intelligence | 0.839 | |||
| RIN3 ← recognition intelligence | 0.92 | |||
| RIN4 ← recognition intelligence | 0.855 | |||
| Analysis Intelligence | AIN1 ← analysis intelligence | 0.764 | 0.5998 | 0.8822 |
| AIN2 ← analysis intelligence | 0.742 | |||
| AIN3 ← analysis intelligence | 0.801 | |||
| AIN4 ← analysis intelligence | 0.782 | |||
| AIN5 ← analysis intelligence | 0.782 | |||
| Feedback Intelligence | FIN1 ← feedback intelligence | 0.848 | 0.7478 | 0.9368 |
| FIN2 ← feedback intelligence | 0.869 | |||
| FIN3 ← feedback intelligence | 0.846 | |||
| FIN4 ← feedback intelligence | 0.872 | |||
| FIN5 ← feedback intelligence | 0.888 |
| Guidance Intelligence | Recognition Intelligence | Analysis Intelligence | Feedback Intelligence | |
|---|---|---|---|---|
| Guidance Intelligence | 0.7806 | |||
| Recognition Intelligence | 0.695 *** | 0.7248 | ||
| Analysis Intelligence | 0.379 *** | 0.349 *** | 0.5998 | |
| Feedback Intelligence | 0.672 *** | 0.721 *** | 0.385 *** | 0.7478 |
| AVE square root | 0.8835 | 0.8514 | 0.7745 | 0.8819 |
| Variable | Code | Source |
|---|---|---|
| Guidance Intelligence | GIN1 | Previous Research |
| GIN2 | ||
| GIN3 | ||
| GIN1 | ||
| Recognition Intelligence | RIN1 | |
| RIN2 | ||
| RIN3 | ||
| RIN4 | ||
| Analysis Intelligence | AIN1 | |
| AIN2 | ||
| AIN3 | ||
| AIN4 | ||
| AIN5 | ||
| Feedback Intelligence | FIN1 | |
| FIN2 | ||
| FIN3 | ||
| FIN4 | ||
| FIN5 | ||
| Utilitarian Shopping Value | USV1 | Babin (1994) [41] Bridges (2007) [72] |
| USVI2 | ||
| USV3 | ||
| USV4 | ||
| Hedonic Shopping Value | HSV1 | |
| HSV2 | ||
| HSV3 | ||
| HSV4 | ||
| Participation Behavior | PAR1 | Yi (2013) [35] |
| PAR2 | ||
| PAR3 |
| Basic Information | Category | Count | Percentage |
|---|---|---|---|
| Gender | Male | 292 | 44.31% |
| Female | 367 | 55.69% | |
| Age | 18–30 years old | 187 | 28.38% |
| 31–40 years old | 154 | 23.37% | |
| 41–50 years old | 146 | 22.15% | |
| 51–60 years old | 106 | 16.08% | |
| Over 60 years old | 66 | 10.02% | |
| Education | Junior High or Below | 43 | 6.53% |
| High School/Vocational | 148 | 22.46% | |
| Associate Degree | 201 | 30.50% | |
| Bachelor’s Degree | 183 | 27.77% | |
| Master’s or Above | 84 | 12.75% | |
| Occupation | State-Owned Enterprise | 117 | 17.75% |
| Government/Public Institution | 125 | 18.97% | |
| Private Enterprise | 142 | 21.55% | |
| Foreign Enterprise | 128 | 19.42% | |
| University Student | 93 | 14.11% | |
| Freelancer | 54 | 8.19% | |
| Monthly Income (CNY) | Below 3000 CNY | 197 | 29.89% |
| 3000–6500 CNY | 206 | 31.26% | |
| 6500–10,000 CNY | 172 | 26.10% | |
| Above 10,000 CNY | 84 | 12.75% |
| Item | Mean | Standard Dev. | CITC | Cronbach’s α | CR | AVE |
|---|---|---|---|---|---|---|
| GIN1 | 4.39 | 1.609 | 0.882 | 0.924 | 0.9044 | 0.7029 |
| GIN2 | 4.47 | 1.584 | 0.817 | |||
| GIN3 | 4.43 | 1.582 | 0.832 | |||
| GIN4 | 4.41 | 1.605 | 0.821 | |||
| RIN1 | 4.9 | 1.315 | 0.757 | 0.895 | 0.8513 | 0.5888 |
| RIN2 | 4.83 | 1.296 | 0.773 | |||
| RIN3 | 4.95 | 1.368 | 0.76 | |||
| RIN4 | 4.94 | 1.391 | 0.779 | |||
| AIN1 | 4.87 | 1.405 | 0.644 | 0.881 | 0.842 | 0.5177 |
| AIN2 | 4.73 | 1.443 | 0.74 | |||
| AIN3 | 4.73 | 1.419 | 0.821 | |||
| AIN4 | 4.61 | 1.549 | 0.69 | |||
| AIN5 | 4.69 | 1.526 | 0.69 | |||
| FIN1 | 4.82 | 1.504 | 0.8 | 0.9 | 0.8682 | 0.5699 |
| FIN2 | 4.75 | 1.476 | 0.683 | |||
| FIN3 | 4.82 | 1.477 | 0.677 | |||
| FIN4 | 4.85 | 1.459 | 0.798 | |||
| FIN5 | 4.88 | 1.491 | 0.805 | |||
| USV1 | 4.63 | 1.441 | 0.686 | 0.873 | 0.8211 | 0.5356 |
| USV2 | 4.63 | 1.383 | 0.678 | |||
| USV3 | 4.92 | 1.29 | 0.807 | |||
| USV4 | 4.88 | 1.316 | 0.749 | |||
| HSV1 | 5.03 | 1.384 | 0.8 | 0.907 | 0.8949 | 0.63 |
| HSV2 | 5.04 | 1.351 | 0.791 | |||
| HSV3 | 5.17 | 1.403 | 0.818 | |||
| HSV4 | 4.96 | 1.359 | 0.784 | |||
| HSV5 | 4.97 | 1.405 | 0.775 | |||
| PAR1 | 5.17 | 1.543 | 0.751 | 0.907 | 0.8705 | 0.628 |
| PAR2 | 5.09 | 1.483 | 0.878 | |||
| PAR3 | 5.22 | 1.496 | 0.782 | |||
| PAR4 | 5.22 | 1.452 | 0.752 |
| Guidance Intelligence | Recognition Intelligence | Analysis Intelligence | Feedback Intelligence | |
|---|---|---|---|---|
| Guidance Intelligence | 0.7029 | |||
| Recognition Intelligence | 0.409 ** | 0.5888 | ||
| Analysis Intelligence | 0.685 *** | 0.482 *** | 0.5177 | |
| Feedback Intelligence | 0.7 *** | 0.480 *** | 0.729 *** | 0.5699 |
| AVE square root | 0.8384 | 0.7673 | 0.7195 | 0.7549 |
| Fitting Index | CMIN/DF | RMSEA | NFI | CFI | IFI | TLI | TLI | Utilitarian Shopping Value R2 | Hedonic Shopping Value R2 | Consumer Participation Behavior R2 |
|---|---|---|---|---|---|---|---|---|---|---|
| Model value | 2.295 | 0.044 | 0.942 | 0.967 | 0.967 | 0.962 | 0.988 | 0.38 | 0.42 | 0.45 |
| Path | Non-Standardized Coefficient α | Standardized Coefficient β | S.E. | C.R. | p |
|---|---|---|---|---|---|
| GIN → PAR | −0.28 | −0.312 | 0.043 | −2.983 | *** |
| RIN → PAR | −0.169 | −0.147 | 0.057 | 3.526 | 0.003 |
| AIN → PAR | 0.257 | 0.207 | 0.073 | 4.129 | *** |
| FIN → PAR | 0.247 | 0.248 | 0.06 | −6.528 | *** |
| GIN → USV | 0.09 | 0.119 | 0.032 | 2.84 | 0.005 |
| RIN → USV | 0.447 | 0.461 | 0.036 | 12.556 | *** |
| AIN → USV | 0.207 | 0.199 | 0.049 | 4.204 | *** |
| FIN → USV | 0.231 | 0.275 | 0.04 | 5.747 | *** |
| GIN → HSV | 0.09 | 0.107 | 0.034 | 2.609 | 0.009 |
| RIN → HSV | 0.116 | 0.109 | 0.033 | 3.5 | *** |
| AIN → HSV | 0.44 | 0.382 | 0.056 | 7.838 | *** |
| FIN → HSV | 0.355 | 0.383 | 0.044 | 8.042 | *** |
| USV → PAR | 0.45 | 0.379 | 0.086 | 5.235 | *** |
| HSV → PAR | 0.427 | 0.397 | 0.069 | 6.184 | *** |
| Parameter | Bias-Corrected 95%CI | Percentile 95%CI | ||||
|---|---|---|---|---|---|---|
| Lower | Upper | p | Lower | Upper | p | |
| RIN → PAR | −0.277 | −0.068 | 0.002 | −0.279 | −0.07 | 0.002 |
| AIN → PAR | 0.11 | 0.411 | 0.002 | 0.108 | 0.408 | 0.002 |
| FIN → PAR | 0.129 | 0.366 | 0 | 0.131 | 0.369 | 0 |
| GIN → USV → PAR | 0.014 | 0.078 | 0.002 | 0.012 | 0.076 | 0.003 |
| RIN → USV → PAR | 0.128 | 0.308 | 0 | 0.125 | 0.3 | 0 |
| AIN → USV → PAR | 0.048 | 0.158 | 0 | 0.046 | 0.154 | 0 |
| FIN → USV → PAR | 0.058 | 0.17 | 0 | 0.054 | 0.163 | 0 |
| GIN → HSV → PAR | 0.01 | 0.076 | 0.008 | 0.008 | 0.073 | 0.012 |
| RIN → HSV → PAR | 0.02 | 0.09 | 0.001 | 0.018 | 0.088 | 0.001 |
| AIN → HSV → PAR | 0.119 | 0.277 | 0 | 0.116 | 0.272 | 0 |
| FIN → HSV → PAR | 0.097 | 0.224 | 0 | 0.095 | 0.221 | 0 |
Disclaimer/Publisher’s Note: The statements, opinions and data contained in all publications are solely those of the individual author(s) and contributor(s) and not of MDPI and/or the editor(s). MDPI and/or the editor(s) disclaim responsibility for any injury to people or property resulting from any ideas, methods, instructions or products referred to in the content. |
© 2025 by the authors. Licensee MDPI, Basel, Switzerland. This article is an open access article distributed under the terms and conditions of the Creative Commons Attribution (CC BY) license (https://creativecommons.org/licenses/by/4.0/).
Share and Cite
Zhong, L.; Xie, Y.; Yang, Y.; Zhao, Y. Measuring the Intelligence of Virtual Anchors in E-Commerce: Scale Development and Validation from a Human–Computer Interaction Perspective. J. Theor. Appl. Electron. Commer. Res. 2025, 20, 326. https://doi.org/10.3390/jtaer20040326
Zhong L, Xie Y, Yang Y, Zhao Y. Measuring the Intelligence of Virtual Anchors in E-Commerce: Scale Development and Validation from a Human–Computer Interaction Perspective. Journal of Theoretical and Applied Electronic Commerce Research. 2025; 20(4):326. https://doi.org/10.3390/jtaer20040326
Chicago/Turabian StyleZhong, Linling, Yuxi Xie, Yongzhong Yang, and Yanxiang Zhao. 2025. "Measuring the Intelligence of Virtual Anchors in E-Commerce: Scale Development and Validation from a Human–Computer Interaction Perspective" Journal of Theoretical and Applied Electronic Commerce Research 20, no. 4: 326. https://doi.org/10.3390/jtaer20040326
APA StyleZhong, L., Xie, Y., Yang, Y., & Zhao, Y. (2025). Measuring the Intelligence of Virtual Anchors in E-Commerce: Scale Development and Validation from a Human–Computer Interaction Perspective. Journal of Theoretical and Applied Electronic Commerce Research, 20(4), 326. https://doi.org/10.3390/jtaer20040326

