Next Article in Journal
How Do Complementary Assets Influence the Value Innovation of Service Platform Enterprises? Evidence from a Dual Case Study in China
Previous Article in Journal
Strategic Interactions in Omni-Channel Retailing: Analyzing Manufacturer’s Green Contract Design and Mode Selection
 
 
Font Type:
Arial Georgia Verdana
Font Size:
Aa Aa Aa
Line Spacing:
Column Width:
Background:
Article

From Browsing to Buying: Determinants of Impulse Buying Behavior in Mobile Commerce

by
Manuel Escobar-Farfán
1,
Iván Veas-González
2,*,
Elizabeth García-Salirrosas
3,
Karen Veas-Salinas
1,
Valentina Veas-Santibañez
1 and
Josune Zavala-González
1
1
Department of Administration, Faculty of Administration and Economics, University of Santiago of Chile (USACH), Santiago 9170020, Chile
2
Departamento de Administración, Facultad de Economía y Administración, Universidad Católica del Norte, Antofagasta 1270709, Chile
3
Faculty of Management Science, Universidad Autónoma del Perú, Lima 15842, Peru
*
Author to whom correspondence should be addressed.
J. Theor. Appl. Electron. Commer. Res. 2025, 20(4), 266; https://doi.org/10.3390/jtaer20040266
Submission received: 16 June 2025 / Revised: 3 September 2025 / Accepted: 11 September 2025 / Published: 2 October 2025
(This article belongs to the Topic Digital Marketing Dynamics: From Browsing to Buying)

Abstract

Mobile commerce has transformed the retail landscape, yet the determinants of impulse buying behavior in this environment remain understudied, particularly in emerging markets. This research investigates the factors influencing impulse buying in mobile commerce in Chile using the Stimulus–Organism–Response framework. A quantitative cross-sectional study collected data from 451 mobile shoppers via an online survey. Structural equation modeling with PLS-SEM revealed that eight of the thirteen hypothesized relationships were significant. Mobile application factors (visual appeal and portability) positively influenced hedonic and utilitarian values. Among personal factors, economic well-being, family influence, and credit card use directly impacted impulse buying, while time availability did not. Hedonic value strongly influenced impulse buying behavior, but utilitarian value showed no significant effect. Contrary to expectations, the COVID-19 pandemic negatively impacted impulse buying. These findings extend theoretical understanding of mobile impulse buying determinants and provide practical insights for mobile commerce developers and marketers to enhance their platforms and strategies.

1. Introduction

The rapid development of wireless technology and the high penetration rate of mobile devices have transformed mobile commerce (m-commerce) into one of the most popular shopping channels [1,2]. This platform allows consumers to satisfy their purchasing needs quickly, as many sites require only an email and a password to complete transactions with a single click [3]. While shopping has become integral to daily life, many purchases are unplanned or sudden, associated with strong desires and feelings of joy and excitement [4,5]. This phenomenon, impulse buying, is significantly facilitated by internet access and mobile applications. According to Hausman [6], impulsive purchases trigger between 30% and 50% of all retail sales, and 90% of consumers make impulsive purchases occasionally.
Impulse buying is a growing global phenomenon that has evolved alongside new commerce modalities, particularly online sales. In 2024, global e-commerce sales reached $6.09 trillion worldwide, representing approximately 20% of total retail sales, with projections reaching $6.56 trillion by 2025 [7]. More than 72% of online shoppers have impulsively bought an item due to an advertised discount, with the average consumer spending $281.75 per month on impulse purchases in 2024 [8]. In the United States, more than 35% of consumers reported they were most likely to make impulse purchases online in 2023 [9].
Despite extensive research in traditional retail and desktop e-commerce contexts, impulse buying in mobile commerce exhibits distinct empirical gaps that require specialized investigation. Current literature demonstrates a cross-platform research deficiency, where most studies examine traditional retail and desktop e-commerce settings with insufficient exploration of mobile-specific behavioral patterns [10]. Additionally, methodological limitations persist as existing impulse buying measurement instruments were designed for traditional retail or desktop contexts and fail to capture unique mobile behavioral patterns, creating significant measurement gaps in the field [11,12].
The general objective of this research is to identify and contrast the variables that influence impulse buying behavior on mobile commerce platforms, while also analyzing the effect of the COVID-19 pandemic on impulse purchases. Following the Stimulus–Organism–Response (S-O-R) theoretical framework, which has been successfully applied to understand consumer behavior in e-commerce contexts [13]. This study examines how various stimuli in the mobile shopping environment affect consumers’ internal states, ultimately leading to impulsive purchase responses. Specifically, this study aims to: (1) identify variables influencing impulse buying in mobile commerce; (2) analyze relationships between variables proposed as antecedents of impulsive behavior in mobile commerce; (3) analyze the effect of impulse buying; (4) test the relationships and hypotheses indicated in the proposed model.
Based on the Stimulus–Organism–Response (S-O-R) framework, this research proposes an integrated model examining multiple determinants of impulse buying behavior in mobile commerce [14,15,16]. The model considers two categories of stimuli: mobile application factors (visual appeal, portability, and task-relevant information) and personal factors (economic well-being, family influence, time availability, and credit card use). These stimuli are proposed to influence impulse purchases directly and indirectly through the mediating effects of hedonic and utilitarian value perceptions. Additionally, trust is examined as a critical factor in the mobile shopping context, where transactions occur without physical interaction with products or salespeople. The model also incorporates the COVID-19 effect as a unique situational factor that may have unprecedentedly altered impulse buying patterns. This comprehensive approach integrates technological, personal, and situational variables, providing a more holistic understanding of impulse buying behavior in the mobile commerce environment.

2. Theoretical Background

2.1. Impulse Buying Behavior in Mobile Commerce

Contemporary studies recognize that impulse buying is a multifaceted construct encompassing conative, visceral, and cognitive dimensions, including rapid decision-making, on-the-spot actions, and compelling psychological urges [17]. Contemporary studies recognize that individual traits do not solely determine impulse buying, but are also influenced by a complex interplay of internal and external factors, including psychological characteristics such as sensation-seeking, varying motives (hedonic and utilitarian), consumer resources (time and money), and marketing stimuli [18] https://link.springer.com/article/10.1007/s11747-019-00670-w, accessed on 3 September 2025. Additionally, the digital transformation of commerce has fundamentally altered impulse buying patterns, with the convenience and automation of online and mobile shopping making impulsive purchases increasingly accessible, while targeted advertisements and social media presence further facilitate hasty purchase decisions [19].
Specifically, existing research lacks an examination of mobile-unique environmental factors, including portability effects, location-based triggers, time-fragmented usage patterns, and device-switching behaviors that fundamentally distinguish mobile commerce experiences from those on desktops. Mobile commerce and traditional e-commerce demonstrate substantial behavioral and technological differences that warrant distinct theoretical consideration. Mobile environments promote intuitive, heuristic processing, while desktop environments favor analytical, deliberative thinking, creating fundamentally different decision-making pathways, affecting impulse buying behavior [20]. Empirical evidence reveals that mobile platforms show 16.7% lower conversion rates (2.0% vs. 2.4% desktop) and 47.6% lower average order values ($104.83 vs. $155), while exhibiting 43.2% higher add-to-cart rates, suggesting different engagement patterns rather than inferior performance [21]. Touch interface interactions create different gesture patterns and psychological ownership effects compared to desktop pointing-and-clicking behaviors, with mobile users showing 67% more navigation difficulties due to screen size limitations that affect cognitive processing during purchase decisions [11]. These platform-specific characteristics necessitate dedicated theoretical frameworks for understanding impulse buying in mobile contexts.

2.2. The Stimulus–Organism–Response (S-O-R) Model

The theoretical foundation of this research is the Stimulus–Organism–Response (S-O-R) model, developed by Mehrabian and Russell [22] and grounded in environmental psychology. This model focuses on the impact of stimuli on three emotional states—pleasure, arousal, and dominance—providing the theoretical basis for understanding the effect of environmental elements on consumer behavior. In online shopping environments, the S-O-R theory has proven to be an appropriate theoretical lens for understanding how web-based stimuli influence online consumer behavior [23,24,25], with recent studies successfully applying it to mobile commerce contexts [13,15].
The S-O-R model consists of three key components: First, the Stimulus is defined as the actual product or the extrinsic attributes of the product and the purchasing context, such as the shopping environment, sales, and other shoppers [26]. In mobile commerce, stimuli include mobile application factors (visual appeal, portability, information) and personal factors (economic well-being, family influence, time availability, credit card use). Secondly, an Organism refers to consumers’ internal evaluations, and the judgment is generated when interacting with different stimuli [22,27]. It has been detailed as “previous experiences, knowledge, beliefs, attitudes, predispositions, intentions, values, cognitive networks, schemes, scripts, motives, the individual’s personality, feelings” [28]. Trust, hedonic value, utilitarian value, and COVID-19 perception act as organizational elements in this research. Responses represent the results and user decisions based on cognitive, affective, or emotional reactions and include an approach or avoidance behavior [29,30]. In the shopping context, the response has two perspectives: the implicit need to buy and the actual implicit buying behavior [31]. In our research, impulse buying behavior is the response.

2.3. Antecedents of Impulse Buying in Mobile Commerce

Based on the S-O-R framework and previous literature, we propose a model that examines multiple determinants of impulse buying behavior in mobile commerce. The model considers stimuli, organism, and response factors within the mobile commerce context, integrating mobile application factors, personal factors, and value perceptions as key antecedents.

2.3.1. Mobile-Specific Extensions to S-O-R Framework

This study extends the traditional S-O-R framework by incorporating mobile-specific environmental factors that create unique stimulus conditions not present in desktop or offline contexts [11,20]. These mobile-unique extensions include: (1) portability-enabled contextual purchasing triggers that allow consumers to shop spontaneously across different physical locations and temporal contexts [32,33]; (2) touch-interface psychological effects that enhance emotional engagement through haptic feedback, creating more substantial psychological ownership compared to traditional point-and-click interfaces [34,35]; (3) location-awareness capabilities that provide real-time, contextually relevant stimuli based on geographic positioning [1,36]; (4) seamless payment integration that reduces purchase friction through one-touch purchasing systems [37,38].
These constraints create what we term “mobile-mediated impulse facilitation”—a phenomenon where technological limitations paradoxically enhance impulsive behaviors by reducing cognitive load and accelerating decision-making processes [5,39]. Furthermore, mobile commerce introduces novel organism-level mediators, including device attachment, mobility context, and fragmented attention patterns that interact with traditional value perceptions to create hybrid evaluation processes unique to the mobile context, thereby extending existing theoretical understanding of impulse buying mechanisms [2,15].

2.3.2. Mobile Application Factors

Visual Appeal
Visual appeal utilizes vibrant colors, crisp displays, aesthetically pleasing screen layouts, and captivating imagery to draw users in. This becomes particularly crucial in digital environments where visual interaction is the primary means of user engagement [24,35,40]. Mobile applications’ visual appeal can substantially affect evaluation and enjoyment, with recent research demonstrating significant relationships between visual elements and impulse buying behaviors [34,39,41]. Therefore:
H1: 
Visual appeal directly and positively impacts hedonic value in online impulse buying.
H2: 
Visual appeal directly and positively impacts utilitarian value in online impulse buying.
Portability
Portability represents the key characteristic that mobile users appreciate, referring to the physical convenience of mobile devices that enables ubiquitous access to shopping applications [11,32,33]. This capability allows users to access shopping platforms anytime and anywhere, subject only to network connectivity, thereby increasing exposure to purchase stimuli and reducing traditional time and space limitations [36,39,42]. As connection opportunities increase, portability enables consumers to find information or make purchases immediately when desires arise. Therefore:
H3: 
Portability has a direct and positive impact on hedonic value in online impulse buying.
H4: 
Portability directly and positively impacts utilitarian value in online impulse buying.
Task-Relevant Information
Task-relevant information in mobile commerce refers to the degree to which mobile applications provide convenient, accurate, and contextually appropriate content that facilitates consumers’ shopping objectives within the constraints of mobile interfaces [34,43,44]. Unlike desktop environments, where extensive product details can be displayed, mobile applications must balance information richness with screen size limitations and user attention spans [11,20,26]. However, the effectiveness of task-relevant information in mobile impulse buying contexts may be reduced, as the spontaneous nature of impulse purchases and mobile-specific factors such as simplified interfaces may alter traditional information-purchase relationships. Therefore:
H5: 
Task-relevant information has a direct and positive impact on online impulse buying.

2.3.3. Personal Factors

Economic Well-Being
Economic Well-being represents consumers’ financial capacity and perceived economic health, serving as a fundamental determinant of purchasing behavior [45,46,47]. Consumers with higher economic well-being demonstrate greater willingness to engage in impulsive spending, as improved financial resources reduce purchase-related anxiety and increase discretionary spending capacity [48,49,50]. Research consistently shows that money availability serves as a relevant element in the impulse buying process, with consumers being more impulsively willing to spend during periods of economic prosperity. Therefore:
H6: 
Economic well-being has a direct and positive impact on online impulse buying.
Family Influence
Family Influence refers to the normative and informational impact of close family members on consumers’ purchasing behavior, reflecting the extent to which consumers are guided by family opinions and expectations [51,52,53]. Family members serve as powerful reference groups that shape consumer behavior through both direct recommendations and implicit social pressure, with greater susceptibility to interpersonal influence resulting in a higher tendency toward impulsive purchases [4]. Research demonstrates that the presence of close relationships has a positive impact on customers’ normal buying behavior, particularly when strong emotional bonds exist between the consumer and family members. Therefore:
H7: 
Family influence directly and positively impacts online impulse buying.
Time Availability
Time availability refers to consumers’ perception of temporal resources available for shopping activities, which has been found to affect purchase decisions directly [13,54,55,56]. When consumers perceive adequate time for shopping, they experience greater freedom to explore products beyond their initial shopping intentions, potentially leading to unplanned purchases [44,57,58]. Research indicates that consumers often prefer online commerce platforms because they can purchase during their free time, with having enough time to shop causing consumers to feel greater freedom to explore products not initially on their shopping list. However, mobile commerce’s streamlined interfaces may neutralize traditional time constraint effects. Therefore:
H8: 
Time availability directly and positively impacts online impulse buying.
Credit Card Use
Credit card use facilitates impulse purchases through convenient, secure, and rapid payment processing that reduces purchase friction [37,38]. Credit cards create a perception of “painless” spending by eliminating immediate cash outflow, generating psychological distance from actual monetary expenditure, and encouraging spontaneous purchase decisions [45,50]. This payment method generates increased impulse purchases due to easy access and the consumer’s sense of convenience, as there is no tangible money expenditure, creating a perception of low cost in purchases made. Therefore:
H9: 
The use of Credit cards directly and positively impacts online impulse buying.

2.3.4. Mediating Value Factors

Hedonic Value
Hedonic value refers to the comprehensive assessment of experiential advantages derived from shopping, including elements like entertainment, pleasure, and emotional satisfaction [42,59,60]. In mobile commerce contexts, hedonic value captures the enjoyment and emotional gratification consumers derive from mobile shopping experiences, serving as a key mediator between environmental stimuli and impulsive behavior [39,61]. Research indicates that hedonic value satisfies people’s emotional needs to enjoy shopping and make the experience pleasant, with mobile platforms particularly suited for delivering immediate gratification and entertainment-focused shopping experiences. Therefore:
H10: 
Hedonic value directly and positively impacts online impulse buying.
Utilitarian Value
Utilitarian value represents the functional benefits and practical advantages consumers perceive from mobile shopping, including convenience, efficiency, and task accomplishment [42,44,62]. While utilitarian motivations typically involve planned, rational decision-making, mobile commerce’s convenience and accessibility may enable utilitarian value to contribute to impulsive behaviors [39,50]. Research suggests that utilitarian value in mobile contexts encompasses time savings, ease of comparison shopping, and immediate access to desired products, which can unexpectedly trigger spontaneous purchase decisions despite initial rational intentions. Therefore:
H11: 
Utilitarian value directly and positively impacts online impulse buying.

2.3.5. Trust

Trust represents consumers’ confidence in the reliability, security, and integrity of mobile commerce platforms, particularly crucial given the absence of physical product interaction [63,64]. In mobile environments where transactions occur through small screens and digital interfaces, trust becomes essential for reducing perceived risk and facilitating purchase decisions [33,50,65]. Research demonstrates that trust plays a critical role in mobile shopping contexts, where consumers must rely on digital representations and cannot physically inspect products before making a purchase. Therefore:
H12: 
Trust has a direct and positive impact on online impulse buying.

2.3.6. COVID-19 Perception

COVID-19 Effect represents the unprecedented situational influence of the global pandemic on consumer behavior and psychology, theoretically grounded in Event Systems Theory [66,67,68]. The pandemic altered consumption patterns through economic uncertainty, increased digital adoption, and changed lifestyle priorities, potentially affecting impulsive purchasing tendencies in mobile commerce contexts [69,70]. Research indicates that COVID-19’s impact operates through multiple psychological mechanisms, including financial anxiety, loss of control, and information overload, creating complex effects on consumer decision-making processes. Therefore:
H13: 
COVID-19 crisis perception directly and positively impacts online impulse buying.
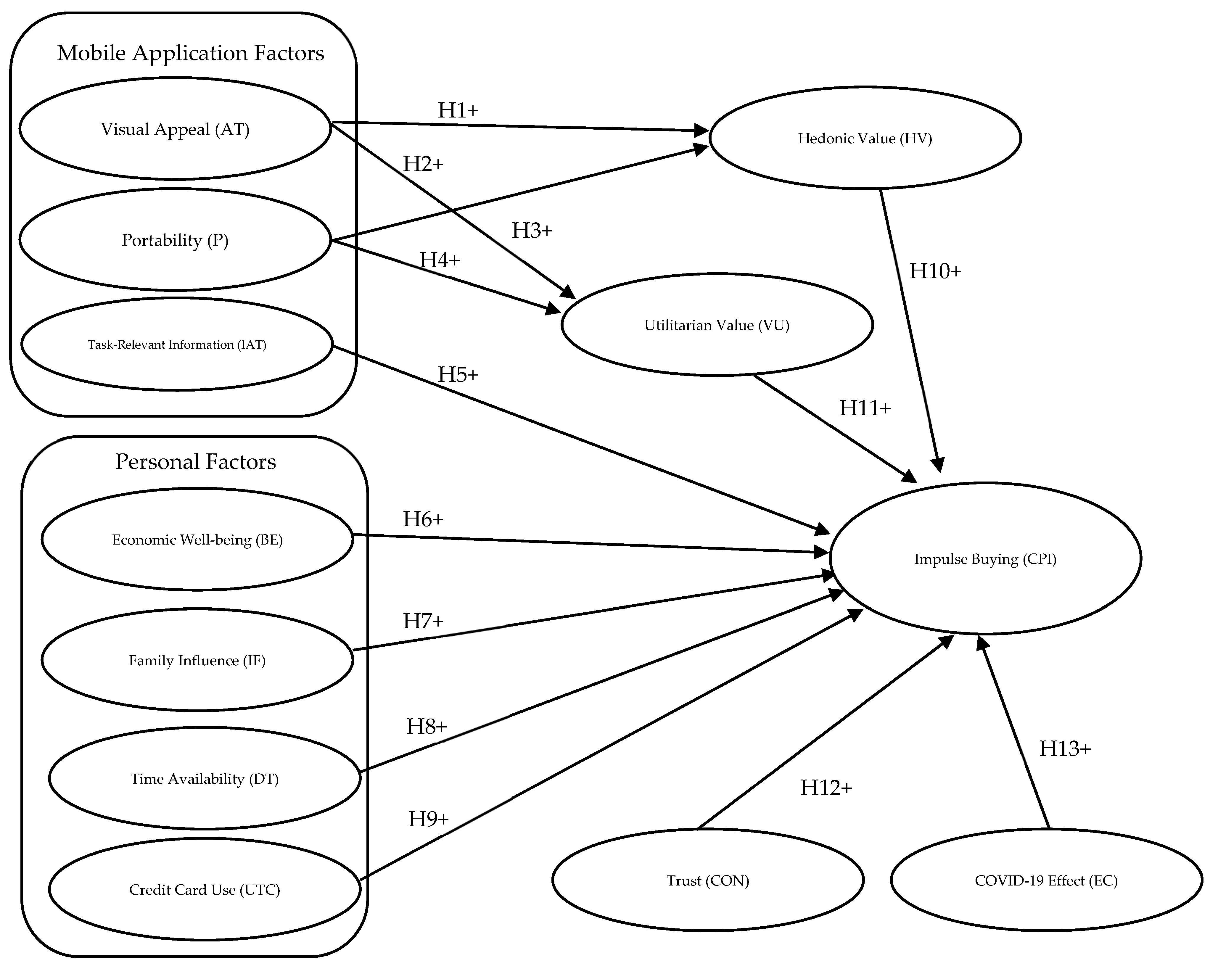
Figure 1 presents the proposed model for analyzing the antecedents of impulsive buying behavior, supported by the stimulus–organism–response model.

3. Materials and Methods

3.1. Instrument Design and Data Collection

This research employed a descriptive-causal approach using a hypothetico-deductive method. A quantitative study with a cross-sectional design was conducted through a structured online questionnaire to validate the hypotheses formulated in the research model. Data were collected between September and December 2020 in Chile.
Regarding scale translation, all English measurement instruments underwent rigorous English-to-Spanish translation, including forward translation, independent back-translation, expert review, and pretesting with Chilean mobile commerce users to ensure cultural appropriateness and comprehension clarity.
Non-probabilistic sampling was used to select participants, targeting individuals over 18 who had purchased through a mobile commerce platform in the previous three months. The sampling strategy prioritized geographic regions with the highest mobile commerce penetration to ensure participants possessed relevant experience with mobile shopping platforms. The survey yielded a total of 503 respondents. Of these participants, 89.7% confirmed having purchased a mobile application during the previous three months, resulting in an adequate sample of 451 valid responses for analysis. This sample size exceeded the minimum of 384 calculated using a confidence level of 95% and a margin of error of 5%.
Table 1 presents the demographic characteristics of the sample. Most respondents (46.3%) were between 18 and 24 years old, and 63.9% were female. Regarding education level, 65.0% had a university education. As for employment status, 41.9% were students. Geographically, 71.8% of respondents were from the northern zone of Chile. The high concentration of participants from north Chile (71.8%) reflects a purposive sampling approach targeting regions with the highest internet penetration rates (94%) and mobile device adoption. This concentration, while potentially limiting generalizability to rural or less digitally connected areas, enhances internal validity by focusing on Chile’s most mobile-commerce-active population and controlling for regional infrastructure variations. The sample’s high educational attainment (65% university education) suggests economic homogeneity that reduces potential confounding effects from socioeconomic disparities. Also, the survey revealed that clothing and accessories were the most frequently purchased category, followed by food, beverages, and tobacco. Pedidos Ya, Falabella, and Mercado Libre were the most used Chilean mobile applications among participants.

3.2. Measurements

The research model includes several variables related to impulse buying behavior in mobile commerce. All variables were measured using a 5-point Likert scale, where 1 = “Strongly Disagree”, 2 = “Disagree”, 3 = “Neutral”, 4 = “Agree”, and 5 = “Strongly Agree”. Table 2 summarizes all variables, their abbreviations, the number of items, and the source of each measurement scale.

3.3. Data Analysis

The data analysis employed structural equation modeling (SEM), utilizing the partial least squares approach (PLS-SEM) through SmartPLS 3.0 software. This analytical framework was selected due to its capacity to maximize variance explanation and facilitate the examination of complex models containing multiple interconnected latent constructs [73,74].
The analytical procedure was executed through a two-phase approach. Initially, the measurement model underwent evaluation using reliability measures (Cronbach’s alpha and composite reliability coefficients) [75], as well as convergent validity assessment (average variance extracted) and discriminant validity verification (Fornell–Larcker criterion [76] and heterotrait–monotrait ratio [77]). Subsequently, the structural model was examined by analyzing path coefficients, t-statistics, p-values, and coefficient of determination (R2) to establish the statistical significance of the proposed relationships and assess the model’s explanatory capacity [74]. The statistical significance of path coefficients was determined through bootstrapping procedures that utilized 5000 resamples. Furthermore, the model’s predictive validity was evaluated using the Stone-Geisser Q2 statistic via the blindfolding technique [73,78].

4. Results

4.1. Measurement Model Analysis

The data analysis was performed utilizing the partial least squares (PLS) methodology, which proves suitable for examining intricate associations among latent constructs. This approach enables the explanation of empirical data while facilitating predictive analysis, serving as a significant component in scholarly investigation. PLS demonstrates value through its ability to quantify the influence of one variable upon another [73,79].
PLS was chosen for its mathematical flexibility, which does not establish rigid premises in data distribution, measurement scale, or sample size [80]. SmartPLS software version 3.0 was used to calculate the indicators suggested by Hair et al. [74]. The measurement model was evaluated for convergent validity and individual indicator reliability, followed by scale reliability assessment, discriminant validity analysis through variable correlations, and discriminant validity analysis through cross-loadings.

4.1.1. Convergent Validity and Indicator Reliability

Table 3 presents the reliability and validity measures for all research constructs examined in this study. Construct reliability was evaluated using two established criteria: Cronbach’s alpha coefficient and composite reliability index. As noted by Chin [81], composite reliability represents a more suitable measure than Cronbach’s alpha for PLS analyses, given that it does not presuppose equal weighting across all indicators.
The composite reliability coefficients ranged from 0.895 to 0.986, indicating robust reliability since all values surpass the established threshold of 0.6 [80]. Correspondingly, Cronbach’s alpha coefficients varied from 0.826 to 0.978, which are deemed satisfactory as they exceed the recommended minimum threshold of 0.707 [74,82]. Convergent validity was assessed through the Average Variance Extracted (AVE) criterion, which quantifies the proportion of variance within a construct that can be accounted for by the selected indicators [74,80]. An AVE coefficient of 0.5 or greater signifies that the construct accounts for more than half of its indicators’ variance [73]. As evidenced in Table 3, AVE coefficients ranged from 0.696 to 0.958, substantiating that each variable accounts for at least 50% of its indicators’ variance. Furthermore, all Dillon–Goldstein’s Rho coefficients exceeded 0.7, confirming reliability [78,79]. Based on these findings, it can be concluded that the measurement model exhibits adequate validity and reliability.

4.1.2. Discriminant Validity Analysis

Discriminant validity represents the difference between one variable and other variables in the proposed model. As a necessary condition for this validity, the shared variance between a variable and its indicators should be greater than the shared variance with other model variables [83]. Additionally, correlations between different factors in the model should not exceed 0.8 [84]. Table 4 presents the discriminant validity assessment using the Fornell–Larcker criterion, where the diagonal values represent the square root of AVE for each construct.
As shown in Table 4, the square root values of AVE (diagonal values) are greater than the correlations between variables, indicating that correlations between constructs do not exceed the square root value of the AVE of each construct, thus meeting the criterion for discriminant validity [77,85]. Additionally, correlations between different factors do not exceed the value of 0.8. Further discriminant validity assessment was conducted using the Heterotrait–Monotrait (HTMT) ratio criterion, which requires values below 0.9 [86]. Table 5 shows the HTMT values ranging from 0.088 to 0.741, further confirming the measurement model’s discriminant validity.

4.2. Structural Model Evaluation and Hypothesis Testing

After validating the measurement model, we evaluated the structural model to answer two key questions posed by Falk and Miller [86]; 1. How much variance in endogenous variables is explained by their predictor variables? 2. To what extent do exogenous variables contribute to the explained variance of endogenous variables? To address these questions, we examined Pearson’s Correlation (R2), the Stone-Geisser Indicator (Q2), the Cohen Indicator (f2), and Path Coefficients, calculating the PLS Algorithm and performing resampling with the Bootstrapping method. Additionally, we assessed the standardized root mean square residual (SRMR).

4.2.1. Pearson’s Correlation (R2) Evaluation

The Pearson correlation coefficient indicates the quality of the model. Specifically, it shows the variance in a construct explained by predictor variables [81]. Table 6 displays the R2 values obtained from the PLS Algorithm result. The results indicate that the model explains 22.8% of Hedonic Value, 31.3% of Utilitarian Value, and 50.5% of Impulse Buying. This suggests that the model effectively captures the relationships between the study variables.

4.2.2. Stone–Geisser Indicator (Q2)

The StoneGeisser indicator (Q2) analyzes the model’s predictive quality, indicating how closely the model approximates what was expected [87]. The evaluation criterion suggests that the value obtained should be greater than zero [88]. A perfect model would have Q2 = 1, reflecting a reality without errors. As shown in Table 7, all indicators have Q2 values greater than zero, guaranteeing the predictive relevance of the model.

4.2.3. Standardized Root Mean Square Residual (SRMR)

Subsequently, the standardized root mean square residual (SRMR) was calculated to assess model fit. According to Henseler et al. [83], SRMR serves as a goodness-of-fit measure for PLS-SEM, helping to prevent incorrect model specification. Values below 0.08 are considered indicative of adequate model fit. As presented in Table 8, the proposed research model yielded an SRMR value of 0.058, thereby confirming that the model demonstrates a satisfactory fit to the data.

4.2.4. Path Coefficients and Hypothesis Testing

Finally, it analyzed whether the regressions proposed in the model are significant. Table 9 presents this analysis, where Beta represents the path coefficients, indicating how much a change in the independent variable affects the dependent variable. The significance level can be determined through p-values or t-values.
Path coefficients, p-values, and t-statistics were employed to evaluate hypothesis acceptance or rejection, as illustrated in Figure 1 and Table 9. Path coefficient magnitudes indicate the strength of relationships between constructs, with values approaching +1 representing strong positive associations. Among the thirteen hypotheses examined, eight received support while five were rejected.
The following hypotheses were accepted based on significant statistical evidence. H1 received support, demonstrating that Visual Appeal (AT) positively influences Hedonic Value (VH) (β = 0.393, p < 0.001, t = 7.270). H2 was confirmed, showing that Visual Appeal (AT) positively affects Utilitarian Value (VU) (β = 0.340, p < 0.001, t = 5.890). H3 gained acceptance, indicating that Portability (P) positively impacts Hedonic Value (VH) (β = 0.122, p < 0.001, t = 2.121). H4 was supported, revealing that Portability (P) positively influences Utilitarian Value (VU) (β = 0.281, p = 0.031, t = 4.850).
Regarding direct effects on impulse buying behavior, several hypotheses received empirical support. H6 was accepted, confirming that Economic Well-being (BE) positively affects Impulse Buying (CPI) (β = 0.091, p = 0.035, t = 2.060). H7 gained support, demonstrating that Family Influence (IF) positively impacts Impulse Buying (CPI) (β = 0.318, p < 0.001, t = 6.654). H9 was confirmed, showing that Credit Card Use (UTC) has a positive influence on impulse buying (CPI) (β = 0.181, p < 0.001, t = 4.593). H10 received acceptance, indicating that Hedonic Value (VH) positively affects Impulse Buying (CPI) (β = 0.321, p < 0.001, t = 6.097).
Conversely, five hypotheses lacked statistical support. H5 was rejected, as Task-Relevant Information (IAT) did not demonstrate a significant positive impact on Impulse Buying (CPI) (β = 0.068, p = 0.168, t = 1.406). H8 was not supported, indicating that Time Availability (DT) does not significantly influence Impulse Buying (CPI) (β = 0.042, p = 0.313, t = 1.019). H11 was rejected due to the absence of a significant relationship between Utilitarian Value (VU) and Impulse Buying (CPI) (β = 0.000, p = 0.998, t = 0.002). H12 lacked support, as Trust (CON) did not significantly impact Impulse Buying (CPI) (β = 0.037, p = 0.516, t = 0.654). Finally, H13 was rejected because COVID-19 Effect (EC) demonstrated a significant negative rather than positive relationship with Impulse Buying (CPI) (β = −0.100, p = 0.017, t = 2.394).
These results reveal that mobile application characteristics (visual appeal and portability) significantly enhance hedonic and utilitarian values. Personal factors such as economic well-being, family influence, and credit card usage directly affect impulse buying behavior, whereas time availability demonstrates no significant influence. While hedonic value substantially impacts impulse buying, utilitarian value exhibits no measurable effect. Additionally, contrary to theoretical expectations, the COVID-19 effect was found to display a negative association with impulse buying behavior in the mobile commerce context.

5. Discussion and Conclusions

5.1. General Discussion

The main objective of this research was to contribute to the understanding of impulse buying in mobile commerce and identify the variables that influence consumers’ impulse buying behavior in Chile. The study found significant relationships between various variables in the research model, supporting eight of thirteen hypotheses.
The findings demonstrate that mobile application factors—specifically visual appeal and portability—significantly influence hedonic and utilitarian values. Visual appeal showed a strong positive impact on hedonic value (β = 0.393, p < 0.01) and utilitarian value (β = 0.340, p < 0.01), supporting the findings of Zheng et al. [39] who identified that visual elements in mobile applications influence shopping value perceptions. Similarly, portability positively influenced hedonic value (β = 0.122, p < 0.01) and utilitarian value (β = 0.281, p < 0.05), confirming that the ability to access mobile shopping anywhere increases exposure to stimuli, thereby enhancing both hedonic and utilitarian motivations [39].
However, task-relevant information did not significantly impact impulse buying (β = 0.068, p = 0.168), contradicting previous findings by Parboteeah et al. [26] who suggested that effective task-relevant cues could considerably increase the likelihood and magnitude of online impulse purchases. This discrepancy may suggest that, in the mobile commerce context, consumers rely less on detailed information when making impulse decisions than in desktop e-commerce environments. The non-significant effect of task-relevant information (H5) suggests that in mobile commerce, consumers may prioritize hedonic triggers over rational, task-oriented cues when making impulsive decisions. Prior research has shown that detailed product information and task-relevant content play a stronger role in desktop or traditional online shopping, where decision-making involves more deliberation [26,89]. However, in m-commerce environments, simplified interfaces, visual appeal, and emotional gratification dominate the decision process, reducing the influence of informational content. Zheng et al. [39] further demonstrated that hedonic browsing exerts a significantly stronger effect on impulse buying than utilitarian browsing, supporting the idea that emotional and experiential elements outweigh task-relevant information in mobile shopping environments.
The lack of significance of time availability (H8) challenges prior research suggesting that time pressure can increase consumers’ likelihood of making impulsive purchases. For example, Liu et al. [58] found that time pressure significantly amplifies impulsive buying behavior, especially for hedonic consumption, by reducing consumers’ capacity for deliberation. Similarly, Sun et al. [90] demonstrated that time constraints intensify emotional responses and perceived value, thereby fostering impulse buying tendencies. However, in the mobile commerce context, our results indicate that the design of mobile shopping applications—characterized by simplified navigation and one-click purchasing—neutralizes the role of time availability. In this environment, impulsive purchases can occur regardless of perceived temporal resources, suggesting that structural efficiency in m-commerce platforms substitutes for the moderating role of time pressure observed in other retail settings.
Among personal factors, economic well-being (β = 0.091, p < 0.05), family influence (β = 0.318, p < 0.01), and credit card use (β = 0.181, p < 0.01) all demonstrated significant positive relationships with impulse buying. These findings align with Badgaiyan and Verma [45], who found that consumers are more willing to spend impulsively when they have good economic well-being, and Baker et al. [51], who affirmed that family influences an individual’s impulsive buying behaviors. Credit card use showed a significant positive effect, supporting previous research suggesting that the painless spending sensation associated with credit cards encourages impulse purchases.
Contrary to expectations, time availability did not significantly impact impulse buying (β = 0.042, p = 0.313), which contradicts previous studies suggesting that more available time increases the likelihood of impulse purchases [54,55]. This unexpected finding might indicate that in the mobile commerce context, impulse purchases can occur quickly regardless of perceived time availability, possibly due to the streamlined nature of mobile shopping apps.
Regarding value factors, hedonic value showed a strong positive impact on impulse buying (β = 0.321, p < 0.01), confirming Kim and Eastin’s [61] assertion that hedonic value perception is an important antecedent to impulse buying behavior. Surprisingly, utilitarian value showed no significant effect on impulse buying (β = 0.000, p = 0.998), suggesting that functional and rational aspects of mobile shopping may not trigger impulsive behavior.
Trust did not demonstrate a significant relationship with impulse buying (β = 0.037, p = 0.516), contradicting the findings of Kauffman et al. [65]. This finding suggests that consumers may not consider trust a key indicator when making impulsive purchases in mobile commerce, possibly because established mobile platforms have already achieved a baseline level of trust.
Finally, contrary to the hypothesized positive relationship, the COVID-19 effect significantly negatively impacted impulse buying (β = −0.100, p < 0.05). This contradicts Ahmed et al. [91], who found that the pandemic positively affected impulse buying. This discrepancy might be explained by the fact that this study examined various products, not just essential goods, which might not necessarily experience positive impacts during the pandemic.

Reconciling Contradictory COVID-19 Effects

Previous studies have generally reported a positive relationship between COVID-19 and impulse buying.
Past studies [67,69,70], emphasizing panic buying and increased online shopping during the early pandemic phase. However, our results revealed a negative effect (β = −0.100, p < 0.05), highlighting that, in the Chilean context, pandemic-induced uncertainty and financial restrictions outweighed consumers’ tendency to engage in impulsive consumption.
One possible explanation is that, although the pandemic increased exposure to digital channels, it also generated greater economic and financial uncertainty, which may have led consumers to be more cautious with their spending on non-essential goods. This aligns with studies showing that perceived risk and the need for financial control during health crises reduce the propensity for impulsive spending [70]. In this sense, the pandemic not only functioned as a catalyst for e-commerce but also as a restrictive context for impulsive consumption. This finding appears to contradict studies such as Ahmed et al. [91] and Iyer et al. [28], which reported positive effects. However, this discrepancy can be explained by critical moderating factors that have not been adequately considered in previous research.
The most critical moderator is the nature of the products studied. Studies reporting positive effects of COVID-19 predominantly focused on essential products, personal protection items, and daily necessities where what appears as “impulse” actually reflects rational stockpiling behavior disguised as impulsivity [26]. In contrast, our study covers diverse categories dominated by non-essential products, particularly clothing and accessories, which represent genuinely hedonistic purchases. During health and economic crises, consumers redirect their limited resources from hedonic products to basic needs, explaining the observed negative effect. This differentiation suggests that COVID-19 does not have a uniform impact on impulsive behavior, but rather acts as a differential moderator depending on the consumer’s hierarchy of needs.
The temporal phase of data collection constitutes a second crucial moderator. The studies that reported positive effects collected data during the initial phase of the pandemic (March–June 2020), characterized by panic behavior and massive stockpiling. Our study was conducted during the adaptation phase (September–December 2020), when consumers had adjusted their behavior patterns to the new economic and health reality. During this later phase, prolonged economic uncertainty and mobility restrictions acted as inhibitors of hedonic impulsive behavior. In contrast, the initial phase was characterized by reactive hoarding responses that superficially appeared impulsive but actually reflected a rational, preventive logic.
Chile’s specific socioeconomic context during the pandemic provides a third explanatory moderator. Chile experienced severe economic contractions, with unemployment rates reaching 13.1% in July 2020, significantly higher than in countries where previous studies were conducted. In contexts of severe economic restriction, consumers adopt resource conservation strategies that prioritize basic needs over impulsive hedonic gratification. Additionally, strict lockdown measures in Chile limited exposure to impulse buying stimuli and reduced opportunities for social consumption, factors that traditionally facilitate impulsive behavior. This combination of economic pressure and social restrictions created an environment inhibiting impulsive behavior, contrasting with more economically stable contexts where previous studies were conducted.
These findings suggest an integrative theoretical model where COVID-19 acts as a contextual variable that differentially moderates impulsive behavior according to a hierarchy of products and needs. At the base of this hierarchy, essential products experience positive effects due to preemptive stockpiling behavior. At the intermediate level, convenience products show neutral or slightly negative effects. At the top level, purely hedonic products (such as those predominant in our study) experience significant adverse effects due to the reallocation of resources toward basic needs. This model reconciles the apparent contradictions in the literature and provides a predictive framework for understanding the impact of crises on consumption behavior according to the product, temporal, and socioeconomic context (Table 10).

5.2. Theoretical and Practical Implications

5.2.1. Theoretical Implications

This study contributes theoretically through three explicit refinements of the traditional S-O-R model for mobile contexts. First, it redefines stimuli from physical environmental elements to specific digital factors: visual appeal as an interactive interface (β = 0.393), portability as temporal-spatial ubiquity (β = 0.122), and technological enablers of payment (β = 0.181). Second, it simplifies organism processing from the original tripartite model (pleasure-arousal-dominance) to a hedonic-dominant model where only hedonic value (β = 0.321) influences impulsive responses, eliminating utilitarian considerations (β = 0.000). Third, it specifies mobile impulsive responses characterized by technological immediacy and greater social influence (β = 0.318) than cognitive influence.
The findings resolve three fundamental inconsistencies in the literature. The absence of an effect of utilitarian value contradicts Kim and Eastin [61], who explained it by the fact that mobile impulsive decisions are purely hedonic, not functional. The lack of significance of time availability contradicts Bell et al. [54], reflects that in m-commerce, impulsive decisions occur instantaneously, regardless of perceived time. The negative effect of COVID-19 (β = −0.100) contradicts Ahmed et al. [91]. Still, it is theoretically reconciled through moderation by product type: positive effects for essential products (as observed in previous studies) versus negative effects for non-essential hedonic products (as observed in our study).
This research proposes a hierarchical model where COVID-19 differentially moderates impulsive behavior: essential products (positive effect due to stockpiling), convenience products (neutral effect), and hedonic products (negative effect due to resource reallocation). This model reconciles apparent contradictions and provides a predictive framework for crisis effects based on product, temporal, and socioeconomic context.

5.2.2. Practical Implications

The highest coefficient for visual appeal (β = 0.393) requires specific implementations: warm color palettes (reds/oranges) for impulsive products, micro-animations of 300–500 ms duration, tactile elements of at least 44 pt, and a flat visual architecture with a 3:2:1 hierarchy for titles:subtitles:text. Portability (β = 0.281) is optimized through intelligent geolocation, contextual notifications, offline mode, and cross-device synchronization. Payment enablers (β = 0.181) require one-click integration (Apple Pay, Google Pay), single-screen checkout, and buy-now-pay-later options.
The strongest effect (family influence β = 0.318) requires specific features, including native sharing with enriched previews via WhatsApp, shared family wishlists with discount notifications, group buying functionality, and social proof elements with demographic filters (“parents recommend”). Implement family points systems and group savings challenges.
COVID-19 findings indicate the need for adaptive systems that modify strategies according to the economic context: during a crisis, emphasize value and need over hedonic drive; during recovery, gradually reactivate impulse stimulation elements. Develop automatic economic context detection capabilities to adjust messaging and product presentation.
Prioritize investments based on effect sizes: (1) Visual appeal (β = 0.393): 40% of the UX/UI budget; (2) Family influence (β = 0.318): 30% in social features; (3) Hedonic value (β = 0.321): 20% in gamification and experiential elements; (4) Payment enablers (β = 0.181): 10% in checkout optimization. This allocation maximizes ROI based on empirical evidence.

5.3. Limitations and Future Research Directions

This study has several limitations that should be acknowledged. First, there were challenges related to the measurement instrument. The survey was lengthy and not presented in an engaging format, which may have affected participation rates and response quality. Additionally, the measurement scales were originally in English and had to be translated and adapted, potentially causing interpretation issues.
Second, the geographical distribution of respondents was uneven, with 71.8% from northern Chile, 22% from central Chile, and only 6.2% from southern Chile. This imbalance means the results may not fully represent the entire Chilean population, as regional differences in consumer behavior exist.
Third, the study was conducted during the COVID-19 pandemic, which created unique circumstances for data collection and may have influenced consumer behavior in ways that would not be present under normal conditions. The online-only data collection method, necessitated by the pandemic, may also have introduced biases.
Regarding the COVID-19 effect variable, the analysis is limited as a direct positive relationship was proposed, but a direct negative relationship was found. This might be because the study examined various product categories, not just essential goods, which the pandemic may have affected differently.
Future research should address these limitations by expanding the study to achieve more balanced geographical representation across Chile. The research model could be enhanced by exploring new relationships between existing variables and incorporating additional antecedents of impulse buying in mobile commerce. The COVID-19 effect could be examined as a moderating variable rather than a direct predictor, potentially yielding more nuanced insights.
Further studies could also investigate cross-cultural differences in mobile commerce impulse buying, comparing Chile with other Latin American countries or regions globally. Longitudinal research would be valuable to understand how impulse buying patterns in mobile commerce evolve, particularly as the effects of the pandemic diminish.

Author Contributions

Conceptualization, M.E.-F., I.V.-G., E.G.-S., K.V.-S., V.V.-S. and J.Z.-G.; methodology, M.E.-F. and I.V.-G.; software, I.V.-G., K.V.-S., V.V.-S. and J.Z.-G.; validation, M.E.-F., I.V.-G., E.G.-S., K.V.-S., V.V.-S. and J.Z.-G.; formal analysis, M.E.-F., I.V.-G. and E.G.-S.; investigation, M.E.-F., I.V.-G., E.G.-S., K.V.-S., V.V.-S. and J.Z.-G.; resources, M.E.-F., I.V.-G. and E.G.-S.; data curation, I.V.-G., K.V.-S., V.V.-S. and J.Z.-G.; writing—original draft preparation, M.E.-F., I.V.-G. and E.G.-S.; writing—review and editing, M.E.-F., I.V.-G. and E.G.-S.; visualization, M.E.-F., I.V.-G. and E.G.-S.; supervision, M.E.-F. and I.V.-G.; projects administration, I.V.-G. All authors have read and agreed to the published version of the manuscript.

Funding

This research received no external funding.

Institutional Reviewer Board Statement

This study was conducted in accordance with the Declaration of Helsinki and approved by the Ethics Committee of Universidad Católica del Norte (protocol code 026, 11 December 2020) for studies involving humans.

Informed Consent Statement

Informed consent was obtained from all subjects involved in this study.

Data Availability Statement

Data can be requested by writing to the corresponding author of this publication.

Conflicts of Interest

The authors declare no conflicts of interest.

References

  1. Wu, J.-H.; Wang, S.-C. What Drives Mobile Commerce? Inf. Manag. 2005, 42, 719–729. [Google Scholar] [CrossRef]
  2. Stocchi, L.; Pourazad, N.; Michaelidou, N.; Tanusondjaja, A.; Harrigan, P. Marketing Research on Mobile Apps: Past, Present and Future. J. Acad. Mark. Sci. 2022, 50, 195–225. [Google Scholar] [CrossRef]
  3. Kukar-Kinney, M.; Ridgway, N.M.; Monroe, K.B. The Relationship Between Consumers’ Tendencies to Buy Compulsively and Their Motivations to Shop and Buy on the Internet. J. Retail. 2009, 85, 298–307. [Google Scholar] [CrossRef]
  4. Gulfraz, M.B.; Sufyan, M.; Mustak, M.; Salminen, J.; Srivastava, D.K. Understanding the Impact of Online Customers’ Shopping Experience on Online Impulsive Buying: A Study on Two Leading E-Commerce Platforms. J. Retail. Consum. Serv. 2022, 68, 103000. [Google Scholar] [CrossRef]
  5. Yang, F.; Tang, J.; Men, J.; Zheng, X. Consumer Perceived Value and Impulse Buying Behavior on Mobile Commerce: The Moderating Effect of Social Influence. J. Retail. Consum. Serv. 2021, 63, 102683. [Google Scholar] [CrossRef]
  6. Hausman, A. A Multi-method Investigation of Consumer Motivations in Impulse Buying Behavior. J. Consum. Mark. 2000, 17, 403–426. [Google Scholar] [CrossRef]
  7. Shopify. Global Ecommerce Sales Growth Report [Updated October 2024]. 2024. Available online: https://www.shopify.com/blog/global-ecommerce-sales (accessed on 5 April 2025).
  8. Capital One Shopping. Impulse Buying Statistics (2025): Consumer Spending Habits. Available online: https://capitaloneshopping.com/research/impulse-buying-statistics/ (accessed on 7 June 2025).
  9. Profitero Consumers Who Are Most Likely to Make Impulse Purchases Online or In-Store in the United States in 2023. Available online: https://www.statista.com/statistics/1418521/onine-and-in-store-impulse-shopping-usa/ (accessed on 7 June 2025).
  10. Wang, S.; Liu, Y.; Du, Y.; Wang, X. Effect of the COVID-19 Pandemic on Consumers’ Impulse Buying: The Moderating Role of Moderate Thinking. Int. J. Environ. Res. Public Health 2021, 18, 11116. [Google Scholar] [CrossRef]
  11. Mollick, J.; Cutshall, R.; Changchit, C.; Pham, L. Contemporary Mobile Commerce: Determinants of Its Adoption. J. Theor. Appl. Electron. Commer. Res. 2023, 18, 501–523. [Google Scholar] [CrossRef]
  12. Almeida Lucas, G.; Lunardi, G.L.; Bittencourt Dolci, D. From E-Commerce to m-Commerce: An Analysis of the User’s Experience with Different Access Platforms. Electron. Commer. Res. Appl. 2023, 58, 101240. [Google Scholar] [CrossRef]
  13. Peng, L.; Zhang, W.; Wang, X.; Liang, S. Moderating Effects of Time Pressure on the Relationship between Perceived Value and Purchase Intention in Social E-Commerce Sales Promotion: Considering the Impact of Product Involvement. Inf. Manag. 2019, 56, 317–328. [Google Scholar] [CrossRef]
  14. Pereira, M.L.; de La Martinière Petroll, M.; Soares, J.C.; de Matos, C.A.; Hernani-Merino, M. Impulse Buying Behaviour in Omnichannel Retail: An Approach through the Stimulus-Organism-Response Theory. Int. J. Retail. Distrib. Manag. 2023, 51, 39–58. [Google Scholar] [CrossRef]
  15. Li, M.; Wang, Q.; Cao, Y. Understanding Consumer Online Impulse Buying in Live Streaming E-Commerce: A Stimulus-Organism-Response Framework. Int. J. Environ. Res. Public Health 2022, 19, 4378. [Google Scholar] [CrossRef]
  16. Peck, J.; Childers, T.L. If I Touch It I Have to Have It: Individual and Environmental Influences on Impulse Purchasing. J. Bus. Res. 2006, 59, 765–769. [Google Scholar] [CrossRef]
  17. Mandolfo, M.; Lamberti, L. Past, Present, and Future of Impulse Buying Research Methods: A Systematic Literature Review. Front. Psychol. 2021, 12, 687404. [Google Scholar] [CrossRef]
  18. Iyer, G.R.; Blut, M.; Xiao, S.H.; Grewal, D. Impulse Buying: A Meta-Analytic Review. J. Acad. Mark. Sci. 2020, 48, 384–404. [Google Scholar] [CrossRef]
  19. Redine, A.; Deshpande, S.; Jebarajakirthy, C.; Surachartkumtonkun, J. Impulse Buying: A Systematic Literature Review and Future Research Directions. Int. J. Consum. Stud. 2023, 47, 3–41. [Google Scholar] [CrossRef]
  20. Goldstein, A.; Hajaj, C. The Hidden Conversion Funnel of Mobile vs. Desktop Consumers. Electron. Commer. Res. Appl. 2022, 53, 101135. [Google Scholar] [CrossRef]
  21. Di Crosta, A.; Ceccato, I.; Marchetti, D.; la Malva, P.; Maiella, R.; Cannito, L.; Cipi, M.; Mammarella, N.; Palumbo, R.; Verrocchio, M.C.; et al. Psychological Factors and Consumer Behavior during the COVID-19 Pandemic. PLoS ONE 2021, 16, e0256095. [Google Scholar] [CrossRef]
  22. Mehrabian, A.; Russell, J.A. An Approach to Environmental Psychology; MIT Press: Cambridge, MA, USA, 1974. [Google Scholar]
  23. Dahlén, M.; Lange, F. Real Consumers in the Virtual Store. Scand. J. Manag. 2002, 18, 341–363. [Google Scholar] [CrossRef]
  24. Deng, L.; Poole, M.S. Aesthetic Design of E-Commerce Web Pages—Webpage Complexity, Order and Preference. Electron. Commer. Res. Appl. 2012, 11, 420–440. [Google Scholar] [CrossRef]
  25. Li, H.; Sarathy, R.; Xu, H. The Role of Affect and Cognition on Online Consumers’ Decision to Disclose Personal Information to Unfamiliar Online Vendors. Decis. Support Syst. 2011, 51, 434–445. [Google Scholar] [CrossRef]
  26. Parboteeah, D.V.; Valacich, J.S.; Wells, J.D. The Influence of Website Characteristics on a Consumer’s Urge to Buy Impulsively. Inf. Syst. Res. 2009, 20, 60–78. [Google Scholar] [CrossRef]
  27. Vieira, V.A. Stimuli–Organism-Response Framework: A Meta-Analytic Review in the Store Environment. J. Bus. Res. 2013, 66, 1420–1426. [Google Scholar] [CrossRef]
  28. Jacoby, J. Stimulus-Organism-Response Reconsidered: An Evolutionary Step in Modeling (Consumer) Behavior. J. Consum. Psychol. 2002, 12, 51–57. [Google Scholar] [CrossRef]
  29. Tang, J.; Zhang, P. The Impact of Atmospheric Cues on Consumers’ Approach and Avoidance Behavioral Intentions in Social Commerce Websites. Comput. Hum. Behav. 2020, 108, 105729. [Google Scholar] [CrossRef]
  30. Lorenzo-Romero, C.; Alarcón-del-Amo, M.-C.; Gómez-Borja, M.-Á. Analyzing the User Behavior toward Electronic Commerce Stimuli. Front. Behav. Neurosci. 2016, 10, 224. [Google Scholar] [CrossRef] [PubMed]
  31. Rook, D.W. The Buying Impulse. J. Consum. Res. 1987, 14, 189–199. [Google Scholar] [CrossRef]
  32. Okazaki, S.; Mendez, F. Exploring Convenience in Mobile Commerce: Moderating Effects of Gender. Comput. Hum. Behav. 2013, 29, 1234–1242. [Google Scholar] [CrossRef]
  33. Kim, C.; Mirusmonov, M.; Lee, I. An Empirical Examination of Factors Influencing the Intention to Use Mobile Payment. Comput. Hum. Behav. 2010, 26, 310–322. [Google Scholar] [CrossRef]
  34. Park, E.J.; Kim, E.Y.; Funches, V.M.; Foxx, W. Apparel Product Attributes, Web Browsing, and e-Impulse Buying on Shopping Websites. J. Bus. Res. 2012, 65, 1583–1589. [Google Scholar] [CrossRef]
  35. Liu, Y.; Li, H.; Hu, F. Website Attributes in Urging Online Impulse Purchase: An Empirical Investigation on Consumer Perceptions. Decis. Support Syst. 2013, 55, 829–837. [Google Scholar] [CrossRef]
  36. Ghose, A.; Han, S.P. User Content Generation and Usage Behavior on the Mobile Internet: An Empirical Analysis. SSRN Electron. J. 2011. [Google Scholar] [CrossRef]
  37. Huseynov, F.; Özkan Yıldırım, S. Online Consumer Typologies and Their Shopping Behaviors in B2C E-Commerce Platforms. Sage Open 2019, 9, 2158244019854639. [Google Scholar] [CrossRef]
  38. Kathuria, A.; Bakshi, A. Unveiling the Dynamics That Shape Online Impulse Buying Behavior. J. Res. Interact. Mark. 2024, 19, 770–786. [Google Scholar] [CrossRef]
  39. Zheng, X.; Men, J.; Yang, F.; Gong, X. Understanding Impulse Buying in Mobile Commerce: An Investigation into Hedonic and Utilitarian Browsing. Int. J. Inf. Manag. 2019, 48, 151–160. [Google Scholar] [CrossRef]
  40. Pengnate, S.F.; Sarathy, R. An Experimental Investigation of the Influence of Website Emotional Design Features on Trust in Unfamiliar Online Vendors. Comput. Hum. Behav. 2017, 67, 49–60. [Google Scholar] [CrossRef]
  41. Ku, E.C.S.; Chen, C.-D. Flying on the Clouds: How Mobile Applications Enhance Impulsive Buying of Low Cost Carriers. Serv. Bus. 2020, 14, 23–45. [Google Scholar] [CrossRef]
  42. Overby, J.W.; Lee, E.-J. The Effects of Utilitarian and Hedonic Online Shopping Value on Consumer Preference and Intentions. J. Bus. Res. 2006, 59, 1160–1166. [Google Scholar] [CrossRef]
  43. Loiacono, E.T.; Watson, R.T.; Goodhue, D.L. WebQual: An Instrument for Consumer Evaluation of Web Sites. Int. J. Electron. Commer. 2007, 11, 51–87. [Google Scholar] [CrossRef]
  44. Jiang, L.; Yang, Z.; Jun, M. Measuring Consumer Perceptions of Online Shopping Convenience. J. Serv. Manag. 2013, 24, 191–214. [Google Scholar] [CrossRef]
  45. Badgaiyan, A.J.; Verma, A. Does Urge to Buy Impulsively Differ from Impulsive Buying Behaviour? Assessing the Impact of Situational Factors. J. Retail. Consum. Serv. 2015, 22, 145–157. [Google Scholar] [CrossRef]
  46. Beatty, S.E.; Elizabeth Ferrell, M. Impulse Buying: Modeling Its Precursors. J. Retail. 1998, 74, 169–191. [Google Scholar] [CrossRef]
  47. Huo, C.; Wang, X.; Sadiq, M.W.; Pang, M. Exploring Factors Affecting Consumer’s Impulse Buying Behavior in Live-Streaming Shopping: An Interactive Research Based Upon SOR Model. Sage Open 2023, 13, 21582440231172678. [Google Scholar] [CrossRef]
  48. Abratt, R.; Goodey, S.D. Unplanned Buying and In-store Stimuli in Supermarkets. Manag. Decis. Econ. 1990, 11, 111–121. [Google Scholar] [CrossRef]
  49. Rosenstone, S.J.; Mark Hansen, J.; Kinder, D.R. Measuring Change in Personal Economic Well-Being. Public Opin. Q. 1986, 50, 176–192. [Google Scholar] [CrossRef]
  50. Lavuri, R.; Jindal, A.; Akram, U. How Perceived Utilitarian and Hedonic Value Influence Online Impulse Shopping in India? Moderating Role of Perceived Trust and Perceived Risk. Int. J. Qual. Serv. Sci. 2022, 14, 615–634. [Google Scholar] [CrossRef]
  51. Baker, A.M.; Moschis, G.P.; Rigdon, E.E.; Fatt, C.K. Linking Family Structure to Impulse-control and Obsessive–Compulsive Buying. J. Consum. Behav. 2016, 15, 291–302. [Google Scholar] [CrossRef]
  52. Bearden, W.O.; Netemeyer, R.G.; Teel, J.E. Measurement of Consumer Susceptibility to Interpersonal Influence. J. Consum. Res. 1989, 15, 473–481. [Google Scholar] [CrossRef]
  53. Zajonc, R.B. Social Facilitation. Science 1965, 149, 269–274. [Google Scholar] [CrossRef] [PubMed]
  54. Bell, D.R.; Corsten, D.; Knox, G. From Point of Purchase to Path to Purchase: How Preshopping Factors Drive Unplanned Buying. J. Mark. 2011, 75, 31–45. [Google Scholar] [CrossRef]
  55. Stilley, K.M.; Inman, J.J.; Wakefield, K.L. Planning to Make Unplanned Purchases? The Role of In-Store Slack in Budget Deviation. J. Consum. Res. 2010, 37, 264–278. [Google Scholar] [CrossRef]
  56. Pavlou, P.A.; Fygenson, M. Understanding and Predicting Electronic Commerce Adoption: An Extension of the Theory of Planned Behavior. MIS Q. 2006, 30, 115–143. [Google Scholar] [CrossRef]
  57. Yan, M.; Kwok, A.P.K.; Chan, A.H.S.; Zhuang, Y.S.; Wen, K.; Zhang, K.C. An Empirical Investigation of the Impact of Influencer Live-Streaming Ads in e-Commerce Platforms on Consumers’ Buying Impulse. Internet Res. 2023, 33, 1633–1663. [Google Scholar] [CrossRef]
  58. Liu, X.S.; Shi, Y.; Xue, N.I.; Shen, H. The Impact of Time Pressure on Impulsive Buying: The Moderating Role of Consumption Type. Tour. Manag. 2022, 91, 104505. [Google Scholar] [CrossRef]
  59. Hirschman, E.C.; Holbrook, M.B. Hedonic Consumption: Emerging Concepts, Methods and Propositions. J. Mark. 1982, 46, 92–101. [Google Scholar] [CrossRef]
  60. Bhatnagar, A.; Ghose, S. A Latent Class Segmentation Analysis of E-Shoppers. J. Bus. Res. 2004, 57, 758–767. [Google Scholar] [CrossRef]
  61. Kim, S.; Eastin, M.S. Hedonic Tendencies and the Online Consumer: An Investigation of the Online Shopping Process. J. Internet Commer. 2011, 10, 68–90. [Google Scholar] [CrossRef]
  62. Rezaei, S.; Shahijan, M.K.; Amin, M.; Ismail, W.K.W. Determinants of App Stores Continuance Behavior: A PLS Path Modelling Approach. J. Internet Commer. 2016, 15, 408–440. [Google Scholar] [CrossRef]
  63. Yi, S.; Jai, T. Impacts of Consumers’ Beliefs, Desires and Emotions on Their Impulse Buying Behavior: Application of an Integrated Model of Belief-Desire Theory of Emotion. J. Hosp. Mark. Manag. 2020, 29, 662–681. [Google Scholar] [CrossRef]
  64. Gill, H.; Vreeker-Williamson, E.; Hing, L.S.; Cassidy, S.A.; Boies, K. Effects of Cognition-Based and Affect-Based Trust Attitudes on Trust Intentions. J. Bus. Psychol. 2024, 39, 1355–1374. [Google Scholar] [CrossRef]
  65. Kauffman, R.J.; Lai, H.; Lin, H.C. Consumer Adoption of Group-Buying Auctions: An Experimental Study. Inf. Technol. Manag. 2010, 11, 191–211. [Google Scholar] [CrossRef]
  66. Loxton, M.; Truskett, R.; Scarf, B.; Sindone, L.; Baldry, G.; Zhao, Y. Consumer Behaviour during Crises: Preliminary Research on How Coronavirus Has Manifested Consumer Panic Buying, Herd Mentality, Changing Discretionary Spending and the Role of the Media in Influencing Behaviour. J. Risk Financ. Manag. 2020, 13, 166. [Google Scholar] [CrossRef]
  67. Laato, S.; Islam, A.K.M.N.; Farooq, A.; Dhir, A. Unusual Purchasing Behavior during the Early Stages of the COVID-19 Pandemic: The Stimulus-Organism-Response Approach. J. Retail. Consum. Serv. 2020, 57, 102224. [Google Scholar] [CrossRef]
  68. García-Salirrosas, E.E.; Niño-de-Guzmán, J.C.; Gómez-Bayona, L.; Escobar-Farfán, M. Environmentally Responsible Purchase Intention in Pacific Alliance Countries: Geographic and Gender Evidence in the Context of the COVID-19 Pandemic. Behav. Sci. 2023, 13, 221. [Google Scholar] [CrossRef] [PubMed]
  69. Sheth, J. Impact of Covid-19 on Consumer Behavior: Will the Old Habits Return or Die? J. Bus. Res. 2020, 117, 280–283. [Google Scholar] [CrossRef]
  70. Islam, T.; Pitafi, A.H.; Arya, V.; Wang, Y.; Akhtar, N.; Mubarik, S.; Xiaobei, L. Panic Buying in the COVID-19 Pandemic: A Multi-Country Examination. J. Retail. Consum. Serv. 2021, 59, 102357. [Google Scholar] [CrossRef]
  71. Okazaki, S.; Mendez, F. Perceived Ubiquity in Mobile Services. J. Interact. Mark. 2013, 27, 98–111. [Google Scholar] [CrossRef]
  72. Souza, R.G.; Rosenhead, J.; Salhofer, S.P.; Valle, R.A.B.; Lins, M.P.E. Definition of Sustainability Impact Categories Based on Stakeholder. J. Clean. Prod. 2015, 105, 41–51. [Google Scholar] [CrossRef]
  73. Becker, J.-M.; Cheah, J.-H.; Gholamzade, R.; Ringle, C.M.; Sarstedt, M. PLS-SEM’s Most Wanted Guidance. Int. J. Contemp. Hosp. Manag. 2023, 35, 321–346. [Google Scholar] [CrossRef]
  74. Hair, J.F.; Risher, J.J.; Sarstedt, M.; Ringle, C.M. When to Use and How to Report the Results of PLS-SEM. Eur. Bus. Rev. 2019, 31, 2–24. [Google Scholar] [CrossRef]
  75. Cronbach, L.J. Coefficient Alpha and the Internal Structure of Tests. Psychometrika 1951, 16, 297–334. [Google Scholar] [CrossRef]
  76. Fornell, C.; Larcker, D.F. Evaluating Structural Equation Models with Unobservable Variables and Measurement Error. J. Mark. Res. 1981, 18, 39–50. [Google Scholar] [CrossRef]
  77. Campbell, D.T.; Fiske, D.W. Convergent and Discriminant Validation by the Multitrait-Multimethod Matrix. Psychol. Bull. 1959, 56, 81–105. [Google Scholar] [CrossRef] [PubMed]
  78. Streukens, S.; Leroi-Werelds, S. Bootstrapping and PLS-SEM: A Step-by-Step Guide to Get More out of Your Bootstrap Results. Eur. Manag. J. 2016, 34, 618–632. [Google Scholar] [CrossRef]
  79. Kock, N. Common Method Bias in PLS-SEM. Int. J. E-Collab. 2015, 11, 1–10. [Google Scholar] [CrossRef]
  80. Guenther, P.; Guenther, M.; Ringle, C.M.; Zaefarian, G.; Cartwright, S. Improving PLS-SEM Use for Business Marketing Research. Ind. Mark. Manag. 2023, 111, 127–142. [Google Scholar] [CrossRef]
  81. Chin, W. The Partial Least Square Approach to Structural Equation Modelling; Lawrence Erlbaum: Mahawah, NJ, USA, 1998. [Google Scholar]
  82. Hair, J.F.; Page, M.; Brunsveld, N. Essentials of Business Research Methods, 4th ed.; Routledge: New York, NY, USA, 2019; ISBN 9780429203374. [Google Scholar]
  83. Henseler, J.; Ringle, C.M.; Sarstedt, M. A New Criterion for Assessing Discriminant Validity in Variance-Based Structural Equation Modeling. J. Acad. Mark. Sci. 2015, 43, 115–135. [Google Scholar] [CrossRef]
  84. Sarstedt, M.; Ringle, C.M.; Hair, J.F. Partial Least Squares Structural Equation Modeling. In Handbook of Market Research; Springer International Publishing: Cham, Switzerland, 2022; pp. 587–632. [Google Scholar]
  85. Radomir, L.; Moisescu, O.I. Discriminant Validity of the Customer-Based Corporate Reputation Scale: Some Causes for Concern. J. Prod. Brand Manag. 2019, 29, 457–469. [Google Scholar] [CrossRef]
  86. Falk, R.F.; Miller, N.B. A Primer for Soft Modeling; Ohio University of Akron Press: Akron, OH, USA, 1992. [Google Scholar]
  87. Stone, M. Cross-Validatory Choice and Assessment of Statistical Predictions. J. R. Stat. Soc. Ser. B Stat. Methodol. 1974, 36, 111–133. [Google Scholar] [CrossRef]
  88. Hair, J.F., Jr.; Hult, G.T.M.; Ringle, C.M.; Sarstedt, M.; Danks, N.P.; Ray, S. Partial Least Squares Structural Equation Modeling (PLS-SEM). Eur. Bus. Rev. 2014, 26, 106–121. [Google Scholar] [CrossRef]
  89. Verhagen, T.; Van Dolen, W. The Influence of Online Store Beliefs on Consumer Online Impulse Buying: A Model and Empirical Application. Inf. Manag. 2011, 48, 320–327. [Google Scholar] [CrossRef]
  90. Sun, B.; Zhang, Y.; Zheng, L. Relationship between Time Pressure and Consumers’ Impulsive Buying—Role of Perceived Value and Emotions. Heliyon 2023, 9, e23185. [Google Scholar] [CrossRef] [PubMed]
  91. Ahmed, R.R.; Streimikiene, D.; Rolle, J.-A.; Duc, P.A. The COVID-19 Pandemic and the Antecedants for the Impulse Buying Behavior of US Citizens. J. Compet. 2020, 12, 5–27. [Google Scholar] [CrossRef]
Figure 1. Proposed relationship model.
Figure 1. Proposed relationship model.
Jtaer 20 00266 g001
Table 1. Socio-demographic data of the sample.
Table 1. Socio-demographic data of the sample.
VariableCategoryFrequencyPercentage
Age range18–24 years20946.3%
25–34 years15233.7%
35–44 years5913.1%
45+ years316.9%
GenderFemale28863.9%
Male16336.1%
Education levelHigh school7216.0%
Technical education7316.2%
University29365.0%
Postgraduate132.8%
Employment statusStudent18941.9%
Employee17238.1%
Self-employed6314.0%
Unemployed276.0%
Geographic locationNorthern zone32471.8%
Central zone9220.4%
Southern zone357.8%
Table 2. Variables, Abbreviations, and Measurement Scales.
Table 2. Variables, Abbreviations, and Measurement Scales.
VariableItemsSource
Visual Appeal (AT)3Parboteeah et al. [26]
Portability (P)3Okazaki & Mendez [71]
Task-Relevant
Information (IAT)
3Parboteeah et al. [26]
Economic Well-being (BE)3Rosenstone et al. [49]
Family Influence (IF)3Badgaiyan & Verma [45]
Time Availability (DT)3Beatty & Ferrell [46]
Credit Card Use (UTC)3Badgaiyan & Verma [45]
Hedonic Value (VH)4Park et al. [34]
Utilitarian Value (VU)5Park et al. [34]
Trust (CON)3Yi & Jai [63]
COVID-19 Effect (EC)4Lins & Poeschl [72]
Impulse Buying (CPI)5Park et al. [34]
Table 3. Reliability and Validity of Variables.
Table 3. Reliability and Validity of Variables.
ConstructCronbach’s Alpharho_AComposite ReliabilityAverage Variance Extracted (AVE)
Visual Appeal (AT)0.9780.9780.9860.958
Economic Well-being (BE)0.9420.9540.9630.895
Impulse Buying (CPI)0.9140.9160.9360.746
Trust (CON)0.9030.9110.9400.839
Time Availability (DT)0.8260.8530.8950.740
COVID-19 Effect (EC)0.8961.0560.9260.760
Family Influence (IF)0.8940.9140.9330.823
Task-Relevant Information (IAT)0.9320.9380.9570.880
Portability (P)0.9140.9190.9460.853
Credit Card Use (UTC)0.8531.0290.8970.744
Hedonic Value (VH)0.8930.8980.9260.759
Utilitarian Value (VU)0.8890.8950.9190.696
Table 4. Discriminant Validity—Fornell–Larcker Criterion.
Table 4. Discriminant Validity—Fornell–Larcker Criterion.
VariableATBECPICONDTECIFIATPUTCVHVU
AT0.979
BE0.3160.946
CPI0.3430.3210.864
CON0.5700.4270.3600.916
DT0.0900.1550.2350.1790.860
EC0.296−0.0300.0740.2680.1390.872
IF0.2550.2230.5470.2560.2600.1990.907
IAT0.6360.3220.3160.6490.0970.2290.1590.938
P0.6170.3360.2290.5680.0650.2980.1330.6830.924
UTC0.2050.1830.4660.2080.1930.0960.4140.1840.1590.862
VH0.4600.2460.5620.4350.1940.2010.3780.4030.3640.3660.871
VU0.5140.3650.2980.5930.2450.2320.1710.5030.4910.1260.4490.834
Table 5. Heterotrait–Monotrait Ratio.
Table 5. Heterotrait–Monotrait Ratio.
VariableATBECPICONDTECIFIATPUTCVHVU
AT
BE0.327
CPI0.3650.345
CON0.6070.4620.397
DT0.1040.1780.2660.210
EC0.3140.0810.0880.2910.159
IF0.2760.2430.5930.2870.2890.225
IAT0.6690.3430.3430.7090.1090.2520.177
P0.6500.3600.2520.6240.0880.3350.1480.741
UTC0.2580.2090.4550.2650.2050.1200.4160.2290.224
VH0.4990.2640.6230.4830.2200.2190.4400.4190.4000.390
VU0.5470.3990.3330.6640.2910.2530.1960.5540.5400.1930.501
Table 6. Pearson’s Correlation.
Table 6. Pearson’s Correlation.
ConstructR SquareAdjusted R Square
Hedonic Value (VH)0.2280.225
Utilitarian Value (VU)0.3130.310
Impulse Buying (CPI)0.5050.495
Table 7. Stone–Geisser Indicators (Q2).
Table 7. Stone–Geisser Indicators (Q2).
ConstructStone–Geisser (Q2)
Impulse Buying (CPI)0.370
Hedonic Value (VH)0.170
Utilitarian Value (VU)0.210
Table 8. Standardized Root Mean Square Residual.
Table 8. Standardized Root Mean Square Residual.
Fit MeasureSaturated ModelEstimated Model
SRMR0.0580.084
d_ULS3.0246.340
d_G1.3101.420
Chi-square3438.2393590.218
NFI0.8080.800
Table 9. Summary of Results for Hypothesis Testing.
Table 9. Summary of Results for Hypothesis Testing.
HypothesisIndependent VariableDependent VariableBetat-Statisticp-ValueResult
H1Visual Appeal (AT)Hedonic Value (VH)0.3937.2700.000Accepted *
H2Visual Appeal (AT)Utilitarian Value (VU)0.3405.8900.000Accepted *
H3Portability (P)Hedonic Value (VH)0.1222.1210.000Accepted *
H4Portability (P)Utilitarian Value (VU)0.2814.8500.031Accepted **
H5Task-Relevant Information (IAT)Impulse Buying (CPI)0.0681.4060.168Rejected
H6Economic Well-being (BE)Impulse Buying (CPI)0.0912.0600.035Accepted **
H7Family Influence (IF)Impulse Buying (CPI)0.3186.6540.000Accepted *
H8Time Availability (DT)Impulse Buying (CPI)0.0421.0190.313Rejected
H9Credit Card Use (UTC)Impulse Buying (CPI)0.1814.5930.000Accepted *
H10Hedonic Value (VH)Impulse Buying (CPI)0.3216.0970.000Accepted *
H11Utilitarian Value (VU)Impulse Buying (CPI)0.0000.0020.998Rejected
H12Trust (CON)Impulse Buying (CPI)0.0370.6540.516Rejected
H13COVID-19 Effect (EC)Impulse Buying (CPI)−0.1002.3940.017Rejected ***
Source: * Accepted at significance level p < 0.01. ** Accepted at significance level p < 0.05. *** Rejected as a positive relationship was proposed, but the result was negative.
Table 10. Comparison of COVID-19 and Impulse Buying Studies.
Table 10. Comparison of COVID-19 and Impulse Buying Studies.
ResearchContextTimeProductsCOVID-19 EffectsResults
Ahmed et al. [91]USAUSA March–June 2020Essential/PPEPositive (+)Reactive stockpiling
Iyer et al. [28]Multi-countryMarch–May 2020MiscellaneousPositive (+)Initial panic phase
Present researchChileSeptember–December 2020Non-essentialNegative (−)Economic restriction
Disclaimer/Publisher’s Note: The statements, opinions and data contained in all publications are solely those of the individual author(s) and contributor(s) and not of MDPI and/or the editor(s). MDPI and/or the editor(s) disclaim responsibility for any injury to people or property resulting from any ideas, methods, instructions or products referred to in the content.

Share and Cite

MDPI and ACS Style

Escobar-Farfán, M.; Veas-González, I.; García-Salirrosas, E.; Veas-Salinas, K.; Veas-Santibañez, V.; Zavala-González, J. From Browsing to Buying: Determinants of Impulse Buying Behavior in Mobile Commerce. J. Theor. Appl. Electron. Commer. Res. 2025, 20, 266. https://doi.org/10.3390/jtaer20040266

AMA Style

Escobar-Farfán M, Veas-González I, García-Salirrosas E, Veas-Salinas K, Veas-Santibañez V, Zavala-González J. From Browsing to Buying: Determinants of Impulse Buying Behavior in Mobile Commerce. Journal of Theoretical and Applied Electronic Commerce Research. 2025; 20(4):266. https://doi.org/10.3390/jtaer20040266

Chicago/Turabian Style

Escobar-Farfán, Manuel, Iván Veas-González, Elizabeth García-Salirrosas, Karen Veas-Salinas, Valentina Veas-Santibañez, and Josune Zavala-González. 2025. "From Browsing to Buying: Determinants of Impulse Buying Behavior in Mobile Commerce" Journal of Theoretical and Applied Electronic Commerce Research 20, no. 4: 266. https://doi.org/10.3390/jtaer20040266

APA Style

Escobar-Farfán, M., Veas-González, I., García-Salirrosas, E., Veas-Salinas, K., Veas-Santibañez, V., & Zavala-González, J. (2025). From Browsing to Buying: Determinants of Impulse Buying Behavior in Mobile Commerce. Journal of Theoretical and Applied Electronic Commerce Research, 20(4), 266. https://doi.org/10.3390/jtaer20040266

Article Metrics

Article metric data becomes available approximately 24 hours after publication online.
Back to TopTop