Harnessing Swift Guanxi in SMEs: Exploring Trust and Purchase Intention on Social Commerce Platforms
Abstract
1. Introduction
- (i)
- Examine the influence of swift guanxi dimensions on purchase intention.
- (ii)
- Investigate the influence of swift guanxi dimensions on consumers’ trust in the seller.
- (iii)
- Investigate the mediation influence of trust in the seller on the relationship between swift guanxi dimensions and purchase intention.
2. Theoretical Underpinning
2.1. Social Exchange Theory
2.2. Trust Transfer Theory
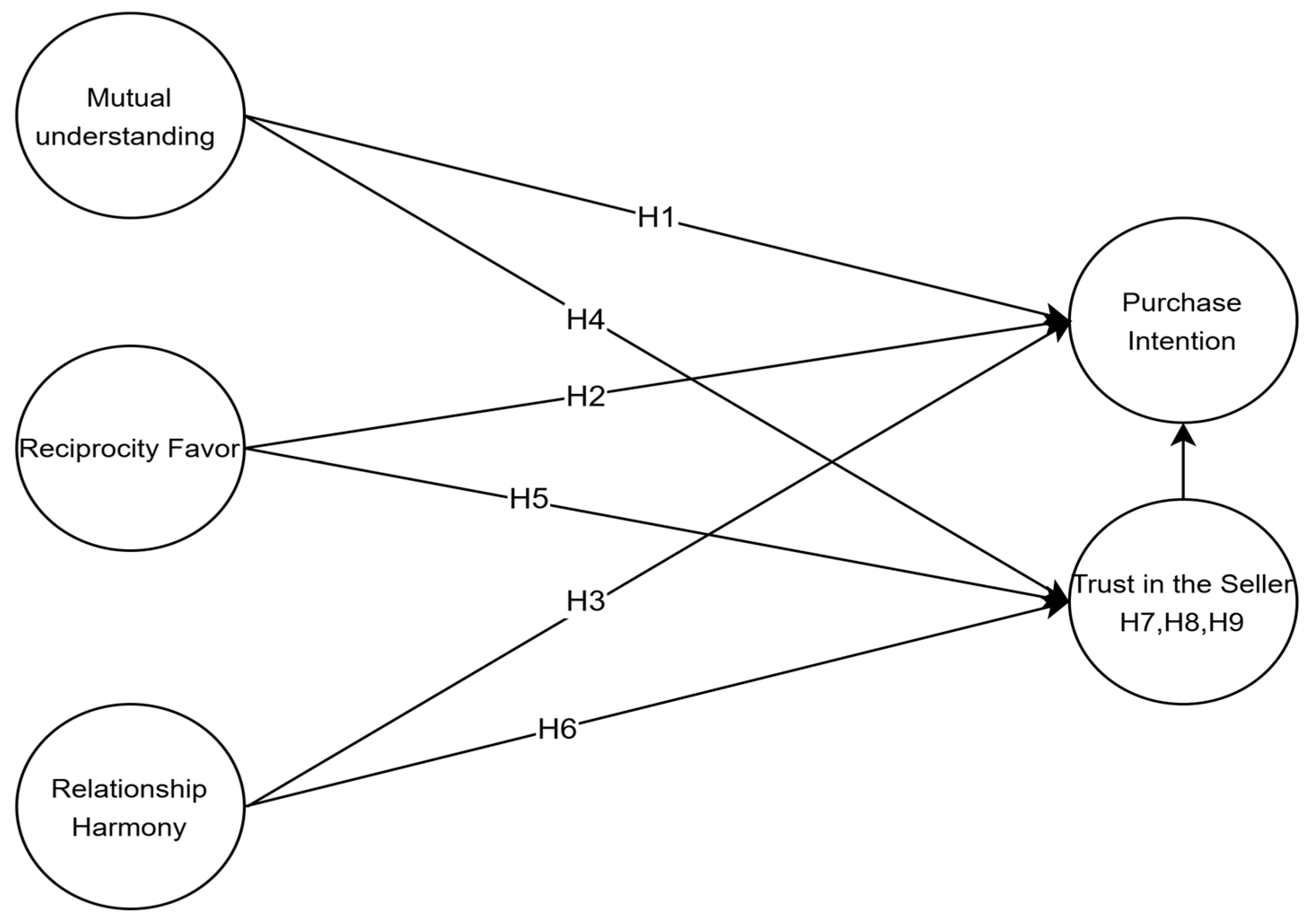
3. The Research Model and Hypothesis
3.1. The Influence of Swift Guanxi Dimensions on Purchase Intention
3.2. The Influence of Swift Guanxi Dimensions on Trust in the Seller
3.3. The Mediation Role of Trust in the Seller
4. Method
4.1. Pilot Study Briefings
4.2. Research Design and Context
4.3. Sample Descriptions
4.4. Data Collection and Analysis Method
4.5. Measurement Items, Validity, Reliability, Collinearity, and Common Method Bias
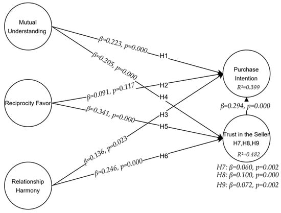
5. Results
5.1. The Influence of Swift Guanxi Dimensions on Purchase Intention
5.2. The Influence of Swift Guanxi Dimensions on Trust in the Seller
5.3. The Mediation Role of Trust in the Seller
| Hypothesis | βeta | t-Statistics | p-Values | Decision |
|---|---|---|---|---|
| H1: MU-> PI | 0.223 | 3.705 | 0.000 | Supported |
| H2: RF -> PI | 0.091 | 1.190 | 0.117 | Not Supported |
| H3: RH -> PI | 0.136 | 2.002 | 0.023 | Supported |
| H4: MU -> TTS | 0.205 | 3.451 | 0.000 | Supported |
| H5: RF -> TTS | 0.341 | 5.309 | 0.000 | Supported |
| H6: RH -> TTS | 0.246 | 3.861 | 0.000 | Supported |
| H7: MU -> TTS -> PI | 0.060 | 2.821 | 0.002 | Supported |
| H8: RF -> TTS -> PI | 0.100 | 3.338 | 0.000 | supported |
| H9: RH -> TTS -> PI | 0.072 | 2.849 | 0.002 | Supported |

6. Discussion, Contribution, Suggestions for Future Research and Conclusions
6.1. Discussion
6.1.1. The Influence of Swift Guanxi Dimensions on Purchase Intention
6.1.2. The Influence of Swift Guanxi Dimensions on Trust in the Seller
6.1.3. The Mediation Role of Trust in the Seller
6.2. Theoretical Contribution
6.3. Practical Contribution
6.4. Limitations and Suggestions for Future Research
6.5. Conclusions Remark
Author Contributions
Funding
Institutional Review Board Statement
Informed Consent Statement
Data Availability Statement
Acknowledgments
Conflicts of Interest
References
- Verhoef, P.C.; Broekhuizen, T.; Bart, Y.; Bhattacharya, A.; Qi Dong, J.; Fabian, N.; Haenlein, M. Digital transformation: A multidisciplinary reflection and research agenda. J. Bus. Res. 2021, 122, 889–901. [Google Scholar] [CrossRef]
- Ahmad, S.Z.; Ahmad, N.; Abu Bakar, A.R. Reflections of entrepreneurs of small and medium-sized enterprises concerning the adoption of social media and its impact on performance outcomes: Evidence from the UAE. Telemat. Inform. 2018, 35, 6–17. [Google Scholar] [CrossRef]
- Bellaaj, M. Why and how do individual entrepreneurs use digital channels in an emerging market? Determinants of use and channel coordination. Int. J. Emerg. Mark. 2021, 18, 2735–2764. [Google Scholar] [CrossRef]
- Chatterjee, S.; Kumar Kar, A. Why do small and medium enterprises use social media marketing and what is the impact: Empirical insights from India. Int. J. Inf. Manag. 2020, 53, 102103. [Google Scholar] [CrossRef]
- Olanrewaju, A.-S.T.; Hossain, M.A.; Whiteside, N.; Mercieca, P. Social media and entrepreneurship research: A literature review. Int. J. Inf. Manag. 2020, 50, 90–110. [Google Scholar] [CrossRef]
- Srinivasan, A.; Venkatraman, N. Entrepreneurship in digital platforms: A network-centric view. Strateg. Entrep. J. 2017, 12, 54–71. [Google Scholar] [CrossRef]
- Leung, W.K.S.; Shi, S.; Chow, W.S. Impacts of user interactions on trust development in C2C social commerce. Internet Res. 2020, 30, 335–356. [Google Scholar] [CrossRef]
- Wang, Y.; Yu, C. Social interaction-based consumer decision-making model in social commerce: The role of word of mouth and observational learning. Int. J. Inf. Manag. 2017, 37, 179–189. [Google Scholar] [CrossRef]
- Gibreel, O.; AlOtaibi, D.A.; Altmann, J. Social commerce development in emerging markets. Electron. Commer. Res. Appl. 2018, 27, 152–162. [Google Scholar] [CrossRef]
- Leeraphong, A.; Papasratorn, B. Business Models and Transactions in C2C Social Commerce: Practices of Selected Social Commerce Practitioners in Thailand. Int. J. Innov. Technol. Manag. 2018, 15, 1850048. [Google Scholar] [CrossRef]
- Sukrat, S.; Papasratorn, B. An architectural framework for developing a recommendation system to enhance vendors’ capability in C2C social commerce. Soc. Netw. Anal. Min. 2018, 8, 22. [Google Scholar] [CrossRef]
- Leung, W.K.S.; Chang, M.K.; Cheung, M.L.; Shi, S. Understanding consumers’ post-consumption behaviors in C2C social commerce: The role of functional and relational customer orientation. Internet Res. 2022, 32, 1131–1167. [Google Scholar] [CrossRef]
- Zhao, W.; Hu, F.; Wang, J.; Shu, T.; Xu, Y. A systematic literature review on social commerce: Assessing the past and guiding the future. Electron. Commer. Res. Appl. 2023, 57, 101219. [Google Scholar] [CrossRef]
- Cheng, J.-H.; Lin, L.-W. The role of senses on purchase intention in social commerce. Aslib J. Inf. Manag. 2023, 75, 44–67. [Google Scholar] [CrossRef]
- Wang, J.; Shahzad, F.; Ahmad, Z.; Abdullah, M.; Hassan, N.M. Trust and Consumers’ Purchase Intention in a Social Commerce Platform: A Meta-Analytic Approach. SAGE Open 2022, 12, 21582440221091262. [Google Scholar] [CrossRef]
- Lin, J.; Luo, Z.; Cheng, X.; Li, L. Understanding the interplay of social commerce affordances and swift guanxi: An empirical study. Inf. Manag. 2019, 56, 213–224. [Google Scholar] [CrossRef]
- Chen, H.; Zhang, S.; Shao, B.; Gao, W.; Xu, Y. How do interpersonal interaction factors affect buyers’ purchase intention in live stream shopping? The mediating effects of swift guanxi. Internet Res. 2022, 32, 335–361. [Google Scholar] [CrossRef]
- Blau, P.M. Exchange and Power in Social Life; John Wiley: New York, NY, USA, 1964. [Google Scholar]
- Homans, G.C. Social Behavior as Exchange. Am. J. Sociol. 1958, 63, 597–606. [Google Scholar] [CrossRef]
- Ou, C.X.; Pavlou, P.A.; Davison, R.M. Swift guanxi in online marketplaces: The role of computer-mediated communication technologies. Manag. Inf. Syst. Q. 2014, 38, 209–230. [Google Scholar] [CrossRef]
- The_Culture_Factor_Group. COUNTRY COMPARISON TOOL. Hofstede Insights. Available online: https://www.hofstede-insights.com/country-comparison-tool?countries=china%2Ctanzania (accessed on 25 July 2024).
- Luo, Y. Guanxi and Performance of Foreign-invested Enterprise in China: An Empirical Inquiry. Manag. Int. Rev. 1997, 37, 51–70. [Google Scholar]
- Mensah, I.K.; Zeng, G.; Luo, C. Determinants of Social Commerce Purchase and Recommendation Intentions Within the Context of Swift Guanxi Among Chinese College Students. SAGE Open 2023, 13, 21582440231175370. [Google Scholar] [CrossRef]
- Wu, W.K. The Impact of Buyer-Seller Guanxi Positioning in Social Commerce Intention: The Buyer’ s Perspective. J. Small Bus. Strategy 2022, 32, 48–57. [Google Scholar] [CrossRef]
- Meilatinova, N. Social commerce: Factors affecting customer repurchase and word-of-mouth intentions. Int. J. Inf. Manag. 2021, 57, 102300. [Google Scholar] [CrossRef]
- Zhao, Z.; Du, X.; Liang, F.; Zhu, X. Effect of Product Type and Time Pressure on Consumers’ Online Impulse Buying Intention. J. Contemp. Mark. Sci. 2019, 2, 137–154. [Google Scholar] [CrossRef]
- Stewart, K.J. Trust transfer on the world wide web. Organ. Sci. 2003, 14, 5–17. [Google Scholar] [CrossRef]
- Dhaigude, S.A.; Mohan, B.C. Customer experience in social commerce: A systematic literature review and research agenda. Int. J. Consum. Stud. 2023, 47, 1629–1668. [Google Scholar] [CrossRef]
- Hajli, N.; Sims, J.M.; Zadeh, A.H.; Richard, M.-O. A social commerce investigation of the role of trust in a social networking site on purchase intentions. J. Bus. Res. 2017, 71, 133–141. [Google Scholar] [CrossRef]
- Mashenene, R.G.; Kumburu, N.P. Performance of Small Businesses in Tanzania: Human Resources-Based View. Glob. Bus. Rev. 2020, 24, 887–901. [Google Scholar] [CrossRef]
- Gollin, D. Nobody’ s business but my own: Self-employment and small enterprise in economic development. J. Monet. Econ. 2008, 55, 219–233. [Google Scholar] [CrossRef]
- Lwesya, F. SMEs’ competitiveness and international trade in the era of Global Value Chains (GVCs) in Tanzania: An assessment and future challenges. Small Bus. Int. Rev. 2021, 5, e325. [Google Scholar] [CrossRef]
- Attar, R.W.; Almusharraf, A.; Alfawaz, A.; Hajli, N. New Trends in E-Commerce Research: Linking Social Commerce and Sharing Commerce: A Systematic Literature Review. Sustainability 2022, 14, 16024. [Google Scholar] [CrossRef]
- Hajli, N.; Saeed, U.; Tajvidi, M.; Shirazi, F. Social Bots and the Spread of Disinformation in Social Media: The Challenges of Artificial Intelligence. Br. J. Manag. 2021, 33, 1238–1253. [Google Scholar] [CrossRef]
- Hajli, N.; Shirazi, F.; Tajvidi, M.; Huda, N. Towards an Understanding of Privacy Management Architecture in Big Data: An Experimental Research. Br. J. Manag. 2020, 32, 548–565. [Google Scholar] [CrossRef]
- Ahmad, R.; Nawaz, M.R.; Ishaq, M.I.; Khan, M.M.; Ashraf, H.A. Social exchange theory: Systematic review and future directions. Front. Psychol. 2023, 13, 1015921. [Google Scholar] [CrossRef]
- Cropanzano, R.; Mitchell, M.S. Social Exchange Theory: An Interdisciplinary Review. J. Manag. 2005, 31, 874–900. [Google Scholar] [CrossRef]
- Zhang, M.; Sun, L.; Qin, F.; Wang, G.A. E-service quality on live streaming platforms: Swift guanxi perspective. J. Serv. Mark. 2020, 35, 312–324. [Google Scholar] [CrossRef]
- Leung, T.K.P.; Lai, K.H.; Chan, R.Y.K.; Wong, Y.H. The roles of xinyong and guanxi in Chinese relationship marketing. Eur. J. Mark. 2005, 39, 528–559. [Google Scholar] [CrossRef]
- Akoorie, M.; Ahmed, I.; Ismail, W.K.W.; Amin, S.M.; Nawaz, M.M. A social exchange perspective of the individual guanxi network. Chin. Manag. Stud. 2013, 7, 127–140. [Google Scholar] [CrossRef]
- Li, S.G.; Zhang, Y.Q.; Yu, Z.X.; Liu, F. Economical user-generated content (UGC) marketing for online stores based on a fine-grained joint model of the consumer purchase decision process. Electron. Commer. Res. 2021, 21, 1083–1112. [Google Scholar] [CrossRef]
- Hoare, R.J.; Butcher, K. Do Chinese cultural values affect customer satisfaction/loyalty? Int. J. Contemp. Hosp. Manag. 2008, 20, 156–171. [Google Scholar] [CrossRef]
- Kuan, H.H.; Bock, G.W. Trust transference in brick and click retailers: An investigation of the before-online-visit phase. Inf. Manag. 2007, 44, 175–187. [Google Scholar] [CrossRef]
- Walczuch, R.; Lundgren, H. Psychological Antecedents of Institution-based Consumer Trust in e-retailing. Inf. Manag. 2004, 42, 159–177. [Google Scholar] [CrossRef]
- Belanche, D.; Casaló, L.V.; Flavián, C.; Schepers, J. Trust transfer in the continued usage of public e-services. Inf. Manag. 2014, 51, 627–640. [Google Scholar] [CrossRef]
- Robert, L.P.; Denis, A.R.; Hung, Y.T.C. Individual swift trust and knowledgeBased trust in face-to-Face and virtual team members. J. Manag. Inf. Syst. 2009, 26, 241–279. [Google Scholar] [CrossRef]
- Pavlou, P.A.; Gefen, D. Building effective online marketplaces with institutionbased trust? Inf. Syst. Res. 2004, 15, 37–59. [Google Scholar] [CrossRef]
- McKnight, D.H.; Choudhury, V.; Kacmar, C. The impact of initial consumer trust on intentions to transact with a web site: A trust building model. J. Strateg. Inf. Syst. 2002, 11, 297–323. [Google Scholar] [CrossRef]
- Kotler, P.; Armstrong, G. Principles of Marketing, 15th ed.; Pearson Education Limited: London, UK, 2014. [Google Scholar]
- Shi, S.; Mu, R.; Lin, L.; Chen, Y.; Kou, G.; Chen, X.J. The impact of perceived online service quality on swift guanxi: Implications for customer repurchase intention. Internet Res. 2018, 28, 432–455. [Google Scholar] [CrossRef]
- Wong, M. Guanxi and its Role in Business. Chin. Manag. Stud. 2007, 1, 257–276. [Google Scholar] [CrossRef]
- Chen, J.; Shen, X.-L. Consumers’ decisions in social commerce context: An empirical investigation. Decis. Support Syst. 2015, 79, 55–64. [Google Scholar] [CrossRef]
- Gefen, D.; Ridings, C.M. Implementation team responsiveness and user evaluation of customer relationship management: A quasi-experimental design study of social E-service quality on live streaming platforms. J. Manag. Inf. Syst. 2002, 19, 47–69. [Google Scholar] [CrossRef]
- Emerson, R.M. “Social exchange theory”. In Social Psychology: Sociological Perspectives; Rosenberg, M., Turner, R., Eds.; Basic Books: New York, NY, USA, 1981. [Google Scholar]
- Aghdam, N.H.; Ashtiani, M.; Azgomi, M.A. An Uncertainty-aware Computational Trust Model Considering the Co-existence of Trust and Distrust in Social Networks. Inf. Sci. 2020, 513, 465–503. [Google Scholar] [CrossRef]
- Creswell, J.W. Research Design: Qualitative, Quantitative, and Mixed Methods Approaches, 3rd ed.; SAGE: Thousand Oaks, CA, USA, 2009. [Google Scholar]
- Gorondutse, A.H.; Hilman, H. Testing the Effect of Business-level Strategy on Performance of Hotels. Glob. Bus. Rev. 2019, 20, 1141–1154. [Google Scholar] [CrossRef]
- Small and Medium Enterprise Development Policy-2003. 2003. Available online: https://www.mit.go.tz/uploads/files/Tanzania%20SME%20Policy.pdf (accessed on 1 May 2024).
- Statista. Digital Commerce-Tanzania. Available online: https://www.statista.com/outlook/dmo/fintech/digital-payments/digital-commerce/tanzania (accessed on 5 November 2023).
- United Republic of Tanzania. The 2022 Population and Housing Census: Age and Sex Distribution Report, Key Findings, Tanzania, December 2022; United Republic of Tanzania: Zanzibar, Tanzania, 2022; Available online: https://www.nbs.go.tz/nbs/takwimu/Census2022/Age_and_Sex_Distribution_Key_Finding_Report_Tanzania.pdf (accessed on 10 September 2023).
- Loh, X.-M.; Lee, V.-H.; Hew, T.-S.; Lin, B. The cognitive-affective nexus on mobile payment continuance intention during the COVID-19 pandemic. Int. J. Bank Mark. 2022, 40, 939–959. [Google Scholar] [CrossRef]
- Hair, J.F.; Hult, G.T.M.; Ringle, C.M.; Sarstedt, M. A Primer on Partial Least Squares Structural Equation Modeling (PLS-SEM), 2nd ed.; Sage Publications Inc.: Thousand Oaks, CA, USA, 2017. [Google Scholar]
- Erdfelder, E.; Faul, F.; Buchner, A. GPOWER: A General Power Analysis Program. Behav. Res. Methods Instrum. Comput. 1996, 28, 1–11. [Google Scholar] [CrossRef]
- Hair, J.; Joseph, F.; Black, W.C.; Babin, B.J.; Anderson, R.E. Multivariate Data Analysis, 7th ed.; Pearson Education Limited: London, UK, 2010. [Google Scholar]
- Loh, X.M.; Lee, V.H.; Tan, G.W.H.; Ooi, K.B.; Dwivedi, Y.K. Switching from cash to mobile payment: What’ s the hold-up? Internet Res. 2021, 31, 376–399. [Google Scholar] [CrossRef]
- Ringle, C.M.; Wende, S.; Becker, J.-M. “SmartPLS 4” Oststeinbek: SmartPLS GmbH 2022. Available online: http://www.smartpls.com (accessed on 21 January 2024).
- Hair, J.F.; Risher, J.J.; Sarstedt, M.; Ringle, C.M. When to use and how to report the results of PLS-SEM. In European Business Review; Emerald Group Publishing Ltd.: Bingley, UK, 2019; Volume 31, pp. 2–24. [Google Scholar] [CrossRef]
- Sarstedt, M.; Hair, J.F.; Pick, M.; Liengaard, B.D.; Radomir, L.; Ringle, C.M. Progress in partial least squares structural equation modeling use in marketing research in the last decade. Psychol. Mark. 2022, 39, 1035–1064. [Google Scholar] [CrossRef]
- Sarstedt, M.; Hair, J.F.; Cheah, J.-H.; Becker, J.-M.; Ringle, C.M. How to Specify, Estimate, and Validate Higher-Order Constructs in PLS-SEM. Australas. Mark. J. 2021, 27, 197–211. [Google Scholar] [CrossRef]
- Ramayah, T.; Cheah, J.; Chuah, F.; Ting, H.; Memon, M. Partial Least Squares Structural Equation Modeling (PLS-SEM) Using smartPLS 3.0 an Updated Guide and Practical Guide to Statistical; Pearson: England, UK, 2018. [Google Scholar]
- Hair, J.F., Jr.; Sarstedt, M.; Hopkins, L.; Kuppelwieser, V.G. Partial least squares structural equation modeling (PLS-SEM). Eur. Bus. Rev. 2014, 26, 106–121. [Google Scholar] [CrossRef]
- Horng, S.-M.; Wu, C.-L. How behaviors on social network sites and online social capital influence social commerce intentions. Inf. Manag. 2020, 57, 103176. [Google Scholar] [CrossRef]
- Lin, S.-C.; Tseng, H.-T.; Shirazi, F.; Hajli, N.; Tsai, P.-T. Exploring factors influencing impulse buying in live streaming shopping: A stimulus-organism-response (SOR) perspective. Asia Pac. J. Mark. Logist. 2022, 35, 1383–1403. [Google Scholar] [CrossRef]
- Liu, C.; Bao, Z.; Zheng, C. Exploring consumers’ purchase intention in social commerce. Asia Pac. J. Mark. Logist. 2019, 31, 378–397. [Google Scholar] [CrossRef]
- Simba, A.; Tajeddin, M.; Jones, P.; Rambe, P. A disaggregated view of soft skills: Entrepreneurship education systems of Africa. J. Small Bus. Manag. 2024, 1–33. [Google Scholar] [CrossRef]
- Fan, J.; Zhou, W.; Yang, X.; Li, B.; Xiang, Y. Impact of social support and presence on swift guanxi and trust in social commerce. Ind. Manag. Data Syst. 2019, 119, 2033–2054. [Google Scholar] [CrossRef]
- Wang, X.; Tajvidi, M.; Lin, X.; Hajli, N. Towards an Ethical and Trustworthy Social Commerce Community for Brand Value Co-creation: A trust-Commitment Perspective. J. Bus. Ethics 2019, 167, 137–152. [Google Scholar] [CrossRef]
- Zhao, X.; Lynch, J.G.; Chen, Q. Reconsidering Baron and Kenny: Myths and Truths about Mediation Analysis. J. Consum. Res. 2010, 37, 197–206. [Google Scholar] [CrossRef]

| Dimension | Item | Frequency | Percentage |
|---|---|---|---|
| Age | 15–20 | 65 | 15.4 |
| 21–25 | 143 | 34.0 | |
| 26–30 | 132 | 31.4 | |
| 31–35 | 81 | 19.2 | |
| Gender | Male | 224 | 53.2 |
| Female | 197 | 46.8 | |
| Disposable income (Tsh */month) | 300,000–500,000 | 65 | 15.4 |
| 500,000–1,000,000 | 94 | 22.3 | |
| 1,000,001–1,500,000 | 105 | 25.0 | |
| 1,500,001–2,000,000 | 91 | 21.6 | |
| >2,000,000 | 66 | 15.7 | |
| Education | High School or Low | 30 | 7.1 |
| Certificate or Diploma | 188 | 44.7 | |
| Bachelor’s degree | 166 | 39.4 | |
| Postgraduate | 37 | 8.8 | |
| SC usage frequency | Daily | 312 | 74.1 |
| A few times a week | 68 | 16.1 | |
| Once a week | 29 | 6.9 | |
| A few times a month | 12 | 2.9 | |
| Type of social media | 223 | 53.0 | |
| 133 | 31.6 | ||
| 65 | 15.4 | ||
| SC purchase frequency | Daily | 68 | 16.2 |
| Weekly | 161 | 38.2 | |
| Monthly | 192 | 45.6 |
| Construct | Item | Loadings | VIF | |
|---|---|---|---|---|
| Mutual Understanding Lin, et al. [16] Mensah, et al. [23] | CR (rho_a) = 0.923; Cronbach’s alpha = 0.922; AVE = 0.762 | |||
| MU1 | I and the seller on the social commerce platform can understand each other’s needs. | 0.869 | 2.963 | |
| MU2 | I and the seller on the social commerce platform can understand each other’s points of view. | 0.872 | 3.074 | |
| MU3 | I and the seller on the social commerce platform can listen to each other and reach a good conclusion | 0.865 | 2.751 | |
| MU4 | I and the seller on the social commerce platform can follow the flow of our conversations | 0.885 | 3.330 | |
| MU5 | I and the seller on the social commerce platform show interest in each other’s opinions about a product | 0.872 | 3.039 | |
| Relationship Harmoney Lin, et al. [16] Mensah, et al. [23] | CR (rho_a) = 0.895; Cronbach’s alpha = 0.893, AVE = 0.823 | |||
| RH1 | I and the sellers on the social commerce platform always maintain our agreements | 0.901 | 2.422 | |
| RH2 | I and the seller on the social commerce platform always avoid conflict. | 0.922 | 3.182 | |
| RH3 | I and the sellers on the social commerce platform respect each other | 0.899 | 2.656 | |
| Reciprocity Favor Lin, et al. [16] Mensah, et al. [23] | CR (rho_a) = 0.880; Cronbach’s alpha = 0.874; AVE = 0.798 | |||
| RF1 | I and sellers on the social commerce platform provide positive ratings and comments to each other. | 0.894 | 2.367 | |
| RF2 | I and sellers on the social commerce platform help each other to get mutual satisfaction. | 0.914 | 2.594 | |
| RF3 | I have a friendly interaction with my seller on the social commerce platform | 0.871 | 2.173 | |
| Trust in the Seller | CR (rho_a) = 0.893; Cronbach’s alpha = 0.885; AVE = 0.812 | |||
| Hajli, et al. [28] | TTS1 | I trust promises made by my vendor on social commerce platforms | 0.868 | 2.231 |
| TTS2 | My seller is honest on the social commerce platform | 0.927 | 3.174 | |
| TTS3 | Based on my experience with my vendor’s social commerce platform, I know they care about customers | 0.908 | 2.599 | |
| Purchase Intention Lin, et al. [16] Liu, et al. [74] | CR (rho_a) = 0.918; Cronbach’s alpha = 0.915; AVE = 0.797 | |||
| PI1 | I would prefer to purchase a product or service from the seller on the social commerce platform. | 0.884 | 2.839 | |
| PI2 | I would like to recommend to my friends and family to purchase a product from the seller on the social commerce platform. | 0.895 | 2.995 | |
| PI3 | If there is a product that I want to purchase, I would like to buy it from the seller on the social commerce platform. | 0.908 | 3.155 | |
| PI4 | Given an opportunity, I would consider purchasing the product represented on my seller’s social commerce platform | 0.882 | 2.840 | |
| VIF | |
|---|---|
| Mutual Understanding -> Purchase Intention | 1.866 |
| Mutual Understanding -> Trust in the Seller | 1.786 |
| Reciprocal Favor -> Purchase Intention | 2.323 |
| Reciprocal Favor -> Trust in the Seller | 2.098 |
| Relationship Harmony -> Purchase Intention | 2.356 |
| Relationship Harmony -> Trust in the Seller | 2.239 |
| Trust in the Seller -> Purchase Intention | 1.929 |
| Constructs | MU | PI | RF | RH | TTS |
|---|---|---|---|---|---|
| MU | |||||
| PI | 0.572 | ||||
| RF | 0.658 | 0.560 | |||
| RH | 0.689 | 0.572 | 0.785 | ||
| TTS | 0.616 | 0.619 | 0.715 | 0.682 |
| Constructs | Prediction Summary | Explanation Power | ||
|---|---|---|---|---|
| Q2 | RMSE | MAE | R2 | |
| Purchase Intention | 0.338 | 0.819 | 0.603 | 0.399 |
| Trust in the Seller | 0.468 | 0.733 | 0.567 | 0.482 |
Disclaimer/Publisher’s Note: The statements, opinions and data contained in all publications are solely those of the individual author(s) and contributor(s) and not of MDPI and/or the editor(s). MDPI and/or the editor(s) disclaim responsibility for any injury to people or property resulting from any ideas, methods, instructions or products referred to in the content. |
© 2024 by the authors. Licensee MDPI, Basel, Switzerland. This article is an open access article distributed under the terms and conditions of the Creative Commons Attribution (CC BY) license (https://creativecommons.org/licenses/by/4.0/).
Share and Cite
John, J.K.; Qiu, X.; Kilumile, J.W. Harnessing Swift Guanxi in SMEs: Exploring Trust and Purchase Intention on Social Commerce Platforms. J. Theor. Appl. Electron. Commer. Res. 2024, 19, 3154-3175. https://doi.org/10.3390/jtaer19040153
John JK, Qiu X, Kilumile JW. Harnessing Swift Guanxi in SMEs: Exploring Trust and Purchase Intention on Social Commerce Platforms. Journal of Theoretical and Applied Electronic Commerce Research. 2024; 19(4):3154-3175. https://doi.org/10.3390/jtaer19040153
Chicago/Turabian StyleJohn, Johakim Katekele, Xiaodong Qiu, and Jerum William Kilumile. 2024. "Harnessing Swift Guanxi in SMEs: Exploring Trust and Purchase Intention on Social Commerce Platforms" Journal of Theoretical and Applied Electronic Commerce Research 19, no. 4: 3154-3175. https://doi.org/10.3390/jtaer19040153
APA StyleJohn, J. K., Qiu, X., & Kilumile, J. W. (2024). Harnessing Swift Guanxi in SMEs: Exploring Trust and Purchase Intention on Social Commerce Platforms. Journal of Theoretical and Applied Electronic Commerce Research, 19(4), 3154-3175. https://doi.org/10.3390/jtaer19040153
