The Influence of Artificial Intelligence on Generation Z’s Online Fashion Purchase Intention
Abstract
1. Introduction
2. Literature Review and Hypotheses
2.1. Perceived Quality
2.2. Attitude towards AI
2.3. Perceived Usefulness
2.4. Purchase Intention
3. Method
3.1. Research Variables
3.2. Sample Design and Selection
3.3. Data Collection
3.4. Field Work
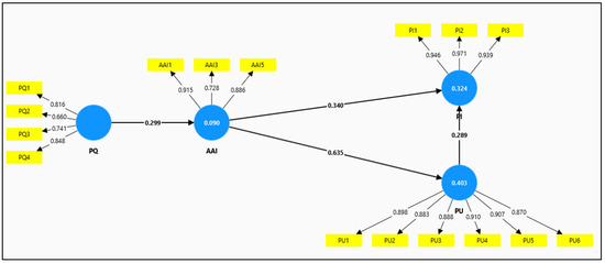
4. Results
5. Discussion of the Results
6. Conclusions
Author Contributions
Funding
Institutional Review Board Statement
Informed Consent Statement
Data Availability Statement
Conflicts of Interest
References
- Liang, Y.; Lee, S.H.; Workman, J.E. Implementation of artificial intelligence in fashion: Are consumers ready? Cloth. Text. Res. J. 2020, 38, 3–18. [Google Scholar] [CrossRef]
- Huynh, P.H. Enabling circular business models in the fashion industry: The role of digital innovation. Int. J. Product. Perform. Manag. 2021, 71, 870–895. [Google Scholar] [CrossRef]
- Ikram, M. Transition toward green economy: Technological Innovation’s role in the fashion industry. Curr. Opin. Green Sustain. Chem. 2022, 37, 100657. [Google Scholar] [CrossRef]
- Alptekinoğlu, A.; Örsdemir, A. Is adopting mass customization a path to environmentally sustainable fashion? Manuf. Serv. Oper. Manag. 2022, 24, 2982–3000. [Google Scholar] [CrossRef]
- Kashyap, R. Reconfigure the apparel retail stores with interactive technologies. Res. J. Text. Appar. 2023, 27, 54–73. [Google Scholar]
- Xue, L.; Parker, C.J.; Hart, C.A. How augmented reality can enhance fashion retail: A UX design perspective. Int. J. Retail Distrib. Manag. 2023, 51, 59–80. [Google Scholar] [CrossRef]
- Lund, A.; Gattani, S.; Mane, R.; Mudras, S.; Chopra, S. AI-Driven Fashion: A New Era of Personalized Virtual Fitting and Styling. In Proceedings of the International Conference on Soft Computing for Security Applications, Dhirajlal Gandhi College of Technology, Tamil Nadu, India, 21–22 April 2023; Springer Nature: Singapore, 2023; pp. 441–454. [Google Scholar]
- Shin, Y.; Lee, S. Issues of virtual fashion influencers’ reproduced bodies: A qualitative analysis based on body discourse. Fash. Text. 2023, 10, 30. [Google Scholar] [CrossRef]
- Imrie, P. An Investigation into the Development of a Theoretical Model for a Virtual Personal Assistant. Ph.D. Thesis, University of Portsmouth, Portsmouth, UK, 2023. [Google Scholar]
- Mariani, M.M.; Machado, I.; Magrelli, V.; Dwivedi, Y.K. Artificial intelligence in innovation research: A systematic review, conceptual framework, and future research directions. Technovation 2023, 122, 102623. [Google Scholar] [CrossRef]
- Wang, G.; Gong, Y.; Zhu, M.; Yuan, J.; Wei, K. Unveiling the future navigating next-generation ai frontiers and innovations in application. Int. J. Comput. Sci. Inf. Technol. 2023, 1, 147–156. [Google Scholar] [CrossRef]
- Langley, P.; Rieple, A. Incumbents’ capabilities to win in a digitised world: The case of the fashion industry. Technol. Forecast. Soc. Chang. 2021, 167, 120718. [Google Scholar] [CrossRef]
- Mahadevkar, S.V.; Khemani, B.; Patil, S.; Kotecha, K.; Vora, D.R.; Abraham, A.; Gabralla, L.A. A review on machine learning styles in computer vision—Techniques and future directions. IEEE Access 2022, 10, 107293–107329. [Google Scholar] [CrossRef]
- Marku, E. AI-Artificial Intelligence and the Growth of the Creative Potential of Designers in the Fashion Industry. In Forum A+P 27 | Venturing into the Age of AI: Insights and Perspectives; POLIS University Press: Tiranë, Albania, 2023; Volume 27, pp. 54–61. [Google Scholar] [CrossRef]
- Xue, Z.; Li, Q.; Zeng, X. Social media user behavior analysis applied to the fashion and apparel industry in the big data era. J. Retail. Consum. Serv. 2023, 72, 103299. [Google Scholar] [CrossRef]
- Dhama, A.; Kaur, A.; Döngül, E.S.; Singh, N. Artificial Intelligence and Sustainable Green Fashion Industry. In Handbook of Artificial Intelligence Applications for Industrial Sustainability; CRC Press: Boca Raton, FL, USA, 2024; pp. 74–91. [Google Scholar]
- Konina, N.Y. Artificial Intelligence in the Fashion Industry—Reality and Prospects. In Anti-Crisis Approach to the Provision of the Environmental Sustainability of Economy; Springer Nature: Singapore, 2023; pp. 273–280. [Google Scholar]
- Ramadan, Z. The democratization of intangible luxury. Mark. Intell. Plan. 2019, 37, 660–673. [Google Scholar] [CrossRef]
- Watanabe, C.; Akhtar, W.; Tou, Y.; Neittaanmäki, P. Amazon’s initiative transforming a non-contact society-Digital disruption leads the way to stakeholder capitalization. Technol. Soc. 2021, 65, 101596. [Google Scholar] [CrossRef]
- McKinsey & Company. Sizing Up the Effects of Generative AI on the Fashion Industry. 2023. Available online: https://www.mckinsey.com/featured-insights/themes/sizing-up-the-effects-of-generative-ai-on-the-fashion-industry (accessed on 11 April 2024).
- Suleman, D.; Zuniarti, I. Consumer decisions toward fashion product shopping in Indonesia: The effects of attitude, perception of ease of use, usefulness, and trust. Manag. Dyn. Knowl. Econ. 2019, 7, 133–146. [Google Scholar] [CrossRef]
- Tahar, A.; Riyadh, H.A.; Sofyani, H.; Purnomo, W.E. Perceived ease of use, perceived usefulness, perceived security and intention to use e-filing: The role of technology readiness. J. Asian Financ. Econ. Bus. 2020, 7, 537–547. [Google Scholar] [CrossRef]
- Wilson, N. The impact of perceived usefulness and perceived ease-of-use toward repurchase intention in the Indonesian e-commerce industry. J. Manaj. Indones. 2019, 19, 241–249. [Google Scholar] [CrossRef]
- Kim, J.; Kang, S.; Lee, K.H. How social capital impacts the purchase intention of sustainable fashion products. J. Bus. Res. 2020, 117, 596–603. [Google Scholar] [CrossRef]
- Alshammari, S.H.; Rosli, M.S. A review of technology acceptance models and theories. Innov. Teach. Learn. J. (ITLJ) 2020, 4, 12–22. [Google Scholar]
- Davis, F.D.; Bagozzi, R.P.; Warshaw, P.R. User acceptance of computer technology: A comparison of two theoretical models. Manag. Sci. 1989, 35, 982–1003. [Google Scholar] [CrossRef]
- Manda, E.F.; Salim, R. Analysis of the influence of perceived usefulness, perceived ease of use and attitude toward using technology on actual to use Halodoc application using the technology acceptance model (TAM) method approach. Int. Res. J. Adv. Eng. Sci 2021, 6, 135–140. [Google Scholar]
- Wang, Q.; Qu, J.; Wang, B.; Wang, P.; Yang, T. Green technology innovation development in China in 1990–2015. Sci. Total Environ. 2019, 696, 134008. [Google Scholar] [CrossRef] [PubMed]
- Anifa, N.; Sanaji, S. Augmented reality users: The effect of perceived ease of use, perceived usefulness, and customer experience on repurchase intention. J. Bus. Manag. Rev. 2022, 3, 252–274. [Google Scholar] [CrossRef]
- Shukla, A.; Sharma, S.K. Evaluating consumers’ adoption of mobile technology for grocery shopping: An application of technology acceptance model. Vision 2018, 22, 185–198. [Google Scholar] [CrossRef]
- Wang, Z.; Fang, D.; Liu, X.; Zhang, L.; Duan, H.; Wang, C.; Guo, K. Consumer acceptance of sports wearables: The role of products attributes. Sage Open 2023, 13, 21582440231182653. [Google Scholar] [CrossRef]
- Perumal, S.; Qing, Y.; Jaganathan, M. Factors influencing attitudes and intentions towards smart retail technology. Int. J. Data Netw. Sci. 2022, 6, 595–602. [Google Scholar] [CrossRef]
- Iriani, S.S.; Andjarwati, A.L. Analysis of perceived usefulness, perceived ease of use, and perceived risk toward online shopping in the era of COVID-19 pandemic. Syst. Rev. Pharm. 2020, 11, 313–320. [Google Scholar]
- Bagozzi, R.P. The legacy of the technology acceptance model and a proposal for a paradigm shift. J. Assoc. Inf. Syst. 2007, 8, 3. [Google Scholar] [CrossRef]
- Marsh, H.W.; Morin, A.J.; Parker, P.D.; Kaur, G. Exploratory structural equation modeling: An integration of the best features of exploratory and confirmatory factor analysis. Annu. Rev. Clin. Psychol. 2014, 10, 85–110. [Google Scholar] [CrossRef]
- Apiraksattayakul, A.; Sungkakarn, K.; Prasongsukarn, K. The Influence of Perceived Service Quality, Brand Image, and Brand Trust on Customer Loyalty in the Airline Industry. J. Bus. Retail Manag. Res. 2017, 12, 1–12. [Google Scholar]
- Yeo, V.C.S.; Goh, S.K.; Rezaei, S. Consumer Experiences, Attitude and Behavioral Intention Toward Online Food Delivery (OFD) Services. J. Retail. Consum. Serv. 2022, 63, 102686. [Google Scholar] [CrossRef]
- Zeithaml, V.A. Consumer Perceptions of Price, Quality, and Value: A Means-End Model and Synthesis of Evidence. J. Mark. 1988, 52, 2–22. [Google Scholar] [CrossRef]
- Joo, J.; Kim, D. Sustainable Fashion Consumption and the Theory of Planned Behavior: Examining Consumer Attitudes and Intentions. Cloth. Text. Res. J. 2020, 38, 43–57. [Google Scholar]
- Park, J.; Woo, S.E. Who likes artificial intelligence? Personality predictors of attitudes toward artificial intelligence. J. Psychol. 2022, 156, 68–94. [Google Scholar] [CrossRef] [PubMed]
- Perugini, M.; Bagozzi, R.P. The Role of Desires and Anticipated Emotions in Goal-directed Behaviours: Broadening and Deepening the Theory of Planned Behaviour. Br. J. Soc. Psychol. 2001, 40, 79–98. [Google Scholar] [CrossRef]
- Huang, M.H.; Rust, R.T. Artificial Intelligence in Service. J. Serv. Res. 2021, 24, 30–41. [Google Scholar] [CrossRef]
- Kim, J.; Lee, K. Influence of Integration on Innovation Capability and Performance of AI: Moderating Role of IT and Marketing Capabilities. J. Bus. Res. 2020, 120, 106–117. [Google Scholar]
- Venkatesh, V.; Morris, M.G.; Davis, G.B.; Davis, F.D. User acceptance of information technology: Toward a unified view. MIS Q. 2003, 27, 425–478. [Google Scholar] [CrossRef]
- Williams, M.D.; Slade, E.L.; Dwivedi, Y.K. Consumers’ intentions to use e-readers. J. Comput. Inf. Syst. 2014, 54, 66–76. [Google Scholar] [CrossRef]
- Arachchi, M.; Samarasinghe, S. Evaluating Consumer Acceptance of AI-Powered Fashion Technologies. J. Fash. Mark. Manag. 2023, 27, 15–31. [Google Scholar]
- Kim, H.; Koo, D. Linking Local Brands to Local Consumers: How Do Local Brands Promote Consumer Purchase Intentions in the Emerging Market? J. Retail. Consum. Serv. 2020, 52, 101912. [Google Scholar]
- Hwang, J.; Kandampully, J. The Role of Emotional Aspects in Younger Consumer-Brand Relationships. J. Fash. Mark. Manag. 2019, 23, 328–344. [Google Scholar] [CrossRef]
- Olšanová, K.; Escobar Ríos, A.; Cook, G.; Král, P.; Zlatić, M. Impact of the awareness of brand-related CSR activities on purchase intention for luxury brands. Soc. Responsib. J. 2022, 18, 597–618. [Google Scholar] [CrossRef]
- Lang, C.; Seo, S.; Liu, C. Motivations and obstacles for fashion renting: A cross-cultural comparison. J. Fash. Mark. Manag. Int. J. 2019, 23, 519–536. [Google Scholar] [CrossRef]
- Al-Sharafi, M.A.; Al-Emran, M.; Arpaci, I.; Iahad, N.A.; AlQudah, A.A.; Iranmanesh, M.; Al-Qaysi, N. Generation Z use of artificial intelligence products and its impact on environmental sustainability: A cross-cultural comparison. Comput. Hum. Behav. 2023, 143, 107708. [Google Scholar] [CrossRef]
- Simay, A.E.; Wei, Y.; Gyulavári, T.; Syahrivar, J.; Gaczek, P.; Hofmeister-Tóth, Á. The e-WOM intention of artificial intelligence (AI) color cosmetics among Chinese social media influencers. Asia Pac. J. Mark. Logist. 2023, 35, 1569–1598. [Google Scholar] [CrossRef]
- Vilanova, N. Generación Z: Los jóvenes que han dejado viejos a los millennials. Economistas 2019, 161, 43–51. [Google Scholar]
- Jia, K.; Zhang, N. Categorization and eccentricity of AI risks: A comparative study of the global AI guidelines. Electron. Mark. 2022, 32, 59–71. [Google Scholar] [CrossRef]
- Seemiller, C.; Grace, M. Generation Z Goes to College; John Wiley & Sons: Hoboken, NJ, USA, 2015. [Google Scholar]
- Twenge, J.M. iGen: Why Today’s Super-Connected Kids Are Growing Up Less Rebellious, More Tolerant, Less Happy—and Completely Unprepared for Adulthood—and What That Means for the Rest of Us; Simon and Schuster: New York, NY, USA, 2017. [Google Scholar]
- Kelly, S.; Kaye, S.A.; Oviedo-Trespalacios, O. What factors contribute to the acceptance of artificial intelligence? A systematic review. Telemat. Inform. 2023, 77, 101925. [Google Scholar] [CrossRef]
- Korzaan, M.L. Going with the flow: Predicting online purchase intentions. J. Comput. Inf. Syst. 2003, 43, 25–31. [Google Scholar] [CrossRef]
- Amazonfashion. Introducing Echo Look. Love Your Look. Every Day. 2017. Available online: https://www.youtube.com/watch?v=9X_fP4pPWPw (accessed on 4 April 2024).
- Carmines, E.G.; Zeller, R.A. Reliability and Validity Assessment; Sage Publications: Thousand Oaks, CA, USA, 1979. [Google Scholar]
- Loiacono, T.; Watson, R.T.; Goodhue, D.L. WebQual: A measure of website quality. Mark. Theory Appl. 2002, 13, 432–438. [Google Scholar]
- Fabregá, M.B.; Masferrer, N.; Patau, J.; Miró Pérez, A.P. Self-consciousness competence as driver of innovation and environmental commitment in higher education students. Int. J. Sustain. High. Educ. 2020, 21, 1507–1523. [Google Scholar] [CrossRef]
- Schermelleh-Engel, K.; Moosbrugger, H.; Müller, H. Evaluating the fit of structural equation models: Tests of significance and descriptive goodness-of-fit measures. Methods Psychol. Res. Online 2003, 8, 23–74. [Google Scholar]
- Horst, H.A.; Mohammid, S. Framing Fashion: Human-machine learning and the Amazon Echo Look. In Everyday Automation; Routledge: London, UK, 2022; pp. 102–113. [Google Scholar]
- Bolesnikov, M.; Chebotareva, E.; Nikitina, O. The Impact of Consumer Attitudes on the Adoption of AI-Powered Fashion Technologies. J. Retail. Consum. Serv. 2022, 66, 102937. [Google Scholar]
- Huang, M.H.; Rust, R.T. A Strategic Framework for Artificial Intelligence in Marketing. J. Acad. Mark. Sci. 2020, 48, 30–50. [Google Scholar] [CrossRef]
- Gentsch, P. AI in Marketing, Sales and Service: How Marketers without a Data Science Degree Can Use AI, Big Data and Bots; Springer Nature: Geneva, Switzerland, 2019. [Google Scholar]
- Marinchak, C.M.; Forrest, E.; Hoanca, B. Artificial intelligence: Redefining marketing management and the customer experience. Int. J. E-Entrep. Innov. (IJEEI) 2018, 8, 14–24. [Google Scholar] [CrossRef]
- Wang, Y.; Hazen, B.T.; Patten, M. Sustainable Supply Chain Management Practices and Performance. Int. J. Oper. Prod. Manag. 2021, 41, 265–290. [Google Scholar] [CrossRef]
- Qureshi, F. Navigating the Future: Harnessing Artificial Intelligence for Business Success. J. Environ. Sci. Technol. 2023, 2, 81–92. [Google Scholar]


| Dimension | Code | Question | Bibliography |
|---|---|---|---|
| Perceived quality | PQ1 | Fashion apparel quality is important to me when I shop on Instagram | Apiraksattayakul, A.; Sungkakarn, K.; Prasongsukarn, K [36] Yeo, V.C.S.; Goh, S.K.; Rezaei, S [37] |
| PQ2 | Higher credibility of the online sellers indicates better quality of fashion apparel | Apiraksattayakul, A.; Sungkakarn, K.; Prasongsukarn, K [36] Yeo, V.C.S.; Goh, S.K.; Rezaei, S [37] | |
| PQ3 | When I shop on Instagram, more positive feedback indicates better quality of fashion apparel | Apiraksattayakul, A.; Sungkakarn, K.; Prasongsukarn, K [36] Yeo, V.C.S.; Goh, S.K.; Rezaei, S [37] | |
| PQ4 | I will consider all comprehensive factors to choose the best fashion apparel when I shop on Instagram | Apiraksattayakul, A.; Sungkakarn, K.; Prasongsukarn, K [36] Yeo, V.C.S.; Goh, S.K.; Rezaei, S [37] | |
| Attitude towards AI | AAI1 | Worthless–valuable | Liang, Y.; Lee, S.H.; Workman, J.E [1] |
| AAI3 | Unfavourable–favourable | Liang, Y.; Lee, S.H.; Workman, J.E [1] | |
| AAI5 | Harmful–beneficial | Liang, Y.; Lee, S.H.; Workman, J.E [1] | |
| Perceived usefulness | PU1 | Choose my outfit faster | Arachchi, M; Samarasinghe, S [46] |
| PU2 | Improve my performance in choosing the trendiest fashion outfit | Arachchi, M; Samarasinghe, S [46] | |
| PU3 | Increase my efficiency in choosing the trendiest fashion outfit | Arachchi, M; Samarasinghe, S [46] | |
| PU4 | Enhance my effectiveness in choosing the trendiest | Arachchi, M; Samarasinghe, S [46] | |
| PU5 | Make it easier for me to pick out what to wear | Arachchi, M; Samarasinghe, S [46] (2023) | |
| PU6 | Overall, I find my voice-based assistant useful when I am searching for information | Arachchi, M; Samarasinghe, S [46] | |
| Purchase intention | PI1 | The likelihood that I would purchase Echo Look | Liang, Y.; Lee, S.H.; Workman, J.E [1] |
| PI2 | The probability that I would consider buying Echo Look | Liang, Y.; Lee, S.H.; Workman, J.E [1] | |
| PI3 | My willingness to buy Echo Look | Liang, Y.; Lee, S.H.; Workman, J.E [1] |
| Variable (N = 210) | Age | Percentage |
|---|---|---|
| Age | Between 18 and 20 years | 58.09% |
| From 21 to 23 years | 36.67% | |
| From 24 to 25 years | 5.24% | |
| Gender | Male | 30% |
| Female | 70% |
| Dimension | Code | CFA | Internal Consistency and Reliability Statistics |
|---|---|---|---|
| Perceived quality | PQ1 | 0.816 | Cronbach’s alpha: 0.771 Composite reliability: 0.798 AVE: 0.593 |
| PQ2 | 0.660 | ||
| PQ3 | 0.741 | ||
| PQ4 | 0.848 | ||
| Attitude towards AI | AAI1 | 0.915 | Cronbach’s alpha: 0.800 Composite reliability: 0.839 AVE: 0.717 |
| AAI3 | 0.728 | ||
| AAI5 | 0.886 | ||
| Perceived usefulness | PU1 | 0.898 | Cronbach’s alpha: 0.949 Composite reliability: 0.953 AVE: 0.797 |
| PU2 | 0.883 | ||
| PU3 | 0.888 | ||
| PU4 | 0.910 | ||
| PU5 | 0.907 | ||
| PU6 | 0.870 | ||
| Purchase intention | PI1 | 0.946 | Cronbach’s alpha: 0.948 Composite reliability: 0.955 AVE: 0.906 |
| PI2 | 0.971 | ||
| PI3 | 0.939 |
| AAI | PI | PQ | PU | |
|---|---|---|---|---|
| AAI | ||||
| PI | 0.586 | |||
| PQ | 0.376 | 0.102 | ||
| PU | 0.715 | 0.521 | 0.287 |
| Assessment Item | Values | Ideal Value |
|---|---|---|
| Chi-squared | 401.455 | |
| d_ULS | 0.504 | |
| D_G | 0.338 | |
| NFI | 0.853 | 0 < NFI < 1 |
| RMSEA (root mean square error of approx.) | 0.061 | >0.06 |
| Original Sample | Sample Mean | Std. Dev. | p-Values | |
|---|---|---|---|---|
| AAI -> PI | 0.524 | 0.526 | 0.046 | 0.000 |
| AAI -> PU | 0.635 | 0.637 | 0.048 | 0.000 |
| PQ -> AAI | 0.299 | 0.311 | 0.063 | 0.000 |
| PQ -> PI | 0.157 | 0.163 | 0.037 | 0.000 |
| PQ -> PU | 0.190 | 0.198 | 0.044 | 0.000 |
| PU -> PI | 0.289 | 0.289 | 0.090 | 0.001 |
Disclaimer/Publisher’s Note: The statements, opinions and data contained in all publications are solely those of the individual author(s) and contributor(s) and not of MDPI and/or the editor(s). MDPI and/or the editor(s) disclaim responsibility for any injury to people or property resulting from any ideas, methods, instructions or products referred to in the content. |
© 2024 by the authors. Licensee MDPI, Basel, Switzerland. This article is an open access article distributed under the terms and conditions of the Creative Commons Attribution (CC BY) license (https://creativecommons.org/licenses/by/4.0/).
Share and Cite
Ruiz-Viñals, C.; Pretel-Jiménez, M.; Del Olmo Arriaga, J.L.; Miró Pérez, A. The Influence of Artificial Intelligence on Generation Z’s Online Fashion Purchase Intention. J. Theor. Appl. Electron. Commer. Res. 2024, 19, 2813-2827. https://doi.org/10.3390/jtaer19040136
Ruiz-Viñals C, Pretel-Jiménez M, Del Olmo Arriaga JL, Miró Pérez A. The Influence of Artificial Intelligence on Generation Z’s Online Fashion Purchase Intention. Journal of Theoretical and Applied Electronic Commerce Research. 2024; 19(4):2813-2827. https://doi.org/10.3390/jtaer19040136
Chicago/Turabian StyleRuiz-Viñals, Carmen, Marilé Pretel-Jiménez, José Luis Del Olmo Arriaga, and Albert Miró Pérez. 2024. "The Influence of Artificial Intelligence on Generation Z’s Online Fashion Purchase Intention" Journal of Theoretical and Applied Electronic Commerce Research 19, no. 4: 2813-2827. https://doi.org/10.3390/jtaer19040136
APA StyleRuiz-Viñals, C., Pretel-Jiménez, M., Del Olmo Arriaga, J. L., & Miró Pérez, A. (2024). The Influence of Artificial Intelligence on Generation Z’s Online Fashion Purchase Intention. Journal of Theoretical and Applied Electronic Commerce Research, 19(4), 2813-2827. https://doi.org/10.3390/jtaer19040136

