Abstract
The aim of this study is to explore the impact of political news posts, interactive discussion factors, and uncivil comments on participants’ online incivility. The moderating effects of cognitive and affective involvement have also been considered. The data have been gathered using self-administered questionnaires from 458 respondents. The results indicate that political news posts having interactive discussion factors positively impacts the online uncivil behaviour of the participants. The uncivil comments initiated by other users also significantly impact the participants’ incivility. The data have also been analysed for the mediation effects. The construct of affective involvement emerged as an effective mediator as compared to cognitive involvement. This study posits several theoretical implications for the literature. The combination of the variables used is also rare in the literature. The findings of this study are useful for behavioural scientists, as the outcomes have a potential to predict the online behaviour of Pakistani users.
1. Introduction
In the modern world, the public rely majorly on the internet for information, giving it a significant power to impact the lives and importantly the opinions of the people. Social media provides a platform for people for networking and social interaction in order to express themselves in the mainstream media [1,2]. Networking platforms, for instance, Facebook, X, Instagram, and Snapchat, publish opinions and other material posted by the users. These platforms have extended their utility to the users by providing them with a forum to read, discuss, and interact with each other [3]. Referring to opinions, political posts have been always a major topic of discussion online. By observing the interactions of people on social media platforms, the most commonly used form of online political participation is the commenting behaviour of the participants on the posts and news displayed on websites [4]. Along with the advantage of sharing opinions, the practice of commenting on social issues and topics can potentially raise their voice publicly [5]. The usage of social media teaches the individual with regards to dealing with the opinion of the next person and ethics about engaging in an interactive discussion. The publication of any news article on social media is accompanied by a variety of comments from participants belonging to different walks of life [6]. The comments under news articles and posts possess an ability to further give rise to the attention of the users and catalyse a discussion [7]. The catalysis of a discussion can lead to aggression and incivility.
Online incivility means rude or aggressive behaviour exhibited by the participants in digital interactions on social media. This kind of behaviour can be in the form of commenting or re-commenting. Online incivility can escalate quickly because of the factor of anonymity [8]. The existence of incivility on online discussion forums is one of the most debated upon topics in the literature nowadays. Studies of psychology have suggested that acts of online incivility increase when it comes to presenting opposite ideas and opinions. Since the commenters and speakers on online discussion forums are not visible, this enhances the tendency to act in an uncivil manner. The invisibility of the interlocutors also makes it tough to perceive the next person’s feelings and facial expressions [9].
The comments being posted by social media users could be reactive in nature or interactive, which means responding to the comments of another user [10]. The reactive or interactive comments can trigger the on-going debate and discussion. The psychological mechanisms of cognition and affection can guide the individuals to take corresponding decisions regarding the comments and the posts [11]. It is also commonly and evidently noticed in day-to-day life that divisive issues like political scenarios can stimulate more uncivil comments as compared to conventional comments. Other social issues are managed with less negativity and with logic; however, controversial issues are discussed in an uncivil manner [10]. Obtaining knowledge about the factors which give rise to factual as well as uncivil comments could improve the quality of the online discussions about news and social issues [11,12].
All the comments and articles posted online do not possess the agreeableness and liking of the fellow readers and users. Since online forums are open to all kinds of people with dissimilar and diverse mind sets, the degree of respect also differs for healthy and civil discussions. This multiplicity of people makes it hard to prevent the act of incivility in discussions [13]. It has been observed that discussions among groups of individuals who hold opposing views lead to confrontation and impolite discussions. The incivility originates more in online discussion forums, as there are no strict rules to govern the retribution of the commenters. In day-to-day discussions, whether online or offline, the level of civility is considered as an important “social norm” [14,15]. Incivility and discussions below standards are considered as against society norms. The level of civility can differ from culture to culture; however, a consensus exists that complications should be resolved in a quite nonviolent manner [16].
The literal definitions of civil and uncivil vary across the cultures. According to [17], “Incivility resides mainly in an individual’s perception of what constitutes incivility”. Incivility is not only the disagreement of the opinions of individuals; rather, it is the level at which people show disregard to those who are expressing their viewpoints. According to [18], incivility in discussions includes the usage of malicious words and calling bad names with disrespectful gestures. As per [19], online incivility includes calling bad names, lying, offensiveness, and scornful speech. This study focuses on the concept of online incivility in response to political posts.
Studying online incivility is important because it can cause a wider impact on mental health and social cohesion. Moreover, obtaining a deeper understanding of incivility can help in developing strategies to promote healthier social interactions. This knowledge is essential for creating safer digital spaces, ensuring that the internet remains a platform for positive and inclusive communication [19].
The upcoming sections of this article present a literature review, the methodology, an analysis, a discussion of the results, and the implications. The brief literature review presents a critical analysis of past studies along with hypothesis development. Afterwards, an overview of the collection of data and their analysis with Smart PLS is presented. The discussion about the findings and their synchronization with past studies provide valuable insights for the readers. The practical implications provided at the end of this paper could be useful for creating healthy digital interactions.
The correlation between news value, interactive discussion factors, and uncivil comments suggests that specific characteristics of news content and the nature of online discussions can influence the prevalence of incivility. High news value, characterized by the perceived importance or relevance of a news topic, is often associated with increased emotional and cognitive involvement among users, potentially leading to more polarized and uncivil commentary. Interactive discussion factors, such as the structure of the discussion platform, the level of anonymity, and the presence of like-minded communities, can further exacerbate this effect by facilitating echo chambers and reducing accountability [20]. Together, these variables interact to create an environment where uncivil comments are more likely to emerge, particularly in discussions surrounding highly charged or controversial news topics. According to [21], it would be much better to develop a couple of interesting and insightful hypotheses than a dozen intuitive hypotheses that are too boring to read.
RQ1:
How do news value, interactive discussion factors, and uncivil comments impact participants’ online incivility?
The first research question addresses critical factors—news value, interactive discussion dynamics, and uncivil comments—that shape online political discourse. The existing literature has highlighted the role of news framing in shaping public responses [22,23], but there is limited exploration of how news values directly contribute to the escalation of incivility. Additionally, while platforms such as Facebook and Twitter are often examined in isolation [18], interactive discussion factors, like real-time responses or algorithmically highlighted comments, remain underexplored in relation to their contribution to incivility. Uncivil comments, when responded to by others, tend to exacerbate toxic interactions [24], but the dynamic interplay between these factors has not been fully examined.
This RQ is significant as it fills gaps in understanding the combined influence of news values and the interactive elements of social platforms, which may provide a more comprehensive framework for studying online incivility. By exploring these variables together, this study extends previous research that has largely considered these factors in isolation, addressing a research gap regarding the mechanisms through which online platforms amplify or mitigate incivility.
RQ2:
What is the mediating impact of cognitive and affective involvement?
While past research has examined the effects of cognitive and affective factors on political participation [25,26], fewer studies have focused on how these factors mediate online incivility. This gap is especially relevant because incivility is often seen as a direct outcome of exposure to polarizing or emotionally charged content [27], without considering the mediating role of cognitive and affective involvement. This study addresses this gap by proposing that cognitive involvement and affective involvement may both serve as mediators that explain why individuals resort to incivility.
The significance of this RQ lies in its ability to provide deeper insights into the mechanisms that fuel online incivility, particularly in terms of emotional and cognitive processing. Understanding the role of these mediators is crucial because it allows for a more nuanced analysis of how individuals’ engagement with political content (cognitively or emotionally) leads to uncivil behaviour. This can inform the design of interventions aimed at reducing incivility by targeting these mediating factors, addressing a research gap in intervention-focused studies [22].
2. Literature Review and Hypothesis Development
2.1. Participant Online Incivility
There are numerous ways in which the construct of incivility can be defined. Online incivility encompasses insulting language and offensive messages [28]. Scholars have delved into the intricate web of factors influencing the perceptions of civility, aiming to uncover the dynamics at play in how individuals perceive and respond to uncivil behaviour. Online incivility entails making rude or insensitive remarks to someone through internet-based communication. In the realm of online communication, a body of information in systems research associates incivility with offensive online conduct, which includes cyberbullying, social shaming, trolling, and hostile or hateful exchanges [29]. While overtly aggressive behaviour, such as flaming, is relatively uncommon among online users [30], trolling has emerged as a prevalent practice in online discourse [31].
According to the study conducted by [32], the volume of incivility increased with the overall increase in online exchanges, but its proportion remained relatively constant at around 10% over the 11-year period. Political groups consistently showed higher levels of incivility compared to non-political and mixed discussions. It has been found by [33] that political topics tend to generate a higher level of incivility compared to policy topics, indicating that discussions related to politics are more likely to be characterized by uncivil behaviour. It has further been debated that incidents of incivility often occur during specific events or policy debates, with controversial issues or events triggering spikes in vitriolic language and uncivil behaviour [2]. Online political engagement is positively associated with other forms of political engagement, challenging the notion that only certain types of political discussion are democratically relevant. This study challenges the idea of an “online public sphere” that fulfils ideal discourse criteria and emphasizes the importance of understanding how different forms of expression can contribute to democratic political talk [34,35].
2.2. News Value Theory
The uncivil behaviour of internet users has gained the attention of researchers interested in behavioural changes. This particular study inspects the factors that heighten or lessen the level of online incivility. According to [36], the news value theory has been thought of as a general theory which deals with the perception and processing of messages. The main claim of news value theory is that humans identify that the events and the stories happening around the world are worthwhile when there exist some elements of news in them. News value theory explains that conflict, negativity, and sensationalism are key criteria for making attention grabbing stories. Such stories tend to attract online engagement. Political posts are one of those contents which can spark negative emotions and controversy. This dynamic encourages the spread of uncivil behaviour online, as users are drawn to, and often participate in, polarizing discussions that reflect these news values [37].
In other words, if the event or story is newsworthy, then it possess a worth to be selected and reported further [38]. The postulates of the news value theory are also being adopted by evolutionary theory, the theory of general perception, and the theory of social psychology in order to describe the impact of news factors on the media and the selection as well as processing and discussion of the articles [39]. On the flip side, it has been further argued by [40] that the aspects of news enable the formation of intellectual associations within the article and social media users. It could be said otherwise that individuals are perceived to give more attention and concentration to the messages which contain the factors of news, as these aspects explain the events which are appropriate for the well-being of individuals and society [36]. Regarding the factors of news (damage and controversy), these indicate that an event can cast either a positive or negative impression on individuals and society as well.
2.3. News Value
In the field of social media studies, news posts with significant political value stand out due to several key features that make them crucial subjects of study. These posts are timely and relevant, focusing on current political events, policy decisions, or geopolitical issues that capture public interest [2]. They often highlight prominent political figures, institutions, or organizations, shedding light on the actions and behaviours of influential actors in the political arena. Additionally, these posts frequently explore controversial topics, sparking debate and disagreement among various stakeholders [40]. Furthermore, such posts resonate deeply with audiences by addressing topics of major public concern, such as governance, democracy, or social justice. Due to their wide-reaching impact and extensive media coverage, they significantly influence public opinion, policy-making processes, and the course of political developments. Consequently, they warrant close scholarly attention and thorough investigation in political research. According to news value theory, high-level news aspects tend to elevate the value of an event or the story [41,42]. The posts which comprise such factors tend to infuriate online users, and the incivility level gets elevated. Various previous studies have argued that posts with high-value factors tend to increase the online incivility of the users [43,44]. In the study of [45], the posts uploaded by users which had high-value factors tended to elevate the potential of uncivil behaviour. A study has examined the content and impact of Facebook messages during presidential elections in different countries. Facebook discussions during elections have been found to capture concentrated attention and provoke engagement [46].
It can be hypothesized that Facebook posts which comprise high importance can significantly impact the incivility of the social media users.
H1:
Online incivility is increased by posts of high news value.
2.4. Interactive Discussion Factors
Recent aspects can include, for instance, controversy about an event, the popularity of the individuals involved in an event, and the effect of the event on the environment and people [10]. In communication which is assisted by computers, the examination of online news content depicts that some of the posts possess interactive discussion factors [47]. In particular, disagreement and damage have been forecasted to impact the commenting behaviour of social media users [39,48]. The impact of engagement factors present in the post on the incivility level of users has previously been studied in various contexts, for instance, [49,50]. Previous studies have argued that the presence of engagement factors in the posts consents the participants to contribute to such discussion, and the urge to prove their point can lead to uncivil online behaviour [39,48]. It has been found by [51] that Facebook is popular for citizen–politician connections, while Twitter is for journalist–candidate connections. Attack posts yield more engagement on Twitter, while Facebook is also effective for attack posts. Mentioning or tagging specific users results in higher levels of engagement, especially on Facebook and Twitter [52].
According to [24], certain SMA features, such as visual appeal, interactivity, and social proof, can significantly enhance customer engagement. This, in turn, positively influences consumers’ intentions to purchase products and share their experiences with others. The findings of this research offer valuable insights for marketers seeking to create effective social media advertising campaigns. By understanding the factors that drive customer engagement, businesses can develop more targeted and engaging content that ultimately leads to increased sales and brand awareness. Furthermore, it has been argued by [53] that engaging content, interactive elements (polls, quizzes, etc.), and online community can enhance digital experiences and contribute to the overall objective of the post. Based on the discussions in past studies by researchers in other cultures, the following can be hypothesized in the Pakistani context:
H2:
Online incivility is expected to increase with interactive discussion factors.
2.5. Uncivil Comments
The online guests of news sites are not inclined to remark on the news articles, but they show an interest in replying to the uncivil comments being left by other online guests. According to Ksiazek [54], interactive comments are the outcomes of such uncivil comments. Co-operative remarks comprise 20–50% of the total comments under the post. As per the previous findings of [18], it can be observed that some comments could yield more comments by the rest of the participants. It can be derived from the discussion that certain comments possess more discussion factors in them, which makes them worthy of reply for other users as well. It has been observed from the outcomes of various studies, for instance, Borah [55], that uncivil posts can yield not only more responses from social media users but also possess the potential to increase the online incivility of the participants. The online incivility which takes place on online discussion forums is usually a result of the comments given by other users on the same platform [56]. The uncivil behaviour starts from basic nonethical activities, for instance, unrelated and harsh criticism, name calling, and bad claims [57]. While efforts to define and categorize incivility continue, scholars argue that we need to study incivility in a more nuanced manner.
The study of [58] examines the impact of leaders’ uncivil messages on online discussions, particularly in relation to divisive issues and issue polarization, highlighting the aggressive communication between contenders and the polarizing issues that garnered public attention. The article also delves into the effects of different forms of incivility on user comments, emphasizing the importance of considering various types of incivility found in messages, and it can be concluded that the uncivil comments made by leaders on Facebook pave the route for their followers to be uncivil also.
Based on the above discussion, the third hypothesis of this study can be stated as follows:
H3:
Online incivility is expected to increase with uncivil comments.
2.6. Cognitive and Affective Involvement
In [59], the cognitive effects of engagement with social media technologies were studied in older adults. The intervention group showed an improvement in inhibitory function scores over the study period, with a large effect size. According to [60], the factor of cognitive involvement is a state where an urge in the social media user arises where any fresh information forms a connection with the existing knowledge of the individual or any of their values, interests, or goals [61]. The cognitive involvement shown by the user can motivate the actions of communication. Past studies have depicted that elevated levels of cognitive involvement in social media users can increase the willingness of the users to participate in interactive communication, for instance, [62]. Cognitive involvement refers to the extent to which individuals engage in the thoughtful processing of information when encountering news content. In the context of online discussions, cognitive involvement can mediate the relationship between the independent variables (news value, interactive discussion factors, and uncivil comments) and the dependent variable (online incivility). When individuals encounter news with high news value or engage in discussions that prompt deeper reflection, they may experience increased cognitive involvement. This heightened cognitive processing could either exacerbate or mitigate incivility, depending on the nature of the discussion and the individual’s ability to critically analyse the content. For instance, news that is highly controversial or polarizing might increase cognitive involvement, leading individuals to become more entrenched in their views and potentially respond more uncivilly. As per the findings of [63], the commenting behaviour of social media users is driven by the perceptive motives, for instance, accumulating information or experience sharing. It could be derived that broadcasts with a high news value tend to increase the readiness of the social media user to comment on any high value news by using the cognitive involvement route. Affective involvement pertains to the emotional engagement individuals experience when interacting with news content or during online discussions. This emotional response can mediate the relationship between the independent variables and online incivility. For example, news stories with high emotional appeal or interactive discussions that are emotionally charged can increase affective involvement, leading to stronger emotional reactions. These reactions might manifest as frustration, anger, or enthusiasm, which could, in turn, influence the likelihood of incivility [64]. Specifically, heightened emotional responses can reduce individuals’ capacity for self-regulation, making them more prone to expressing incivility. Research indicates that affective responses to media content are strongly linked to incivility in online discussions, as individuals are more likely to react harshly when they are emotionally aroused [65].
H4:
Cognitive involvement mediates the relationship between news value, interactive discussion factors, uncivil comments, and online incivility.
H5:
Affective involvement mediates the relationship between news value, interactive discussion factors, uncivil comments, and online incivility.
Furthermore, the stories which are worthy of being included in the news possess a potential to increase the affective involvement of the users. As per the findings of [66] this kind of involvement as the power of the negative emotional reactions of the social media user. According to [67], the negative emotions which are provoked can be explained as a practical and efficient means of increasing the consideration of the user towards the handling of non-standard information and evoke the feeling of anger.
The research model shown in Figure 1 indicates the direction of the hypotheses under investigation. The variables have been selected by careful review and the recommendations of the literature. It is highly likely that cognitive or affective involvement being induced by the news article in the user can impact the inclination of the user to recommend the same post to other users. From the perspective Lang, Potter [68], it can be assumed that the articles which are worthy of news can captivate the mental abilities of the social media user. On the other side, ref. [36] suggests that some factors work only in the presence of other news factors. Figure 1 exhibits the research model of the study.
Figure 1.
Research model. Source: authors.
The online guests of the news sites are not inclined to remark on the news articles, but they show an interest in replying to the comments being left by other online guests as well. According to [54], the interactive comments are the outcomes of such motives. Co-operative remarks comprise 20–50% of the total comments under the post. As per the previous findings of [18], it can be observed that some comments could yield more recommendations as compared to others. It can be derived from the discussion that certain comments possess more discussion factors in them, which makes them worthy of reply for other users as well. It can be observed from the outcomes of various studies, for instance, [69] shows that posts which contain questions possess the potential to yield responses from the customers. Such posts also provide additional knowledge which was not the part of the post [70].
It has been argued by [71] that asking some reasonable questions in posts and then providing relevant responses and knowledge is an act of interactive discussion and elevates the quality of the discussion. On the flip side, it has been argued by Jerit and Barabas [61] that posting uncivil comments with a disrespectful manner can lower the quality of online discussions. As a summary of discussion, it can be perceived that the comments which contain some discussion factors will obtain a higher response rate as compared to others which do not. Different types of involvement can mediate the impact of interactive and detrimental discussion factors. According to the findings of [47], comments which are disrespectful and uncivil are thought of as a threat to the social beliefs and norms of the social media users. This perceived threat can inflict negative emotions in the users. Negative and off-topic comments can also heighten the verbal aggression among users [72,73].
3. Materials and Method
This study follows a quantitative research design. A questionnaire was distributed among 458 university students who are mostly Pakistani social media users, selected randomly. The use of a quantitative research design with a questionnaire allows researchers to conduct systematic data collection from a larger number of respondents. Such surveys can be standardized to ensure the uniformity of the data which in turn reduces bias. Random sampling is one of the probability sampling procedures in which every member under the sampling frame has an equal chance of being selected. This sampling technique minimizes the chances of bias and improves external validity. This young adult group is the early and significant adopter of social media platforms. Pakistan had 71.70 million social media users in January 2022 (31.5% of total population). YouTube and Facebook remain the most popular social media platforms, followed by WhatsApp and Twitter [74]. The sample size of 384 is suitable for the population, which is more than 1 million. A sample size in the range of 100–400 has been suggested by [75] for using the structural equation model. Pakistani university students are supposed to be the ones which are friendlier with the technology and tend to comment on news posts more. This young adult group is the early and significant adopter of social media platforms. Table 1 exhibits the demographic analysis of the respondents.
Table 1.
Demographics.
Any news post of high news value tends to influence young people more as compared to others. The views of the respondents were collected by using a questionnaire devised on a five-point Likert scale. The instrument was developed by keeping all the dimensions of the variables under consideration. Since the questionnaire was personally projected to the respondents, all of the questionnaires were collected back on the spot. From the floated questionnaire sheets, 450 of them were rendered as useful, and the rest of them were deemed inappropriate for the analysis due to missing entries. University students are young people who show a keen interest in social media usage as well as the news. A reliability value of less than 0.5 shows a weak reliability value. The theoretical framework under study shows an acceptable level of the Cronbach alpha value. Table 2 shows the items of the questionnaire and reliability values.
Table 2.
Reliability statistics.
4. Results
Pages from the most popular networking site “Facebook” were used to observe the behavioural trends of the users. The posts were generally regarding political parties, their decisions, and their members. Young people aged over 18 years old were exposed to the posts and requested to read them carefully. A questionnaire was used to collect the data from the young people, in particular, from university students. The questionnaire comprised queries regarding posts and articles with high engagement factors, for instance, topics regarding women, children, or conflicting territories. The participants were also asked about how the posts engage them emotionally and cognitively. Different kinds of threads of answers were generated by the respondents. The responses were transferred to an Excel sheet, and the paths among the variables were tested using SMART PLS.
4.1. Evaluation of Outer Model (Measurement Model)
Reliability and validity are the basic standards for measuring the measurement (outer) model [75]. According to [76], reliability measures the consistency of a measuring instrument, whatever it is measuring, whereas validity measures how well the instrument measures what it is intended to measure.
Table 3 shows that the value of reliability of all the constructs is more than 0.75, which shows good internal consistency of the items. The loadings of all the items are well above the minimum acceptable value of 0.50. Composite reliability is the extent to which the items seek to designate the latent construct [77]. The ideal value for composite reliability suggested by [78] is 0.70. The average variance extracted (AVE) is the third criteria for determining the convergent validity of the model. As presented in Table 3, all the values of the AVE fall within the range of 0.508 to 0.623. All the results affirm that convergent validity exists in the model.
Table 3.
Reliability.
The model summary in Table 4 of the output represents the stoutness of the nexus between the dependent variables and the model itself.
Table 4.
R-Square of endogenous variable.
The value of R shows the value of multiple correlation coefficients, which is the linear correlation coefficient value of the observed and model-predicted dependent variable. A high value of R depicts that a strong relationship exists. The value of R is 63.7%, which shows that a fairly strong relationship exists with the dependent variable (participant incivility) in the model.
4.2. Direct Path Analysis
The model under analysis comprises both direct as well as mediating paths. The regression analysis provides a description of the relationship between the independent and dependent variables. The p values of each term imply the hypothesized relationships. A p value of less than 0.05 indicates that the hypothesized relationships are justified. An independent variable which has a low p value tends to add to the model because the variation in the independent variable can cause changes in the criterion variables. The insignificant values of p indicate that the variation in the independent variable is not associated with any variation in the dependent variable.
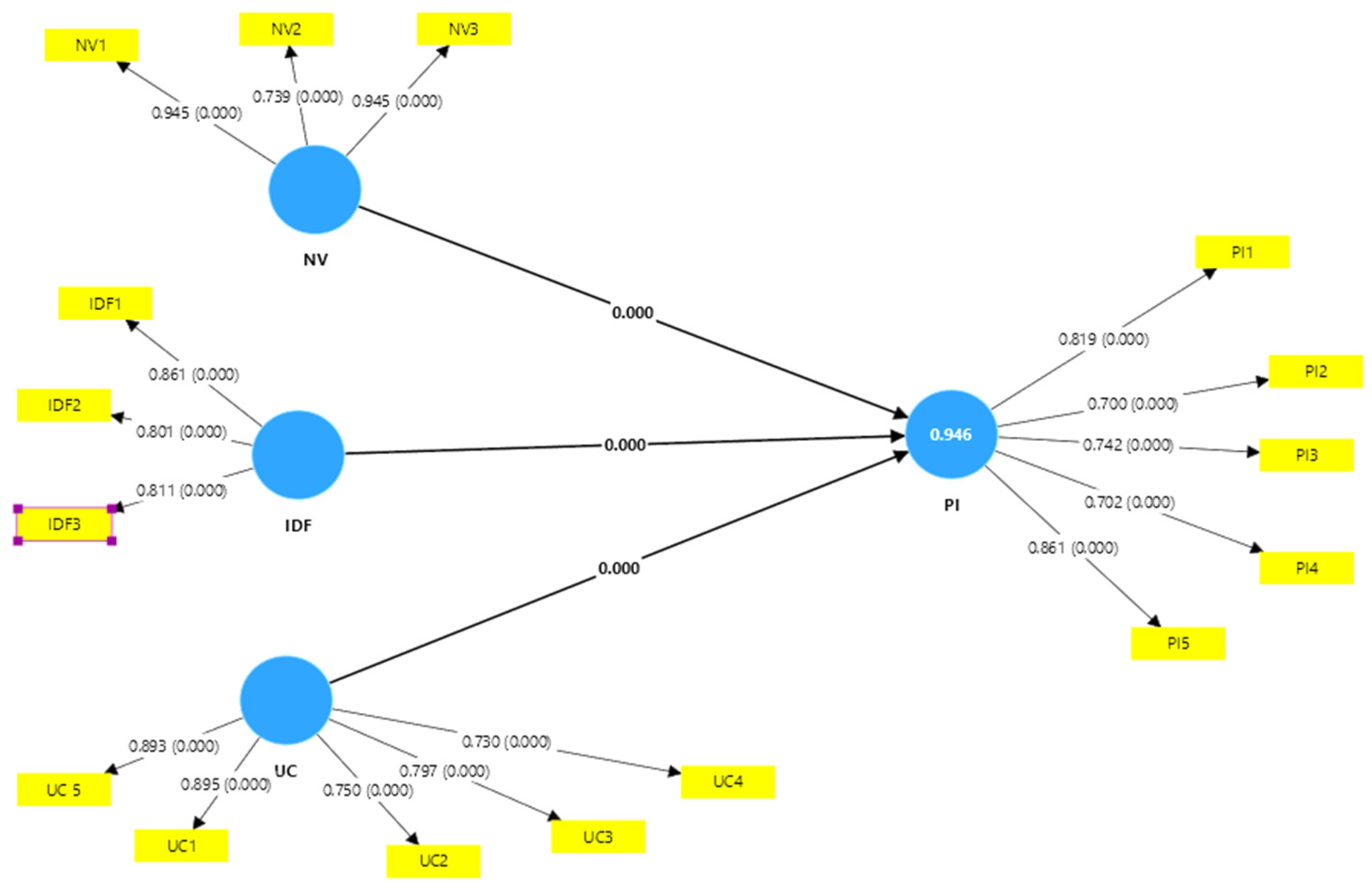
Figure 2 shows the path coefficients of all the items equal to or above 0.700. The indicators showing a value of less than 0.600 were removed from the model for better path value analysis; however, the items were kept in the questionnaire. The figure also presents that the p value between news value, interactive discussion factors, and uncivil comments with online incivility is 0.000, which confirms the hypotheses.
Figure 2.
Direct path effects.
This study utilized the bootstrapping technique, which was implanted in Smart PLS to check the statistical significance of the path coefficients. The values are represented in Table 5 below. News value shows a positively significant value with participant incivility. The variables of interactive discussion factors and uncivil comments show a positively significant relationship with participant online incivility, confirming the hypotheses.
Table 5.
Direct path values.
4.3. Indirect Paths
A mediator is a third variable which explains the relationship between independent and dependent variables. It lies on the causal pathway between them. In other words, the independent variable affects the mediator, which in turn affects the dependent variable. Cognitive involvement and affective involvement have been used as mediators in this study. Cognitive involvement implies the thinking conducted on the part of a participant while responding to a politically charged post on Facebook.
Cognitive involvement, or how deeply engaged someone is with online content or discussions, can indeed influence the level of incivility in online interactions. When individuals are highly invested in a topic or feel strongly about it, they may be more prone to expressing their opinions forcefully, sometimes leading to uncivil behaviour. This phenomenon can be exacerbated by the anonymity and distance afforded by online platforms, which can lower inhibitions and lead people to behave in ways they might not in face-to-face interactions. Figure 3 shows the parallel mediation results.
Figure 3.
Parallel mediation analysis.
Affective involvement, or emotional investment, explains that the online interactions of individuals with content can significantly contribute to increased incivility online. When people are emotionally invested in a topic or discussion, they may be more prone to reacting impulsively and expressing their feelings in a less restrained manner. This can manifest as hostile comments, personal attacks, or inflammatory language, all of which contribute to a decline in civility.
This particular study uses two mediators, namely, cognitive involvement and affective involvement. It is crucial to study cognitive and affective involvement together because they are interrelated components of the human experience that jointly influence behaviour, decision-making, and overall well-being. Table 6, shown below, explains that cognitive involvement (CI) does not mediate the relationship of interactive discussion factors (IDFs) and participant incivility (PI) (t = 1.623; p = 0.105) [79]. A positively significant mediation effect of cognitive involvement (CI) can be observed between news value (NV) and participant incivility (PI). Discussing further, regarding the mediation effect of affective involvement (AI), it can be observed that AI casts a positively significant mediation effect among the relationships between the independent variables and participant incivility (PI) [80]. The participants become logically and rationally involved in posts which contain a high news value. High-news-value posts include topics related to current issues or celebrities.
Table 6.
Parallel mediation values.
A cognitive involvement with a post with a high news value can encourage the social media user to intensify polarization. Individuals with strong cognitive involvement are likely to seek out information that confirms their beliefs (confirmation bias) and dismiss opposing viewpoints. This can create echo chambers, where like-minded individuals reinforce each other’s beliefs and may become more hostile towards those with differing opinions, leading to uncivil interactions. However, on the other side, the affective involvement of the participant with the posts and the desire to prove one’s opinion might encourage the online user to behave in an impolite manner.
Interactive discussion factors include factors which can stimulate the discussion threads under any post. Posts with such factors boost the participants to engage in such discussions actively. As illustrated by the findings also, participants who are rationally sound and deeply cognitively involved in a Facebook post often have strong emotional investments in their viewpoints. This can lead to more passionate and sometimes aggressive expressions of their opinions, which can manifest as incivility. People are more likely to react strongly and negatively when their deeply held beliefs are challenged. Furthermore, affective involvement strongly mediates the relationship of interactive discussion factors with the participants’ incivility. The factors which interact with the users tend to engage them emotionally. The users might fall prey to incivility when drawn with emotions due to such interactive discussion factors in the posts.
5. Discussion
This study used the notion that posts with a high news value, interactive discussion factors, and uncivil comments can increase the online uncivil behaviour of the users. The mediation effects of cognitive as well as affective involvement routes have also been considered in this study. Among many critical factors, news value, interactive discussion factors, and uncivil comments were taken up for investigation. Using a quantitative data analysis approach, it was observed that news value, interactive discussion factors, and uncivil comments contribute more towards increasing the online incivility when they are emotionally and cognitively involved. Online political incivility is increasingly recognized as a bi-directional process, where uncivil behaviour not only impacts those exposed to it but also fuels a cycle of escalating negativity in online interactions. When individuals encounter uncivil comments or content, they are more likely to respond with incivility themselves, creating a feedback loop that intensifies hostility in digital political discourse. This reciprocal dynamic is driven by both interactive discussion factors and platform mechanisms, such as real-time comments, algorithmic amplification, and echo chambers, which facilitate the rapid spread of incivility. Moreover, emotional reactions, such as anger or frustration, often mediate this process, with affective involvement amplifying one’s likelihood to respond uncivilly after being provoked. Thus, incivility in political exchanges is not a one-way street but a mutually reinforcing cycle, where the behaviour of one actor directly influences the responses of others, deepening the divide in political conversations online.
First of all, discussing the direct effects, it can be observed that posts which have an element of interactivity in them are more much more appreciated and commented upon. Hypotheses 1, 2, and 3 are related to the direct relationship. As far as the news value and interactive discussion factor are concerned (H1 and H2), posts with an element of engagement in them, for instance, in the form of a question or asking for an opinion, encourage controversial responses in the public discussion section under the post. A possible explanation for this outcome can be that engagement elements like provoking questions, typecasts, or exaggerations are more likely to deviate the normal behaviour of an individual towards the uncivil side. Furthermore, regarding the impact of uncivil comments on online incivility (H3), the results show that uncivil comments by other authors significantly impact the participants’ incivility. Comments given by other authors reduce the attention from the main post and heighten the sense of disagreement. A disagreement among the commenters strongly provokes the desire of the users to comment back in a firm tone, hence giving rise to an online uncivil behaviour. News articles containing factors of high news value possess the tendency to increase the incivility level of the participants [18]. Furthermore, the interactive discussion factors present in news articles could also provoke the incivility of social media users [81]. Uncivil comments on news articles could enrage the users and lead to the participants’ incivility.
Conceptualizing the cognitive and affective involvement of the users accounts for the rational and emotional engagement of the participants. The participants have the tendency to become logically involved with the post. The participants who are rationally engaged with the news/post containing interactive discussion factors are willing to comment on the article. Furthermore, the social media users who possess cognitive involvement with posts containing discussion factors are willing to respond to the comments under the posts [82].
The results are discussed according to the mediation effects. Firstly, the impact of the mediation effect of cognitive involvement has been hypothesized (H4) as a mediator in this study. Cognitive involvement refers to the logical reasoning a person uses while engaging with a certain political post. The results show that cognitive involvement shows a positively significant mediation effect between news value and participant incivility. This implies that Facebook political posts with a high news value when treated logically might end up causing online incivility. Considering Pakistani social dynamics and political culture, it can be deduced that unlike many other countries, Pakistan has deep political divides. Young people often align strongly with political parties and leaders, leading to heated and polarized discussions online. Strong identification with political groups can result in the aggressive defence of their viewpoints and hostility towards opposing views. Secondly, the analysis shows that uncivil comments which are already present on a certain post even when delt with cognitively can still happen to cause online incivility. The reason for this could be that social media platforms provide a degree of anonymity and distance from face-to-face interactions. This can lead to the online disinhibition effect, where people express themselves more freely and sometimes more harshly than they would in person. Young people may feel emboldened to use offensive language and engage in personal attacks because of the perceived anonymity and lack of immediate consequences. Thirdly, interactive discussion factors were observed, for instance, “comment below”, “thumbs up”, etc. Discussing the mediation effect of affective involvement (H5), when individuals are emotionally invested in political topics, their strong feelings, such as anger or passion, may lead them to express themselves in more hostile or aggressive ways. This affective involvement acts as a bridge, intensifying the connection between one’s exposure to political content and the tendency to exhibit incivility in online interactions. Essentially, the stronger the emotional involvement, the greater the propensity for uncivil behaviour.
6. Conclusions and Implications
This study contributes to the literature by employing an involvement-based approach to the influences of message-related aspects in news articles as well as posts. The influence of comments made by other users on the later commenters is also considered. The impact of uncivil comments left by the participants on the incivility level of the users is considered in this study for interesting insights.
The results of this study suggest that news posts with high value, for instance, disputed news or any news related to a burning topic, have a positively significant influence over the willingness to comment and respond and the incivility level. Moving on further, interactive discussion factors in the posts can enhance the probability of users commenting and responding to the article. Factors of an interactive nature, for instance, posts with emotional phrases, question marks, etc., also elevate the chances of an increased incivility level. The uncivil comments augment the likelihood of commenting and the incivility level of participants. Mediators, namely, cognitive (logical) and affective (emotional) involvement, have been established as effective mediating variables in this study. The results could be explained by the young people of Pakistan being naturally emotional in nature because of which they like not only to use social media but also to post and comment. The young people also mostly take the civility level for granted.
Social media usage is an advanced trend in the modern era. News posts displayed on social media are directly linked to the minds of the users. This study confirms that social media usage is an important trend in Pakistan as well. This study possesses various implications that are theoretical and practical in nature. First, the model of this study is an important contribution to the literature. The combination of variables has been studied on a very limited basis across the literature. Secondly, the findings from a developing country like Pakistan add to the body of knowledge on a significant basis. This research contributes to the broader discourse on political communication by highlighting how different forms of user involvement influence the nature and intensity of incivility in online environments. The findings suggest that cognitive involvement, which relates to the depth of thinking and information processing, and affective involvement, which pertains to emotional engagement, play critical roles in shaping individuals’ propensity to engage in uncivil discourse.
The findings of this study are important for news content analysts and other media experts to understand the perceptions and inclinations of Pakistani social media users in a much better way. The findings of this study are also useful for behavioural scientists, as the outcomes have the potential to predict the online behaviour of Pakistani users. The findings from this study on the prevalence of online political incivility and the mediation effects of cognitive and affective involvement offer crucial industrial implications, particularly for social media platforms, digital marketers, and content moderators. Understanding that cognitive and affective involvement significantly contribute to online incivility can guide platform designers in creating features that promote more thoughtful and emotionally balanced engagement. For instance, social media platforms could develop algorithms that identify and mitigate emotionally charged or impulsive interactions, thereby reducing the likelihood of incivility.
7. Limitations and Future Recommendations
Since no study is free of limitations, this study also has certain confines. The data were collected from a single country, and only a quantitative method was used for data analysis. A cross-country analysis with triangulation can provide deeper insights. Although the model was developed with the careful consideration of the literature, the addition of more variables could lead to more important insights. Longitudinal data collection and the performance of studies in various other countries could also lead to new and important findings.
Author Contributions
A.J. was responsible for idea conception and running data on software. M.Y.K. was responsible for writing interpretations. A.A. was responsible reviewing this study critically for important intellectual content. A.S.A.N. was responsible for final approval of the version to be published. All authors have read and agreed to the published version of the manuscript.
Funding
This work was supported by the Deanship of Scientific Research, Vice Presidency for Graduate Studies and Scientific Research, King Faisal University, Saudi Arabia [KFU241690].
Institutional Review Board Statement
Ethical review and approval were waived for this study because of nature that did not involve any experimentation on animals or humans.
Informed Consent Statement
Informed consent was obtained from all subjects involved in the study.
Data Availability Statement
Questionnaire can be provided on request.
Acknowledgments
We would like to acknowledge Northumbria University (United Kingdom), Effat University (Jeddah, Saudi Arabia), COMSATS University Islamabad (Wah Cantt, Pakistan) and King Faisal University (Saudi Arabia) for providing us with time and resources to conduct this research. We would like to take this opportunity to thank the reviewers and editors for their valuable suggestions that helped in improving the work.
Conflicts of Interest
The authors declare no conflicts of interest.
References
- Hwang, H.; Kim, Y.; Huh, C.U. Seeing is believing: Effects of uncivil online debate on political polarization and expectations of deliberation. J. Broadcast. Electron. Media 2014, 58, 621–633. [Google Scholar] [CrossRef]
- Frischlich, L.; Schatto-Eckrodt, T.; Boberg, S.; Wintterlin, F. Roots of incivility: How personality, media use, and online experiences shape uncivil participation. Media Commun. 2021, 9, 195–208. [Google Scholar] [CrossRef]
- Chen, X.; Wei, S.; Sun, C.; Liu, Y. How Technology Support for Contextualization Affects Enterprise Social Media Use: A Media System Dependency Perspective. IEEE Trans. Prof. Commun. 2019, 62, 279–297. [Google Scholar] [CrossRef]
- Ziegele, M.; Weber, M.; Quiring, O.; Breiner, T. The dynamics of online news discussions: Effects of news articles and reader comments on users’ involvement, willingness to participate, and the civility of their contributions. Inf. Commun. Soc. 2018, 21, 1419–1435. [Google Scholar] [CrossRef]
- Løvlie, A.S. Constructive comments? Designing an online debate system for the Danish Broadcasting Corporation. J. Pract. 2018, 12, 781–798. [Google Scholar]
- Løvlie, A.S.; Ihlebæk, K.A.; Larsson, A.O. User experiences with editorial control in online newspaper comment fields. J. Pract. 2018, 12, 362–381. [Google Scholar] [CrossRef]
- Khan, M.Y.; Javeed, A.; Khan, M.J.; Din, S.U.; Khurshid, A.; Noor, U. Political Participation Through Social Media: Comparison of Pakistani and Malaysian Youth. IEEE Access 2019, 7, 35532–35543. [Google Scholar] [CrossRef]
- Lee, J.; Choi, J.; Kim, J. Effects of online incivility and emotions toward in-groups on cross-cutting attention and political participation. Behav. Inf. Technol. 2022, 41, 3013–3027. [Google Scholar] [CrossRef]
- Mert, İ.S.; Şen, C.; Abubakar, A.M. Impact of social media usage on technostress and cyber incivility. Inf. Dev. 2023, 02666669231204954. [Google Scholar] [CrossRef]
- Løvlie, A.S.; Ihlebæk, K.A.; Larsson, A.O. ‘Friends call me racist’: Experiences of repercussions from writing comments on newspaper websites. Journalism 2018, 22, 748–766. [Google Scholar] [CrossRef]
- Maurer, M.; Quiring, O.; Schemer, C. Media Effects on Positive and Negative Learning. In Positive Learning in the Age of Information; Springer: Wiesbaden, Germany, 2018; pp. 197–208. [Google Scholar]
- Lin, H.; Wang, Y.; Lee, J.; Kim, Y. The effects of disagreement and unfriending on political polarization: A moderated-mediation model of cross-cutting discussion on affective polarization via unfriending contingent upon exposure to incivility. J. Comput.-Mediat. Commun. 2023, 28, zmad022. [Google Scholar] [CrossRef]
- Sabri, O.; El Hana, N.; Abidi, Z.; Martin, S. When your supporters become your opponents: Exploring the unintended effects of parodies on social media engagement. Psychol. Mark. 2024, 41, 254–275. [Google Scholar] [CrossRef]
- Mutz, D.C.; Reeves, B. The new videomalaise: Effects of televised incivility on political trust. Am. Political Sci. Rev. 2005, 99, 1–15. [Google Scholar] [CrossRef]
- Sharma, I.; Jain, K.; Singh, G. Effect of online political incivility on partisan attitude: Role of issue involvement, moral identity and incivility accountability. Online Inf. Rev. 2020, 44, 1421–1441. [Google Scholar] [CrossRef]
- Jamieson, K.H.; Hardy, B. What is civil engaged argument and why does aspiring to it matter? PS Political Sci. Politics 2012, 45, 412–415. [Google Scholar] [CrossRef]
- Chieu, V.M.; Herbst, P.; Weiss, M. Effect of an animated classroom story embedded in online discussion on helping mathematics teachers learn to notice. J. Learn. Sci. 2011, 20, 589–624. [Google Scholar] [CrossRef]
- Gervais, B.T. Incivility online: Affective and behavioral reactions to uncivil political posts in a web-based experiment. J. Inf. Technol. Politics 2015, 12, 167–185. [Google Scholar] [CrossRef]
- Coe, K.; Kenski, K.; Rains, S.A. Online and uncivil? Patterns and determinants of incivility in newspaper website comments. J. Commun. 2014, 64, 658–679. [Google Scholar] [CrossRef]
- Kim, Y. Shame on you! How incivility and absence of supporting evidence in likeminded Facebook comments influence evaluations of ingroup members and online political participation. Online Inf. Rev. 2024, 48, 619–643. [Google Scholar] [CrossRef]
- Schmidt, F.; Stier, S.; Otto, L. Incivility in Comparison: How Context, Content, and Personal Characteristics Predict Exposure to Uncivil Content. Soc. Sci. Comput. Rev. 2024, 08944393241252638. [Google Scholar] [CrossRef]
- Wang, C.L. Editorial—The misassumptions about contributions. J. Res. Interact. Mark. 2022, 16, 1–2. [Google Scholar] [CrossRef]
- Kim, M.C.; Chen, C. A scientometric review of emerging trends and new developments in recommendation systems. Scientometrics 2015, 104, 239–263. [Google Scholar] [CrossRef]
- Ji, C.; Mieiro, S.; Huang, G. How social media advertising features influence consumption and sharing intentions: The mediation of customer engagement. J. Res. Interact. Mark. 2022, 16, 137–153. [Google Scholar] [CrossRef]
- Gervais, B.T. Following the news? Reception of uncivil partisan media and the use of incivility in political expression. Political Commun. 2014, 31, 564–583. [Google Scholar] [CrossRef]
- Valentino, N.A.; Gregorowicz, K.; Groenendyk, E.W. Efficacy, emotions and the habit of participation. Political Behav. 2009, 31, 307–330. [Google Scholar] [CrossRef]
- Rasmussen, S.H.R.; Nørgaard, A.S. When and why does education matter? Motivation and resource effects in political efficacy. Eur. J. Political Res. 2018, 57, 24–46. [Google Scholar] [CrossRef]
- Muddiman, A.; Stroud, N.J. News values, cognitive biases, and partisan incivility in comment sections. J. Commun. 2017, 67, 586–609. [Google Scholar] [CrossRef]
- Rossini, P. Beyond toxicity in the online public sphere: Understanding incivility in online political talk. In A Research Agenda for Digital Politics; Edward Elgar: Cheltenham, UK, 2020; pp. 160–170. [Google Scholar]
- Ransbotham, S.; Fichman, R.G.; Gopal, R.; Gupta, A. Special section introduction—Ubiquitous IT and digital vulnerabilities. Inf. Syst. Res. 2016, 27, 834–847. [Google Scholar] [CrossRef]
- Aiken, M.; Waller, B. Flaming among first-time group support system users. Inf. Manag. 2000, 37, 95–100. [Google Scholar] [CrossRef]
- Maher, B. Good gaming: Scientists are helping to tame toxic behaviour in the worlds most popular online game. Nature 2016, 531, 568–572. [Google Scholar] [CrossRef]
- Sun, Q.; Wojcieszak, M.; Davidson, S. Over-time trends in incivility on social media: Evidence from political, non-political, and mixed sub-reddits over eleven years. Front. Political Sci. 2021, 3, 741605. [Google Scholar] [CrossRef]
- Theocharis, Y.; Barberá, P.; Fazekas, Z.; Popa, S.A. The dynamics of political incivility on twitter. Sage Open 2020, 10, 2158244020919447. [Google Scholar] [CrossRef]
- Rossini, P. Beyond incivility: Understanding patterns of uncivil and intolerant discourse in online political talk. Commun. Res. 2022, 49, 399–425. [Google Scholar] [CrossRef]
- Frau, M.; Cabiddu, F.; Frigau, L.; Tomczyk, P.; Mola, F. How emotions impact the interactive value formation process during problematic social media interactions. J. Res. Interact. Mark. 2023, 17, 773–793. [Google Scholar] [CrossRef]
- Eilders, C. News factors and news decisions. Theoretical and methodological advances in Germany. Communications 2006, 31, 5–24. [Google Scholar] [CrossRef]
- Ziegele, M.; Quiring, O.; Esau, K.; Friess, D. Linking news value theory with online deliberation: How news factors and illustration factors in news articles affect the deliberative quality of user discussions in SNS’comment sections. Commun. Res. 2020, 47, 860–890. [Google Scholar] [CrossRef]
- Möller, A.M.; Kühne, R.; Baumgartner, S.E.; Peter, J. Exploring User Responses to Entertainment and Political Videos: An Automated Content Analysis of YouTube. Soc. Sci. Comput. Rev. 2018, 37, 510–528. [Google Scholar] [CrossRef]
- Weber, P. Discussions in the comments section: Factors influencing participation and interactivity in online newspapers’ reader comments. New Media Soc. 2014, 16, 941–957. [Google Scholar] [CrossRef]
- Rheault, L.; Rayment, E.; Musulan, A. Politicians in the line of fire: Incivility and the treatment of women on social media. Res. Politics 2019, 6, 2053168018816228. [Google Scholar] [CrossRef]
- Ziegele, M.; Springer, N.; Jost, P.; Wright, S. Online user comments across news and other content formats: Multidisciplinary perspectives, new directions. SCM Stud. Commun. Media 2018, 6, 315–332. [Google Scholar] [CrossRef]
- Daxenberger, J.; Ziegele, M.; Gurevych, I.; Quiring, O. Automatically Detecting Incivility in Online Discussions of News Media. In Proceedings of the 2018 IEEE 14th International Conference on e-Science (e-Science), Amsterdam, The Netherlands, 29 October–1 November 2018; pp. 318–319. [Google Scholar]
- Oz, M.; Zheng, P.; Chen, G.M. Twitter versus Facebook: Comparing incivility, impoliteness, and deliberative attributes. New Media Soc. 2018, 20, 3400–3419. [Google Scholar] [CrossRef]
- Pang, N.; Ho, S.S.; Zhang, A.M.; Ko, J.S.; Low, W.; Tan, K.S. Can spiral of silence and civility predict click speech on Facebook? Comput. Hum. Behav. 2016, 64, 898–905. [Google Scholar] [CrossRef]
- Stroud, N.J.; Scacco, J.M.; Muddiman, A.; Curry, A.L. Changing deliberative norms on news organizations’ Facebook sites. J. Comput.-Mediat. Commun. 2014, 20, 188–203. [Google Scholar] [CrossRef]
- Sandoval-Almazan, R.; Valle-Cruz, D. Sentiment analysis of Facebook users reacting to political campaign posts. Digit. Gov. Res. Pract. 2020, 1, 1–13. [Google Scholar] [CrossRef]
- Bormann, M. Perceptions and evaluations of incivility in public online discussions—Insights from focus groups with different online actors. Front. Political Sci. 2022, 4, 812145. [Google Scholar] [CrossRef]
- Boczkowski, P.J.; Mitchelstein, E. How users take advantage of different forms of interactivity on online news sites: Clicking, e-mailing, and commenting. Hum. Commun. Res. 2012, 38, 1–22. [Google Scholar] [CrossRef]
- Hmielowski, J.D.; Hutchens, M.J.; Cicchirillo, V.J. Living in an age of online incivility: Examining the conditional indirect effects of online discussion on political flaming. Inf. Commun. Soc. 2014, 17, 1196–1211. [Google Scholar] [CrossRef]
- Voggeser, B.J.; Singh, R.K.; Göritz, A.S. Self-control in online discussions: Disinhibited online behavior as a failure to recognize social cues. Front. Psychol. 2018, 8, 2372. [Google Scholar] [CrossRef]
- Boulianne, S.; Larsson, A.O. Engagement with candidate posts on Twitter, Instagram, and Facebook during the 2019 election. New Media Soc. 2023, 25, 119–140. [Google Scholar] [CrossRef]
- Tong, S.C.; Chan, F.F.Y. Strategies to drive interactivity and digital engagement: A practitioners’ perspective. J. Res. Interact. Mark. 2023, 17, 901–920. [Google Scholar] [CrossRef]
- Rega, R.; Marchetti, R.; Stanziano, A. Incivility in online discussion: An examination of impolite and intolerant comments. Soc. Media+ Soc. 2023, 9, 20563051231180638. [Google Scholar] [CrossRef]
- Ksiazek, T.B. Civil interactivity: How news organizations’ commenting policies explain civility and hostility in user comments. J. Broadcast. Electron. Media 2015, 59, 556–573. [Google Scholar] [CrossRef]
- Borah, P. Does it matter where you read the news story? Interaction of incivility and news frames in the political blogosphere. Commun. Res. 2014, 41, 809–827. [Google Scholar] [CrossRef]
- Ng, Y.-L.; Song, Y.; Kwon, K.H.; Huang, Y. Toward an integrative model for online incivility research: A review and synthesis of empirical studies on the antecedents and consequences of uncivil discussions online. Telemat. Inform. 2020, 47, 101323. [Google Scholar] [CrossRef]
- Sobieraj, S.; Berry, J.M. From incivility to outrage: Political discourse in blogs, talk radio, and cable news. Political Commun. 2011, 28, 19–41. [Google Scholar] [CrossRef]
- Szabó, G.; Kmetty, Z.; Molnar, E.K. Politics and incivility in the online comments: What is beyond the norm-violation approach? Int. J. Commun. 2021, 15, 26. [Google Scholar]
- Quinn, K. Cognitive effects of social media use: A case of older adults. Soc. Media+ Soc. 2018, 4, 2056305118787203. [Google Scholar] [CrossRef]
- Johnson, B.T.; Eagly, A.H. Effects of involvement on persuasion: A meta-analysis. Psychol. Bull. 1989, 106, 290. [Google Scholar] [CrossRef]
- Jerit, J.; Barabas, J. Revisiting the Gender Gap in Political Knowledge. Political Behav. 2017, 39, 817–838. [Google Scholar] [CrossRef]
- Rogers, E.M. Reflections on news event diffusion research. J. Mass Commun. Q. 2000, 77, 561–576. [Google Scholar] [CrossRef]
- Diakopoulos, N.; Naaman, M. Towards quality discourse in online news comments. In Proceedings of the ACM 2011 Conference on Computer Supported Cooperative Work, Hangzhou, China, 19–23 March 2011; pp. 133–142. [Google Scholar]
- Kenski, K.; Coe, K.; Rains, S.A. Perceptions of uncivil discourse online: An examination of types and predictors. Commun. Res. 2020, 47, 795–814. [Google Scholar] [CrossRef]
- Freelon, D. Discourse architecture, ideology, and democratic norms in online political discussion. New Media Soc. 2015, 17, 772–791. [Google Scholar] [CrossRef]
- Perse, E.M. Involvement with local television news: Cognitive and emotional dimensions. Hum. Commun. Res. 1990, 16, 556–581. [Google Scholar] [CrossRef]
- Rime, D.; Sarno, L.; Sojli, E. Exchange rate forecasting, order flow and macroeconomic information. J. Int. Econ. 2010, 80, 72–88. [Google Scholar] [CrossRef]
- Lang, A.; Potter, D.; Grabe, M.E. Making news memorable: Applying theory to the production of local television news. J. Broadcast. Electron. Media 2003, 47, 113–123. [Google Scholar] [CrossRef]
- Yan, Y.; Zhang, Z. Third Parties’ Emotional and Behavioral Responses to Workplace Incivility: The Role of Belief and Power. In Proceedings of the 2016 8th International Conference on Information Technology in Medicine and Education (ITME), Fuzhou, China, 23–25 December 2016; pp. 830–834. [Google Scholar]
- Ziegele, M.; Breiner, T.; Quiring, O. What creates interactivity in online news discussions? An exploratory analysis of discussion factors in user comments on news items. J. Commun. 2014, 64, 1111–1138. [Google Scholar] [CrossRef]
- Ruiz, C.; Domingo, D.; Micó, J.L.; Díaz-Noci, J.; Meso, K.; Masip, P. Public sphere 2.0? The democratic qualities of citizen debates in online newspapers. Int. J. Press/Politics 2011, 16, 463–487. [Google Scholar] [CrossRef]
- Solloway, T.; Slater, M.D.; Chung, A.; Goodall, C.E. Anger, Sadness, and Fear Responses to Crime and Accident News Stories. J. Media Psychol. 2013, 25, 160–170. [Google Scholar] [CrossRef]
- Lambiase, J.J. Hanging by a thread: Topic development and death in an online discussion of breaking news. Language@Internet 2010, 7, 9. [Google Scholar]
- Kemp, S. Digital 2022: Pakistan. 2022. Available online: https://datareportal.com/reports/digital-2022-pakistan (accessed on 16 February 2022).
- Hair, J.F.; Ringle, C.M.; Sarstedt, M. Partial least squares structural equation modeling: Rigorous applications, better results and higher acceptance. Long Range Plan. 2013, 46, 1–12. [Google Scholar] [CrossRef]
- Dell, R.B.; Holleran, S.; Ramakrishnan, R. Sample size determination. ILAR J. 2002, 43, 207–213. [Google Scholar] [CrossRef] [PubMed]
- Hair, J.F.; Ringle, C.M.; Sarstedt, M. PLS-SEM: Indeed a silver bullet. J. Mark. Theory Pract. 2011, 19, 139–152. [Google Scholar] [CrossRef]
- Fornell, C.; Larcker, D.F. Evaluating structural equation models with unobservable variables and measurement error. J. Mark. Res. 1981, 18, 39–50. [Google Scholar] [CrossRef]
- Soroka, S.N. Negativity in Democratic Politics: Causes and Consequences; Cambridge University Press: Cambridge, UK, 2014. [Google Scholar]
- Hasell, A.; Weeks, B.E. Partisan provocation: The role of partisan news use and emotional responses in political information sharing in social media. Hum. Commun. Res. 2016, 42, 641–661. [Google Scholar] [CrossRef]
- Suler, J. The online disinhibition effect. Cyberpsychol. Behav. 2004, 7, 321–326. [Google Scholar] [CrossRef]
Disclaimer/Publisher’s Note: The statements, opinions and data contained in all publications are solely those of the individual author(s) and contributor(s) and not of MDPI and/or the editor(s). MDPI and/or the editor(s) disclaim responsibility for any injury to people or property resulting from any ideas, methods, instructions or products referred to in the content. |
© 2024 by the authors. Licensee MDPI, Basel, Switzerland. This article is an open access article distributed under the terms and conditions of the Creative Commons Attribution (CC BY) license (https://creativecommons.org/licenses/by/4.0/).


