Trustful Blockchain-Based Framework for Privacy Enabling Voting in a University
Abstract
1. Introduction
- RQ1: Which are the research trends in blockchain, with an emphasis on smart contracts and blockchain voting?
- RQ2: What are the differences between the main smart-contracts-enabled platforms?
- RQ3: Which is the blockchain-centered technology stack that provides high performance with zero or very low deployment costs?
- RQ4: Are there any other technologies besides BC and SC required to implement an electronic voting system?
- RQ5: What is the most practical way for a BC-enabled voting application to ensure that only eligible voters can cast votes and no one, not even the system administrator or database administrator, can generate new votes or alter submitted ballots?
2. Literature Review
2.1. Blockchain in WoS Publications
2.2. Blockchain Voting
3. The Main Smart Contract Platforms
3.1. Public Platforms
3.2. Public Anonymous Platforms
3.3. Private Enterprise Platforms
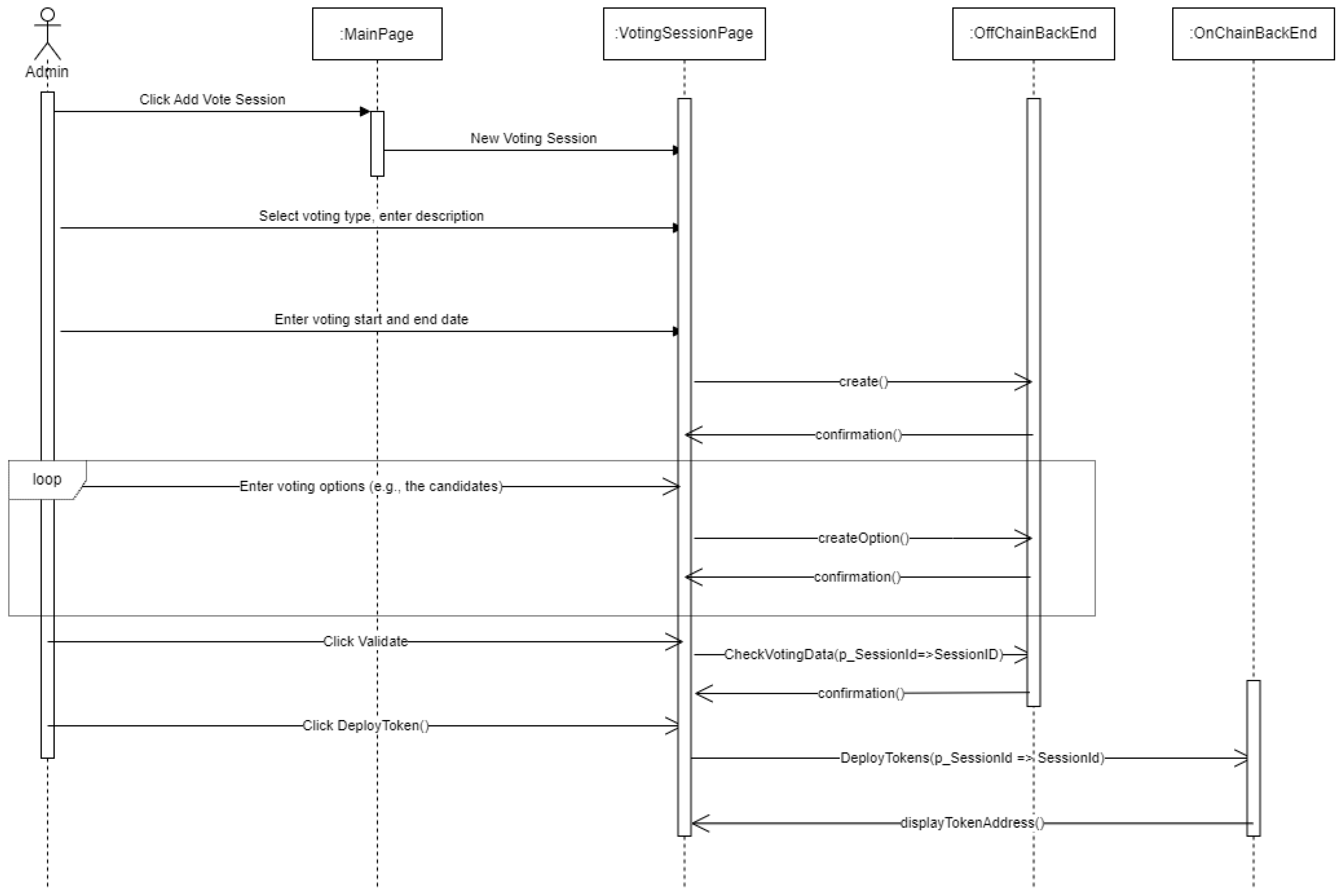
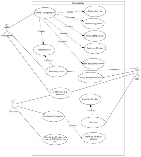
4. Methods and Proposed Solution
5. Analysis and Discussion
- RQ1: Which are the research trends in blockchain, with an emphasis on smart contracts and blockchain voting?
- RQ2: What are the differences between the main smart-contracts-enabled platforms?
- RQ3: Which is the blockchain-centered technology stack that provides high performance with zero or very low deployment costs?
- No running costs—the gas fees are paid in GöETH which do not cost real money and can be secured through different faucets. If the Mainnet had been used, voters would have needed to pay the gas fees in real ETH.
- Good security—the threat of a 51% attack is low. For such an attack, someone would require someone to secure control over 51% of the staked GöETH. Even if it is worthless, such an amount is extremely hard to gather through the Goerli faucets. If the Mainnet had been used, an attacker would need 51% of the staked ETH (about USD 15 billion).
- RQ4: Are there any other technologies besides BC and SC required to implement an electronic voting system?
- RQ5: What is the most practical way for a BC-enabled voting application to ensure that only eligible voters can cast votes and no one, not even the system administrator or database administrator, can generate new votes or alter submitted ballots?
- Transparency:
- The source of the SC is posted together with the compiled form. If the two forms match, the SC will appear as verified on the blockchain, giving users the opportunity to audit the code to make sure it does what is supposed to do (e.g., the votes are recorded and counted correctly, and the token is burnt after the vote).
- The Max Total Supply is visible to anyone so there cannot be more tokens than voters. The holders’ addresses (the Keccak-256 hash of the public key of the account) are also visible, so anyone can check if anyone holds more than one token (Figure 2).
- Privacy:
- A separation of roles exists between the voting commission’s admin and the addresses and tokens distributor. The distributor knows to whom he sent each Ethereum address but does not know how that person votes. The voting committee knows how each Ethereum address voted but does not know the name of the person behind that address. Other people who know the Token’s address can see which addresses voted (if they saved the holders list before the vote and compare it to the current list of holders) but they do not know who those addresses belong to or how they voted.
- The Goerli network may not work properly or may be down during a voting session. One solution would be to use another network, such as Sepolia. This solution might delay the voting process as addresses and tokens need to be redistributed, but it does not require additional costs or expertise. Another solution is to use a plasma chain, a layer 2 solution that would be connected through a bridge to the Ethereum Mainnet. This solution increases centralization and requires extra development and ETH gas fees if some of the data are stored on the Mainnet.
- The voters need to have some IT skills to install a wallet and import the Ethereum address and the token.
- There is some organizational overhead regarding generating addresses, tokens, and distributing them. However, the approach is less complicated than others, as it does not require additional IoT devices [12] and offers verifiable security, transparency, and privacy, in contrast to DirectVote (https://www.surveyandballotsystems.com/directvote/), which offers restricted user-side transparency and does not seem to use BC.
6. Conclusions
Author Contributions
Funding
Institutional Review Board Statement
Informed Consent Statement
Data Availability Statement
Conflicts of Interest
Appendix A. Example of a JSON File Containing an Ethereum Address
References
- Marella, V.; Upreti, B.; Merikivi, J.; Tuunainen, V.K. Understanding the Creation of Trust in Cryptocurrencies: The Case of Bitcoin. Electron. Mark. 2020, 30, 259–271. [Google Scholar] [CrossRef]
- Atzei, N.; Bartoletti, M.; Cimoli, T. A Survey of Attacks on Ethereum Smart Contracts (SoK). In International Conference on Principles of Security and Trust; Springer: Uppsala, Sweden, 2017; pp. 164–186. [Google Scholar]
- Lankton, N.; McKnight, D.H.; Thatcher, J.B. Incorporating Trust-in-Technology into Expectation Disconfirmation Theory. J. Strateg. Inf. Syst. 2014, 23, 128–145. [Google Scholar] [CrossRef]
- Macrinici, D.; Cartofeanu, C.; Gao, S. Smart Contract Applications within Blockchain Technology: A Systematic Mapping Study. Telemat. Inform. 2018, 35, 2337–2354. [Google Scholar] [CrossRef]
- Su, L.; Cao, Y.; Li, H.; Tan, J. Blockchain-Driven Optimal Strategies for Supply Chain Finance Based on a Tripartite Game Model. J. Theor. Appl. Electron. Commer. Res. 2022, 17, 1320–1335. [Google Scholar] [CrossRef]
- Leng, J.; Zhou, M.; Zhao, J.L.; Huang, Y.; Bian, Y. Blockchain Security: A Survey of Techniques and Research Directions. IEEE Trans. Serv. Comput. 2022, 15, 2490–2510. [Google Scholar] [CrossRef]
- Caldarelli, G.; Ellul, J. Trusted Academic Transcripts on the Blockchain: A Systematic Literature Review. Appl. Sci. 2021, 11, 1842. [Google Scholar] [CrossRef]
- Jansen, M.; Hdhili, F.; Gouiaa, R.; Qasem, Z. Do Smart Contract Languages Need to Be Turing Complete? In International Congress on Blockchain and Applications; Springer: Cham, Switzerland; L´Aquila, Italy, 2020; pp. 19–26. [Google Scholar]
- What-Is-Ethereum. Available online: https://www.simplilearn.com/tutorials/blockchain-tutorial/what-is-ethereum (accessed on 5 April 2022).
- Blockchain Software Development Using the Ethereum-Network. Available online: https://www.devteam.space/blog/blockchain-software-development-using-the-ethereum-network/ (accessed on 5 April 2022).
- McCorry, P.; Shahandashti, S.F.; Hao, F.; Haber, S.; Stornetta, W.S. A Smart Contract for Boardroom Voting with Maximum Voter Privacy. In Financial Cryptography and Data Security; Springer: Cham, Switzerland, 2017; Volume 10322, pp. 357–375. Available online: https://www.doi.org/10.1007/978-3-319-70972-7_20 (accessed on 27 December 2022).
- Toma, C.; Popa, M.; Boja, C.; Ciurea, C.; Doinea, M. Secure and Anonymous Voting D-App with IoT Embedded Device Using Blockchain Technology. Electronics 2022, 11, 1895. [Google Scholar] [CrossRef]
- Park, S.; Specter, M.; Narula, N.; Rivest, R.L. Going from Bad to Worse: From Internet Voting to Blockchain Voting. J. Cybersecurity 2021, 7, tyaa025. [Google Scholar] [CrossRef]
- Rivest, R.L. On the Notion of ‘Software Independence’ in Voting Systems. Philos. Trans. R. Soc. A Math. Phys. Eng. Sci. 2008, 366, 3759–3767. [Google Scholar] [CrossRef]
- Bonica, A.; Grumbach, J.M.; Hill, C.; Jefferson, H. All-Mail Voting in Colorado Increases Turnout and Reduces Turnout Inequality. Elect. Stud. 2021, 72, 102363. [Google Scholar] [CrossRef]
- Vogelsteller, F.; Buterin, V. ERC-20 Token Standard. Available online: https://eips.ethereum.org/EIPS/eip-20 (accessed on 26 December 2022).
- Page, M.J.; McKenzie, J.E.; Bossuyt, P.M.; Boutron, I.; Hoffmann, T.C.; Mulrow, C.D.; Shamseer, L.; Tetzlaff, J.M.; Akl, E.A.; Brennan, S.E.; et al. The PRISMA 2020 Statement: An Updated Guideline for Reporting Systematic Reviews. BMJ 2021, 10, n71. [Google Scholar] [CrossRef]
- Christidis, K.; Devetsikiotis, M. Blockchains and Smart Contracts for the Internet of Things. IEEE Access 2016, 4, 2292–2303. [Google Scholar] [CrossRef]
- Da Xu, L.; Xu, E.L.; Li, L. Industry 4.0: State of the Art and Future Trends. Int. J. Prod. Res. 2018, 56, 2941–2962. [Google Scholar] [CrossRef]
- Zheng, Z.; Xie, S.; Dai, H.N.; Chen, X.; Wang, H. Blockchain Challenges and Opportunities: A Survey. Int. J. Web Grid Serv. 2018, 14, 352. [Google Scholar] [CrossRef]
- Khan, M.A.; Salah, K. IoT Security: Review, Blockchain Solutions, and Open Challenges. Futur. Gener. Comput. Syst. 2018, 82, 395–411. [Google Scholar] [CrossRef]
- Saberi, S.; Kouhizadeh, M.; Sarkis, J.; Shen, L. Blockchain Technology and Its Relationships to Sustainable Supply Chain Management. Int. J. Prod. Res. 2019, 57, 2117–2135. [Google Scholar] [CrossRef]
- Yli-Huumo, J.; Ko, D.; Choi, S.; Park, S.; Smolander, K. Where Is Current Research on Blockchain Technology?—A Systematic Review. PLoS ONE 2016, 11, e0163477. [Google Scholar] [CrossRef]
- Tschorsch, F.; Scheuermann, B. Bitcoin and Beyond: A Technical Survey on Decentralized Digital Currencies. IEEE Commun. Surv. Tutor. 2016, 18, 2084–2123. [Google Scholar] [CrossRef]
- Andoni, M.; Robu, V.; Flynn, D.; Abram, S.; Geach, D.; Jenkins, D.; McCallum, P.; Peacock, A. Blockchain Technology in the Energy Sector: A Systematic Review of Challenges and Opportunities. Renew. Sustain. Energy Rev. 2019, 100, 143–174. [Google Scholar] [CrossRef]
- Iansiti, M.; Lakhani, K.R. The Truth about Blockchain. Harv. Bus. Rev. 2017. Available online: https://hbr.org/2017/01/the-truth-about-blockchain (accessed on 2 January 2023).
- Mengelkamp, E.; Gärttner, J.; Rock, K.; Kessler, S.; Orsini, L.; Weinhardt, C. Designing Microgrid Energy Markets. Appl. Energy 2018, 210, 870–880. [Google Scholar] [CrossRef]
- Kshetri, N.; Voas, J. Blockchain-Enabled E-Voting. IEEE Softw. 2018, 35, 95–99. [Google Scholar] [CrossRef]
- Huang, J.; He, D.; Chen, Y.; Khan, M.K.; Luo, M. A Blockchain-Based Self-Tallying Voting Protocol With Maximum Voter Privacy. IEEE Trans. Netw. Sci. Eng. 2022, 9, 3808–3820. [Google Scholar] [CrossRef]
- Jafar, U.; Ab Aziz, M.J.; Shukur, Z.; Hussain, H.A. A Systematic Literature Review and Meta-Analysis on Scalable Blockchain-Based Electronic Voting Systems. Sensors 2022, 22, 7585. [Google Scholar] [CrossRef] [PubMed]
- Neziri, V.; Shabani, I.; Dervishi, R.; Rexha, B. Assuring Anonymity and Privacy in Electronic Voting with Distributed Technologies Based on Blockchain. Appl. Sci. 2022, 12, 5477. [Google Scholar] [CrossRef]
- Pawlak, M.; Poniszewska-Marańda, A. Trends in Blockchain-Based Electronic Voting Systems. Inf. Process. Manag. 2021, 58, 102595. [Google Scholar] [CrossRef]
- Curran, K. E-Voting on the Blockchain. J. Br. Blockchain Assoc. 2018, 1, 4451. [Google Scholar] [CrossRef]
- Taş, R.; Tanrıöver, Ö.Ö. A Systematic Review of Challenges and Opportunities of Blockchain for E-Voting. Symmetry 2020, 12, 1328. [Google Scholar] [CrossRef]
- Ayed, A. Ben A Conceptual Secure Blockchain-Based Electronic Voting System. Int. J. Netw. Secur. Its Appl. 2017, 9, 1–9. [Google Scholar]
- Shukla, S.; Thasmiya, A.N.; Shashank, D.O.; Mamatha, H.R. Online Voting Application Using Ethereum Blockchain. In Proceedings of the 2018 International Conference on Advances in Computing, Communications and Informatics (ICACCI), Bangalore, India, 19–22 September 2018; pp. 873–880. [Google Scholar]
- Yi, H. Securing E-Voting Based on Blockchain in P2P Network. EURASIP J. Wirel. Commun. Netw. 2019, 2019, 137. [Google Scholar] [CrossRef]
- Biswas, M.; Mahi, M.; Nayeen, J.; Hossen, R.; Acharjee, U.K.; Md, W. Buvots: A Blockchain Based Unmanipulated Voting Scheme. In Proceedings of the Proceedings of the 2nd International Conference on IoT, Social, Mobile, Analytics & Cloud in Computational Vision & Bio-Engineering (ISMAC-CVB 2020), Tiruchengodu, India, 29–30 October 2020. [Google Scholar]
- Nasir, M.H.; Arshad, J.; Khan, M.M.; Fatima, M.; Salah, K.; Jayaraman, R. Scalable Blockchains—A Systematic Review. Futur. Gener. Comput. Syst. 2022, 126, 136–162. [Google Scholar] [CrossRef]
- Szabo, N. Formalizing and Securing Relationships on Public Networks. First Monday 1997, 2, 9. [Google Scholar] [CrossRef]
- Shrimali, B.; Patel, H.B. Blockchain State-of-the-Art: Architecture, Use Cases, Consensus, Challenges and Opportunities. J. King Saud Univ. Comput. Inf. Sci. 2022, 34, 6793–6807. [Google Scholar] [CrossRef]
- Nguyen, C.T.; Hoang, D.T.; Nguyen, D.N.; Niyato, D.; Nguyen, H.T.; Dutkiewicz, E. Proof-of-Stake Consensus Mechanisms for Future Blockchain Networks: Fundamentals, Applications and Opportunities. IEEE Access 2019, 7, 85727–85745. [Google Scholar] [CrossRef]
- Buterin, V. The Merge Will Reduce Worldwide Electricity Consumption by 0.2%. Available online: https://twitter.com/VitalikButerin/status/1570299062800510976 (accessed on 15 September 2022).
- POS. Available online: https://ethereum.org/en/developers/docs/consensus-mechanisms/pos/ (accessed on 2 January 2023).
- Bhujel, S.; Rahulamathavan, Y. A Survey: Security, Transparency, and Scalability Issues of NFT’s and Its Marketplaces. Sensors 2022, 22, 8833. [Google Scholar] [CrossRef] [PubMed]
- Hafid, A.; Hafid, A.S.; Samih, M. Scaling Blockchains: A Comprehensive Survey. IEEE Access 2020, 8, 125244–125262. [Google Scholar] [CrossRef]
- Pierro, G.A.; Tonelli, R. Can Solana Be the Solution to the Blockchain Scalability Problem? In Proceedings of the 2022 IEEE International Conference on Software Analysis, Evolution and Reengineering (SANER), Honolulu, HI, USA, 15–18 March 2022; pp. 1219–1226. [Google Scholar]
- Bodziony, N.; Jemioło, P.; Kluza, K.; Ogiela, M.R. Blockchain-Based Address Alias System. J. Theor. Appl. Electron. Commer. Res. 2021, 16, 1280–1296. [Google Scholar] [CrossRef]
- Cui, S.; Zhao, G.; Gao, Y.; Tavu, T.; Huang, J. VRust: Automated Vulnerability Detection for Solana Smart Contracts. In Proceedings of the 2022 ACM SIGSAC Conference on Computer and Communications Security; Association for Computing Machinery: New York, NY, USA, 2022; pp. 639–652. [Google Scholar]
- Hanke, T.; Movahedi, M.; Williams, D. DFINITY Technology Overview Series, Consensus System. arXiv 2018, arXiv:1805.04548. [Google Scholar]
- Voshmgir, S. Token Economy: How the Web3 Reinvents the Internet; BlockchainHub: Berlin, Germany, 2020. [Google Scholar]
- Tu, S.-F.; Hsu, C.-S.; Wu, Y.-T. A Loyalty System Incorporated with Blockchain and Call Auction. J. Theor. Appl. Electron. Commer. Res. 2022, 17, 1107–1123. [Google Scholar] [CrossRef]
- Duan, J.; Gu, L.; Zheng, S. ARCT: An Efficient Aggregating Ring Confidential Transaction Protocol in Blockchain. IEEE Access 2020, 8, 198118–198130. [Google Scholar] [CrossRef]
- Yuen, T.H.; Sun, S.-F.; Liu, J.K.; Au, M.H.; Esgin, M.F.; Zhang, Q.; Gu, D. RingCT 3.0 for Blockchain Confidential Transaction: Shorter Size and Stronger Security. In International Conference on Financial Cryptography and Data Security; Springer: Cham, Switzerland, 2020; pp. 464–483. [Google Scholar]
- Zhang, Z.; Li, W.; Liu, H.; Liu, J. A Refined Analysis of Zcash Anonymity. IEEE Access 2020, 8, 31845–31853. [Google Scholar] [CrossRef]
- Kappos, G.; Yousaf, H.; Maller, M.; Meiklejohn, S. An Empirical Analysis of Anonymity in Zcash. In Proceedings of the 27th USENIX Security Symposium, Baltimore, MD, USA, 15–17 August 2018. [Google Scholar]
- Li, T.; Wang, H.; He, D.; Yu, J. Blockchain-Based Privacy-Preserving and Rewarding Private Data Sharing for IoT. IEEE Int. Things J. 2022, 9, 15138–15149. [Google Scholar] [CrossRef]
- Akcora, C.G.; Gel, Y.R.; Kantarcioglu, M. Blockchain Networks: Data Structures of Bitcoin, Monero, Zcash, Ethereum, Ripple, and Iota. WIREs Data Min. Knowl. Discov. 2022, 12, e1436. [Google Scholar] [CrossRef]
- Rinberg, R.; Agarwal, N. Privacy When Everyone Is Watching: An SOK on Anonymity on the Blockchain, Cryptology ePrint Archive, Paper 2022/985. 2022. Available online: https://eprint.iacr.org/2022/985 (accessed on 2 January 2023).
- Swathi, P.; Venkatesan, M. Scalability Improvement and Analysis of Permissioned-Blockchain. ICT Express 2021, 7, 283–289. [Google Scholar] [CrossRef]
- Jiang, Y.; Lian, Z. High Performance and Scalable Byzantine Fault Tolerance. In Proceedings of the 2019 IEEE 3rd Information Technology, Networking, Electronic and Automation Control Conference (ITNEC), Chengdu, China, 15–17 March 2019; pp. 1195–1202. [Google Scholar]
- Barger, A.; Manevich, Y.; Meir, H.; Tock, Y. A Byzantine Fault-Tolerant Consensus Library for Hyperledger Fabric. In Proceedings of the 2021 IEEE International Conference on Blockchain and Cryptocurrency (ICBC), Sydney, Australia, 3–6 May 2021; pp. 1–9. [Google Scholar]
- Chen, J.; Xue, J.; Wang, Y.; Huang, L.; Baker, T.; Zhou, Z. Privacy-Preserving and Traceable Federated Learning for Data Sharing in Industrial IoT Applications. Expert Syst. Appl. 2023, 213, 119036. [Google Scholar] [CrossRef]
- Bing, W.; Hui-ling, L.; Li, P. Optimized DPoS Consensus Strategy: Credit-Weighted Comprehensive Election. Ain Shams Eng. J. 2023, 14, 101874. [Google Scholar] [CrossRef]
- Zhang, B.; Kong, L.; Li, Q.; Min, X.; Liu, Y.; Che, Z. EB-BFT: An Elastic Batched BFT Consensus Protocol in Blockchain. Futur. Gener. Comput. Syst. 2023, 139, 267–279. [Google Scholar] [CrossRef]
- Qiu, C.; Aujla, G.S.; Jiang, J.; Wen, W.; Zhang, P. Rendering Secure and Trustworthy Edge Intelligence in 5G-Enabled IIoT Using Proof of Learning Consensus Protocol. IEEE Trans. Ind. Inform. 2023, 19, 900–909. [Google Scholar] [CrossRef]
- Mohsenzadeh, A.; Jalaly Bidgoly, A.; Farjami, Y. A Fair Consensus Model in Blockchain Based on Computational Reputation. Expert Syst. Appl. 2022, 204, 117578. [Google Scholar] [CrossRef]
- Taghavi, M.; Bentahar, J.; Otrok, H.; Bakhtiyari, K. A Reinforcement Learning Model for the Reliability of Blockchain Oracles. Expert Syst. Appl. 2023, 214, 119160. [Google Scholar] [CrossRef]
- Ruan, H.; Gao, H.; Qiu, H.; Gooi, H.B.; Liu, J. Distributed Operation Optimization of Active Distribution Network with P2P Electricity Trading in Blockchain Environment. Appl. Energy 2023, 331, 120405. [Google Scholar] [CrossRef]
- Bao, Z.; Tang, C.; Lin, F.; Zheng, Z.; Yu, X. Rating-Protocol Optimization for Blockchain-Enabled Hybrid Energy Trading in Smart Grids. Sci. China Inf. Sci. 2023, 66, 159205. [Google Scholar] [CrossRef]
- Zhou, F.; Liu, Y. Blockchain-Enabled Cross-Border E-Commerce Supply Chain Management: A Bibliometric Systematic Review. Sustainability 2022, 14, 15918. [Google Scholar] [CrossRef]
- Zhang, S.; Wang, L.; Xiong, H. Chaintegrity: Blockchain-Enabled Large-Scale e-Voting System with Robustness and Universal Verifiability. Int. J. Inf. Secur. 2020, 19, 323–341. [Google Scholar] [CrossRef]





| Year | Total Publications | Highly Cited + Hot Papers | Citation Numbers (The Year Refers to the Cited Article) for Highly Cited + Hot Papers |
|---|---|---|---|
| 2013 | 2 | - | - |
| 2014 | 10 | - | - |
| 2015 | 24 | - | - |
| 2016 | 123 | 5 | 4236 |
| 2017 | 667 | 16 | 5316 |
| 2018 | 2337 | 51 | 16,324 |
| 2019 | 4304 | 106 | 21,877 |
| 2020 | 5434 | 124 | 17,316 |
| 2021 | 6198 | 114 | 7348 |
| 2022 | 5189 | 59 | 1689 |
| 2023 | 61 | - | - |
| Total | 24,349 | 475 | 74,106 |
| Pos | Article | Keywords | Journal IF/AIS (2021) | Citations |
|---|---|---|---|---|
| 1 | Blockchains and smart contracts for the Internet of Things (2016) [18] | Blockchain; distributed systems; internet of things. | 3.476/ 0.613 | 1866 |
| 2 | Industry 4.0: state of the art and future trends (2018) [19] | Industry 4.0; Made-in-China 2025; cyber-physical systems; IoT; cloud computing; blockchain; manufacturing; industrial integration; industrial information integration; interoperability; enterprise architecture; SOA; emerging technology. | 9.018/ 1.103 | 1100 |
| 3 | Blockchain challenges and opportunities: a survey (2018) [20] | Blockchain; consensus algorithms; cryptocurrency; internet of things; smart contract. | 0.825/ 0.603 | 1073 |
| 4 | IoT security: Review, blockchain solutions, and open challenges (2018) [21] | IoT security; blockchain; IoT protocols; network security; data security. | 7.307/ 1.086 | 931 |
| 5 | Blockchain technology and its relationships to sustainable supply chain management (2019) [22] | blockchain technology; supply chain management; sustainability; barriers; research agenda. | 9.018/ 1.103 | 872 |
| 6 | Where Is Current Research on Blockchain Technology?-A Systematic Review (2016) [23] | - | 3.752/ 0.974 | 765 |
| 7 | Bitcoin and Beyond: A Technical Survey on Decentralized Digital Currencies (2016) [24] | Altcoins; Bitcoin; blockchain; cryptocurrencies; digital currencies; distributed consensus; survey tutorial. | 33.84/ 7.32 | 760 |
| 8 | Blockchain technology in the energy sector: A systematic review of challenges and opportunities (2019) [25] | Blockchain; distributed ledger; energy decentralization; peer-to-peer energy trading; prosumer; renewable energy. | 16.799/ 2.693 | 716 |
| 9 | The truth about Blockchain (2017) [26] | - | 12.129/ 4.443 | 691 |
| 10 | Designing microgrid energy markets A case study: The Brooklyn Microgrid (2018) [27] | Microgrid energy market; market design; blockchain; case study; Peer-to-peer trading; renewable energy. | 11.446/ 1.87 | 685 |
| […] | ||||
| 197 | A Smart Contract for Boardroom Voting with Maximum Voter Privacy (2017) [11] | - | Proceeding paper | 181 |
| […] | ||||
| 385 | Blockchain-Enabled E-Voting [28] | Blockchain-enabled e-voting; BEV; e-voting; blockchains; elections; voter fraud; voter access; paper ballots; electronic voting; online voting; software development; software engineering. | 3/ 0.997 | 119 |
| E-Voting Blockchain Projects | Blockchain | Development | Smart Contract |
|---|---|---|---|
| Public Votes | Ethereum | Meteor | 1 coded in Solidity |
| Luxoft | Hyperledger Fabric | Hyperledger Fabric | Yes |
| Ethereum Blockchain Trustless Voting | Ethereum | Python, Javascript | Many in Solidity |
| Follow My Vote | BitShares | C++ | Pollaris |
| Criteria | Ethereum | Solana | Polygon | Internet Computer | Hyperledger |
|---|---|---|---|---|---|
| Cryptocurrency | ETH | SOL | MATIC | ICP | None |
| Confidentiality | Public | Public | Public | Public | Private |
| Purpose | Mainly B2C applications, but also supports B2B applications | B2C | Faster B2C over Ethereum | B2C, front-end + back-end | Mainly enterprise-level B2B applications, but also supports B2C |
| Programming languages | Solidity, Vyper, Yul | Rust, C/C++ | Solidity, Vyper | Motoko | Go, JavaScript, TypeScript, Java |
| Consensus algorithm | PoS (as of 15 September 2022) | PoS, PoH | PoS, Plasma-based sidechain | Threshold Relay | Pluggable consensus mechanism (e.g., pBFT, round-robin, PoW) |
| Who pays the SC fees? | The user | The user | The user | Usually, the canister (SC) | No fees |
| Transaction average speed | 13–14/s (PoW) → 12/s (PoS) | 50,000–65,000/s | 65,000/s | 11,500/s | 3000–20,000/s |
| Architecture | Stateful | Stateless | Multichain | Stateful | Stateless |
| Readily available test networks | Yes, multiple | No | No | No | No |
| Scalability | Limited | High-performance protocol for scalability | Average | Unlimited | Yes |
| First appeared | 2013 | 2017 | 2017 | 2016 | 2016 |
| Headquarters | Bern, Switzerland | San Francisco, California, United States | Bengaluru, Karnataka, India | Zürich, Switzerland | San Francisco, California, United States |
| Criteria | Monero | Zcash |
|---|---|---|
| Cryptocurrency | XMR | ZEC |
| Programming languages | C/C++ | Rust |
| Consensus algorithm | PoW (RandomX) | PoW (Equihash) |
| Transaction average speed | 2/min | 75/s |
| Scalability | Poor | Average |
| Confidentiality | Very good (Ring Confidential Transactions and Stealth Addresses) | Excellent: zk-SNARKs (an advanced form of zero-knowledge cryptography) |
| Auditability | Poor (ViewKey and Payment Proofs) | Poor (Viewing Keys) |
| First appeared | 2014 | 2014 |
| Headquarters | Sydney, New South Wales, Australia | Colorado, United States |
Disclaimer/Publisher’s Note: The statements, opinions and data contained in all publications are solely those of the individual author(s) and contributor(s) and not of MDPI and/or the editor(s). MDPI and/or the editor(s) disclaim responsibility for any injury to people or property resulting from any ideas, methods, instructions or products referred to in the content. |
© 2023 by the authors. Licensee MDPI, Basel, Switzerland. This article is an open access article distributed under the terms and conditions of the Creative Commons Attribution (CC BY) license (https://creativecommons.org/licenses/by/4.0/).
Share and Cite
Diaconita, V.; Belciu, A.; Stoica, M.G. Trustful Blockchain-Based Framework for Privacy Enabling Voting in a University. J. Theor. Appl. Electron. Commer. Res. 2023, 18, 150-169. https://doi.org/10.3390/jtaer18010008
Diaconita V, Belciu A, Stoica MG. Trustful Blockchain-Based Framework for Privacy Enabling Voting in a University. Journal of Theoretical and Applied Electronic Commerce Research. 2023; 18(1):150-169. https://doi.org/10.3390/jtaer18010008
Chicago/Turabian StyleDiaconita, Vlad, Anda Belciu, and Maria Georgiana Stoica. 2023. "Trustful Blockchain-Based Framework for Privacy Enabling Voting in a University" Journal of Theoretical and Applied Electronic Commerce Research 18, no. 1: 150-169. https://doi.org/10.3390/jtaer18010008
APA StyleDiaconita, V., Belciu, A., & Stoica, M. G. (2023). Trustful Blockchain-Based Framework for Privacy Enabling Voting in a University. Journal of Theoretical and Applied Electronic Commerce Research, 18(1), 150-169. https://doi.org/10.3390/jtaer18010008

