Abstract
University or college is a challenging reality leading to a sometimes elusive career path. By consulting social media and review websites, students have more alternatives to consider in their choice determination. This study develops a multifaceted model to recognize the influence of service quality and e-word of mouth on customer satisfaction and the impact of customer satisfaction on word of mouth. Data gathered from a sample of 150 university students are analyzed by SPSS and PLS-SEM. The findings indicate that service quality dimensions and e-WOM have positive impacts on customer satisfaction. Furthermore, this study reinforces that customer satisfaction has a positive influence on customers’ WOM intentions. This research recommends that university management should consider the importance of service quality factors and social media channels to meet and exceed students’ expectations in order to bolster the quality of services and boost customer satisfaction.
1. Introduction
In the past few years, the market has witnessed the expansion of online social networks and their growth as one of the leading marketing forces. With over a billion users interacting with websites such as Facebook and Twitter, the importance of these media platforms has evolved to create connections with customers globally as well as influence their communication habits [1].
Nowadays, people tend to compare their required goods and services in a network-like manner and consider any available resources, particularly online materials such as rating websites, to formulate an opinion and determine a final selection without the restriction of time and place. Based on the importance of the service, consumers are more conscious in their attempt to mitigate their risk and arrive at a wise option rather than lose time or money. Word of mouth and electronic word of mouth have become the main channels to transfer and share information among consumers with the view of learning and gaining more knowledge about products or services [2,3]. Online environments have expanded the reach of consumer viewpoints efficiently and expediently beyond their friends and families. Thus, consumers are able to disseminate their opinions and knowledge about any product and service and influence other consumers’ purchasing decisions globally [4]. Social media has transformed users from passive to active consumers who generate content about products, services, and consumption experiences, thus having a profound influence on their behaviors [5,6].
Quality plays a pivotal role for the selection of any service, and corporations in all industries strive to create a sustainable customer value proposition for their products and services. Service quality refers to a customer’s comparison of service expectations as it relates to a company’s performance. Service quality is one of the most important dimensions when companies try to evaluate customer relationships and the level of customer satisfaction [7]. This study takes into consideration the importance of different elements of a service quality model in choosing a specific service, with the view of gaining knowledge about quality factors impacting university selection.
This study is an attempt to fill the gap in the area of student satisfaction by considering the impact of social media and e-WOM and service quality on customer satisfaction in addition to the relationship between student satisfaction and WOM. The main purpose of this study is to explore the relationship between service quality and customer satisfaction and how it results in more customers through WOM. Universities have different approaches to recruit undergraduate/graduate students and domestic/international students. Regardless of the approach, choosing a university remains a critical and challenging decision in a young person’s life and plays a significant role in their future plans and career. This highlights the importance of connecting with potential students to provide them with the best available options. Hence, this study focuses on the quality level of university services, as this relates to student satisfaction and the impact of student satisfaction on students’ WOM intentions. Students consider the quality of services that they received from their current institution in addition to comparison with other similar universities. In fact, these factors can play a major role in assisting them in deciding whether to stay at their current university or move to another one. Moreover, the level of student satisfaction plays a vital role in disseminating positive or negative experiences with prospective students.
2. Literature Review
2.1. Internet and Social Media
Internet and social media usage is booming. As an illustration, there are over 5 billion unique mobile device users in the world today, more than 4.5 billion internet users, and 3.8 billion social media users—a 9% increase since 2019 [8]. Canada is a first-world country and has a high rate of access to the internet and social media. The most current data show that there were above 35 million internet users in Canada in January 2020, with an internet penetration of 94% [8].
Canadian internet users spend a daily average of about 6 h online, including approximately 2 h using different social networking sites [8]. There were approximately 25 million active social media users in Canada in 2020, with a projection of 32 million in 2025 [9]. A recent survey revealed that Facebook remains the most popular social media platform in Canada; 83% of online Canadian adults report having a Facebook account. Moreover, during the current pandemic, social media has often been promoted as an antidote to physical distancing [10].
Social media is a great way to promote a business, engage directly with customers, and boost sales. Recent statistics exhibit growth in the ways that businesses and consumers are using social media. Marketers spent over CAD 99 billion on social media advertising and marketing in 2020 [9]. More than 63% of customers expect companies to offer customer service through their social media platforms—and 90% of social media users have connected with a brand or business through their chosen platform. Consumers (71%) who have had a positive experience with a brand on social media are likely to recommend the brand to their friends and family. Small-to-medium-sized businesses (71%) use social media to market themselves, and among those, 52% post at least daily on social media [11]. Marketers (73%) consider that social media marketing has been “somewhat effective” or “very effective” for their business [12]. Over 47% Canadian business owners acknowledge that social media will help grow their business, but only 39% have some sort of online presence, and 24% engage their consumers on a regular basis [13]. Moreover, 84% of internet users aged 16–64 search online to buy a product or service, and 68% have shopped online in Canada. The results of a recent survey showed that search engines and WOM are among the main sources for finding new brands [8].
2.2. Social Media and Universities
Social media is now an essential feature of university and college digital communications and marketing. Canadian higher education institutions employ the five major social media platforms, namely LinkedIn, Facebook, Instagram, YouTube, and Twitter, to connect with a wide audience. Canadian higher education institutional LinkedIn accounts have attracted a larger audience in comparison with other platforms [14].
Web 2.0 technology allows users to interact and collaborate with each other in a social media dialogue as creators of user-generated content in a virtual community. Some examples of Web 2.0 features include social networking sites and social media sites, such as Facebook and Instagram [15,16,17,18,19].
Service providers must understand the impact of social media to have an effective influence on their consumers and serve them better. A few corporate social networking websites already allow current and potential consumers to not only exchange information about products or services but also to engage in co-creating value in online experiences with offline outcomes [20,21,22,23]. This idea allows corporations and service providers to realize their mistakes and improve their quality and market share through understanding customers’ expectations and opinions without spending large amounts of money and time [24].
As heavy users of social media, students play an important role in any market growth. Choosing a university is a complicated decision that embraces a variety of personal and institutional factors. Students are affected by various elements, such as the provision of online information, ranking, reputation, location, costs, and friends [25,26]. Typically, when searching for a suitable program of study in a desirable institution, students look for available online information either from the institution itself or website reviews [27]. With respect to this study, universities totally depend on attracting a talented student pool to remain solvent and to stay at the forefront of a highly competitive education market. To achieve that goal, institutions exhibit their competitive advantages in terms of uniqueness, employers’ interests, and former graduates’ distinguished achievements [28].
2.3. WOM and E-WOM
WOM communication refers to person-to-person communication between a perceived non-commercial communicator and a receiver regarding a brand, a product, an organization, or a service. Previous research unveiled the positive association between WOM referrals and new customer acquisition. Thus, spreading positive WOM enables businesses to develop their market share along with enhancing brand awareness [3,29]. WOM is not always positive; sometimes, it is emotionally loaded and has negative outcomes leading to product harm crises, warnings, or rumors about products or services [5,30]. Compared to positive WOM, negative WOM may have greater impact and eventually sabotage companies [31].
WOM influences consumer purchasing behavior. Prior research uncovered that one dissatisfied customer tells nine other people about the experiences that resulted in the dissatisfaction. However, satisfied customers release their story to an average of five other people. This is especially important in the service sector [32]. Universities, as service providers in education, need to consider the importance of WOM and its consequences for being competitive among other institutions.
E-WOM influences consumer buying behavior through the online exchange of customers’ opinions and experiences about products and services using social media [7,33]. By facilitating e-WOM, social media has significantly changed the balance of marketing communication from companies to consumers to consumers to consumers [17,20,31]. Social media consumer-to-consumer exchange is a relatively new type of online WOM. This kind of information sharing has transformed the way people share their thoughts and opinions about any subject, including choosing bank services, restaurants, hotels, and health services and selecting a physician or a professor [7,17,19,34]. E-WOM can take many forms; the most important one being online reviews. E-WOM appears to be particularly significant for products and services involving an experiential aspect. These are goods or services whose quality cannot be evaluated easily prior to consumption [35].
2.4. Online Reviews and Consumer Satisfaction
Today, online reviews are among the most influential sources of information for consumers when forming a purchase decision and present substantial benefits to them. Most importantly, they enable geographically scattered consumers to share independent points of view on products and services, helping them to reach informed purchase decisions. Furthermore, online reviews also maintain pivotal value creation potential for businesses. As a source of product and service development, companies can use online reviews to enhance revenue and foster long-term relationships, thus also playing a momentous role in the marketing efforts of companies [36].
In terms of social media and consumer satisfaction, consumers are now active in posting comments or product reviews on major social media and websites, such as TripAdvisor, Twitter, and RateMyProfessor. This is a form of crowdsourcing. Through rating websites and social media, individuals are more likely to submit online ratings when they are either not satisfied or very satisfied. Positive ratings enhance posting rate, whereas negative ratings diminish posting. In addition, less-frequent posters are more positive, while more-active posters are more negative and unveil distinction behavior [35]. Such reviews can be of various types, such as personalized reviews or reviews from experts, as well as descriptive reviews or ratings from 1 to 5. According to the correlation between positive and negative reviews and their effects on sales volume, companies can adjust their approach to draw the most benefits from consumer involvement [37]. A study on the influence of online reviews on consumer retentions revealed that online reviews have a strong impact on customer satisfaction and retention for businesses. Online reviews disclose additional information about products and services, and in this case, they can adjust current and potential customers’ pre-purchase valuations of products and services in order to help them make better purchasing decisions. Therefore, there is a high potential of reducing customer retention and satisfaction [38,39].
2.5. Service Quality and Customer Satisfaction
Service quality is a perceived judgment resulting from an assessment process where customers compare their expectations with the service they perceive to have obtained [40,41]. Excellent service paves the way toward a satisfied and loyal customer who is willing to recommend other customers [32,42]. Consumer satisfaction is achieved when the performance of the product or service meets or surpasses a customer’s expectations. Satisfaction is a post-purchase state of the consumer’s mind that mirrors how much the consumer likes or dislikes the service after experiencing it [40,43,44,45].
Universities, as part of the service industry, provide a variety of essential services to their current students and alumni, including support facilities, curriculum development, academic facilities, and career placement. In order to thrive in the service industry and to meet the gradually increasing role of information and communication transformation, constant changes have been imposed on universities and colleges due to dynamic local and global developments over recent decades. In this respect, monitoring the results of teaching and learning experiences has emerged as one of the primary tools for higher educational institutions to deliver effective teaching and learning to their students, since a satisfied student is adopted as one of the sources of competitive advantage with a variety of outcomes, including student loyalty and retention. Indeed, meeting students’ needs and expectations is generally accepted as the best way for universities and colleges to attract and retain high-quality students. On the other hand, student loyalty is treated by higher educational institutions as a financial base for academic activities. Nowadays, universities pay high attention to both the value of their students’ skills and competencies in society and students’ perceptions of their educational experiences [46,47].
The student body is one of the crucial entities of a university on which its operation and survival depends. In the current competitive environment, satisfying students is very important to recruit more students for future programs. Student satisfaction is a short-term feeling, resulting from an evaluation of educational experiences, services, and facilities experienced by a student during their studies [48,49]. In this competitive environment, universities are in a fierce competition to attract and keep the best and the most talented students. Subsequently, knowledge about how student satisfaction is developed can be utilized by universities and colleges to improve strategies that make them more attractive to prospective students [47,49,50].
Student satisfaction is commonly included as one of the primary missions of higher educational institutions since students are perceived as potential customers of higher education services [46,51]. Student satisfaction is perceived and defined in various ways in the services and consumer marketing literature. For example, satisfaction can be defined as an individual attitude and as the perception of the difference between expectations and perceived service consumption [52,53].
2.6. Service Quality Model
In today’s highly competitive environment, service quality plays a substantial role in the prosperity of any organization. A conceptual model of service by [54] was introduced in 1985 and quickly became a popular tool to measure the level of service quality [29,42,47,48,50,51,55,56]. SERVQUAL is applicable to many industries and areas, such as the financial, production, education, and food sectors. This comprehensive model comprises five dimensions: tangibility (physical appearances), reliability, assurance, empathy, and responsibility. Student satisfaction is a critical factor that impacts on many industries directly or indirectly, such as education and food industries. Students aim to select a prestigious and suitable university to spend some of the important years of their life, and student satisfaction is significant in improving the reputation of a university and in expanding its drawing power [57].
SERVQUAL as a multidimensional research instrument includes the five following subsets:
- Tangibility: The appearance of physical facilities, equipment, personnel, and communication materials.
- Reliability: The ability to conduct the promised service dependably and precisely.
- Assurance: The knowledge and courtesy of all employees and their abilities to convey trust and confidence.
- Empathy: The arrangement of caring, customization, and attention to the customer.
- Responsiveness: The tendency to help customers and to provide swift and timely service [42,47,48,50,55,58].
Nowadays, WOM and e-WOM play major roles in distributing comments and information swiftly and in influencing potential users of various products and services. The findings of a study on customer satisfaction found that reliability, tangibility, and responsiveness have significant impacts on WOM [59]. Based on other research, after-sale service, service quality, and satisfaction have a significantly positive impact on WOM [29,45,60]. The results of a study regarding the relationship between e-WOM and customer satisfaction indicated that the exposure to positive (or negative) e-WOM prior to purchase enhances (or diminishes) consumer satisfaction. The impact of e-WOM is stronger when consumers are less motivated to process information with effort. These findings are compatible with the anchoring effect, where consumers excessively count on an initial anchor (e-WOM) to simplify the decision-making process due to the reluctance to process information cognitively [61]. The outcomes of another study with respect to the impact of e-WOM on customer satisfaction found that e-WOM, website quality, and product satisfaction are positively associated with customer satisfaction, as well as their repurchase intention [62].
3. Hypotheses
The seven hypotheses proposed are as follows:
Hypotheses 1 (H1).
Tangibility will have a positive impact on customer satisfaction.
Hypotheses 2 (H2).
Reliability will have a positive impact on customer satisfaction.
Hypotheses 3 (H3).
Assurance will have a positive impact on customer satisfaction.
Hypotheses 4 (H4).
Empathy will have a positive impact on customer satisfaction.
Hypotheses 5 (H5).
Responsiveness will have a positive impact on customer satisfaction.
Hypotheses 6 (H6).
E-WOM will have a positive impact on customer satisfaction.
Hypotheses 7 (H7).
Customer satisfaction will have a positive impact on their WOM intentions.
4. Research Methodology
4.1. Research Instrument, Sample, and Data Collection
A survey was developed to assess how respondents approached and applied the quality of services toward their satisfaction and how it impacted their WOM. All questions pertaining to the above hypotheses were set up on a 7-point Likert-type scale (1 = entirely disagree to 7 = entirely agree). In addition, there were some categorical questions on demographic characteristics and other related questions. After receiving ethical approval from the institution, the survey was created and placed on the RedCap (Research Electronic Data Capture) website for approximately one month. It was expected that each survey would take a maximum of 15 min to complete.
The study utilized a convenient non-probability sampling technique to glean primary data from respondents. The sample population consisted of students from a variety of programs and levels at a Canadian mid-sized university. Excel, SPSS (Statistical Package for the Social Sciences), and SmartPLS (Partial Least Squares Structural Equation Modeling (were employed to treat the collected data and test the proposed hypotheses.
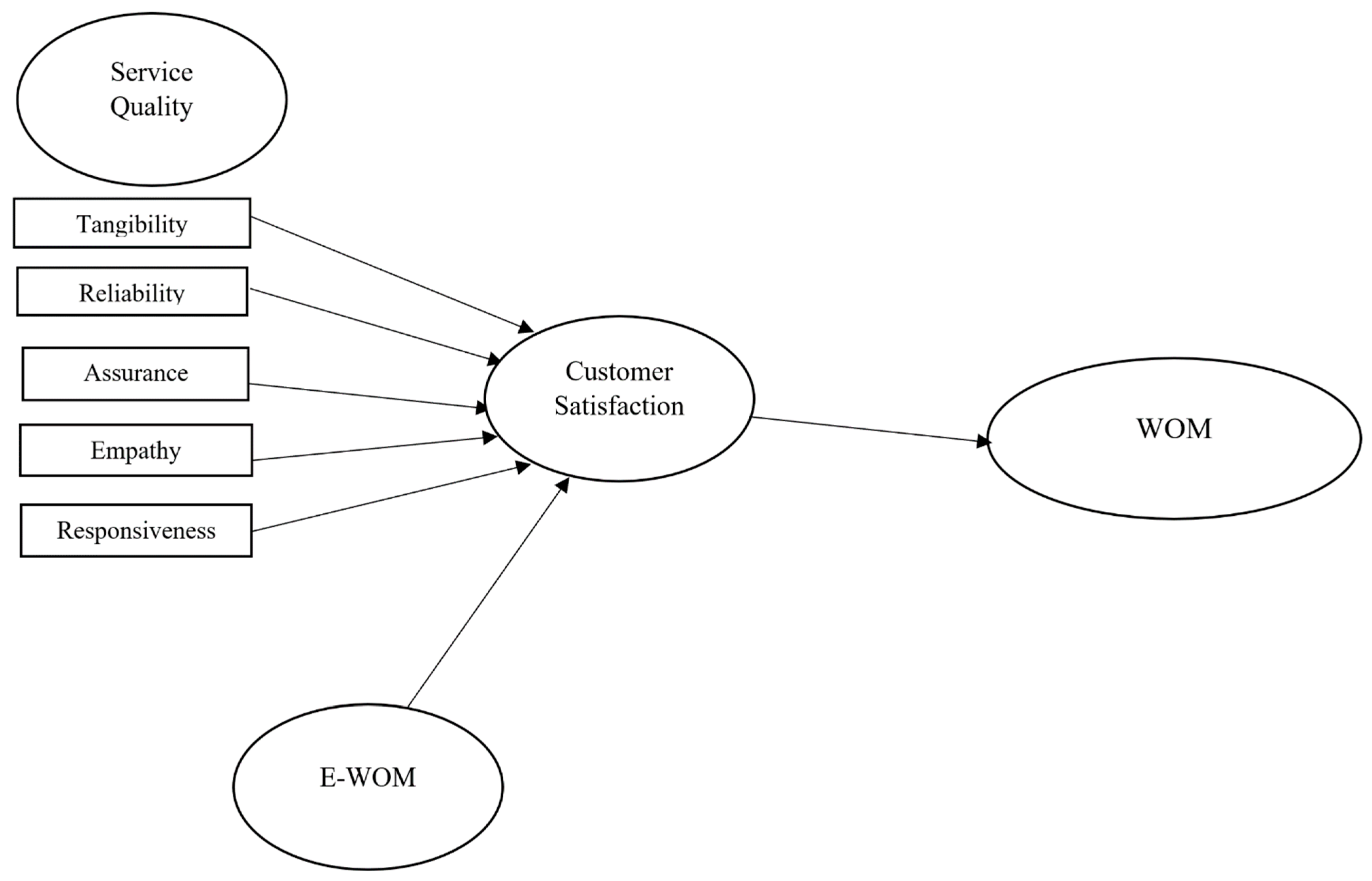
4.2. Conceptual Research Model
Informed by the existing literature and studies on the relationship between different dimensions of service quality and customer satisfaction and its impact on WOM, this study developed a conceptual research model (Figure 1) based on service quality elements, WOM, e-WOM, and customer satisfaction.
Figure 1.
Conceptual research model.
The study employed the five aspects of the service quality model and e-WOM, their impact on customer satisfaction, and the relationship between WOM and customer satisfaction by considering previous studies [29,45,47,48,51,58,59]. In addition, this study expands on the existing literature to achieve its research objectives and to develop a conceptual research model.
4.3. PLS-SEM
The variance-structural equations model is a thorough statistical approach to examine hypotheses about the relationships between the observed and latent variables. This method can be applied for complex models and small samples without normality requirements. The SmartPLS technique was used to develop the required model and test how variables fit the model [63,64]. This study utilized PLS-SEM and SPSS to test model fitness and examine the hypotheses.
5. Results
The sample size of 150 respondents consisted of 61% males and 39% females, and 57% of them were single.
About 40% of respondents had an annual disposable income below CAD 10,000, and about 40% of participants had an annual disposable income of CAD 20,000 and above. Regarding respondents’ job status, about 69% of them were working alongside their studies. Among those, about 85% of them were working either full-time or part-time, and about 40% of them were working in the education area. The majority of respondents (about 60%) were enrolled in a bachelor’s or master’s degree, particularly in business programs. About 30% of the respondents ranged in age between 20 and 24. Regarding visa status, about 17% of respondents were international students with a study visa, and the rest were domestic students who were either Canadian citizens or permanent residents. Approximately 50% used social media to do online shopping at least once a month, whereas the rest used it sporadically. For instance, 19% of participants did online shopping 1–2 weekly, and 16% of them used it 1–2 yearly. Online reviews were important to respondents when choosing their current university (1–5, 1 = very important). WOM was their preferred method to choose their university followed by the use of search engines. Respondents indicated that their choice was particularly based on the quality of education, tuition fees, and distance from home. The results revealed that respondents most probably would recommend this university to others.
As for the survey itself and model fitness, the reliability and validity tests were performed with Cronbach’s alpha and composite reliability (CR). All reliability analysis results are upwards of the recommended level (0.70), and also, the average variance extracted (AVE) results were above 0.5, thus making the survey statistically reliable to test the proposed hypotheses and confirm the good fit of the model [63,64].
5.1. Model Test
- Investigation of multiple linear coefficient (multicollinearity)
- Variance inflation factor (VIF)
The VIF evaluates the intensity of multiple synergies in multiple regression analysis. In fact, this index indicates how much the changes in the estimated coefficients have been increased for coherence. As an empirical rule, the more this factor exceeds 5, the more the co-linear rate also increases (max. 5) [64,65,66,67].
Table 1 shows that the multiple indices for the independent variables in the model are within acceptable values and confirms that there is no multiple coherence among the independent variables.
Table 1.
Collinearity (VIF).
5.2. Model Fitness Indices
The basic question raised is whether this model is a suitable model. In order to answer this question, the average extraction variance, Cronbach’s alpha, and composite reliability should be considered for goodness-of-fit (GOF) testing. Regarding the output of PLS and according to the results of the next three tables derived from the output of PLS, it can be concluded that the model is a suitable model for fitting indices. All of the fitness assessment indices of the model, along with their values in these tables, are presented and lead to fitness for the model [63,64]. The following tables confirmed the validity and reliability of the survey to examine the proposed hypotheses. Table 2 summarizes the results of AVE for each variable, and it confirms that each variable has a value above 0.5, which satisfies the standard requirement. Table 3 and Table 4 show that each variable meets the standard requirement for Cronbach’s Alpha, CR, and the reliability of the survey.
Table 2.
Average variance extracted (AVE).
Table 3.
Cronbach’s alpha.
Table 4.
Composite reliability (CR).
5.3. Test of Hypotheses
According to Table 5, all hypotheses are confirmed since the results of T-Value are above 2. The acceptable value (95% c.l.) should be ≥1.96 to support the hypotheses. This table represents the coefficients and T-Value of each hypothesis. The results disclose that tangibility has more considerable impact on customer satisfaction in comparison with other dimensions of service quality. Table 6 presents a combination of the results of the seven proposed hypotheses.
Table 5.
The impact of variables.
Table 6.
Results of hypotheses.
List of questions:
- ⁻ Perceived modern equipment impacted my decision to select my current university.
- ⁻ The physical environment of excellent universities is visually appealing.
- ⁻ Employees of excellent universities are well dressed and neat.
- ⁻ Employees of excellent universities are dependable.
- ⁻ Employees of excellent universities give prompt services.
- ⁻ Employees of excellent universities are helpful.
- ⁻ Employees of excellent universities are knowledgeable about services offered.
- ⁻ Employees of excellent universities are friendly.
- ⁻ Employees of excellent universities listen carefully to one’s needs.
- ⁻ Employees of excellent universities give personal attention.
- ⁻ Employees of excellent universities are never too busy to respond to requests.
- ⁻ Employees of excellent universities take immediate actions to respond to complaints.
- ⁻ I am satisfied with overall services of my university.
- ⁻ I recommend this university to other students.
- ⁻ I encourage others to register at this university.
- ⁻ I typically consult social media to choose my preferred university.
- ⁻ I mostly consult recent comments on social media to choose my preferred university
- ⁻ Reading consumer reviews helps me make decisions regarding a product/service.
- ⁻ Reading consumer reviews is useful for making purchasing decisions.
- ⁻ The language used in online reviews is easy to understand.
- ⁻ The online reviews provide relevant information related to the product.
- ⁻ Reading consumer reviews increases my level of satisfaction.
- ⁻ Are you a Canadian citizen, permanent resident, or an international student?
- ⁻ What is your gender?
- ⁻ What is your level of education?
- ⁻ What is your major program?
- ⁻ What is your marital status?
- ⁻ What is your annual disposable income?
- ⁻ Which age group do you belong to?
- ⁻ What is your job status?
- ⁻ How often do you shop online?
- ⁻ How did you hear about your current university?
- ⁻ What are your main priorities to select a university?
- ⁻ How important are the online reviews to you? (1 = very important, 5 = not important at all)
6. Discussion
Service quality plays a pivotal role in the level of customer satisfaction and dissatisfaction. Moreover, social media, online reviews, and e-WOM impact customer purchasing decisions, customer satisfaction, and customer retention. People have access to abundant information through social media applications and can choose various products and services based on different opinions and reviews. Customer satisfaction is a critical aspect for businesses to enable them to achieve short-term and long-run growth and development. This factor can assist businesses in reaching more potential users or impede them from expansion, particularly with the considerable presence and advancement of social media. This study designed a model to gauge the relationship between service quality factors (tangibility, reliability, assurance, empathy, and responsiveness), in addition to social media, e-WOM, and customers satisfaction. Then, the study assessed how customer satisfaction impacts customers’ WOM intentions. Institutions such as universities can determine the importance of diverse service quality aspects and social media, and how students, as the main target of the education system, select a particular university. Moreover, universities need to enhance student satisfaction by improving service quality factors in order to have a positive impact on a students’ experience and thereby increase the possibility of them conveying their satisfaction with other potential students.
The findings of this research reveal that all service quality dimensions (tangibility, reliability, assurance, empathy, and responsiveness) have a positive influence on customer satisfaction. According to Table 5, the findings reveal that tangibility and reliability have higher impacts on customer satisfaction than the other factors. This can assist decision makers to consider these significant factors regarding designing and ameliorating their products and services and how to deliver these to their customers in order to enhance customer satisfaction. These findings corroborate the previous related studies conducted by [45,47,48,58,68].
Social media and e-WOM have inevitable impacts on our diurnal and professional life. This study examined the relationship between e-WOM and customer satisfaction, and the results showed that e-WOM has a positive impact on customer satisfaction. These results support previous related research conducted by [61,62].
Customer satisfaction is an important factor to measure any business success and can function as a predictor element for future development and prosperity. The results of this study show that customer satisfaction has a positive impact on a customer’s WOM intentions. Likewise, substantiating these research findings regarding the relationship between customer satisfaction and WOM are other studies conducted by [29,44,45,59,60].
Overarching Implications
The accelerated advancement of social media has provided an enormous potential to transform electronic commerce from a product-oriented environment to a social and customer-oriented one. Nowadays, social media plays a significant role in impacting our decisions and shaping the way people think, behave, and perform. Consumers express their thoughts and feelings about many products and services more openly and freely than before through social media and online platforms, such as Facebook and Instagram. Businesses can take advantage of this abundance of information to adjust their strategies and gain a competitive edge. Enhanced customer satisfaction is a critical factor for organizations such as universities to be sustainable in the fierce competitive market and enable them to develop in the social media space [7,20,21]. The outcomes of this study contribute beneficial and applicable information for decision makers of higher education institutions to recognize important factors that impact student satisfaction and how such satisfaction can attract more and better prospective students.
7. Conclusions
This study developed a model to determine the possibility of a relationship between different service quality aspects, as well as social media and e-WOM and customer satisfaction. Another aim was to identify the relationship between customer satisfaction and WOM. This study was conducted in a Canadian University to identify how student satisfaction was impacted by service quality and social media. Universities and colleges across the globe need to attract more qualified students using various modes of contact, particularly social media and modern channels in addition to traditional ways. This research provides valuable insights into the relationship between service quality factors, e-WOM, WOM, and customer satisfaction and how customer satisfaction could impact WOM and contribute to the recruitment of potential customers. The findings showed that service quality attributes, namely tangibility, reliability, assurance, empathy, and responsiveness, have a positive impact on consumer satisfaction. This confirms that service quality dimensions play a major role in customer satisfaction. Moreover, the results revealed that social media and e-WOM impact customer satisfaction. This shows that student satisfaction will be impacted by e-WOM and how social media and online reviews influence customer satisfaction. Furthermore, the findings of this research show that customer satisfaction has a positive impact on customer WOM intentions. These findings can assist decision makers to adjust their strategies based on the importance of customer satisfaction and how they should respond to customers’ expectations and priorities to ensure their long-term success.
This study is an effort to fill the gap in this area by considering the impact of social media and e-WOM and service quality on customer satisfaction as well as the relationship between student satisfaction and WOM. This can help businesses, and particularly universities as the main case study of this research, to consider the different factors that impact consumer satisfaction and how they can increase satisfaction, diminish dissatisfaction, and ensure they can employ the best outcomes of WOM and e-WOM for enhancing consumer retention and satisfaction. This research also could assist institutions to anchor their strategy based on customers’ expectations and how they can manage such demands.
This research encountered some limitations that influenced the results. First of all, the model could potentially incorporate other dimensions, including behavioral factors. Another significant, but inevitable, limitation inviting caution about result overgeneralization is that there are perceptional differences in the respondents’ answers to the questionnaire, which may cause bias in their answers. Time constraints and access to a larger sample are also to be noted. As the world of digital connection evolves exponentially, there will always be a need for additional studies examining new attitudes and perceptions at the theoretical level and, subsequently, at the practical and managerial level for policy makers.
The sample of this study was relatively homogeneous, and, thus, it would be interesting for further research to stratify respondents into age brackets or generational categories and see whether demographic traits play a role in customer satisfaction. Moreover, a comparison of a few universities would be of interest to discern potential differences. Further research could consider how university marketers can manage customers’ needs through employing various technological devices to customize their services and find out how different channels create different outcomes. Lastly, it would be worthwhile for future research to explore the effect of e-WOM on other variables, such as repurchase intention and consumer loyalty, which are also significant factors for improving consumer–business relationships.
Author Contributions
Conceptualization, M.T. and C.H.B.; methodology, M.T. and C.H.B.; software, M.T.; validation, M.T. and C.H.B.; formal analysis, M.T.; investigation, M.T.; resources, M.T. and C.H.B.; data curation, M.T.; writing—original draft preparation, M.T.; writing—review and editing, M.T. and C.H.B.; visualization, M.T.; supervision, M.T. and C.H.B.; project administration, M.T. and C.H.B. All authors have read and agreed to the published version of the manuscript.
Funding
This research received no external funding.
Institutional Review Board Statement
The study was conducted according to the guidelines of the Declaration of Helsinki, and was approved by the Laurentian University Research Ethics Board (File number: 6013837–August 2018).
Informed Consent Statement
Informed consent was obtained from the respondents of the survey.
Data Availability Statement
The data can be available upon request from the corresponding author.
Conflicts of Interest
The authors declare no conflict of interest.
References
- Mahmood, A.; Sismeiro, C. Will they come and will they stay? Online social networks and news consumption on external websites. J. Interact. Mark. 2017, 37, 117–132. [Google Scholar] [CrossRef]
- Erkan, I.; Evans, C. The influence of eWOM in social media on consumers’ purchase intentions: An extended approach to information adoption. Comput. Hum. Behav. 2016, 61, 47–55. [Google Scholar] [CrossRef]
- Konuk, F.A. The influence of perceived food quality, price fairness, perceived value and satisfaction on customers’ revisit and word-of-mouth intentions towards organic food restaurants. J. Retail. Consum. Serv. 2019, 50, 103–110. [Google Scholar] [CrossRef]
- Cabosky, J. Social media opinion sharing: Beyond volume. J. Consum. Mark. 2016, 33, 172–181. [Google Scholar] [CrossRef]
- Duan, J.; Dholakia, R.R. Posting purchases on social media increases happiness: The mediating roles of purchases’ impact on self and interpersonal relationships. J. Consum. Mark. 2017, 34, 404–413. [Google Scholar] [CrossRef]
- Littlechild, S. Online Reviews and Customer Satisfaction: The Use of Trustpilot by UK Retail Energy Suppliers and Three Other Sectors; Energy Policy Research Group (EPRG), University of Cambridge: Cambridge, UK, 2020; pp. 1–57. [Google Scholar]
- Bueno, S.; Gallego, M. eWOM in C2C Platforms: Combining IAM and customer satisfaction to examine the impact on purchase intention. J. Theor. Appl. Electron. Commer. Res. 2021, 16, 1612–1630. [Google Scholar] [CrossRef]
- Global Digital Report. Available online: https://wearesocial.com/digital-2020 (accessed on 15 August 2021).
- Statista. Available online: https://www.statista.com (accessed on 25 July 2021).
- Gruzd, A.; Mai, P. The State of Social Media in Canada 2020. Available online: https://ssrn.com/abstract=3651206 (accessed on 20 June 2021).
- Owen, M.J. Social Media for Business-Statistics You Need to Know. Available online: https://assetdigitalcom.com/social-media-and-small-business-latest-statistics/ (accessed on 30 May 2021).
- Mohsin, M. 10 Social Media Statistics You Need to Know in 2021. Available online: https://www.oberlo.ca/blog/social-media-marketing-statistics (accessed on 20 June 2021).
- Canadian SME Business Magazine. Why Social Media Is a Must for Canadian Small Businesses. Available online: https://canadiansme.ca/why-social-media-is-a-must-for-canadian-small-businesses/ (accessed on 20 May 2021).
- PSEWEB. Available online: https://pseweb.ca/ (accessed on 25 July 2021).
- Jahan, M.; Kamal, A. Usage Condition of Web 2.0 Technology Applications by b.ed Students of Patna. Stud. Indian Place Names (UGC Care J.) 2020, 40, 4887–4900. [Google Scholar]
- Liang, L.J.; Choi, H.C.; Joppe, M. Understanding repurchase intention of Airbnb consumers: Perceived authenticity, electronic word-of-mouth, and price sensitivity. J. Travel Tour. Mark. 2017, 35, 73–89. [Google Scholar] [CrossRef]
- Siddiqui, M.; Siddiqui, U.; Khan, M.; Alkandi, I.; Saxena, A.; Siddiqui, J. Creating electronic word of mouth credibility through social networking sites and determining its impact on brand image and online purchase intentions in India. J. Theor. Appl. Electron. Commer. Res. 2021, 16, 1008–1024. [Google Scholar] [CrossRef]
- Tengilimoglu, D.; Sarp, N.; Yar, C.E.; Bektaş, M.; Hidir, M.N.; Korkmaz, E. The consumers’ social media use in choosing physicians and hospitals: The case study of the province of Izmir. Int. J. Health Plan. Manag. 2015, 32, 19–35. [Google Scholar] [CrossRef]
- Zafar, A.U.; Qiu, J.; Li, Y.; Wang, J.; Shahzad, M. The impact of social media celebrities’ posts and contextual interactions on impulse buying in social commerce. Comput. Hum. Behav. 2019, 115, 106178. [Google Scholar] [CrossRef]
- Kaiser, C.; Ahuvia, A.; Rauschnabel, P.A.; Wimble, M. Social media monitoring: What can marketers learn from Facebook brand photos? J. Bus. Res. 2019, 117, 707–717. [Google Scholar] [CrossRef]
- Lopez, A.; Castaño, R. Consumer behavior on social media: A thematic exploration and an agenda for future inquiry. In Rajagopal; Behl, R., Ed.; Business Governance and Society, Palgrave Macmillan: Cham, Switzerland, 2019. [Google Scholar]
- Rashid, Y.; Waseem, A.; Akbar, A.A.; Azam, F. Value co-creation and social media. Eur. Bus. Rev. 2019, 31, 761–784. [Google Scholar] [CrossRef]
- Xu, F.; Tan, J.; Lu, L.; Li, S.; Qin, L. How Does value co-creation behavior affect destination loyalty? A role switching perspective. J. Theor. Appl. Electron. Commer. Res. 2021, 16, 1805–1826. [Google Scholar] [CrossRef]
- Zhang, T.; Wang, W.Y.C.; Cao, L.; Wang, Y. The role of virtual try-on technology in online purchase decision from consumers’ aspect. Internet Res. 2019, 29, 529–551. [Google Scholar] [CrossRef]
- Kanonire, K. How students choose the university: Personal and institutional factors. In World University Rankings and the Future of Higher Education; IGI Global: Hershey, PA, USA, 2017; pp. 252–265. [Google Scholar] [CrossRef]
- Qureshi, A. Next step: Online information supporting students in choosing their university and program. Educ. Technol. Solut. 2018, 82, 40–43. [Google Scholar]
- Dao, M.T.N.; Thorpe, A. What factors influence Vietnamese students’ choice of university? Int. J. Educ. Manag. 2015, 29, 666–681. [Google Scholar] [CrossRef]
- Choudaha, R. Three waves of international student mobility (1999–2020). Stud. High. Educ. 2017, 42, 825–832. [Google Scholar] [CrossRef]
- Giao, H.N.K. The relationship between satisfaction and word-of-mouth at the language centers in Hochiminh City Vietnam. Int. J. Appl. Bus. Econ. Res. 2018, 16, 427–433. [Google Scholar]
- Loureiro, S.M.C.; Kaufmann, H.R. The role of online brand community engagement on positive or negative self-expression word-of-mouth. Cogent Bus. Manag. 2018, 5, 1–24. [Google Scholar] [CrossRef]
- Liu, Y.; Lopez, R.A. The impact of social media conversations on consumer brand choices. Mark. Lett. 2014, 27, 1–13. [Google Scholar] [CrossRef]
- Jham, V. Customer satisfaction, service quality, consumer demographics and word of mouth communication perspectives: Evidence from the retail banking in United Arab Emirates. Acad. Mark. Stud. J. 2018, 22, 1–18. [Google Scholar]
- Hussain, S.; Guangju, W.; Jafar, R.M.S.; Ilyas, Z.; Mustafa, G.; Jianzhou, Y. Consumers’ online information adoption behavior: Motives and antecedents of electronic word of mouth communications. Comput. Hum. Behav. 2018, 80, 22–32. [Google Scholar] [CrossRef]
- Park, M.-S.; Shin, J.-K.; Ju, Y. Attachment styles and electronic word of mouth (e-WOM) adoption on social networking sites. J. Bus. Res. 2019, 99, 398–404. [Google Scholar] [CrossRef]
- Loureiro, S.M.; Kaufmann, H.R. Exploring the Power of Electronic Word-of-Mouth in the Services Industry; IGI Global: Hershey, PA, USA, 2020. [Google Scholar] [CrossRef]
- Thomas, M.-j.; Wirtz, B.W.; Weyerer, J.C. Determinants of online review credibility and its impact on consumers’ purchase intention. J. Electron. Commer. Res. 2019, 20, 1–20. [Google Scholar]
- Moriuchi, E. Is that really an honest online review? The effectiveness of disclaimers in online reviews. J. Mark. Theory Pract. 2018, 26, 309–327. [Google Scholar] [CrossRef]
- Maslowska, E.; Malthouse, E.; Bernritter, S.F. Too good to be true: The role of online reviews’ features in probability to buy. Int. J. Advert. 2016, 36, 142–163. [Google Scholar] [CrossRef]
- Sun, M.; Chen, J.; Tian, Y.; Yan, Y. The impact of online reviews in the presence of customer returns. Int. J. Prod. Econ. 2020, 232, 107929. [Google Scholar] [CrossRef]
- Nunkoo, R.; Teeroovengadum, V.; Ringle, C.M.; Sunnassee, V. Service quality and customer satisfaction: The moderating effects of hotel star rating. Int. J. Hosp. Manag. 2019, 91, 102414. [Google Scholar] [CrossRef]
- Roy, S.K.; Shekhar, V.; Lassar, W.M.; Chen, T. Customer engagement behaviors: The role of service convenience, fairness and quality. J. Retail. Consum. Serv. 2018, 44, 293–304. [Google Scholar] [CrossRef]
- Gogoi, B.Y. influence of service quality and trust in spreading positive WOM and increasing loyalty of a tourist location. Acad. Mark. Stud. J. 2021, 25, 1–14. [Google Scholar]
- Cheng, B.L.; Gan, C.C.; Imrie, B.C.; Mansori, S. Service recovery, customer satisfaction and customer loyalty: Evidence from Malaysia’s hotel industry. Int. J. Qual. Serv. Sci. 2019, 11, 187–203. [Google Scholar] [CrossRef]
- Meesala, A.; Paul, J. Service quality, consumer satisfaction and loyalty in hospitals: Thinking for the future. J. Retail. Consum. Serv. 2018, 40, 261–269. [Google Scholar] [CrossRef]
- Ullah, N.; Ranjha, M.H.; Rehan, M. The impact of after sale service and service quality on word of mouth, mediating role of customer satisfaction. Int. J. Serv. Oper. Manag. 2018, 31, 494. [Google Scholar] [CrossRef]
- Çelik, A.K.; Oktay, E.; Özen, Ü.; Karaaslan, A.; Yarbaşı, Y. Assessing postgraduate students’ satisfaction with quality of services at a Turkish University using alternate ordered response models. Period. Polytech. Soc. Manag. Sci. 2017, 26, 87–101. [Google Scholar] [CrossRef] [Green Version]
- Penpece-Demirer, D. Service quality, students’ satisfaction and supportive attitude in the higher education institutions: Evidence from an emerging market. OPUS Int. J. Soc. Res. 2019, 10, 308–331. [Google Scholar]
- Afthanorhan, A.; Awang, Z.; Rashid, N.; Foziah, H.; Ghazali, P.L. Assessing the effects of service quality on customer satisfaction. Manag. Sci. Lett. 2019, 9, 13–24. [Google Scholar] [CrossRef]
- Weerasinghe, I.; Fernando, R.L.S. University facilities and student satisfaction in Sri Lanka. Int. J. Educ. Manag. 2018, 32, 866–880. [Google Scholar] [CrossRef]
- Tóth, Z.E.; Surman, V. Listening to the voice of students, developing a service quality measuring and evaluating framework for a special course. Int. J. Qual. Serv. Sci. 2019, 11, 455–472. [Google Scholar] [CrossRef]
- Mashenene, R.G. Effect of service quality on students’ satisfaction in Tanzania higher education. Bus. Educ. J. 2019, 2, 1–8. [Google Scholar]
- Kotler, P.; Keller, L.K. Marketing Management; Prentice Hall: Englewood Cliffs, NJ, USA, 2016. [Google Scholar]
- Meštrović, D.; Zugic, N.J. Students’ perceptions of service quality, satisfaction, and word-of-mouth: Scale adaptation and validation on a sample of ICT and STEM students. Market-Tržište 2018, 30, 195–211. [Google Scholar] [CrossRef]
- Parasuraman, A.; Zeithaml, V.A.; Berry, L.L. A Conceptual Model of Service Quality and Its Implications for Future Research. J. Mark. 1985, 49, 41–50. [Google Scholar] [CrossRef]
- Abu-Salim, T.; Mustafa, N.; Onyia, O.P.; Watson, A.W. Gender in service quality expectations in hospitals. Int. J. Qual. Serv. Sci. 2019, 11, 604–619. [Google Scholar] [CrossRef]
- Akbari, P.; Darabi, A. Factors affecting customer satisfaction, quality banking services to Iran, using the SERVQUAL model, case study: Resalat Bank of Kermanshah Province. Adv. Soc. Humanit. Manag. 2014, 1, 1–5. [Google Scholar]
- Yasin, Y.; Bélanger, C.H. Key determinants of satisfaction among international business students in regional context. Int. J. Bus. Manag. 2015, 10, 19. [Google Scholar] [CrossRef]
- Ali, M.; Raza, S.A. Service quality perception and customer satisfaction in Islamic banks of Pakistan: The modified SERVQUAL model. Total. Qual. Manag. Bus. Excel. 2015, 28, 559–577. [Google Scholar] [CrossRef]
- Ren, Y.; Desmond, L. An investigation into the link between service quality dimensionality and positive word of mouth intention in Mainland China. J. Mark. Commun. 2016, 22, 513–523. [Google Scholar]
- Hsu, L.-C. Investigating effect of service encounter, value, and satisfaction on word of mouth: An outpatient service context. Int. J. Environ. Res. Public Health 2018, 15, 132. [Google Scholar] [CrossRef] [Green Version]
- Kuo, H.-C.; Nakhata, C. The impact of electronic word-of-mouth on customer satisfaction. J. Mark. Theory Pract. 2019, 27, 331–348. [Google Scholar] [CrossRef]
- Tandon, A.; Aakash, A.; Aggarwal, A.G. Impact of EWOM, website quality, and product satisfaction on customer satisfaction and repurchase intention: Moderating role of shipping and handling. Int. J. Syst. Assur. Eng. Manag. 2020, 11, 349–356. [Google Scholar] [CrossRef]
- Hair, J.; Marko, S.; Ringle, C.; Gudergan, S. Advanced Issues in Partial Least Squares Structural Equation Modeling; SAGE Publications, Inc.: Thousand Oaks, CA, USA, 2017. [Google Scholar]
- Hair, J.F.; Risher, J.; Sarstedt, M.; Ringle, C.M. When to use and how to report the results of PLS-SEM. Eur. Bus. Rev. 2019, 31, 2–24. [Google Scholar] [CrossRef]
- Akinwande, M.O.; Dikko, H.G.; Samson, A. Variance inflation factor: As a condition for the inclusion of suppressor variable(s) in regression analysis. Open J. Stat. 2015, 5, 754–767. [Google Scholar] [CrossRef] [Green Version]
- Tamura, R.; Kobayashi, K.; Takano, Y.; Miyashiro, R.; Nakata, K.; Matsui, T. Mixed integer quadratic optimization formulations for eliminating multicollinearity based on variance inflation factor. J. Glob. Optim. 2018, 73, 431–446. [Google Scholar] [CrossRef]
- Wondola, D.W.; Aulele, S.N.; Lembang, F.K. Partial Least Square (PLS) Method of addressing multicollinearity problems in multiple linear regressions (Case studies: Cost of electricity bills and factors affecting it). J. Phys. Conf. Ser. 2020, 1463, 012006. [Google Scholar] [CrossRef]
- Hussain, R.; Al Nasser, A.; Hussain, Y.K. Service quality and customer satisfaction of a UAE-based airline: An empirical investigation. J. Air Transp. Manag. 2015, 42, 167–175. [Google Scholar] [CrossRef]
Publisher’s Note: MDPI stays neutral with regard to jurisdictional claims in published maps and institutional affiliations. |
© 2021 by the authors. Licensee MDPI, Basel, Switzerland. This article is an open access article distributed under the terms and conditions of the Creative Commons Attribution (CC BY) license (https://creativecommons.org/licenses/by/4.0/).
