Abstract
With the revitalization of the online grocery trading market, many consumers are using mobile applications to purchase groceries. Although past studies were conducted on online grocery purchases, few measured mobile app users in a conceptual model that combines both motivational needs and behavioral components. Grounded in the uses and gratifications theory and the theory of planned behavior, this study investigated utilitarian motives, hedonic motives, experiential motives, attitudes, subjective norms, perceived behavioral control, purchase intention, and purchase behavior among mobile grocery app users in South Korea. As an additional analysis, a comparison between users and non-users of mobile grocery apps was implemented. The results showed that the utilitarian motives of grocery app users significantly influenced attitudes, attitudes and subjective norms influenced user intention, and user intention influenced grocery purchase behavior. Users showed statistically higher utilitarian motives, hedonic motives, and attitudes than non-users. The results suggest that South Korean consumers hold positive attitudes toward mobile grocery shopping and that the opinions of others may influence the decision to use the services. Mobile groceries in South Korea may have the potential for continued growth if individuals’ perceived control of the service improves. Implications and suggestions for future research are discussed.
1. Introduction
In recent years, the landscape of grocery shopping has changed significantly [1]. Online shopping is pervasive, and online grocery shopping has become a growing area in the retail food industry [2]. Online grocery shopping is defined as a form of e-commerce that allows individuals and businesses to purchase food and various household supplies, and the ordering process is generally managed by e-commerce websites or mobile applications (apps) [3].
Online grocery markets are predicted to be the next major retail sector in e-commerce [4]. Recent global surveys found that about one in four consumers currently shops for groceries online, with more than half indicating a willingness to do so in the future [5,6]. Some analysts predict that, by 2025, 20% of global grocery purchases will be made online [7]. These forecasts suggest that there should be both market and academic attention to the dynamics of why people are shifting to online and mobile grocery shopping rather than using traditional brick-and-mortar stores [2].
Mobility is a notable catalyst in the recent online grocery shopping landscape. Mobile phones have become a major device for online grocery shopping because of their accessibility and convenience [8]. An increasing number of mobile phone apps allow grocery retailers to offer consumers diverse choices [9,10]. According to Statista (2021), the number of adult grocery app users in the United States is expected to reach 30.4 million by 2022 [11]. The global pandemic also triggered a massive increase in grocery apps worldwide with over 500 million new downloads (more than 33% over the previous year) since March 2020 [12].
The growth of online mobile grocery shopping is a global phenomenon [13]. South Korea, an Asian country with well-established internet infrastructure, has been one of the forerunners in online grocery shopping globally [14]. Both South Korean traditional public markets and large shopping outlets experience transformations in grocery shopping as the markets become competitive and enter sustainable development phases both online and offline [15]. Thanks to the convenience and the accessibility of smartphones, consumers are now fully shifting to mobile-first [16,17], and South Korea is no exception to the increase in mobile device use in grocery transactions. The mobile grocery app market in South Korea has evolved through service diversification and customization [18]. The current study focused on the rapid transformation of South Korean mobile grocery app shopping from a consumer behavior perspective.
The growing prevalence of online grocery shopping around the world sparked a rich stream of research on the drivers of adoption and use [3], the role of situational factors [19], and online grocery adoption [20,21] However, these studies lacked procedural components that reflected user heterogeneity and personal factors. They focused on external and market components more than consumers’ internal motivators. Furthermore, most studies focused only on online grocery shopping rather than shopping using mobile apps.
The process of mobile grocery app use from motivation to behavior has not yet been tested, even though it has a theoretical basis. Theories such as uses and gratifications for motivation and the theory of planned behavior for action can be conceptually combined to account for the heterogeneous shopping process [22,23]. Because digital technology requires user participation, the proposed model can suggest a new direction for research on the emerging mobile grocery shopping market. One-third of e-commerce’s business worldwide is transacted via mobile devices, and the number of smartphone users making purchases on their mobile apps will increase significantly in the years ahead [24]. This phenomenon is occurring in many regions of the world and in the grocery shopping sector. The same is observed in the Korean grocery market. Such an approach to mobile grocery app use in the South Korean market context is scarce and worthy of research attention.
Mobile shopping in grocery stores can reduce efforts in decision-making, save money (e.g., getting better deals), facilitate making the right purchases, and provide a more hedonic (e.g., fun and entertaining) shopping experience [25]. Mobile app shopping is likely to facilitate decreasing barriers and increasing access to quality, affordable foods [16]. Therefore, it is important to identify factors that are associated with consumers’ attitudes and behaviors for mobile grocery shopping. Until now, few studies comprehensively looked at the use of mobile grocery apps by combining users’ motivations and behaviors. Therefore, this study aimed to derive a theoretical model that can explain the use of mobile grocery apps and theoretically explain the growing use of grocery apps. This study is a first research analysis on Koreans’ mobile grocery app use applying the platform’s unique motivators including utilitarian, hedonic, and experiential. There has been little research on mobile grocer app motives and behaviors in both global and Korean consumer contexts. Korea provides the global market with important indicators of e-shopping trends.
This study aimed to examine South Korean consumers’ internal and psychological motives for mobile grocery app use, which are predicted to influence attitudes and behaviors. The proposed model tested the influence of attitudes, subjective norms, and perceived behavioral control on grocery app use intention, leading to use behavior in a South Korean context. Moreover, a comparison between users and non-users of grocery apps was investigated to verify differences in motives and behavioral factors [26]. The comparison may enable us to distinguish between drivers and deterrents of mobile grocery app use.
2. Literature Review
2.1. M-Commerce: Mobile Grocery Shopping
Mobile commerce (m-commerce) is a type of e-commerce and refers to economic behaviors using mobile devices. Most often, m-commerce is understood as mobile e-commerce and considered as the continuation of e-commerce with palm handheld [27,28], wireless laptops, and new generation of web-enabled digital phones [29]. From early March 2020 to early April 2021, there were 550,826,378 new grocery app downloads worldwide, and the total number of consumers using grocery apps today is significantly higher when considering iOS and web users [12]. Several advantages trigger the preference of m-commerce to e-commerce [30]. First, mobility rarely involves location restrictions. Transactions can be performed anywhere the user can access the internet. Second, with an app, reachability is far wider than e-commerce. Such accessibility and portability provide convenience and functionality to mobile app users. Third, location-tracking capabilities can identify users’ physical positions with the help of a global positioning system (GPS). As a result, targeted and personalized recommendations based on algorithms receive user attention. Fourth, security measures are more extensive for m-commerce than e-commerce. Two-factor authentication and biometric authentication methods (e.g., face identification, fingerprints, and retain scans) set a high-security bar for mobile app users. With these distinctions, an examination of mobile grocery app use in terms of motives and decision-making processes can identify the potential of grocery shopping in m-commerce.
2.2. Motivational Use of Mobile Grocery Shopping
Consumer motivation can be a psychological state that prompts subsequent decisions and behavior in shopping. Motivation refers to an enduring predisposition that arouses and directs behavior toward certain goals [31]. Motivational processes of human behavior are elucidated in the uses and gratifications (U&G) theory, which assumes that individuals are active users of target objects and gratify psychological needs by using them [32]. In the consumer behavior field, the theory focuses on the motivations of consumers to use different media and products [33,34]. The U&G theory helps to capture how consumers adopt and utilize e-commerce to satisfy their purchase needs [35]. For example, consumers have the motive to browse, compare, and decide to purchase products in their shopping behavior [36]. Consumers use e-commerce platforms to interact with and purchase products from retailers, while retailers can provide various online shopping opportunities [37]. Chen, Hsiao, and Li employed the U&G theory to investigate consumer adoption of location-based mobile apps [38]. The results showed that perceived usefulness, enjoyment, and sense of belonging influenced the usage habits and the satisfaction of the apps.
The U&G theory addresses the patterns and the motivations of online applications in seeking information, interacting with content and communities, and sustaining purchase decisions for specific situations [39]. For example, COVID-19 increased consumers’ purchase intention toward e-commerce and m-commerce platforms due to perceived health and safety benefits in contrast to traditional retailers [40]. The U&G theory also explains why consumers increasingly engage in online shopping to make relevant purchase consideration [35].
In the U&G theory, the concept of motivation is used as a key component in predicting online shopping behavior [41]. Motivation is a reason for actions, willingness, and goals. With specific plans, an individual acts to accomplish his or her goals. Consumers likely have reasons for choosing mobile grocery apps for shopping. Past researchers claim that motivation could enhance consumers’ intention to share shopping information with others [42,43,44].
Two key dimensions of consumer motives for shopping behavior are utilitarian and hedonic [45]. Utilitarian factors are related to the media’s practicability and usability regarding users’ task-based objectives; for hedonic factors, a joyful and satisfactory experience during media use is most important [46]. Consumers with utilitarian motives expect convenience, ease, and time saving for their goals [41]. Hedonic motives are met when consumers use an object (e.g., mobile apps) for joy, relaxation, and fun [31]. In particular, hedonic gratification triggers and enhances positive emotions, serving as a notable antecedent to attitude toward mobile applications [47]. Utilitarian consumers incline to seek the accomplishment of the particular consumption need, which stimulates their positive feelings and hence future shopping intentions [48]. Consumers are more likely to form positive feelings toward mobile grocery apps if they derive value in the form of product information and technology interactivity [49]. The linkage between the two values and attitude was established in previous studies [50].
When customers experience e-commerce activities, the perceived value generated produces positive attitudes [51]. In other words, the perceived experiential value generated by shopping has a significant positive influence on customers’ attitudes [52]. Past studies provided empirical evidence that the experiential value of customers affected attitude toward online sites [53,54,55]. Hsu, Yu, and Chao also proved that users’ experiential value of an online site had significant positive impact on attitude [56]. Consumers may try to experience shopping in an online mobile shopping environment. They consider themselves shoppers rather than phone users [57]. As such, in addition to utilitarian and hedonic motives, experiential intensity is another crucial component of mobile grocery shopping. Experiential motives are memorable and deeply satisfied by consumers through their own participatory efforts [58]. Experiential motives account for consumers’ immersive and memorable inclinations toward action [48].
Given the accessibility and the participatory nature, utilitarian, hedonic, and experiential motives reflect the characteristics of mobile grocery shopping. Rahman, Khan, and Iqbal examined the role of utilitarian and hedonic shopping motives and showed that, more than hedonic values, trust, and privacy concerns, utilitarian values positively influenced consumers’ attitudes toward online purchasing [59]. Both utilitarian and hedonic motives influence attitudes toward social commerce and online shopping [60,61]. In a study on offline self-service technology adoption for grocery retail, personal value motives were predictors of utilitarian and hedonic attitudes [62]. Driediger and Bhatiasevi examined acceptance and usage behavior of online grocery shopping in Thailand and showed that perceived ease of use, perceived usefulness, intention to use, subjective norm, and perceived enjoyment had statistically significant relationships with the acceptance of online grocery shopping [3]. In the current study, we incorporated utilitarian, hedonic, and experiential motives as antecedents to attitudes toward mobile grocery shopping. We investigated whether motives and attitudes were met in the m-commerce environment using mobile grocery apps.
2.3. Decision-Making Process of Mobile Grocery Shopping
Mobile grocery shopping behavior is a consumer’s decision-making process from exposure to attitude to purchase intention. In addition to the U&G theory, another relevant theory delineating the process is the theory of planned behavior (TPB). According to the TPB, behavioral intention is determined by three factors: attitude toward behavior, subjective norm concerning behavior, and perceived behavioral control [63]. Attitudes toward a behavior are assumed to be a function of readily accessible beliefs regarding the behavior’s likely consequences, termed behavioral beliefs [63]. Attitudes measure an individual’s positive or negative feelings toward a behavior [64]. Attitudes are learned and developed over a certain period and are often difficult to change but can be influenced by satisfying psychological motivation [65]. It is then expected that, if consumers’ assessment of buying online is positive, consumers’ intention to buy through online stores will increase [66]. Aiolfi and Bellini examined the use of mobile apps in grocery trade and found that the factors influencing consumers’ attitudes toward the adoption of apps were catalysts for business success [67]. Kokkonen and Laukkanen found that the frequency of mobile grocery app use had a significant effect on the money spent in retail stores [68]. The functional and the emotional value attached to the app had positive effects on users recommending the app to others.
Attitudes, subjective norms, and perceived behavioral control are based on accessible control beliefs [63]. Subjective norms are the perception of an individual about what should or should not be done in accordance with the reward or the punishment that may be obtained from carrying out such behavior [66]. According to Ajzen, subjective norms reflect the level of perceived social pressure to engage with behavior [64]. Thus, subjective norms are defined in the consumer behavior context as persuasion a consumer receives from friends, family, and colleagues to make purchases through online stores [69]. Subjective norm can be a word-of-mouth (WOM) that facilitates consumers’ subsequent behaviors. In a study on mobile meat purchase app use, important others’ voices were the best predictor of a mobile slaughter unit’s use [70]. Social media influencers are a proper example of subjective norm. The interactive interface with influencers’ engagement on social media provided users with higher brand recognition [69]. Driediger and Bhatiasevi showed that intention to use and subjective norms had a significant relationship with the acceptance of online grocery shopping [3]. Brand et al. suggested that perceived behavioral control, positive attitudes toward e-commerce, and socio-environmental aspects of personal norms were more significant than the shopping aspect of personal norms, innovativeness, and any negative attitudes in online grocery shopping use [1].
TPB adds the construct of perceived behavioral control to the theoretical model and establishes it as the determinant between intentions and actual behavior [21]. Perceived behavioral control is understood as the level of control perceived by a consumer over external factors during the process of buying from an online store [71]. Online grocery shopping may represent a sense of loss of control due to the uncertainty caused by the intangible environment [72]. Therefore, perceived control in this study is a key factor in understanding consumer behavioral intention in mobile grocery shopping.
In this regard, the current study assumed a directly proportional relationship between the perceived behavioral control of consumers and their online purchase intention [73,74,75]. Yunus, Ghani, and Rashid studied the acceptance and the intention of online grocery shopping in Malaysia and showed that attitude, subjective norm, and perceived behavioral control significantly influenced grocery purchase intention [76]. Hansen, Saridakis, and Benson demonstrated that elements unique to perceived ease of use and perceived behavioral control positively predicted behavioral intention, indicating that the connection between perceived behavioral control and behavioral intention was intensified or diminished depending on the perceived ease of use [77]. La Barbera and Ajzen also found a moderating role of perceived behavioral control in the prediction of intentions from attitude and subjective norms [78]. In the domain of behavior related to food, many researchers examined the relationship between perceived behavioral control and intention to perform a behavior [79,80,81,82]. Barrett and Feng evaluated food safety curriculum effectiveness and found that increased risk perception and perceived behavioral control among participants influenced their self-reported food-handling behaviors [83].
Moreover, perceived behavioral control as an individual’s personal ability to control his or her actual behavior that executes the transaction depends on the individual’s capabilities [84]. Thus, actual behavior is not only affected by intention but also influenced directly by perceived behavioral control [85]. Therefore, perceived behavioral control impacts behavioral intention and has a direct effect on behavior. In turn, behavioral intention mediates the relationship between perceived control and behavior.
Behavioral intention is a motivating factor that drives people to engage in a behavior [48]. Behavior can be best predicted by behavioral intention because people do what they intend to do [86]. Several studies pointed out that buyers’ purchasing intentions are positively related to buyers’ future purchasing behavior in the context of online grocery shopping [3,87,88]. A wide body of research on grocery shopping sought decision-making processes that produce certain behavioral outcomes [1]. A number of prior studies revealed that intention plays an important role in the actual behavior of a consumer when performing a transaction [89,90,91].
For several reasons, this theory is suitable for the purpose of examining consumer online shopping behavior [92]. When studying consumers’ internet purchasing behaviors, researchers need to consider perceived behavioral controls in that internet shopping requires skills, opportunities, and resources [93]. In addition, since consumers may perceive both difficulties and risks when considering online grocery shopping, this may lead to the development of an overall feeling (attitude) towards the behavior in question, and consumers can seek normative guidance from others to reduce the perceived risk [94].
There were many attempts to integrate U&G and TPB to investigate the behavior of media users [95,96,97,98]. Raza et al. attempted to integrate U&G and TPB to investigate the factors of college students using Facebook and showed that social influence, social relationships, perceived behavior control, attitude, and information-seeking have a positive and significant impact on Facebook usage among students [95]. Chen, Liang, and Cai developed a research model similar to this study by combining U&G and TPB and explained how U&G variables affect attitudes toward specific media users’ behavior from the viewpoint of explaining the decision-making process with the solid model [96]. Sun et al. investigated the continued use behavior of link-sharing tools based on U&G and TPB and found an individual’s continued use behavior of link-sharing tools was determined by his or her continued use intention directly and subjective norm indirectly [97]. Drawing from TPB and U&G, Wu and Kuang explored the impact factors of health information sharing intention and behavior and found status-seeking, social interaction, and norm of reciprocity positively influenced both attitudes toward the behavior and the subjective norm [98]. Based on the attempts and the results of previous studies, the combination of U&G and TPB is a meaningful theoretical attempt to investigate the behavioral decision process of mobile grocery app users.
2.4. Hypotheses and Research Question
This study focused on consumer motives and planned behavior components to predict consumers’ mobile grocery app use intention and behavior among South Korean consumers. Past research frequently combined the U&G theory and the TPB to predict behavior because the TPB expands its scope by adding U&G components and increases theoretical rigor [95,96,97,98]. A significant batch of research on both online and grocery shopping looked into consumer motives, perceptions, attitudes, and behaviors. However, the studies were aligned with either the motivation or the planned behavior stream rather than integrating both to convene the kernel of solid research. Further, they focused on external factors rather than internal and psychological factors. In mobile grocery shopping research, combining motivations and the decision-making process of planned behavior has little been conducted and is deserving of pursuit in light of theoretical power amplification and application to similar scholarly domains. Given this review, consumer motives for mobile grocery app use predict positive attitudes toward use. Attitude, subjective norm, and perceived behavioral control are precursors to behavioral intention, which leads to behavior. These predictions guide the following hypotheses:
Hypothesis 1 (H1).
Utilitarian motives toward mobile grocery shopping will positively predict attitude.
Hypothesis 2 (H2).
Hedonic motives toward mobile grocery shopping will positively predict attitude.
Hypothesis 3 (H3).
Experiential motives toward mobile grocery shopping will positively predict attitude.
Hypothesis 4 (H4).
Attitudes toward mobile grocery shopping will positively predict behavioral intention.
Hypothesis 5 (H5).
Subjective norms about mobile grocery shopping will positively predict behavioral intention.
Hypothesis 6 (H6).
Perceived behavioral control will positively predict behavioral intention.
Hypothesis 7 (H7).
Perceived behavioral control will positively predict grocery shopping behavior.
Hypothesis 8 (H8).
Behavioral intention will positively predict grocery shopping behavior.
Hypothesis 9 (H9).
Behavioral intention mediates the relationship between perceived behavioral control and mobile grocery shopping behavior.
Identifying differences between users and non-users can underscore cognitive and affective responses suitable for mobile grocery app use. For instance, non-adopters of mobile grocery shopping prefer offline shopping because they can (a) see groceries in person, (b) derive pleasure from the in-person experience, and (c) save time for purchase [99]. These reasons may be reflected utilitarian, hedonic, and experiential motives in both offline and mobile grocery shopping experiences. Therefore, a comparison between users and non-users can identify whether these motives and subsequent shopping behaviors are met in the mobile environment. A research question in the current study is posed to examine the distinctions among the motives and the behavioral factors of mobile grocery app use.
RQ1: Do mobile grocery app users and non-users differ in their views on utilitarian motives, hedonic motives, experiential motives, attitudes, subjective norms, perceived behavioral control, purchase intention, and purchase?
A proposed model is displayed in Figure 1.
Figure 1.
Hypothesized model.
3. Method
3.1. Data Collection
This study used an online cross-sectional survey. We contracted Embrain, a research company in South Korea that maintains a nationwide panel pool. The research company first asked 1000 respondents across the country if they had ever purchased groceries using a smartphone app. Participants who had never purchased groceries using a smartphone app were additionally asked if they were willing to purchase groceries using such apps in the future. Then, according to their responses, it was divided into two groups, a user group and a non-user group who wished to use it in the future. As a result, the company gathered a total of 646-panel participants, including 332 participants who had used mobile grocery apps in the past three months and 314 participants who had not yet used mobile grocery apps but intended to use such apps in the near future (Appendix A).
A power analysis was used to calculate the required sample size for models with a number of predictors [100]. We used G* power analysis to ensure the adequacy of the collected sample [101] and the setting as proposed by Dattalo [102], i.e., α = 0.05, β = 0.95, for error types one and two, effect size = 0.15, and the number of predictors 8 as proposed in the model. The results showed that, at a confidence level of 95% and an error probability of 0.05, the minimum required sample size was 160. Thus, the collected sample of over 300 respondents in each group was adequate, considering a dropout rate of 10%. This study used the user sample (n = 332) to test the hypotheses and included non-users (n = 314) for comparison in another analysis.
3.2. Measurement
Drawing from the U&G theory and the TPB, this study measured seven exogenous variables and one endogenous variable. The wording of questionnaire items was adjusted to the context of the current study. All items for the eight constructs were measured on a five-point Likert scale, ranging from “strongly disagree” (1) to “strongly agree” (5).
Utilitarian motive: Utilitarian motives were measured using four items adopted from Busalim and Ghabban and Picot-Coupey et al. [41,47]. The items were “I tend to use the mobile grocery app when buying groceries”, “I like to get on and off of the mobile grocery app with no time wasted”, “The mobile grocery app enables quick shopping”, and “The mobile grocery enables easy shopping”.
Hedonic motive: Hedonic motives were assessed using four items used by Busalim and Ghabban and Picot-Coupey et al. [41,47]. The items were “I use the mobile grocery app to spend an enjoyable and relaxing time”, “I use the mobile grocery app for fun and pleasure”, “When I use the mobile grocery app, I find enjoyment”, and “Using the mobile grocery app is truly a joy”.
Experiential motive: Experiential motives were measured using three items borrowed from Agrawal and Rahman and Singh [58,103]. The items were “I enjoy the use of my skills and knowledge in mobile grocery app”, “I enjoy immersion in exciting new information or services in mobile grocery app use”, and “I enjoy mobile grocery app use for its own sake, not for what it will get me (reverse coded)”.
Attitudes: Five items regarding attitudes toward mobile grocery shopping were cited from Amaro and Duarte and Sun, Law, and Schuckert [57,84]. The items were “mobile grocery shopping is a good idea”, “mobile grocery shopping is a wise idea”, “I like the idea of mobile grocery shopping”, “mobile grocery shopping would be pleasant”, and “mobile grocery shopping is appealing”.
Subjective norm: Three items on subjective norms about mobile grocery shopping were derived from Dean et al. and Sun et al. [79,81]. The items were “most people who are important to me would think that I would use mobile grocery apps instead of traditional grocery markets”, “most people who I value would think that I would use mobile grocery apps instead of traditional grocery markets”, and “most people who are important to me would approve of using mobile grocery apps instead of traditional grocery markets”.
Perceived behavioral control: Four items on perceived behavioral control about mobile grocery shopping were adopted from Brand et al. and Sun et al. [1,103]. The items were “I find myself pressed for time when I do my mobile grocery shopping (reverse coded)”, “I am in a hurry when I do my mobile grocery shopping (reverse coded)”, “finding a suitable delivery time when I am home is difficult for me (reverse coded)”, and “finding the time to shop mobile groceries in advance is difficult for me (reverse coded)”.
Purchase intention: Four items about behavioral intention to purchase groceries on a mobile grocery app were derived from Driediger and Bhatiasevi and Singh [3,104]. The items were “I intend to use mobile grocery shopping apps when the service becomes widely available”, “whenever possible, I intend to use mobile apps to purchase groceries”, “I intend to use mobile grocery apps when there is free home delivery”, and “I intend to use mobile grocery apps when the price is competitive”.
Purchase behavior: Three items regarding grocery shopping behavior (actual use) were cited from Driediger and Bhatiasevi and Singh [3,104]. The items were “how many times do you use mobile grocery shopping apps during a month (from 1 = once to 5 = over 10 times” “how many hours do you use mobile grocery shopping apps every month (from 1= less than 10 min to 5 = over one hour)” and “how frequently do you use mobile grocery shopping apps? (from 1 = once in three months to 5 = over four times per month)”
3.3. Data Analysis
The measured constructs were created as new latent variables using an exploratory factor analysis (EFA). The EFA used a principal component analysis with varimax rotation in the Statistical Package for the Social Sciences (SPSS) 26.0. In the confirmation phase, a confirmatory factor analysis (CFA) was conducted using an analysis of moment structures (AMOS) 26.0. In a preliminary analysis, correlations were conducted to detect significant relationships among the variables. Structural equation modeling (SEM) was used to examine the predictive relationships between latent variables. A bootstrap method with confidence intervals was used to test the mediation of purchase intention between perceived behavioral control and purchase behavior.
4. Results
4.1. Sample Characteristics
Table 1 presents the demographic information of the participants. The sample consisted of 35.0% males and 65.0% females. In the 2020 census data, males comprised 49.9% and females comprised 50.1% [105]. Compared to the national data, the current sample’s gender was inclined to female. Other than that, the other data showed a similarity. The respondents’ ages ranged from 20 to 59 years. Of the respondents, 71.7% obtained university degrees. For occupation, the largest group (50.3%) was composed of employees, followed by the unemployed (24.1%) and students (9.9%). More than 52% of respondents had an average monthly income between 2 million and 10 million Korean Won (1 US dollar = 1100 Korean Won). Nearly half of the respondents (49.4%) were single, and the rest were married. There were 332 respondents who had experience using mobile grocery apps, and 314 respondents who had never used the apps but intended to use them in the future.
Table 1.
Demographic characteristics of respondents (N = 646).
4.2. Measurement Model
This study used the user data only for measurement and hypothesis testing. The non-user data were used only for the comparison between users and non-users. As the first step of model testing, we tested the convergent validity, reliability, and discriminant validity of the measurement model (Appendix A). A principal component factor analysis with varimax rotation was used to test the convergent validity. The Kaiser–Meyer–Olkin (KMO) measure of sampling adequacy was 0.955. The significance of Bartlett’s test of sphericity verified the adequacy of the data. Reliability tests were examined by calculating Cronbach’s alpha, composite reliability (CR), and average variance extracted (AVE) for each construct. Cronbach’s alphas of all constructs ranged from 0.758 to 0.918, which were all higher than the cutoff value of 0.7 [106]. All composite reliabilities exceeded the recommended threshold of 0.7 [107]. The AVE of each construct was 0.528 or above, which is higher than the acceptable value of 0.5 [102]. Therefore, the reliability of the measured variables in this study was met, as shown in Table 2. Discriminant validity was also examined to verify whether the correlations between the constructs were lower than the square root of AVE. The square root of the AVE for each construct was higher than its correlations with other constructs. The discriminant validity of the measures was satisfied. Table 3 shows the correlation between the variables. Thus, we tested the model and the research hypotheses.
Table 2.
Reliabilities and validity statistics (N = 332).
Table 3.
Correlation matrix (N = 332).
Table 4 illustrates tolerance, variance inflation factor (VIF), eigenvalue, and condition index. The tolerance values of all variables were greater than 0.2, and there was no multicollinearity among the independent variables. The VIF needed to be less than 5.0, and the VIFs of all the values were less than 5.0. The eigenvalues were not close to zero, and the values of all variables were not intercorrelated. The condition index values needed to be less than 15, indicating that there was no evidence of collinearity among the variables.
Table 4.
Collinearity statistics and diagnostics (N = 332).
We assessed the measurement model using confirmatory factor analysis in the maximum likelihood estimation with Amos26. The results showed that the measurement model fit the data: χ2 = 1251.73, df = 358, p = 0.000; root mean square error of approximation (RMSEA) = 0.061; incremental fit index (IFI) = 0.949; Tucker–Lewis index (TLI) = 0.930; and comparative fit index (CFI) = 0.943. Thus, we tested the causal model and the research hypotheses.
4.3. Hypothesis Tests
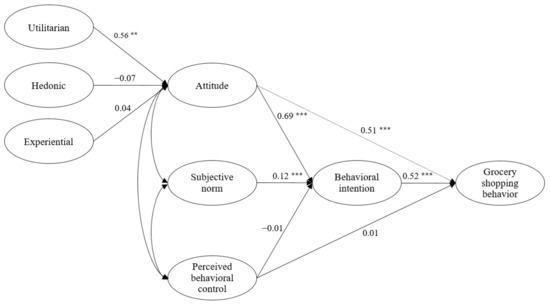
We tested the structural model using the maximum likelihood estimation. The results showed a satisfactory model fit to the data: χ2 = 1527.64, df = 378, p = 0.000; RMSEA = 0.054; IFI = 0.925; TLI = 0.914; CFI = 0.925. These fit indices provide evidence of an adequate fit between the hypothesized model and the observed data. Additionally, the modification indices suggested that the relationship between attitude and behavior would improve the model further. The results showed the model fit to the data: χ2 = 807.178, df = 337, p = 0.000; RMSEA = 0.065; IFI = 0.932; TLI = 0.910; CFI = 0.931.
The results of the structural model analysis revealed that four of the eight structural hypotheses acquired support (Table 5). Significant positive relationships were observed between utilitarian motives and attitudes (confirming H1), attitudes and behavioral intention (confirming H4), subjective norms and behavioral intention (confirming H5), and behavioral intention and grocery shopping behavior (confirming H8). However, no significant relationships were observed between hedonic motives and attitude (rejecting H2), experiential motives and attitude (rejecting H3), perceived behavioral control and behavioral intention (rejecting H6), and perceived behavioral control and grocery shopping behavior (rejecting H7) (Figure 2).
Table 5.
Summary of results of structural relationships 1 (N = 332).
Figure 2.
The results of proposed model. (** p < 0.01, *** p < 0.001)
To examine any mediating effects of intention between perceived behavioral control and behavior, we used bootstrapping in AMOS [108]. The number of bootstrap samples was set to 2000 with a bias-corrected confidence level of 95%. The results showed that the indirect effect of perceived behavioral control on grocery shopping behavior was not statistically significant when the relationship between perceived behavioral control and behavioral intention was included (p = 0.527, lower confidence interval = −0.087, and upper confidence interval = 0.043). Therefore, perceived behavioral control does not have an indirect effect on grocery shopping behavior, and behavioral intention does not play a mediating role (rejecting H9).
4.4. Comparison between Users and Non-Users
RQ questioned whether users of mobile grocery apps would be different from non-users in the testing variables. A multivariate analysis of variance (MANOVA) for group differences for multiple dependent variables was conducted to test the differences in adoption factors between users and non-users. Test coefficients (Wilks’ Lambda (λ) = 0.953, Hotelling’s Trace = 0.050, F = 3.971, df = 36, p = 0.060) demonstrated a significant main effect between user and non-user groups in some factors. The MANOVA revealed that users had significantly higher responses than non-users in utilitarian motives, hedonic motives, and attitudes (Table 6).
Table 6.
Summary of results of structural relationships 2 (N = 332).
5. Discussion
This study constructed a new model based on the U&G theory and the TPB to verify the use of mobile grocery apps and then investigated attitudes, behavioral intentions, and shopping behaviors among South Korean consumers. We found that there was a significant positive relationship between utilitarian motives and attitudes, attitudes and behavioral intention, subjective norms and behavioral intention, and behavioral intention and grocery shopping behavior. However, we did not find significant relationships between hedonic motives and attitudes, experiential motives and attitudes, perceived behavioral control and behavioral intention, and perceived behavioral control and grocery shopping behavior. In addition, we examined the mediating effect of behavioral intention on perceived behavioral control and grocery shopping behavior, but we did not find a mediating effect. The results imply that only emotional indicators (attitudes) and voices of important others significantly accounted for mobile grocery app use. Contrary to previous results, the only partial significance in this study suggests that this study still has much to explore. If the adoption of grocery apps and usage behaviors increase, other non-significant relationships in this study may show different results in future research.
First, based on the result that utilitarian motives have a significant positive effect on attitudes (H1), South Korean mobile grocery shoppers may prefer to save time and shop using mobile grocery apps. These results are in line with the research results of Busalim and Ghabban that customer behavior is determined by hedonic and utilitarian motives in an online commerce environment [41,47]. This result also supports the findings of Picot-Coupey et al. [47], which validated the dimension of utilitarian motives for store, e-commerce, and mobile app contexts in the existing literature. Task-oriented needs may be reasonable motives for mobile grocery shopping.
The finding that hedonic motives do not influence attitudes (H2) contradicts the findings of some previous research in which the two-dimensional structure of hedonic and utilitarian motives played a critical role in today’s shopping experience [47,50]. The results of the current study suggest that mobile grocery app use in South Korea is still in transition to meet consumer needs. Consumers’ use of mobile apps for grocery shopping is task-oriented and purposive rather than entertainment, as the experiential motive did not predict attitude (H3). In turn, grocery app use is more likely to be instrumental than ritual. Mobile grocery vendors may devise ways to facilitate South Korean consumers’ need for pleasure during their shopping experience.
The finding that attitudes have a positive effect on behavioral intention (H4) supports past studies [67,68]. These studies found that consumers’ attitudes toward using mobile apps are an important factor in grocery trade. Further analysis confirmed that attitudes positively and significantly influence behavior. These results show that the attitudes of users toward mobile grocery apps predict the use of mobile grocery apps. Additionally, a partial mediating effect of behavioral intention between attitude and shopping behavior was also confirmed. Therefore, these results support the results of previous studies. Brand et al. (2020) and Driediger and Bhatiasevi (2019) showed that subjective norms had a significant relationship with the acceptance of online grocery shopping, and this study also supports the relationship (H5) [1,3]. In grocery app use, the results confirm that WOM plays a significant role in building intentions. Many consumers still prefer traditional grocery shopping for multiple reasons [93]. The adoption of an innovation is more widespread through important others’ recommendations than through self-driven decisions. Therefore, endorsements can be a strategy to expedite the diffusion of mobile grocery apps.
The results of this study, which do not support that perceived behavioral control would positively predict behavior (H6), are different from past research where perceived behavioral control positively predicted behavioral intention [77]. Mobile grocery shopping appears to be influenced more by others’ voices than by self-determination. In turn, mobile grocery shopping might not have yet reached a tipping point that leads to the late majority phase of adoption. Users tend to be dependent on emotional decisions rather than their own wills to purchase groceries through the mobile app. As such, the results that attitudes and subjective norms are significant predictors of mobile grocery shopping intention imply the potential to grow in the future.
The sampled South Korean mobile grocery shoppers were likely dependent on emotion and others’ voices rather than their independent efficacy in carrying out the shopping. Therefore, some concepts comprising U&G and TPB were significant contributors to the adoption model. In other words, the results show conceptual connections with the adoption factors of the diffusion of innovation theory [109]. The significant contributors reflect relative advantages (utilitarian motives), trialability (favorable attitude), and observability (subjective norms) in the adoption process. We added these interpretations in the Section 5. As far as mobile grocery app shopping is concerned, such instrumental factors lead to intention and behavior. Future research needs to investigate the relationships in full capacity using the diffusion of innovation theory factors (e.g., relative advantage, compatibility, complexity, trialability, and observability).
The results of this study on perceived behavioral control and grocery behavior (H7) do not support the study of Brand et al. [1], which found that subjective norms had a significant relationship with the acceptance of online grocery shopping. The result suggests that whether the behavior appeals to the sampled South Korean consumers has no relationship with consumers’ engagement in the behavior. Multiplicative aspects of variables in perceived behavioral control may account for the purchasing behavior of consumers in the context of app use for grocery shopping [110]. Future studies may be conducted to identify different types of subjective norms and behavioral controls to predict mobile grocery shopping.
The finding that behavioral intentions positively predict grocery shopping behavior in this study (H8) suggests that South Korean users who intend to use grocery shopping apps are likely to buy groceries. The results support the studies that pointed out buyers’ purchasing intentions were positively related to buyers’ actual purchasing behavior in the context of online grocery shopping [3,87,88]. The results suggest that consumers implement purchase behavior using a mobile grocery app when they have utilitarian motives, build positive attitudes, listen to important others’ voices, and form behavioral intentions.
In the comparative analysis of users and non-users (RQ), users showed statistically more significant responses than non-users in utilitarian motives, hedonic motives, and attitudes. The results show that users are more inclined to time saving and convenient grocery shopping than non-users. These results indicate that the use of grocery shopping apps contributes to satisfying the utilitarian motives of grocery consumers. South Korean users of mobile grocery apps have a propensity for use, although some improvements are needed to offer significant advantages of mobile grocery app use. In order to encourage non-users to use grocery apps, it is necessary to find promotional strategies for using the apps and provide various incentives to promote app use. In addition, it is necessary to continuously improve problems by investigating user complaints when using grocery apps. Additionally, as is the practice of grocery app providers as well as most other mobile commerce apps, there is a need to investigate user complaints when using grocery apps and to continually improve the problem.
This study proposed a new model in the context of mobile grocery shopping by combining the U&G theory that can identify the motivational factors for users’ behavior and the TPB that can explain the process [25,26]. Combining the U&G theory with the TPB to examine mobile grocery app usage in terms of motivation and decision-making processes makes a new theoretical contribution to grocery app user research. The unique motivators of mobile grocery app use applied to this model indicate the heuristic aspects of motivation concept in the context. This model reflecting the traits of mobile grocery apps needs to be further examined in different markets in future research. There have been many changes in grocery shopping due to the development of technology, yet fewer investigations have been undertaken to explore changing consumer behavior and motivations in a mobile app context [109]. This study contributes to the expansion of related theories by investigating whether motives and attitudes are satisfied in the m-commerce environment using mobile grocery apps. On the contrary to related research on external, qualitative, and market motivators, this study focused on internal and psychological factors contributing to mobile grocery app use among Korean consumers. Through the establishment of a new model that can theoretically approach the use of mobile grocery apps, it was possible to understand more about users’ motives for using the app, their decision-making process, and their behavior. This approach could contribute to expanding an understanding of user behavior not only in the mobile grocery trading sector but also in all regions where m-commerce is growing. Additional research using the same model in this study may help to understand mobile grocery shopping behaviors in other countries where the use of shopping apps and e-commerce is developing as well as in South Korea. While previous studies on grocery apps focused on systemic or external factors, this paper focused on personal and perceptive characteristics. In the era of user-centered market diversification, more research focusing on individual grocery app users is called for.
There are several practical implications. Service suppliers who sell groceries through apps may offer competitive prices and convenient shopping options to meet consumers’ utilitarian needs. For example, suppliers may need to research and develop delivery services in various time zones and methods requested by customers. Early morning delivery or same-day delivery, which is currently popular in Korea, is increasing the size of the market every year. These services may increase positive attitudes and subjective norms. Similarly, providing new delivery timeframes and delivery methods requested by customers may enhance the quick and easy service provided by grocery purchases using the app. Such service may create consumers’ perceived behavioral control so that they use the app more often. In order to improve perceptions of the relative advantages of using grocery apps, we suggest that marketing practitioners emphasize the values embodied in using the apps in their marketing and persuasion messages [111]. Further, by building trust between suppliers and consumers, making mobile grocery shopping a reliable service is necessary. Trust can lead to positive consumer reviews and may facilitate favorable attitudes and subjective norms, which lead to behavioral intention and purchase. The potential of mobile grocery shopping suggests brick-and-mortal grocers’ digital transformation. Innovations need to be in progress in areas including size of the store, automated checkout desks, expanded logistic lines, customer service for mobile grocery app users, smoother shopping experience provision, delivery-oriented business system, store mapping, embracement of artificial intelligence technology, and purchase restriction options.
This study had several limitations. First, the data in this study depend only on the survey responses of current and future users. In actual use, more sophisticated data collection, such as panels, experiments, and different age groups, is required to check the user’s experience more closely. The relatively high non-response rate for this survey may generate non-response biases. Knowing their reasons for non-participation in the survey may provide insights into the state of mobile grocery shopping. In this study, some variables that demonstrated a significant influence in previous studies were not supported. Further studies can be conducted to verify the relationships among the variables. This study was limited to users in South Korea. The external validity of this research would benefit from extending it to other user groups or regions. Thus, we recommend that future research focus on consumers in multiple countries for international comparison and cultural differences [112,113]. In addition, a comparative study between mobile shopping and online shopping or between mobile grocery app users and traditional shoppers will provide deeper insight into consumer characteristics. Moreover, examining the barriers of this group by conducting a survey of non-users who are unwilling to use a mobile grocery app can also have many implications for related research and industry development. Although there was no analysis of respondents’ residential areas in this study, it may help find service availability if added in future studies. In the grocery mobile market, mutual reputation between sellers and buyers and a feedback system related thereto are becoming more and more important. As a future study, we propose to investigate the relationship between consumer perception, loyalty, attitude, and behavior based on digital personal reputation and feedback systems among grocery app users [114,115]. We also propose to address the relationship between customer value co-creation behavior, digital platform operation, and behavioral economy of decision-making in the online platform economy in a follow-up study. In addition, analyzing the relationship between customer value co-creation behavior, digital platform operation, and behavioral economy of decision making in the online platform economy can be an informative study [116,117]. It is suggested that the above research questions be dealt with in future studies.
The use of grocery shopping apps is a new service that is just beginning to spread. Therefore, with respect to usage behavior, additional research is needed to find differences in behavioral intentions and purchasing behaviors between women and men, between age groups, and between early adopters and the majority. Changes in business models regarding technological development to meet new user needs may also be the subject of future research. Lastly, grocery shopping apps and many other shopping apps can be valuable tools for some populations, such as people with disabilities and the elderly. Therefore, investigating the intention and the use of various shopping apps for distinct populations may offer benefits in the m-commerce domain.
Funding
This research received no external funding.
Institutional Review Board Statement
The study was conducted according to the guidelines of the Declaration of Helsinki, and approved by the Institutional Review Board (or Ethics Committee) of Korea National Institute for Bioethics Policy (protocol code P01-202103-22-00 and date of approval, 9 March 2021).
Informed Consent Statement
Informed consent was obtained from all subjects involved in the study.
Data Availability Statement
The data presented in this study are available on request from the author.
Conflicts of Interest
The author declares no conflict of interest.
Appendix A
Figure A1.
Sample extraction process.
Figure A1.
Sample extraction process.

Note: The results of the data showed that non-users of mobile grocery apps used related apps to purchase other products (clothes 47%, daily necessities 43%, home appliances 16%, nothing 39%, including double checking).
Table A1.
Scales used in the study.
Table A1.
Scales used in the study.
| Construct | Indicator | Items |
|---|---|---|
| Utilitarian Factor | Ut1 | I tend to use mobile grocery shopping app when buying groceries. |
| Ut2 | I lie to use the mobile grocery app with no time wasted. | |
| Ut3 | Mobile grocery app enables quick shopping. | |
| Ut4 | Mobile grocery app enables easy shopping. | |
| Hedonic Factor | He1 | I use mobile grocery app to spend an enjoyable and relaxing time. |
| He2 | I use mobile grocery app for fun and pleasure. | |
| He3 | When I use mobile grocery app, I find enjoyment. | |
| He4 | Using mobile grocery app is truly a joy. | |
| Experiential Factor | Ex1 | I enjoy using my skills and knowledge in mobile grocery app. |
| Ex2 | I enjoy immersion in grocery shopping with mobile app. | |
| Ex3 | I enjoy using mobile grocery app for its own sake. | |
| Attitude | At1 | Using mobile grocery app is a good idea. |
| At2 | Using mobile grocery app is a wise idea. | |
| At3 | I like the idea of purchasing grocery by using mobile app. | |
| At4 | Purchasing grocery by using mobile app would be pleasant. | |
| At5 | Purchasing grocery by using mobile app is appealing | |
| Subjective Norms | Su1 | Most people who are important to me would think that I could buy grocery by using mobile app. |
| Su2 | Most people who I value could buy grocery by using mobile app. | |
| Su3 | Most people who are important to me approve of my using mobile app for grocery shopping. | |
| Behavioral Control | Bc1 | I find myself pressed for time, when I do my grocery shopping by using mobile app. |
| Bc2 | I am in a hurry when I do my grocery shopping by using mobile app. | |
| Bc3 | Finding a suitable delivery time for when I am home is difficult for me. | |
| Bc4 | Finding the time to shop grocery by using mobile app in advance is difficult for me. | |
| Behavioral Intention | Bi1 | I intend to use mobile grocery app when the service becomes widely available. |
| Bi2 | Whenever possible, I intend to use mobile app to purchase groceries. | |
| Bi3 | I intend to use mobile grocery app when there is free home delivery. | |
| Bi4 | I intend to use mobile grocery app when the price is competitive. | |
| Purchase Behavior | Pb1 | How many times do you use mobile grocery shopping app during a month? |
| Pb2 | How many hours do you use mobile grocery shopping app every month? | |
| Pb3 | How frequently do you use mobile grocery shopping app? |
References
- Brand, C.; Schwanen, T.; Anable, J. Online Omnivores’ or ‘Willing but struggling’? Identifying online grocery shopping behavior segments using attitude theory. J. Retail. Consum. Serv. 2020, 57, 1–18. [Google Scholar] [CrossRef]
- Blitstein, J.L.; Lazar, D.; Gregory, K.; McLoughlin, C.; Rosul, L.; Rains, C.; Hellman, T.; Leruth, C.; Mejia, J. Foods for health: An integrated social medical approach to food insecurity among patients with diabetes. Am. J. Health Promo. 2021, 35, 369–376. [Google Scholar] [CrossRef]
- Driediger, F.; Bhatiasevi, V. Online grocery shopping in Thailand: Consumer acceptance and usage behavior. J. Retail. Consum. Serv. 2019, 48, 224–237. [Google Scholar] [CrossRef]
- Online Grocery Sales to Reach $100 Billion in 2025; Amazon is Current and Future Leader. Available online: https://www.forbes.com/sites/pamdanziger/2018/01/18/online-grocery-sales-to-reach-100-billion-in-2025-amazon-set-to-be-market-share-leader/?sh=7787af3e62f3 (accessed on 13 May 2019).
- Meena, S.; Swerdlow, F.; Kumar, S. The State of Global Online Grocery Retail; Forrester Research Inc.: Cambridge, UK, 2018. [Google Scholar]
- Global Online Grocery Market to Hit USD 1 Trillion by 2026: Global Market Insights, Inc. Available online: https://www.globenewswire.com/news-release/2020/12/02/2138049/0/en/Global-Online-Grocery-Market-to-hit-USD-1-Trillion-by-2026-Global-Market-Insights-Inc.html (accessed on 2 December 2020).
- Etumnu, C.E.; Widmar, N.O. Grocery shopping in the digital era. Choices 2020, 35, 1–8. [Google Scholar]
- Hui, A.; Walker, G. Concepts and methodologies for a new relational geography of energy demand: Social practices, doing-places and settings. Energy Res. Soc. Sci. 2018, 36, 21–29. [Google Scholar] [CrossRef]
- Grewal, D.; Roggeveen, A.L.; Nordfält, J. The future of retailing. J. Retail. 2017, 93, 1–6. [Google Scholar] [CrossRef]
- Perez, S. Walmart Grocery App Sees Record Downloads Amid COVID-19, Surpasses Amazon by 20%. Tech Crunch. Available online: https://techcrunch.com/2020/04/09/walmart-grocery-app-sees-record-downloads-amid-covid-19-surpasses-amazon-by-20 (accessed on 9 April 2020).
- Statista. Number of Adult Grocery App Users in the United States from 2017 to 2022 (in Millions). Available online: https://www.statista.com/statistics/1013928/number-of-grocery-app-users-us (accessed on 27 November 2020).
- Langford, R. Food and Grocery Delivery App Downloads ‘Grew 33% Globally During Pandemic.’ Netimperative. Digital Intelligence for Business. 2021. Available online: https://www.netimperative.com/2021/05/11/food-and-grocery-delivery-app-downloads-grew-33-globally-during-pandemic (accessed on 1 May 2021).
- Research and Markets. Global Online Grocery Shopping Industry Report 2020—The, U.S. Accounts for over 28.8% of the Global Market. 2021. Available online: https://www.globenewswire.com/news-release/2020/09/07/2089547/0/en/Global-Online-Grocery-Shopping-Industry-Report-2020-The-U-S-Accounts-for-Over-28-8-of-the-Global-Market.html (accessed on 7 September 2020).
- Harris, B. South Koreans Buy the Most Groceries Online, by Far. World Economic Forum. 2017. Available online: https://medium.com/world-economic-forum/south-koreans-buy-the-most-groceries-online-by-far-be3388b041d2 (accessed on 7 December 2017).
- Yoon, H. The Traditional Market Goes Online. Chosun Daily. Available online: https://biz.chosun.com/site/data/html_dir/2020/09/23/2020092303177.html (accessed on 24 September 2020).
- Horning, M.L.; Porter, L.R.; Hassan, A.; Edson, E. Full-Service Twin Cities Mobile Market Impact: Qualitative Findings From Focus Groups With Customers. J. Acad. Nutri. Diet. 2020, 120, 1548–1556. [Google Scholar] [CrossRef] [PubMed]
- Saprikis, V.; Markos, A.; Zarmpou, T.; Vlachopoulou, M. Mobile shopping consumers’ behavior: An exploratory study and review. J. Theor. Appl. Electron. Commer. Res. 2018, 13, 71–90. [Google Scholar] [CrossRef] [Green Version]
- Yoon, K. A Wide Variety of Online Grocery Shopping. Joins. 2020. Available online: https://news.joins.com/article/23869929 (accessed on 11 September 2020).
- Van Droogenbroeck, E.; Van Hove, L. Adoption of online grocery shopping: Personal or household characteristics? J. Int. Commer. 2017, 16, 255–286. [Google Scholar] [CrossRef]
- Prabowo, H.; Hindarwati, E.N. Online Grocery Shopping Adoption: A Systematic Literature Review. In Proceedings of the 2020 International Conference on Information Management and Technology, Bandung, Indonesia, 13–14 August 2020; pp. 40–45. [Google Scholar]
- Handayani, P.W.; Nurahmawati, R.A.; Pinem, A.A.; Azzahro, F. Switching intention from traditional to online groceries using the moderating effect of gender in Indonesia. J. Food Prod. Mark. 2020, 26, 425–439. [Google Scholar] [CrossRef]
- Katz, E.; Blumler, J.G.; Gurevitch, M. Uses and gratifications research. Publ. Opin. Quart. 1973, 37, 509–523. [Google Scholar] [CrossRef]
- Ajzen, I. Perceived behavioral control, self-efficacy, locus of control, and the theory of planned behavior 1. J. App. Soc. Psychol. 2002, 32, 665–683. [Google Scholar] [CrossRef]
- Vibes 2016 Mobile Consumer Study. Available online: https://vibes-marketing.s3.amazonaws.com/Website/Reports_$folder$/2016-MobileConsumerReport.pdf (accessed on 1 January 2016).
- Voropanova, E. Conceptualizing smart shopping with a smartphone: Implications of the use of mobile devices for shopping productivity and value. Int. Rev. Retail. Distrib. Consum. Res. 2015, 25, 529–550. [Google Scholar] [CrossRef]
- Frank, D.A.; Peschel, A.O. Sweetening the deal: The ingredients that drive consumer adoption of online grocery shopping. J. Food Prod. Mark. 2020, 26, 535–544. [Google Scholar] [CrossRef]
- Donegan, M. The m-commerce challenge. Telecommunications 2000, 34, 58. [Google Scholar]
- Liebmann, L. The bottom line-preparing for m-commerce. Commun. News 2000, 37, 132. [Google Scholar]
- Zhang, J.J.; Yuan, Y.; Archer, N. Driving forces for m-commerce success. J. Internet Commer. 2002, 1, 81–104. [Google Scholar]
- What is the Difference between E-Commerce and Mobile Commerce? Forbes. Available online: http://www.forbes.com/sites/quora/2018/05/25/what-is-the-difference-between-e-commerce-and-mobile-commerce/?sh=1941b2224c6d (accessed on 25 May 2018).
- Zheng, X.; Men, J.; Yang, F.; Gong, X. Understanding impulse buying in mobile commerce: An investigation into hedonic and utilitarian browsing. Int. J. Inf. Manag. 2019, 48, 151–160. [Google Scholar] [CrossRef]
- McQuail, D. Mass Communication Theory: An Introduction; SAGE Publications: London, UK, 2010; pp. 420–430. [Google Scholar]
- Bailey, A.A.; Bonifield, C.M.; Elhai, J.D. Modelling consumer engagement on social networking sites: Roles of attitudinal and motivational factors. J. Retail. Consum. Serv. 2021, 59, 1–11. [Google Scholar] [CrossRef]
- Zhang, T.; Wang, W.Y.C.; Cao, L.; Wang, Y. The role of virtual try-on technology in online purchase decision from consumers’ aspect. Int. Res. 2019, 29, 1–23. [Google Scholar] [CrossRef]
- Ray, A.; Dhir, A.; Bala, P.K.; Kaur, P. Why do people use food delivery apps (FDA)? A uses and gratification theory perspective. J. Retail. Consum. Serv. 2019, 51, 221–230. [Google Scholar] [CrossRef]
- Asioli, D.; Aschemann-Witzel, J.; Caputo, V.; Vecchio, R.; Annunziata, A.; Næs, T.; Varela, P. Making sense of the “clean label” trends: A review of consumer food choice behavior and discussion of industry implications. Food Res. Int. 2017, 99, 58–71. [Google Scholar] [CrossRef] [PubMed]
- Wagner, G.; Schramm-Klein, H.; Steinmann, S. Online retailing across e-channels and e-channel touchpoints: Empirical studies of consumer behavior in the multichannel e-commerce environment. J. Bus. Res. 2020, 107, 256–270. [Google Scholar] [CrossRef]
- Chen, C.C.; Hsiao, K.L.; Li, W.C. Exploring the determinants of usage continuance willingness for location-based apps: A case study of bicycle-based exercise apps. J. Retail. Consum. Serv. 2020, 55, 102097. [Google Scholar] [CrossRef]
- Korhan, O.; Ersoy, M. Usability and functionality factors of the social network site application users from the perspective of uses and gratification theory. Qual. Quant. 2016, 50, 1799–1816. [Google Scholar] [CrossRef]
- Ali, S.; Khalid, N.; Javed, H.M.U.; Islam, D.M. Consumer adoption of online food delivery ordering (OFDO) services in Pakistan: The impact of the COVID-19 pandemic situation. J. Open Inno. Techno. Mark. Compl. 2021, 7, 1–23. [Google Scholar]
- Busalim, A.H.; Ghabban, F. Customer engagement behavior on social commerce platforms: An empirical study. Techno. Soc. 2021, 64, 1–17. [Google Scholar]
- Islam, J.U.; Rahman, Z. The impact of online brand community characteristics on customer engagement: An application of Stimulus-Organism-Response paradigm. Telemat. Inform. 2017, 34, 96–109. [Google Scholar] [CrossRef]
- Verhagen, T.; Feldberg, F.; van den Hooff, B.; Meents, S.; Merikivi, J. Understanding users’ motivations to engage in virtual worlds: A multipurpose model and empirical testing. Comput. Hum. Behav. 2012, 28, 484–495. [Google Scholar] [CrossRef]
- Zhang, H.; Lu, Y.; Gupta, S.; Zhao, L. What motivates customers to participate in social commerce? The impact of technological environments and virtual customer experiences. Inf. Manag. 2014, 51, 1017–1030. [Google Scholar]
- Venkatesh, V.; Brown, S.A. A longitudinal investigation of personal computers in homes: Adoption determinants and emerging challenges. MIS Q. 2001, 25, 71–102. [Google Scholar] [CrossRef] [Green Version]
- Rese, A.; Ganster, L.; Baier, D. Chatbots in retailers’ customer communication: How to measure their acceptance? J. Retail. Consum. Serv. 2020, 56, 1–14. [Google Scholar] [CrossRef]
- Picot-Coupey, K.; Krey, N.; Huré, E.; Ackermann, C.L. Still work and/or fun? Corroboration of the hedonic and utilitarian shopping value scale. J. Bus. Res. 2021, 126, 578–590. [Google Scholar] [CrossRef]
- Qin, H.; Peak, D.A.; Prybutok, V. A virtual market in your pocket: How does mobile augmented reality (MAR) influence consumer decision making? J. Retail. Consum. Ser. 2021, 58, 102337. [Google Scholar] [CrossRef]
- Rauschnabel, P.A.; Rossmann, A.; Tom Dieck, M.C. An adoption framework for mobile augmented reality games: The case of Pokémon Go. Comput. Hum. Behav. 2017, 76, 276–286. [Google Scholar] [CrossRef] [Green Version]
- Dickinger, A.; Arami, M.; Meyer, D. The role of perceived enjoyment and social norm in the adoption of technology with network externalities. Eur. J. Inf. Sys. 2008, 17, 4–11. [Google Scholar] [CrossRef]
- Lee, E.J. Creating value for online shoppers: Implications for satisfaction and loyalty. Asia-Pacific Adv. Consum. Res. 2005, 6, 370. [Google Scholar]
- Chung, Y.S. Hedonic and utilitarian shopping values in airport shopping behavior. J. Air Trans. Manag. 2015, 49, 28–34. [Google Scholar] [CrossRef]
- Fiore, A.M.; Kim, J.; Lee, H.H. Effect of image interactivity technology on consumer responses toward the online retailer. J. Interact. Mark. 2005, 19, 38–53. [Google Scholar] [CrossRef]
- Koufaris, M.; Kambil, A.; LaBarbera, P.A. Consumer behavior in web-based commerce: An empirical study. Int. J. Electron. Commer. 2001, 6, 115–138. [Google Scholar] [CrossRef]
- Hsu, C.L.; Lin, J.C.C. Effect of perceived value and social influences on mobile app stickiness and in-app purchase intention. Technol. Forecast. Soc. Chang. 2016, 108, 42–53. [Google Scholar] [CrossRef]
- Hsu, C.L.; Yu, L.C.; Chao, H.Y. How Online Beauty Brand Community users’ Experience Contributes to their Experiential Value, Attitudes and Continuance Intention. Manag. Rev. 2019, 38, 77–88. [Google Scholar]
- Demangeot, C.; Broderick, A.J. Exploring the experiential intensity of online shopping environments. Qual. Mark. Res. Int. J. 2006, 9, 325–351. [Google Scholar] [CrossRef]
- Agrawal, A.K.; Rahman, Z. CCV scale: Development and validation of customer co-created value scale in e-services. Curr. Psychol. 2019, 38, 720–736. [Google Scholar] [CrossRef]
- Ur Rahman, S.; Khan, M.A.; Iqbal, N. Motivations and barriers to purchasing online: Understanding consumer responses. South Asian J. Bus. Stud. 2018, 7, 111–128. [Google Scholar] [CrossRef]
- Ko, H.C. Beyond browsing: Motivations for experiential browsing and goal-directed shopping intentions on social commerce websites. J. Internet Commer. 2020, 19, 212–240. [Google Scholar] [CrossRef]
- Peng, C.; Kim, Y.G. Application of the stimuli-organism-response (SOR) framework to online shopping behavior. J. Internet Commer. 2014, 13, 159–176. [Google Scholar]
- Lee, H.J.; Lyu, J. Personal values as determinants of intentions to use self-service technology in retailing. Comput. Hum. Behav. 2016, 60, 322–332. [Google Scholar] [CrossRef]
- Ajzen, I. The theory of planned behavior: Frequently asked questions. Hum. Behav. Emerg. Technol. 2020, 2, 314–324. [Google Scholar] [CrossRef]
- Ajzen, I. The theory of planned behavior. Organ. Behav. Hum. Decis. Process. 1991, 50, 179–211. [Google Scholar] [CrossRef]
- Lien, C.H.; Cao, Y. Examining WeChat users’ motivations, trust, attitudes, and positive word-of-mouth: Evidence from China. Comput. Hum. Behav. 2014, 41, 104–111. [Google Scholar] [CrossRef]
- Peña-García, N.; Gil-Saura, I.; Rodríguez-Orejuela, A.; Siqueira-Junior, J.R. Purchase intention and purchase behavior online: A cross-cultural approach. Heliyon 2020, 6, 1–11. [Google Scholar] [CrossRef]
- Aiolfi, S.; Bellini, S. Using mobile applications: A model of technology adoption in the grocery setting. Int. J. Bus. Manag. 2019, 14, 42–52. [Google Scholar] [CrossRef] [Green Version]
- Kokkonen, A.; Laukkanen, T. How mobile applications affect consumption in grocery stores. In Proceedings of the 52nd Hawaii International Conference on System Sciences, Honolulu, HI, USA, 8–11 January 2019. [Google Scholar]
- Kim, E.; Ham, S.; Yang, I.S.; Choi, J.G. The roles of attitude, subjective norm, and perceived behavioral control in the formation of consumers’ behavioral intentions to read menu labels in the restaurant industry. Int. J. Hosp. Manag. 2013, 35, 203–213. [Google Scholar] [CrossRef]
- Hoeksma, D.L.; Gerritzen, M.A.; Lokhorst, A.M.; Poortvliet, P.M. An extended theory of planned behavior to predict consumers’ willingness to buy mobile slaughter unit meat. Meat Sci. 2019, 128, 15–23. [Google Scholar] [CrossRef] [PubMed]
- Amaro, S.; Duarte, P. An integrative model of consumers’ intentions to purchase travel online. Tour. Manag. 2015, 46, 64–79. [Google Scholar] [CrossRef]
- Dabholkar, P.A.; Sheng, X. The role of perceived control and gender in consumer reactions to download delays. J. Bus. Res. 2019, 62, 756–760. [Google Scholar] [CrossRef]
- Casaló, L.V.; Flavián, C.; Guinalíu, M. Determinants of the intention to participate in firm-hosted online travel communities and effects on consumer behavioral intentions. Tour. Manag. 2010, 31, 898–911. [Google Scholar] [CrossRef]
- Kashif, M.; Zarkada, A.; Ramayah, T. The impact of attitude, subjective norms, and perceived behavioral control on managers’ intentions to behave ethically. Total Qual. Manag. Bus. Excel. 2018, 29, 481–501. [Google Scholar] [CrossRef]
- Lu, Y.; Zhou, T.; Wang, B. Exploring Chinese users’ acceptance of instant messaging using the theory of planned behavior, the technology acceptance model, and the flow theory. Comput. Hum. Behav. 2009, 25, 29–39. [Google Scholar] [CrossRef]
- Yunus, N.S.N.M.; Ghani, N.M.A.; Rashid, W.E.W. The acceptance and the intention of online groceries shopping in Malaysia. J. Appl. Environ. Bio. Sci. 2016, 6, 29–34. [Google Scholar]
- Hansen, J.M.; Saridakis, G.; Benson, V. Risk, trust, and the interaction of perceived ease of use and behavioral control in predicting consumers’ use of social media for transactions. Comput. Hum. Behav. 2018, 80, 197–206. [Google Scholar] [CrossRef] [Green Version]
- La Barbera, F.; Ajzen, I. Control interactions in the theory of planned behavior: Rethinking the role of subjective norm. Eur. J. Psychol. 2020, 16, 401–417. [Google Scholar] [CrossRef] [PubMed]
- Dean, M.; Raats, M.M.; Shepherd, R. Moral concerns and consumer choice of fresh and processed organic foods 1. J. Appl. Soc. Psychol. 2008, 38, 2088–2107. [Google Scholar] [CrossRef] [Green Version]
- Pawlak, R.; Malinauskas, B.; Rivera, D. Predicting intentions to eat a healthful diet by college baseball players: Applying the theory of planned behavior. J. Nutri. Edu. Behav. 2009, 41, 334–339. [Google Scholar] [CrossRef] [PubMed]
- Tarkiainen, A.; Sundqvist, S. Subjective norms, attitudes and intentions of Finnish consumers in buying organic food. Br. Food J. 2005, 107, 808–822. [Google Scholar] [CrossRef] [Green Version]
- Wong, C.L.; Mullan, B.A. Predicting breakfast consumption: An application of the theory of planned behavior and the investigation of past behavior and executive function. Br. J. Health Psychol. 2009, 14, 489–504. [Google Scholar] [CrossRef]
- Barrett, T.; Feng, Y. Evaluation of food safety curriculum effectiveness: A longitudinal study of high-school-aged youths’ knowledge retention, risk-perception, and perceived behavioral control. Food Control. 2021, 121, 1–12. [Google Scholar] [CrossRef]
- Francis, J.; Eccles, M.P.; Johnston, M.; Walker, A.E.; Grimshaw, J.M.; Foy, R.; Kaner, E.F.S.; Smith, L.; Bonetti, D. Constructing Questionnaires Based on the Theory of Planned Behavior: A Manual for Health Services Researchers; University of London: London, UK, 2004; pp. 1–42. [Google Scholar]
- De Leeuw, A.; Valois, P.; Ajzen, I.; Schmidt, P. Using the theory of planned behavior to identify key beliefs underlying pro-environmental behavior in high-school students: Implications for educational interventions. J. Environ. Psychol. 2015, 42, 128–138. [Google Scholar] [CrossRef]
- Pavlou, P.A.; Fygenson, M. Understanding and predicting electronic commerce adoption: An extension of the theory of planned behavior. MIS Q. 2006, 30, 115–143. [Google Scholar] [CrossRef]
- Kim, E.; Park, M.C.; Lee, J. Determinants of the intention to use Buy-Online, Pickup In-Store (BOPS): The moderating effects of situational factors and product type. Telemat. Inform. 2017, 34, 1721–1735. [Google Scholar] [CrossRef]
- Chen, H.; Duan, W.; Zhou, W. The interplay between free sampling and word of mouth in the online software market. Deci. Sup. Sys. 2017, 95, 82–90. [Google Scholar] [CrossRef]
- He, D.; Lu, Y.; Zhou, D. Empirical study of consumers’ purchase intentions in C2C electronic commerce. Tsinghua Sci. Technol. 2008, 13, 287–292. [Google Scholar] [CrossRef]
- Laohapensang, O. Factors influencing internet shopping behavior: A survey of consumers in Thailand. J. Fash. Mark. Manag. 2009, 13, 501–513. [Google Scholar]
- Rehman, S.U.; Bhatti, A.; Mohamed, R.; Ayoup, H. The moderating role of trust and commitment between consumer purchase intention and online shopping behavior in the context of Pakistan. J. Glob. Entrep. Res. 2019, 9, 1–25. [Google Scholar] [CrossRef]
- Hansen, T. Consumer values, the theory of planned behaviour and online grocery shopping. Int. J. Consum. St. 2008, 32, 128–137. [Google Scholar] [CrossRef]
- Shim, S.; Eastlick, M.A.; Lotz, S.L.; Warrington, P. An online pre-purchase intentions model: The role of intention to search. J. Retail. 2001, 77, 397–416. [Google Scholar] [CrossRef]
- Rossiter, J.R.; Percy, L. Advertising and Promotion Management; McGraw-Hill Book Company: New York, NY, USA, 1987. [Google Scholar]
- Kinnally, W.; Bolduc, H. Integrating the theory of planned behavior and uses and gratifications to understand music streaming intentions and behavior. Atl. J. Commun. 2020, 28, 165–179. [Google Scholar] [CrossRef]
- Chen, Y.; Liang, C.; Cai, D. Understanding WeChat users’ behavior of sharing social crisis information. Int. J. Hum. Comput. Interact. 2018, 34, 356–366. [Google Scholar] [CrossRef]
- Sun, J.; Sheng, D.; Gu, D.; Du, J.T.; Min, C. Understanding link sharing tools continuance behavior in social media. Online Inform. Rev. 2017, 41, 119–133. [Google Scholar] [CrossRef]
- Wu, X.; Kuang, W. Exploring Influence Factors of WeChat Users’ Health Information Sharing Behavior: Based on an Integrated Model of TPB, UGT and SCT. Int. J. Hum. Comut. Interact. 2021, 37, 1243–1255. [Google Scholar] [CrossRef]
- Klepek, M.; Bauerová, R. Why do retail customers hesitate for shopping grocery online? Technol. Econ. Dev. Econ. 2020, 26, 1444–1462. [Google Scholar] [CrossRef]
- Hair, J.F., Jr.; Hult, G.T.M.; Ringle, C.M.; Sarstedt, M. A Primer on Partial Least Squares Structural Equation Modeling (PLS-SEM); Sage Publications: Thousand Oaks, CA, USA, 2021; pp. 1–384. [Google Scholar]
- Faul, F.; Erdfelder, E.; Lang, A.G.; Buchner, A. G* Power 3: A flexible statistical power analysis program for the social, behavioral, and biomedical sciences. Behav. Res. Method. 2007, 39, 175–191. [Google Scholar] [CrossRef]
- Dattalo, P. Determining Sample Size: Balancing Power, Precision, and Practicality; Oxford University Press: New York, NY, USA, 2008; pp. 1–163. [Google Scholar]
- Singh, R. Why do online grocery shoppers switch or stay? An exploratory analysis of consumers’ response to online grocery shopping experience. Int. J. Retail. Distrib. Manag. 2019, 47, 1300–1317. [Google Scholar] [CrossRef]
- Sun, S.; Law, R.; Schuckert, M. Mediating effects of attitude, subjective norms and perceived behavioral control for mobile payment-based hotel reservations. Int. J. Hosp. Manag. 2020, 84, 1–8. [Google Scholar] [CrossRef]
- Statistics Korea. 2020. Available online: http://kostat.go.kr/portal/eng/index.action (accessed on 24 February 2021).
- Nunnally, J.C.; Bernstein, I.H. The theory of measurement error. Psychom. Theory 1994, 3, 209–247. [Google Scholar]
- Fornell, C.; Larcker, D.F. Evaluating Structural Equation Models with Unobservable Variables and Measurement Error. J. Mark. Res. 1981, 18, 39–50. [Google Scholar] [CrossRef]
- Preacher, K.J.; Hayes, A.F. Asymptotic and resampling strategies for assessing and comparing indirect effects in multiple mediator models. Behav. Res. Method 2008, 40, 879–891. [Google Scholar] [CrossRef]
- Raza, S.A.; Qazi, W.; Shah, N.; Qureshi, M.A.; Qaiser, S.; Ali, R. Drivers of intensive Facebook usage among university students: An implications of U&G and TPB theories. Technol. Soc. 2020, 62, 101331. [Google Scholar]
- Valois, P.; Desharnais, R.; Godin, G.; Perron, J.; Lecomte, C. Psychometric properties of a perceived behavioral control multiplicative scale developed according to Ajzen’s theory of planned behavior. Psychol. Rep. 1993, 72 (Suppl. 3), 1079–1083. [Google Scholar] [CrossRef]
- Taherdoost, H. A review of technology acceptance and adoption models and theories. Procedia Manufac. 2018, 22, 960–967. [Google Scholar] [CrossRef]
- Shafiq Obeidat, M.; Young, W.D. An assessment of the recognition and use of online shopping by digital immigrants and natives in India and China. J. Int. Consum. Mark. 2017, 29, 293–302. [Google Scholar] [CrossRef]
- Blake, B.F.; LaRosa, R.J.; Neuendorf, K.A.; Luming, Y.; Hudzinski, K.; Zhou, W. Reliance on E-Shopping Vehicles: Conceptualization, Measurement, and Cross-National Market Differences. J. Int. Consum. Mark. 2018, 30, 70–84. [Google Scholar] [CrossRef]
- Drugău-Constantin, A. Is Consumer Cognition Reducible to Neurophysiological Functioning? Econ. Manag. Fin. Mark. 2019, 14, 9–14. [Google Scholar]
- Hollowell, J.C.; Rowland, Z.; Kliestik, T.; Kliestikova, J.; Dengov, V.V. Customer Loyalty in the Sharing Economy Platforms: How Digital Personal Reputation and Feedback Systems Facilitate Interaction and Trust between Strangers. J. Self-Gov. Manag. Econ. 2019, 7, 13–18. [Google Scholar]
- Mircică, N. Restoring Public Trust in Digital Platform Operations: Machine Learning Algorithmic Structuring of Social Media Content. Rev. Contem. Phil. 2020, 19, 85–91. [Google Scholar]
- Popescu, G.H.; Ciurlău, F.C. Making Decisions in Collaborative Consumption: Digital Trust and Reputation Systems in the Sharing Economy. J. Self-Gov. Manag. Econ. 2019, 7, 7–12. [Google Scholar]
Publisher’s Note: MDPI stays neutral with regard to jurisdictional claims in published maps and institutional affiliations. |
© 2021 by the author. Licensee MDPI, Basel, Switzerland. This article is an open access article distributed under the terms and conditions of the Creative Commons Attribution (CC BY) license (https://creativecommons.org/licenses/by/4.0/).

