error_outline You can access the new MDPI.com website here. Explore and share your feedback with us.
 
 
Sign in to use this feature.

Years

Between: -

Subjects

remove_circle_outline
remove_circle_outline
remove_circle_outline

Journals

Article Types

Countries / Regions

Search Results (5)

Search Parameters:
Keywords = thyristor variable frequency drives

Order results
Result details
Results per page
Select all
Export citation of selected articles as:
20 pages, 17197 KB  
Article
A Transformerless AC-AC Converter with Improved Power Quality Employed to Step-Down Power Frequency at Output
by Naveed Ashraf, Ghulam Abbas, Nasim Ullah, Ahmad Aziz Al-Ahmadi, Abdul Rehman Yasin, Ahmed Bilal Awan and Mohsin Jamil
Energies 2022, 15(2), 667; https://doi.org/10.3390/en15020667 - 17 Jan 2022
Cited by 8 | Viewed by 4215
Abstract
Variable voltage and frequency are required to govern the torque-speed characteristics of many industrial drive systems. Traditionally, this is achieved with a power converting system implemented with multistage converters. This technology is based on rectifying AC power into DC and then DC into [...] Read more.
Variable voltage and frequency are required to govern the torque-speed characteristics of many industrial drive systems. Traditionally, this is achieved with a power converting system implemented with multistage converters. This technology is based on rectifying AC power into DC and then DC into AC with an inverter circuit. The power quality concerns of both conversion stages are tackled by selecting high switching frequency PWM control and harmonics mitigation filters. Also, using a bulky DC-link capacitor is one of the big sources of low system reliability, so this approach increases the conversion losses, circuit, and control complications. The frequency step-down conversion is very attractive with direct AC-AC converters as it has a simple control and circuit structure, but these converters face poor power quality challenges once the output frequency is decreased with respect to an input. In these converters, the total harmonic distortion (THD) of the output voltage becomes very poor once the output frequency is reduced. The problem of high THD of the output is addressed in the power converting circuits implemented with line frequency multi-winding transformers. The required number of output winding and switching devices (diodes and thyristors) increases once the value of the output frequency is decreased. This will increase the overall volume, cost, and losses. The use of a bulky and costly line frequency transformer may be eliminated if AC voltage controllers have non-inverted and inverted voltage buck capabilities, such existing topologies either have complex control schemes or require a large number of operating devices. Therefore, in this research article, a new transformerless frequency step-down converter employing fewer devices is proposed. This approach is realized with a high-frequency controlled rectifier for the required voltage stabilization and a low-frequency inverter bridge for frequency control. Its validation is supported by the results attained from Simulink and practical-based prototypes. Full article
Show Figures

Figure 1

17 pages, 5075 KB  
Article
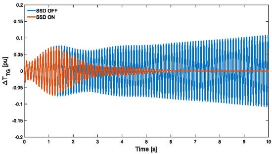
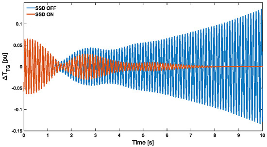
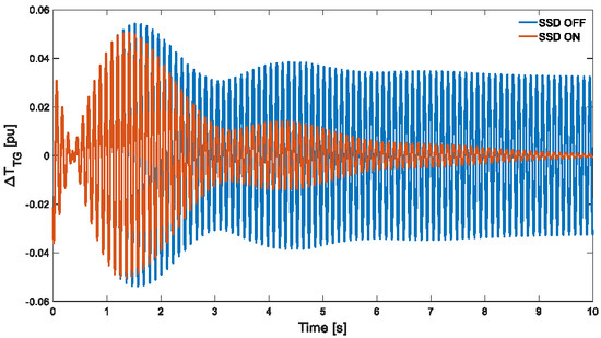
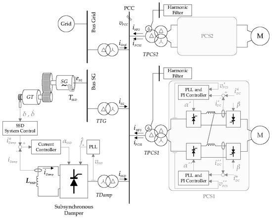
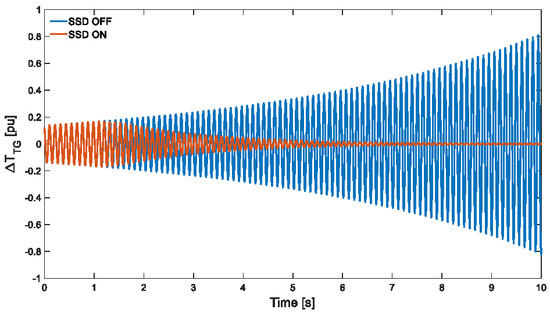
Phase-Controlled Thyristor Sub-Synchronous Damper Converter for a Liquefied Natural Gas Plant
by Lorenzo Bongini, Rosa Anna Mastromauro, Daniele Sgrò and Fabrizio Malvaldi
Energies 2021, 14(17), 5238; https://doi.org/10.3390/en14175238 - 24 Aug 2021
Cited by 1 | Viewed by 2000
Abstract
In electrified liquefied natural gas (LNG) plants variable frequency drives (VFDs) interact with turbine-generator (TG) units creating torsional vibrations known as sub-synchronous torsional interactions (SSTIs). Torsional vibrations can be dangerous for an LNG plant when they involve torsional instability. The stability of an [...] Read more.
In electrified liquefied natural gas (LNG) plants variable frequency drives (VFDs) interact with turbine-generator (TG) units creating torsional vibrations known as sub-synchronous torsional interactions (SSTIs). Torsional vibrations can be dangerous for an LNG plant when they involve torsional instability. The stability of an LNG plant depends on the plant configuration and on the number of TG units and of VFDs. In such peculiar configurations stability cannot be achieved acting of the VFDs control system. Alternatively, dedicated equipment is needed to damp the torsional vibrations. In this paper, a sub-synchronous damper (SSD) converter is used to mitigate the SSTI phenomena. The SSD converter consists of a thyristor H-bridge regulating the phase of the additional torque provided at the TG unit air-gap. A phase control system is proposed and is based on the torsional torque oscillations measurement. An adaptive reference signal is employed, also guaranteeing high performance in island-mode operation. The proposed solution increases the damping of the LNG plant in all the considered configurations. The LNG plant successful operation is validated by comprehensive results. Full article
(This article belongs to the Section F: Electrical Engineering)
Show Figures

Figure 1

27 pages, 25394 KB  
Article
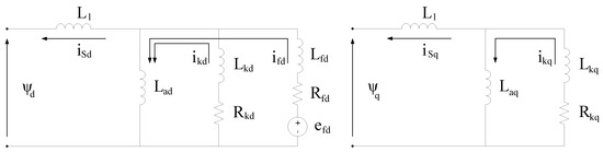
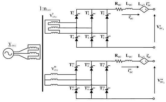
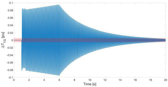
Electrical Damping Assessment and Sensitivity Analysis of a Liquefied Natural Gas Plant: Experimental Validation
by Lorenzo Bongini, Rosa Anna Mastromauro, Daniele Sgrò and Fabrizio Malvaldi
Energies 2020, 13(16), 4084; https://doi.org/10.3390/en13164084 - 6 Aug 2020
Cited by 3 | Viewed by 2751
Abstract
Liquefied Natural Gas (LNG) plants are commonly island-operated weak grids where the interaction of high-power Variable Frequency Drives (VFDs) with the Turbine-Generator (TG) units might cause Sub-Synchronous Torsional Interaction (SSTI) phenomena. SSTI phenomena can lead the LNG plant to instability conditions. Each LNG [...] Read more.
Liquefied Natural Gas (LNG) plants are commonly island-operated weak grids where the interaction of high-power Variable Frequency Drives (VFDs) with the Turbine-Generator (TG) units might cause Sub-Synchronous Torsional Interaction (SSTI) phenomena. SSTI phenomena can lead the LNG plant to instability conditions. Each LNG plant configuration is characterized by a risk level, which is considered high when the electrical damping at the TG Torsional Natural Frequencies (TNFs) is negative. Starting from a real case study, a detailed electromechanical model of an LNG plant is presented. The model is comprehensive of the control system of the power conversion stage and of the TG unit. Sensitivity analysis, performed on control system parameters, allows one to detect the parameters that impact the electrical damping and the stability of the overall LNG plant. A complete simulation platform is developed. Experimental results are carried out on a real LNG plant considering four different configurations. The theoretical model and the simulation platform allow one to estimate the electrical damping and the results are confirmed by the experimental validation. It is demonstrated that fine tuning of the power conversion stage control parameters can reduce the risk related to torsional instability. Full article
(This article belongs to the Section F: Electrical Engineering)
Show Figures

Figure 1

27 pages, 10284 KB  
Article
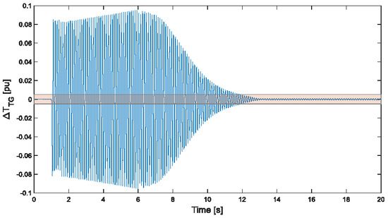
Electrical Damping Assessment and Stability Considerations for a Highly Electrified Liquefied Natural Gas Plant
by Lorenzo Bongini, Rosa Anna Mastromauro, Daniele Sgrò and Fabrizio Malvaldi
Energies 2020, 13(10), 2612; https://doi.org/10.3390/en13102612 - 20 May 2020
Cited by 6 | Viewed by 3638
Abstract
In recent years, the Oil & Gas industry has been subjected to a progressive electrification process aiming to comply with global environmental requirements on CO2 emissions reduction. High-power electric motors fed by Variable Frequency Drives (VFDs) have replaced gas turbines as drivers [...] Read more.
In recent years, the Oil & Gas industry has been subjected to a progressive electrification process aiming to comply with global environmental requirements on CO2 emissions reduction. High-power electric motors fed by Variable Frequency Drives (VFDs) have replaced gas turbines as drivers for gas compression applications. In Liquefied Natural Gas (LNG) plants, unexpected downturns could be experienced in case of high torsional vibrations of power generations units. These torsional vibrations derive from the interaction among turbine-generator (TG) units and VFDs and are known as Sub-Synchronous Torsional Interactions (SSTIs). SSTIs can lead to instability when the overall electromechanical system lacks sufficient damping. In this scenario, electrical damping assessment is fundamental in order to ensure stability and reliable operation of an LNG plant. Negative electrical damping is strictly related to the negative incremental resistance behavior of the power converters and it is influenced by the converter’s control system. In this paper, a real case study based on Thyristor Variable Frequency Drives (TVFDs) is considered. Ad hoc dynamic models of the power converters and of the TG unit are developed and combined in order to provide an accurate estimation of the electrical damping. It is demonstrated that the electrical damping is affected by variations of the main control system parameters and how the use of a simplified model instead of an ad hoc model can impact the stability evaluation. Full article
(This article belongs to the Section F: Electrical Engineering)
Show Figures

Figure 1

13 pages, 2574 KB  
Article
Methodology for Asynchronous Motor Impedance Measurement by Using Higher Order Harmonics
by Karolis Dambrauskas, Jonas Vanagas, Saulius Bugenis, Tomas Zimnickas and Artūras Kalvaitis
Energies 2020, 13(10), 2541; https://doi.org/10.3390/en13102541 - 17 May 2020
Cited by 2 | Viewed by 4252
Abstract
The control methods of asynchronous motors have changed during past decades. In the past, asynchronous motors were connected to grid directly. Later, thyristors as switching element-based frequency converters for asynchronous motors have appeared. Today, asynchronous motors are controlled with variable speed drives that [...] Read more.
The control methods of asynchronous motors have changed during past decades. In the past, asynchronous motors were connected to grid directly. Later, thyristors as switching element-based frequency converters for asynchronous motors have appeared. Today, asynchronous motors are controlled with variable speed drives that are frequency converters consisting of IGBT power modules as switching elements that form the output voltage for asynchronous motors. Because of IGBT’s high switching speed of around few kilohertz, higher order harmonics appear in the output voltage. Their influence was not analyzed in the past as the methodology of asynchronous motor winding resistance measurement was under development. In this article, a new methodology of motor resistance measurement for mass production is introduced. The resistance—compared to higher order harmonics values between the windings of benchmark and tested motors—gives an ability to faster and more accurately determine a motor’s characteristics and losses induced by higher order harmonics that appear when a motor is powered by a variable speed drive. Motor winding’s inductance dependency on the current of magnetic biasing and the higher frequency of voltage is analyzed in this article. In addition, the simulation model of resistance to higher order harmonics of motor measurement is introduced and analyzed in this article. Full article
(This article belongs to the Special Issue Design and Analysis of Electric Machines)
Show Figures

Graphical abstract

Back to TopTop