Sign in to use this feature.

Years

Between: -

Subjects

remove_circle_outline
remove_circle_outline

Journals

Article Types

Countries / Regions

Search Results (3)

Search Parameters:
Keywords = slewing hydraulic system

Order results
Result details
Results per page
Select all
Export citation of selected articles as:
24 pages, 12585 KB  
Article
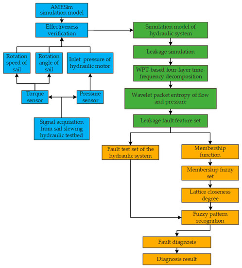
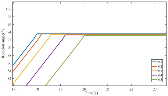
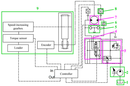
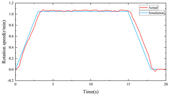
A Novel Wavelet Packet Transform-Fuzzy Pattern Recognition-Based Method for Leakage Fault Diagnosis of Sail Slewing Hydraulic System
by Ranqi Ma, Haoyang Zhao, Kai Wang, Rui Zhang, Yu Hua, Baoshen Jiang, Xin Guo, Zhang Ruan and Lianzhong Huang
Machines 2023, 11(2), 286; https://doi.org/10.3390/machines11020286 - 14 Feb 2023
Cited by 4 | Viewed by 2033
Abstract
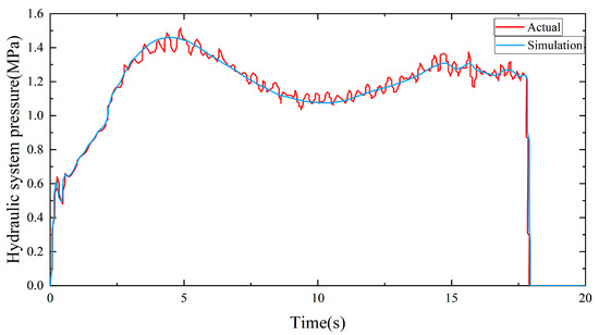
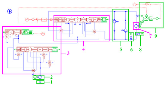
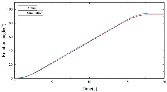
When the wind direction changes, rotating the sail to keep it at the optimal angle of attack can effectively utilize offshore wind resources to improve the ship’s energy efficiency. The hydraulic system usually drives the slewing of the sail onboard. The functioning, as [...] Read more.
When the wind direction changes, rotating the sail to keep it at the optimal angle of attack can effectively utilize offshore wind resources to improve the ship’s energy efficiency. The hydraulic system usually drives the slewing of the sail onboard. The functioning, as well as the safety of hydraulic system will be directly affected in case of leakage failure occurs. Therefore, the leakage fault diagnosis is essential to improve the sail-assisted effect as well as the reliability of the sail slewing system. In this paper, a novel wavelet packet transform (WPT)–fuzzy pattern recognition (FPR) based leakage fault diagnosis method is proposed. In order to analyze the different leakage fault features of the hydraulic system, a simulation model is established, and its effectiveness is verified by the hydraulic testbed. Then, the sensitive feature of flow and pressure signal for different leakage faults is extracted by a WPT-based method. On this basis, an FPR-based leakage fault diagnosis method is proposed. The diagnosis results show that the proposed method has an accuracy of 94% for nine leakage fault modes. This work contributes to realizing the greenization of the shipping industry by improving the utilization rate of offshore wind resources. Full article
(This article belongs to the Section Machines Testing and Maintenance)
Show Figures

Figure 1

13 pages, 2942 KB  
Article
Research on Adaptive Control of Air-Borne Bolting Rigs Based on Genetic Algorithm Optimization
by Qingyun Liu, Yiwen Zha, Tao Liu and Chao Lu
Machines 2021, 9(10), 240; https://doi.org/10.3390/machines9100240 - 18 Oct 2021
Cited by 15 | Viewed by 2995
Abstract
Rotation speed and propulsive force are the two critical parameters in the work of the air-borne bolting rig. To address the problem that unreasonable rotation speed and propulsive force will induce the breakage of the drill pipe and the inability of the drill [...] Read more.
Rotation speed and propulsive force are the two critical parameters in the work of the air-borne bolting rig. To address the problem that unreasonable rotation speed and propulsive force will induce the breakage of the drill pipe and the inability of the drill bit to cut coal adequately this paper proposes an adaptive control strategy for the air-borne bolting rig based on genetic algorithm optimization. Firstly, we obtain the corresponding coal hardness by the real-time acquisition of the working torque of the drill pipe. Then we calculate the reasonable rotation speed of the hydraulic motor and the propulsive force of the hydraulic cylinder on the coal of different hardness. Secondly, the genetic algorithm is applied to optimize the parameters of the PID (proportion integration differentiation) controller so that the system may attain the target value fast and reliably and achieve adaptive control. Finally, a simulation model of the slewing system and the propulsion system of the air-borne bolting rig are established in the AMESim hydraulic software, and the simulation tests were carried out under two distinct working conditions: single coal hardness and coal hardness of sudden change. The results indicate that the PID control strategy based on genetic algorithm optimization has a shorter response time, a smaller overshoot, and a lower steady-state error than the traditional PID control strategy. Full article
(This article belongs to the Special Issue Dynamics and Diagnostics of Heavy-Duty Industrial Machines)
Show Figures

Figure 1

32 pages, 8814 KB  
Article
Dynamics and Embedded Internet of Things Input Shaping Control for Overhead Cranes Transporting Multibody Payloads
by Gerardo Peláez, Joshua Vaugan, Pablo Izquierdo, Higinio Rubio and Juan Carlos García-Prada
Sensors 2018, 18(6), 1817; https://doi.org/10.3390/s18061817 - 4 Jun 2018
Cited by 13 | Viewed by 5167
Abstract
Input shaping is an Optimal Control feedforward strategy whose ability to define how and when a flexible dynamical system defined by Ordinary Differential Equations (ODEs) and computer controlled would move into its operative space, without command induced unwanted dynamics, has been exhaustively demonstrated. [...] Read more.
Input shaping is an Optimal Control feedforward strategy whose ability to define how and when a flexible dynamical system defined by Ordinary Differential Equations (ODEs) and computer controlled would move into its operative space, without command induced unwanted dynamics, has been exhaustively demonstrated. This work examines the issue of Embedded Internet of Things (IoT) Input Shaping with regard to real time control of multibody oscillatory systems whose dynamics are better described by differential algebraic equations (DAEs). An overhead crane hanging a double link multibody payload has been appointed as a benchmark case; it is a multibody, multimode system. This might be worst scenario to implement Input Shaping. The reasons can be found in the wide array of constraints that arise. Firstly, the reliability of the multibody model was tested on a Functional Mock-Up Interface (FMI) with the two link payload suspended from the trolley by comparing the experimental video tapping signals in time domain faced with the signals extracted from the multibody model. The FFTs of the simulated and the experimental signal contain the same frequency harmonics only with somewhat different power due to the real world light damping in the joints. The application of this approach may be extended to other cases i.e., the usefulness of mobile hydraulic cranes is limited because the payload is supported by an overhead cable under tension that allows oscillation to occur during crane motion. If the payload size is not negligible small when compared with the cable length may introduce an additional oscillatory mode that creates a multibody double pendulum. To give the insight into the double pendulum dynamics by Lagrangian methods two slender rods as payloads are analyzed dealing with the overhead crane and a composite revolute-revolute joint is proposed to model the cable of the hydraulic crane, both assumptions facilitates an affordable analysis. This allows developing a general study of this type of multibody payloads dynamics including its normal modes, modes ratios plus ranges of frequencies expected. Input Shapers were calculated for those multimodes of vibration by convolving Specified Insensitivity (SI) shapers for each mode plus a novel Direct SI-SI shaper well suited to reduce the computational requirements, i.e., the number of the shaper taps, to carry out the convolution sum in real time by the IoT device based on a single microcontroller working as the command generator. Several comparisons are presented for the shaped and unshaped responses using both the multibody model, the experimental FMI set-up and finally a real world hydraulic crane under slewing motion commanded by an analog Joystick connected by two RF modules 802.15.4 to the IoT device that carry out the convolution sum in real time. Input Shaping improves the performances for all the cases. Full article
(This article belongs to the Section Internet of Things)
Show Figures

Figure 1

Back to TopTop