Sign in to use this feature.

Years

Between: -

Subjects

remove_circle_outline
remove_circle_outline
remove_circle_outline
remove_circle_outline

Journals

Article Types

Countries / Regions

Search Results (3)

Search Parameters:
Keywords = server-aided verification

Order results
Result details
Results per page
Select all
Export citation of selected articles as:
19 pages, 2797 KB  
Article
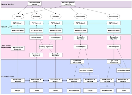
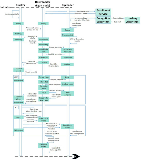
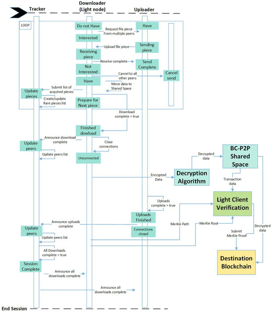
A Framework for Full Decentralization in Blockchain Interoperability
by Seth Djanie Kotey, Eric Tutu Tchao, Andrew Selasi Agbemenu, Abdul-Rahman Ahmed and Eliel Keelson
Sensors 2024, 24(23), 7630; https://doi.org/10.3390/s24237630 - 29 Nov 2024
Cited by 2 | Viewed by 2657
Abstract
Blockchain interoperability is one of the major challenges that has sprung up with the advancement of blockchain technology. A vast number of blockchains has been developed to aid in the continuous adoption of blockchain technology. These blockchains are developed without a standard protocol, [...] Read more.
Blockchain interoperability is one of the major challenges that has sprung up with the advancement of blockchain technology. A vast number of blockchains has been developed to aid in the continuous adoption of blockchain technology. These blockchains are developed without a standard protocol, therefore making them unable to interoperate with other blockchains directly. In this paper, we present a framework to enable blockchains to interoperate in a decentralized setup. This framework maintains the decentralized property of blockchains. Additionally, an encryption of data is employed in the transfer of data between blockchains with hash-based verification ensuring the integrity of data transferred. Light client verification, based on Simplified Payment Verification, is used as a final security measure to ensure only valid transactions go through consensus to be appended to the destination blockchain. A peer-to-peer network setup modified for use in the proposed framework is also presented. The peer-to-peer setup is tested and compared with a single client–server setup to determine the computational impact it will have when implemented. Full article
(This article belongs to the Section Internet of Things)
Show Figures

Figure 1

26 pages, 5282 KB  
Article
Securing Group Patient Communication in 6G-Aided Dynamic Ubiquitous Healthcare with Real-Time Mobile DNA Sequencing
by Tuan-Vinh Le
Bioengineering 2023, 10(7), 839; https://doi.org/10.3390/bioengineering10070839 - 15 Jul 2023
Cited by 3 | Viewed by 2798
Abstract
(1) Background: With an advanced technique, third-generation sequencing (TGS) provides services with long deoxyribonucleic acid (DNA) reads and super short sequencing time. It enables onsite mobile DNA sequencing solutions for enabling ubiquitous healthcare (U-healthcare) services with modern mobile technology and smart entities in [...] Read more.
(1) Background: With an advanced technique, third-generation sequencing (TGS) provides services with long deoxyribonucleic acid (DNA) reads and super short sequencing time. It enables onsite mobile DNA sequencing solutions for enabling ubiquitous healthcare (U-healthcare) services with modern mobile technology and smart entities in the internet of living things (IoLT). Due to some strict requirements, 6G technology can efficiently facilitate communications in a truly intelligent U-healthcare IoLT system. (2) Research problems: conventional single user–server architecture is not able to enable group conversations where “multiple patients–server” communication or “patient–patient” communication in the group is required. The communications are carried out via the open Internet, which is not a trusted channel. Since heath data and medical information are very sensitive, security and privacy concerns in the communication systems have become extremely important. (3) Purpose: the author aims to propose a dynamic group-based patient-authenticated key distribution protocol for 6G-aided U-healthcare services enabled by mobile DNA sequencing. In the protocol, an authenticated common session key is distributed by the server to the patients. Using the key, patients in a healthcare group are allowed to securely connect with the service provider or with each other for specific purposes of communication. (4) Results: the group key distribution process is protected by a secure three-factor authentication mechanism along with an efficient sequencing-device-based single sign-on (SD-SSO) solution. Based on traceable information stored in the server database, the proposed approach can provide patient-centered services which are available on multiple mobile devices. Security robustness of the proposed protocol is proven by well-known verification tools and a detailed semantic discussion. Performance evaluation shows that the protocol provides more functionality and incurs a reasonable overhead in comparison with the existing works. Full article
(This article belongs to the Special Issue IoT Technology in Bioengineering Applications)
Show Figures

Figure 1

21 pages, 628 KB  
Article
Lightweight and Secure IoT-Based Payment Protocols from an Identity-Based Signature Scheme
by Abubaker Wahaballa
Electronics 2022, 11(21), 3445; https://doi.org/10.3390/electronics11213445 - 25 Oct 2022
Cited by 6 | Viewed by 2561
Abstract
After the great success of mobile wallets, the Internet of Things (IoT) leaves the door wide open for consumers to use their connected devices to access their bank accounts and perform routine banking activities from anywhere, anytime, and with any device. However, consumers [...] Read more.
After the great success of mobile wallets, the Internet of Things (IoT) leaves the door wide open for consumers to use their connected devices to access their bank accounts and perform routine banking activities from anywhere, anytime, and with any device. However, consumers need to feel safe when interacting with IoT-based payment systems, and their personal information should be protected as much as possible. Unlike what is usually found in the literature, in this paper, we introduce two lightweight and secure IoT-based payment protocols based on an identity-based signature scheme. We adopt a server-aided verification technique to construct the first scheme. This technique allows to outsource the heavy computation overhead on the sensor node to a cloud server while maintaining the user’s privacy. The second scheme is built upon a pairing-free ECC-based security protocol to avoid the heavy computational complexity of bilinear pairing operations. The security reduction results of both schemes are held in the Random Oracle Model (ROM) under the discrete logarithm and computational Diffie–Hellman assumptions. Finally, we experimentally compare the proposed schemes against each other and against the original scheme on the most commonly used IoT devices: a smartphone, a smartwatch, and the embedded device Raspberry Pi. Compared with existing schemes, our proposed schemes achieve significant efficiency in terms of communication, computational and storage overheads. Full article
(This article belongs to the Section Computer Science & Engineering)
Show Figures

Figure 1

Back to TopTop