Sign in to use this feature.

Years

Between: -

Subjects

remove_circle_outline
remove_circle_outline
remove_circle_outline

Journals

Article Types

Countries / Regions

Search Results (8)

Search Parameters:
Keywords = senescent retinal pigment epithelial cells

Order results
Result details
Results per page
Select all
Export citation of selected articles as:
15 pages, 1452 KB  
Article
Mitophagy-Inducing Nanocarriers Restore Mitochondrial Quality and Cell Functions in Senescent Retinal Pigment Epithelial Cells
by Rinko Aso, Kohei Shibusawa, Sogo Aoki, Kiyoshi Sato and Hiroyoshi Kawakami
Oxygen 2026, 6(1), 1; https://doi.org/10.3390/oxygen6010001 - 25 Dec 2025
Viewed by 301
Abstract
Age-related macular degeneration (AMD) is an age-associated disease characterized by damage to the central retina and represents a leading cause of acquired blindness, with increasing prevalence in aging populations. However, effective therapeutic options remain limited. The accumulation of dysfunctional mitochondria in retinal pigment [...] Read more.
Age-related macular degeneration (AMD) is an age-associated disease characterized by damage to the central retina and represents a leading cause of acquired blindness, with increasing prevalence in aging populations. However, effective therapeutic options remain limited. The accumulation of dysfunctional mitochondria in retinal pigment epithelial (RPE) cells leads to excessive production of reactive oxygen species (ROS), triggering cellular senescence and cell death that contribute to the pathogenesis of AMD. Therefore, removal of accumulated dysfunctional mitochondria in senescent RPE cells is expected to treat AMD. Herein, we investigated transferrin (Trf)-modified mitophagy-inducing dual-drug nanocarriers (Trf-M-NCs) for the treatment of a senescent RPE cell. To evaluate efficacy, we used sodium iodate-treated ARPE-19 cells. The Trf-M-NCs exhibited significantly higher uptake by ARPE-19 cells than the unmodified M-NCs. Importantly, Trf-M-NC treatment alleviated cellular senescence by restoring the mitochondrial functions. Furthermore, Trf-M-NC treatment not only restored the production of α-ketoglutarate, an essential energy source for photoreceptor cells, but also reduced the secretion of IL-6, a key inflammatory cytokine. These findings suggest that improving mitochondrial quality in RPE cells is a novel and promising therapeutic approach for AMD. Full article
(This article belongs to the Special Issue Feature Papers in Oxygen Volume III)
Show Figures

Figure 1

17 pages, 17985 KB  
Article
Achyranthis radix Extract Enhances Antioxidant Effect of Placenta-Derived Mesenchymal Stem Cell on Injured Human Ocular Cells
by Dae-Hyun Lee, Ji Woong Han, Hyeri Park, Se Jin Hong, Chan-Sik Kim, Young Sook Kim, Ik Soo Lee and Gi Jin Kim
Cells 2024, 13(14), 1229; https://doi.org/10.3390/cells13141229 - 21 Jul 2024
Cited by 3 | Viewed by 2287
Abstract
Age-related ocular diseases such as age-related macular degeneration, glaucoma, and diabetic retinopathy are major causes of irreversible vision impairment in the elderly. Conventional treatments focus on symptom relief and disease slowdown, often involving surgery, but fall short of providing a cure, leading to [...] Read more.
Age-related ocular diseases such as age-related macular degeneration, glaucoma, and diabetic retinopathy are major causes of irreversible vision impairment in the elderly. Conventional treatments focus on symptom relief and disease slowdown, often involving surgery, but fall short of providing a cure, leading to substantial vision loss. Regenerative medicine, particularly mesenchymal stem cells (MSCs), holds promise for ocular disease treatment. This study investigates the synergistic potential of combining placenta-derived MSCs (PD-MSCs) with Achyranthis radix extract (ARE) from Achyranthes japonica to enhance therapeutic outcomes. In a 24-h treatment, ARE significantly increased the proliferative capacity of PD-MSCs and delayed their senescence (* p < 0.05). ARE also enhanced antioxidant capabilities and increased the expression of regeneration-associated genes in an in vitro injured model using chemical damages on human retinal pigment epithelial cell line (ARPE-19) (* p < 0.05). These results suggest that ARE-primed PD-MSC have the capability to enhance the activation of genes associated with regeneration in the injured eye via increasing antioxidant properties. Taken together, these findings support the conclusion that ARE-primed PD-MSC may serve as an enhanced source for stem cell-based therapy in ocular diseases. Full article
(This article belongs to the Special Issue Gene and Cell Therapy in Regenerative Medicine—Second Edition)
Show Figures

Figure 1

17 pages, 4024 KB  
Article
The microRNA Let-7f Induces Senescence and Exacerbates Oxidative Stress in Retinal Pigment Epithelial Cells
by Christina Ortiz, Houda Tahiri, Chun Yang, Claudia Gilbert, Carl Fortin and Pierre Hardy
Antioxidants 2024, 13(6), 646; https://doi.org/10.3390/antiox13060646 - 25 May 2024
Cited by 2 | Viewed by 2143
Abstract
This study aims to investigate the role of microRNA let-7f in the dysfunction and degeneration of retinal pigment epithelium (RPE) cells through the induction of senescence and oxidative stress. Furthermore, we explore whether let-7f inhibition can protect these cells against sodium iodate (SI)-induced [...] Read more.
This study aims to investigate the role of microRNA let-7f in the dysfunction and degeneration of retinal pigment epithelium (RPE) cells through the induction of senescence and oxidative stress. Furthermore, we explore whether let-7f inhibition can protect these cells against sodium iodate (SI)-induced oxidative stress. Oxidative stress and let-7f expression are reciprocally regulated in retinal pigment epithelial cells. Overexpression of let-7f in ARPE-19 cells induced oxidative stress as demonstrated by increased reactive oxygen species (ROS) production as well as senescence. Inhibition of let-7f successfully protected RPE cells from the detrimental effects induced by SI. In addition, let-7f overexpression induced RPE cellular dysfunction by diminishing their migratory capabilities and reducing the phagocytosis of porcine photoreceptor outer segments (POS). Results were further confirmed in vivo by intravitreal injections of SI and let-7f antagomir in C57BL/6 mice. Our results provide strong evidence that let-7f is implicated in the dysfunction of RPE cells through the induction of senescence and oxidative injury. These findings may help to uncover novel and relevant processes in the pathogenesis of dry AMD. Full article
Show Figures

Figure 1

16 pages, 2844 KB  
Article
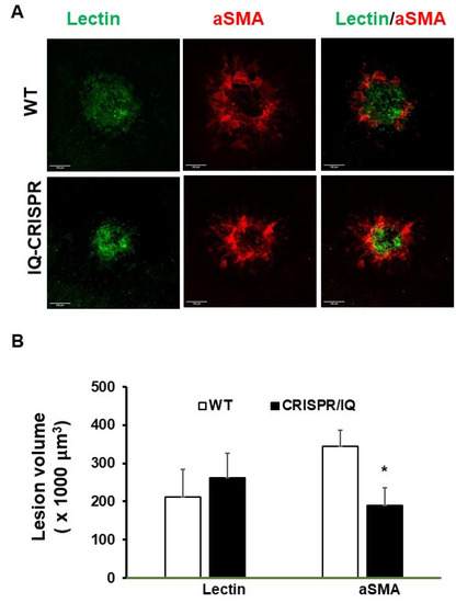
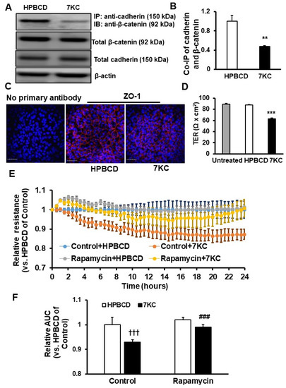
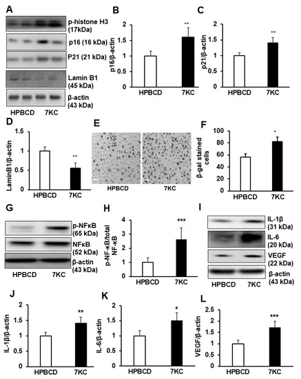
7-Ketocholesterol Promotes Retinal Pigment Epithelium Senescence and Fibrosis of Choroidal Neovascularization via IQGAP1 Phosphorylation-Dependent Signaling
by Haibo Wang, Aniket Ramshekar, Thaonhi Cung, Chris Wallace-Carrete, Chandler Zaugg, Jasmine Nguyen, Gregory J. Stoddard and M. Elizabeth Hartnett
Int. J. Mol. Sci. 2023, 24(12), 10276; https://doi.org/10.3390/ijms241210276 - 17 Jun 2023
Cited by 10 | Viewed by 3402
Abstract
Accumulation of 7-ketocholesterol (7KC) occurs in age-related macular degeneration (AMD) and was found previously to promote fibrosis, an untreatable cause of vision loss, partly through induction of endothelial-mesenchymal transition. To address the hypothesis that 7KC causes mesenchymal transition of retinal pigment epithelial cells [...] Read more.
Accumulation of 7-ketocholesterol (7KC) occurs in age-related macular degeneration (AMD) and was found previously to promote fibrosis, an untreatable cause of vision loss, partly through induction of endothelial-mesenchymal transition. To address the hypothesis that 7KC causes mesenchymal transition of retinal pigment epithelial cells (RPE), we exposed human primary RPE (hRPE) to 7KC or a control. 7KC-treated hRPE did not manifest increased mesenchymal markers, but instead maintained RPE-specific proteins and exhibited signs of senescence with increased serine phosphorylation of histone H3, serine/threonine phosphorylation of mammalian target of rapamycin (p-mTOR), p16 and p21, β-galactosidase labeling, and reduced LaminB1, suggesting senescence. The cells also developed senescence-associated secretory phenotype (SASP) determined by increased IL-1β, IL-6, and VEGF through mTOR-mediated NF-κB signaling, and reduced barrier integrity that was restored by the mTOR inhibitor, rapamycin. 7KC-induced p21, VEGF, and IL-1β were inhibited by an inhibitor of protein kinase C. The kinase regulates IQGAP1 serine phosphorylation. Furthermore, after 7KC injection and laser-induced injury, mice with an IQGAP1 serine 1441-point mutation had significantly reduced fibrosis compared to littermate control mice. Our results provide evidence that age-related accumulation of 7KC in drusen mediates senescence and SASP in RPE, and IQGAP1 serine phosphorylation is important in causing fibrosis in AMD. Full article
(This article belongs to the Section Biochemistry)
Show Figures

Figure 1

19 pages, 1918 KB  
Article
Changes in the Expression Profile of Pyroptosis-Related Genes in Senescent Retinal Pigment Epithelial Cells after Lutein Treatment
by Barbara Strzalka-Mrozik, Marcel Madej, Natalia Kurowska, Celina Kruszniewska-Rajs, Magdalena Kimsa-Dudek, Jolanta Adamska and Joanna Magdalena Gola
Curr. Issues Mol. Biol. 2023, 45(2), 1500-1518; https://doi.org/10.3390/cimb45020097 - 9 Feb 2023
Cited by 10 | Viewed by 3491
Abstract
Retinal pigment epithelium (RPE) is a specialized structure essential for proper vision, which is constantly exposed to oxidative damage. With aging, this damage accumulates within the RPE cells, causing various diseases, including age-related macular degeneration (AMD). Numerous antioxidant substances are used to prevent [...] Read more.
Retinal pigment epithelium (RPE) is a specialized structure essential for proper vision, which is constantly exposed to oxidative damage. With aging, this damage accumulates within the RPE cells, causing various diseases, including age-related macular degeneration (AMD). Numerous antioxidant substances are used to prevent this process in humans, including lutein. This study aims to determine the differences in the expression patterns of pyroptosis genes in senescent human retinal pigment epithelial cell line ARPE-19 exposed to lutein. Changes in the expression of pyroptosis-related genes were assessed by oligonucleotide microarrays, and the results were validated by real-time RT-qPCR. The microarray analysis showed seven transcripts were differentially expressed both in the H2O2-treated cells versus the controls and in the lutein/H2O2-treated cells compared to the H2O2-treated cells (FC > 2.0). Depending on the used lutein, H2O2, or co-treatment of ARPE-19 cells, statistically significant differences in the expression of TXNIP, CXCL8, BAX, and CASP1 genes were confirmed by the RT-qPCR (p < 0.05). A STRING database analysis showed that the proteins encoded by the analyzed genes form a strong interaction network (p < 0.001). These data indicate that lutein modulates the expression level of pyroptosis-related genes, which may be useful for the development of new methods preventing pyroptosis pathway activation in the future. Full article
Show Figures

Figure 1

14 pages, 3602 KB  
Article
PPARδ Inhibits Hyperglycemia-Triggered Senescence of Retinal Pigment Epithelial Cells by Upregulating SIRT1
by Eun Ji Lee, Jun Pil Won, Hyuk Gyoon Lee, Eunsu Kim, Jinwoo Hur, Won Jin Lee, Jung Seok Hwang and Han Geuk Seo
Antioxidants 2022, 11(6), 1207; https://doi.org/10.3390/antiox11061207 - 20 Jun 2022
Cited by 9 | Viewed by 3032
Abstract
Emerging evidence shows that peroxisome proliferator-activated receptor delta (PPARδ) plays a pivotal role in cellular aging. However, its function in retinal disease processes such as hyperglycemia-associated diabetic retinopathy is unclear. Here, we demonstrate that PPARδ inhibits premature senescence of retinal pigment epithelial (RPE) [...] Read more.
Emerging evidence shows that peroxisome proliferator-activated receptor delta (PPARδ) plays a pivotal role in cellular aging. However, its function in retinal disease processes such as hyperglycemia-associated diabetic retinopathy is unclear. Here, we demonstrate that PPARδ inhibits premature senescence of retinal pigment epithelial (RPE) cells induced by high glucose (HG) through SIRT1 upregulation. A specific ligand GW501516-activation of PPARδ suppressed premature senescence and production of reactive oxygen species induced by HG in ARPE-19 cells, a spontaneously arising human RPE cell line. These effects were accompanied by the regulation of the premature senescence-associated genes p53, p21, and SMP-30. Furthermore, GW501516-activated PPARδ almost completely abolished the effects of HG treatment on the formation of phosphorylated H2A histone family member X (γ-H2A.X) foci, a molecular marker of aging. These inhibitory effects of GW501516 were significantly reversed in ARPE-19 cells stably expressing small hairpin RNA targeting PPARδ. Notably, GW501516 significantly increased the mRNA and protein levels of SIRT1, indicating that GW501516-activated PPARδ exerted its beneficial effects through SIRT1. In addition, GW501516 restored HG-suppressed SIRT1 expression, corroborating the role of SIRT1 in the anti-senescence function of PPARδ. The effects of PPARδ on HG-induced premature senescence and the expression of the senescence-associated genes p53, p21, and SMP-30 were mimicked by the SIRT1 activator resveratrol, but blocked by the SIRT1 inhibitor sirtinol. Collectively, these results indicate that GW501516-activated PPARδ inhibits HG-triggered premature senescence of RPE cells by modulating SIRT1 signaling. Full article
(This article belongs to the Special Issue Oxidative Stress and Retinal Diseases)
Show Figures

Graphical abstract

15 pages, 3894 KB  
Article
Cytoprotective Potential of Fucoxanthin in Oxidative Stress-Induced Age-Related Macular Degeneration and Retinal Pigment Epithelial Cell Senescence In Vivo and In Vitro
by Shiu-Jau Chen, Tzer-Bin Lin, Hsien-Yu Peng, Hsiang-Jui Liu, An-Sheng Lee, Cheng-Hsien Lin and Kuang-Wen Tseng
Mar. Drugs 2021, 19(2), 114; https://doi.org/10.3390/md19020114 - 18 Feb 2021
Cited by 41 | Viewed by 6140
Abstract
Oxidative stress is identified as a major inducer of retinal pigment epithelium (RPE) cell dysregulation and is associated with age-related macular degeneration (AMD). The protection of RPE disorders plays an essential role in the pathological progress of retinal degeneration diseases. The pharmacological functions [...] Read more.
Oxidative stress is identified as a major inducer of retinal pigment epithelium (RPE) cell dysregulation and is associated with age-related macular degeneration (AMD). The protection of RPE disorders plays an essential role in the pathological progress of retinal degeneration diseases. The pharmacological functions of fucoxanthin, a characteristic carotenoid, including anti-inflammatory and antioxidant properties, may ameliorate an outstanding bioactivity against premature senescence and cellular dysfunction. This study demonstrates that fucoxanthin protects RPE cells from oxidative stress-induced premature senescence and decreased photoreceptor cell loss in a sodium iodate-induced AMD animal model. Similarly, oxidative stress induced by hydrogen peroxide, nuclear phosphorylated histone (γH2AX) deposition and premature senescence-associated β-galactosidase staining were inhibited by fucoxanthin pretreatment in a human RPE cell line, ARPE-19 cells. Results reveal that fucoxanthin treatment significantly inhibited reactive oxygen species (ROS) generation, reduced malondialdehyde (MDA) concentrations and increased the mitochondrial metabolic rate in oxidative stress-induced RPE cell damage. Moreover, atrophy of apical microvilli was inhibited in cells treated with fucoxanthin after oxidative stress. During aging, the RPE undergoes well-characterized pathological changes, including amyloid beta (Aβ) deposition, beta-site amyloid precursor protein-cleaving enzyme 1 (BACE1) expression and tight junction disruption, which were also reduced in fucoxanthin-treated groups by immunofluorescence. Altogether, pretreatment with fucoxanthin may protect against premature senescence and cellular dysfunction in retinal cells by oxidative stress in experimental AMD animal and human RPE cell models. Full article
Show Figures

Figure 1

19 pages, 18799 KB  
Article
Crosstalk between Long-Term Sublethal Oxidative Stress and Detrimental Inflammation as Potential Drivers for Age-Related Retinal Degeneration
by Lara Macchioni, Davide Chiasserini, Letizia Mezzasoma, Magdalena Davidescu, Pier Luigi Orvietani, Katia Fettucciari, Leonardo Salviati, Barbara Cellini and Ilaria Bellezza
Antioxidants 2021, 10(1), 25; https://doi.org/10.3390/antiox10010025 - 29 Dec 2020
Cited by 21 | Viewed by 3774
Abstract
Age-related retinal degenerations, including age-related macular degeneration (AMD), are caused by the loss of retinal pigmented epithelial (RPE) cells and photoreceptors. The pathogenesis of AMD, deeply linked to the aging process, also involves oxidative stress and inflammatory responses. However, the molecular mechanisms contributing [...] Read more.
Age-related retinal degenerations, including age-related macular degeneration (AMD), are caused by the loss of retinal pigmented epithelial (RPE) cells and photoreceptors. The pathogenesis of AMD, deeply linked to the aging process, also involves oxidative stress and inflammatory responses. However, the molecular mechanisms contributing to the shift from healthy aging to AMD are still poorly understood. Since RPE cells in the retina are chronically exposed to a pro-oxidant microenvironment throughout life, we simulated in vivo conditions by growing ARPE-19 cells in the presence of 10 μM H2O2 for several passages. This long-term oxidative insult induced senescence in ARPE-19 cells without affecting cell proliferation. Global proteomic analysis revealed a dysregulated expression in proteins involved in antioxidant response, mitochondrial homeostasis, and extracellular matrix organization. The analyses of mitochondrial functionality showed increased mitochondrial biogenesis and ATP generation and improved response to oxidative stress. The latter, however, was linked to nuclear factor-κB (NF-κB) rather than nuclear factor erythroid 2–related factor 2 (Nrf2) activation. NF-κB hyperactivation also resulted in increased pro-inflammatory cytokines expression and inflammasome activation. Moreover, in response to additional pro-inflammatory insults, senescent ARPE-19 cells underwent an exaggerated inflammatory reaction. Our results indicate senescence as an important link between chronic oxidative insult and detrimental chronic inflammation, with possible future repercussions for therapeutic interventions. Full article
(This article belongs to the Special Issue Oxidative Stress and Inflammation in Retinal Degeneration)
Show Figures

Figure 1

Back to TopTop