Sign in to use this feature.

Years

Between: -

Subjects

remove_circle_outline
remove_circle_outline
remove_circle_outline
remove_circle_outline
remove_circle_outline
remove_circle_outline
remove_circle_outline
remove_circle_outline
remove_circle_outline

Journals

Article Types

Countries / Regions

Search Results (24)

Search Parameters:
Keywords = self-adapting software engineering

Order results
Result details
Results per page
Select all
Export citation of selected articles as:
29 pages, 2529 KB  
Article
Enhancing Imbalanced Malware Detection via CWGAN-GP-Based Data Augmentation and TextCNN–Transformer Integration
by Luqiao Liu and Liang Wan
Symmetry 2025, 17(12), 2153; https://doi.org/10.3390/sym17122153 - 15 Dec 2025
Viewed by 409
Abstract
With the rapid growth and increasing sophistication of malicious software (malware), traditional detection methods face significant challenges in addressing emerging threats. Machine learning-based detection approaches rely on manual feature engineering, making it difficult for them to adapt to diverse attack patterns. In contrast, [...] Read more.
With the rapid growth and increasing sophistication of malicious software (malware), traditional detection methods face significant challenges in addressing emerging threats. Machine learning-based detection approaches rely on manual feature engineering, making it difficult for them to adapt to diverse attack patterns. In contrast, while deep learning methods can automatically extract features, they remain vulnerable to data imbalance and sample scarcity, which lead to poor detection performance for minority-class samples. To address these issues, this study proposes a semantic data augmentation approach based on a Conditional Wasserstein Generative Adversarial Network with Gradient Penalty (CWGAN-GP), and designs a malware detection model that combines a Text Convolutional Neural Network (TextCNN) with a Transformer Encoder, termed Mal-CGP-TTN. The proposed model establishes a symmetry between local feature extraction and global semantic representation, where the convolutional and attention-based components complement each other to achieve balanced learning. First, the proposed method enriches the semantic diversity of the training data by generating high-quality synthetic samples. Then, it leverages multi-scale convolution and self-attention mechanisms to extract both local and global features of malicious behaviors, thereby enabling hierarchical semantic modeling and accurate classification of malicious activities. Experimental results on two public datasets demonstrate that the proposed method outperforms traditional machine learning and mainstream deep learning models in terms of accuracy, precision, and F1-score. Notably, it achieves substantial improvements in detecting minority-class samples. Full article
(This article belongs to the Section Computer)
Show Figures

Figure 1

46 pages, 6150 KB  
Article
Disciplined Delivery and Organizational Design Maturity: A Socio-Technical Evolutionary Journey
by Miguel A. Oltra-Rodríguez, Paul Stonehouse, Nicolas Afonso-Alonso and Juan A. Holgado-Terriza
Systems 2025, 13(5), 374; https://doi.org/10.3390/systems13050374 - 13 May 2025
Viewed by 2064
Abstract
The increasing digitalization of the world underscores the critical importance of both social and technical aspects in software engineering practice. While prior research links socio-technical congruence (STC) to positive workstream outcomes, the current convergence of digital products, technologies, and social systems introduces novel [...] Read more.
The increasing digitalization of the world underscores the critical importance of both social and technical aspects in software engineering practice. While prior research links socio-technical congruence (STC) to positive workstream outcomes, the current convergence of digital products, technologies, and social systems introduces novel and often unpredictable results, driven by the complex interplay of leadership, organizational culture, and software engineering practices operating as a complex adaptive system (CAS). This paper proposes a novel model for adopting socio-cultural practices to bridge the social and technical divide through the lens of STC. The innovation of the model lies in its socio-technical evolutionary journey, built upon dual systems: (1) an analytical System-I focused on enhancing robustness via compliance with Lean and Agile socio-cultural practices, and (2) a holistic System-II emphasizing resilience through an acceptance of interdependence of system actors that requires sense-making techniques. A methodology based on this model was piloted across six case studies: three in an Enterprise IT organization and three in two business units undergoing transformations on Lean and Agile plus DevOps adoption. System-I’s robustness was evaluated through surveys and structured STC maturity assessments (self and guided ones). System-II employed sense-making techniques to foster resilience within the system of work (SoW), laying the groundwork for their evolutionary journeys. The findings reveal a significant need for greater alignment between management (as transformation agents) and software engineering practices. However, the study suggests actionable guidelines, grounded in new principles and mental models for operating within a CAS, to cultivate enhanced resilience and robustness in a VUCA world. Full article
(This article belongs to the Section Systems Practice in Social Science)
Show Figures

Figure 1

25 pages, 3862 KB  
Article
Generic Architecture for Self-Organized Adaptive Platform System of Systems
by Miri Sitton, Rozi Alon and Yoram Reich
Systems 2025, 13(5), 368; https://doi.org/10.3390/systems13050368 - 12 May 2025
Cited by 1 | Viewed by 1651
Abstract
Future systems of systems (SoSs) must adapt rapidly to evolving environments and stakeholder needs, yet conventional system engineering approaches often lack the flexibility to accommodate such change without costly re-engineering. Addressing this gap, this study proposes a novel, generic architecture model for self-organized [...] Read more.
Future systems of systems (SoSs) must adapt rapidly to evolving environments and stakeholder needs, yet conventional system engineering approaches often lack the flexibility to accommodate such change without costly re-engineering. Addressing this gap, this study proposes a novel, generic architecture model for self-organized adaptive platform SoSs, emphasizing a modular, layered structure that enables dynamic integration and reconfiguration of sub-units for diverse missions. The research is grounded in a comprehensive review of complex SoS theory and platform system design, focusing on physical platforms with central management. Methodologically, this study develops a logical architecture for electronics and software, detailing the roles and interactions of each architectural layer and component. The model’s efficacy is demonstrated through its application to the F-35 Joint Strike Fighter, where it identified opportunities to enhance the aircraft’s adaptability and self-organization. Results indicate that early adoption of this generic architecture can significantly reduce design and redesign costs, prevent over-specification, and promote lifecycle adaptability across various platform types—including land, air, and sea systems. The proposed architecture thus offers a robust foundation for future adaptive SoSs, supporting efficient evolution in response to unpredictable operational demands. Full article
(This article belongs to the Special Issue System of Systems Engineering)
Show Figures

Figure 1

19 pages, 1312 KB  
Article
The Role of e-Learning Platforms in a Sustainable Higher Education: A Cross-Continental Analysis of Impact and Utility
by Cristina Gavrus, Ioana Madalina Petre and Dana Adriana Lupșa-Tătaru
Sustainability 2025, 17(7), 3032; https://doi.org/10.3390/su17073032 - 28 Mar 2025
Cited by 2 | Viewed by 3406
Abstract
The development of higher education worldwide must be integrated in the context of sustainable development in order to ensure environmental sustainability, social sustainability, and economic sustainability. Knowing that the digitalization process within higher education institutions is continuously expanding, while the digital tools and [...] Read more.
The development of higher education worldwide must be integrated in the context of sustainable development in order to ensure environmental sustainability, social sustainability, and economic sustainability. Knowing that the digitalization process within higher education institutions is continuously expanding, while the digital tools and online learning environments enhance accessibility, flexibility, and efficiency, the purpose of the present paper is to highlight how the use of e-Learning platforms can help sustainable education development from the point of view of students from two universities: a university from Romania and a university from the USA. In order to reach this objective, a quantitative research method was used, aiming to identify the students’ opinion on a series of facilities offered by e-Learning platforms that serve as the learning process. Data processing and analysis were conducted by means of specific tests supplied by the SPSS software. The obtained results showed that Moodle users spend approximately 26% more time on the platform than Blackboard users, with a small effect size (d = 0.284), while non-engineering students spend approximately 45% more time on the e-learning platform than engineering students, also with a small effect size (d = 0.458). The evaluation of the efficacy of different educational resources varies based on the e-learning platform used, with a large effect size found for editable files (d = 1.017) and PPT or similar formats (d = 1.2). Also, the efficacy of various applications on the e-learning platform varies by platform type, with a large effect size observed for two-way student–teacher communication (d = 0.819), self-assessment grid tests with immediate feedback (d = 1.072), synchronous online meetings with teachers (d = 1.117), and access to information from previous years (d = 0.89). We conclude that institutions should prioritize platform adaptability and student engagement strategies when implementing e-learning solutions for sustainable development. Full article
Show Figures

Figure 1

20 pages, 533 KB  
Review
A Systematic Literature Review of Soft Skills in Information Technology Education
by Farhad Sadik Mohammed and Fezile Ozdamli
Behav. Sci. 2024, 14(10), 894; https://doi.org/10.3390/bs14100894 - 2 Oct 2024
Cited by 17 | Viewed by 11452
Abstract
This research addresses the importance of the soft skills approach, which encompasses problem-solving, collaboration, interpersonal and communication skills for higher education in the information technology (IT) field. IT graduate students continue to face difficulties in meeting the employability criteria of the global information [...] Read more.
This research addresses the importance of the soft skills approach, which encompasses problem-solving, collaboration, interpersonal and communication skills for higher education in the information technology (IT) field. IT graduate students continue to face difficulties in meeting the employability criteria of the global information technology sector due to mismatching capabilities, such as the discrepancy between the technical knowledge obtained in academia and the practical skills expected by employers. This systematic literature review used PRISMA guidelines for data collection. Papers were examined using the inclusion–exclusion criteria, which included concentrating on full-text studies about soft skills in higher education published in English between 2018 and 2024. The keywords used by the inclusion and exclusion criteria are soft skills, higher education, university, undergraduate, graduate, IT, information technology, software, computer science, programming, information systems and IS. The SCOPUS search engine platform found 2088 documents, and the (WOS) database obtained 1383 documents. To comprehend the significance of soft skills in the field and its effect on graduates’ employability, 69 papers were carefully examined. The rapid change following Industrial Revolution 4.0 has transformed the working environment, challenging new IT graduates to be competent in the working environment. This study highlights the importance of soft skills and self-awareness in university education, revealing that current curricula must adapt to the rapidly changing job market, especially post Industry 4.0. The literature review indicates that despite high technical competence, graduates lack essential soft skills like communication, teamwork, and problem-solving, creating a gap between new graduates and industry expectations. Hopefully, this study’s results will contribute to understanding the functionality and necessity of soft skills in the behavioral sciences literature. To bridge the skills gap between industry demands and technical proficiency, academic institutions should incorporate creative teaching approaches prioritizing soft skills like problem-solving, teamwork, and communication. Universities, recent graduates, and companies must work together to modify courses to meet the needs of a job market that is changing quickly. Full article
(This article belongs to the Special Issue Psychoeducation and Early Intervention)
Show Figures

Figure 1

18 pages, 7690 KB  
Article
Conjugate Heat Transfer Advancements and Applications in Aerospace Engine Technology
by Hao Zha, Yaqian Xu, Zhigong Tang, Bin Li and Dongzhi Wang
Appl. Sci. 2024, 14(9), 3556; https://doi.org/10.3390/app14093556 - 23 Apr 2024
Cited by 4 | Viewed by 3478
Abstract
Over the past few decades, conjugate heat transfer (CHT) technology has been instrumental in predicting temperature fields within aerospace engines, guiding engine design with its predictive capabilities. This paper comprehensively surveys the foundational technologies of CHT and their applications in engine design, backed [...] Read more.
Over the past few decades, conjugate heat transfer (CHT) technology has been instrumental in predicting temperature fields within aerospace engines, guiding engine design with its predictive capabilities. This paper comprehensively surveys the foundational technologies of CHT and their applications in engine design, backed by an extensive literature review. A novel coupling iteration methodology, su-F-TFTB, was proposed. Following this, it introduced grid splicing technology tailored for heat flux conservation, which significantly enhances the adaptability of CHT grids. Ultimately, this study employed the self-developed Aerospace Engine Numerical Simulation (AENS v4.0.1) software to perform CHT analyses on NASA-C3X turbine blades equipped with ten radial cooling systems. A comparative analysis of pressure distributions across various density meshes was undertaken to affirm mesh independence. Furthermore, the impacts of the Spalart–Allmaras (SA) one-equation model and k–ω Shear Stress Transport (SST) two-equation model on the temperature distribution in conjugate heat transfer were investigated. The results indicated that the k–ω SST model exhibited superior performance, aligning closely with NASA experimental data. This validation confirmed the effectiveness of the software. Full article
(This article belongs to the Topic Advanced Heat and Mass Transfer Technologies)
Show Figures

Figure 1

26 pages, 1118 KB  
Article
Variability Management in Self-Adaptive Systems through Deep Learning: A Dynamic Software Product Line Approach
by Oscar Aguayo, Samuel Sepúlveda and Raúl Mazo
Electronics 2024, 13(5), 905; https://doi.org/10.3390/electronics13050905 - 27 Feb 2024
Cited by 2 | Viewed by 2355
Abstract
Self-adaptive systems can autonomously adjust their behavior in response to environmental changes. Nowadays, not only can these systems be engineered individually, but they can also be conceived as members of a family based on the approach of dynamic software product lines. Through systematic [...] Read more.
Self-adaptive systems can autonomously adjust their behavior in response to environmental changes. Nowadays, not only can these systems be engineered individually, but they can also be conceived as members of a family based on the approach of dynamic software product lines. Through systematic mapping, we build on the identified gaps in the variability management of self-adaptive systems; we propose a framework that improves the adaptive capability of self-adaptive systems through feature model generation, variation point generation, the selection of a variation point, and runtime variability management using deep learning and the monitor–analysis–plan–execute–knowledge (MAPE-K) control loop. We compute the permutation of domain features and obtain all the possible variation points that a feature model can possess. After identifying variation points, we obtain an adaptation rule for each variation point of the corresponding product line through a two-stage training of an artificial neural network. To evaluate our proposal, we developed a test case in the context of an air quality-based activity recommender system, in which we generated 11 features and 32 possible variations. The results obtained with the proof of concept show that it is possible to manage identifying new variation points at runtime using deep learning. Future research will employ generating and building variation points using artificial intelligence techniques. Full article
(This article belongs to the Special Issue Machine Learning Methods in Software Engineering)
Show Figures

Figure 1

16 pages, 5771 KB  
Article
An Intelligent Water Monitoring IoT System for Ecological Environment and Smart Cities
by Shih-Lun Chen, He-Sheng Chou, Chun-Hsiang Huang, Chih-Yun Chen, Liang-Yu Li, Ching-Hui Huang, Yu-Yu Chen, Jyh-Haw Tang, Wen-Hui Chang and Je-Sheng Huang
Sensors 2023, 23(20), 8540; https://doi.org/10.3390/s23208540 - 18 Oct 2023
Cited by 26 | Viewed by 8008
Abstract
Global precipitation is becoming increasingly intense due to the extreme climate. Therefore, creating new technology to manage water resources is crucial. To create a sustainable urban and ecological environment, a water level and water quality control system implementing artificial intelligence is presented in [...] Read more.
Global precipitation is becoming increasingly intense due to the extreme climate. Therefore, creating new technology to manage water resources is crucial. To create a sustainable urban and ecological environment, a water level and water quality control system implementing artificial intelligence is presented in this research. The proposed smart monitoring system consists of four sensors (two different liquid level sensors, a turbidity and pH sensor, and a water oxygen sensor), a control module (an MCU, a motor, a pump, and a drain), and a power and communication system (a solar panel, a battery, and a wireless communication module). The system focuses on low-cost Internet of Things (IoT) devices along with low power consumption and high precision. This proposal collects rainfall from the preceding 10 years in the application region as well as the region’s meteorological bureau’s weekly weather report and uses artificial intelligence to compute the appropriate water level. More importantly, the adoption of dynamic adjustment systems can reserve and modify water resources in the application region more efficiently. Compared to existing technologies, the measurement approach utilized in this study not only achieves cost savings exceeding 60% but also enhances water level measurement accuracy by over 15% through the successful implementation of water level calibration decisions utilizing multiple distinct sensors. Of greater significance, the dynamic adjustment systems proposed in this research offer the potential for conserving water resources by more than 15% in an effective manner. As a result, the adoption of this technology may efficiently reserve and distribute water resources for smart cities as well as reduce substantial losses caused by anomalous water resources, such as floods, droughts, and ecological concerns. Full article
Show Figures

Figure 1

20 pages, 5046 KB  
Article
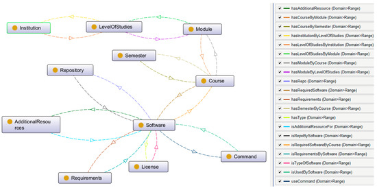
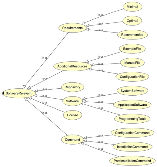
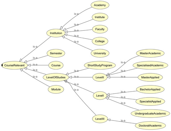
Ontology Development for Creating Identical Software Environments to Improve Learning Outcomes in Higher Education Institutions
by Predrag Stolic, Danijela Milosevic, Zoran Stevic and Ilija Radovanovic
Electronics 2023, 12(14), 3057; https://doi.org/10.3390/electronics12143057 - 12 Jul 2023
Cited by 5 | Viewed by 2362
Abstract
Students engage in remote learning within a diverse computer environment. While virtual machines can address the challenges posed by heterogeneity, there remain unresolved issues, particularly related to the complexity of software management. An imperative is to discover an automated solution that facilitates the [...] Read more.
Students engage in remote learning within a diverse computer environment. While virtual machines can address the challenges posed by heterogeneity, there remain unresolved issues, particularly related to the complexity of software management. An imperative is to discover an automated solution that facilitates the creation of consistent software environments for educational purposes. This paper introduces ontology engineering principles as a means to tackle the complexities associated with software management. A suitable ontology is developed using OWL syntax, integrating knowledge pertaining to the required software within a specific academic domain. The practical applicability of this knowledge is enabled through the implementation of dedicated SPARQL queries within a Python program. The effectiveness of the automated solution in achieving identical software environments is verified through testing, conducted in both controlled laboratory settings and by students themselves, thus simulating authentic teaching scenarios. The solution not only adheres to the principles of reusability but can also be adapted or integrated into existing ontologies. Furthermore, it presents an opportunity to create automated and self-adjusting virtual machines, offering significant potential for educational and other domains. Full article
(This article belongs to the Section Computer Science & Engineering)
Show Figures

Figure 1

22 pages, 4745 KB  
Article
Modeling, Simulation, and Performance Analysis of a Liquid-Infill Tunable Window
by Xiaodong Wang, Yinan Yang, Xiaoyu Li and Chunying Li
Sustainability 2022, 14(23), 15968; https://doi.org/10.3390/su142315968 - 30 Nov 2022
Cited by 8 | Viewed by 2061
Abstract
Solar shading is important in buildings for better indoor thermal/light environment and energy conservation, especially in the tropical region. Compared with conventional windows with additional fixed shading devices, windows with adaptive self-shading functions take up less space and require less management labor. The [...] Read more.
Solar shading is important in buildings for better indoor thermal/light environment and energy conservation, especially in the tropical region. Compared with conventional windows with additional fixed shading devices, windows with adaptive self-shading functions take up less space and require less management labor. The present investigation focuses on a compact liquid-infill tunable window, which can provide adaptive shading with colored liquid-infill according to the surrounding environment. The numerical model of the liquid-infill tunable window was established on the basis of the law of energy and mass conservation, which enabled prediction of the adaptive response of the window under different boundary conditions. Then the thermal performance of this innovative window was analyzed in comparison with triple-layered clear glass windows. Influences of solar radiation level, incident angle, and ambient temperature were taken into consideration. The window was proven to be efficient in reducing indoor heat gain in the cooling season under strong solar radiation. With an 60° incident angle, the total indoor heat gain through window can be reduced by 1.60–8.33%. In the future, the established numerical model may be inserted into existing building simulation software as an energy-efficient window module to evaluate its energy and economic performance. The present study may inspire architectures and engineers in the design of near-zero energy and/or carbon neutral buildings. Full article
(This article belongs to the Special Issue Built Environment and Sustainability)
Show Figures

Figure 1

24 pages, 16036 KB  
Article
Design and Performance Analysis of a Staggered Vernier Generator for Wave Power Generation
by Zhongyue Lu, Guoheng Wu, Mangkuan Wang, Zirong Luo and Jianzhong Shang
J. Mar. Sci. Eng. 2022, 10(8), 1156; https://doi.org/10.3390/jmse10081156 - 21 Aug 2022
Viewed by 2829
Abstract
In this paper, a staggered vernier generator suitable for a counter-rotating self-adaptable WEC is proposed to meet the energy demand of the small-scale engineering equipment in the deep sea. According to the vernier effect of the magnetic gear, the generator modulates the low-order [...] Read more.
In this paper, a staggered vernier generator suitable for a counter-rotating self-adaptable WEC is proposed to meet the energy demand of the small-scale engineering equipment in the deep sea. According to the vernier effect of the magnetic gear, the generator modulates the low-order rotating magnetic field generated by the rotation of the low-speed permanent magnet rotor into a high-order magnetic field rotating at a high speed, thereby realizing the acceleration of the generator magnetic field. A staggered structure permanent magnet vernier generator with 18 teeth/28 poles is designed. The main magnetic flux path on the staggered structure in the staggered vernier generator is analyzed, and the air-gap magnetic field distribution of the generator is analyzed with the help of numerical simulation software. The influence of different design parameters on the vernier generator is discussed. The staggered vernier structure can improve the main magnetic flux of the generator, reduce the magnetic flux leakage, and improve the performance of the generator without adding additional structures and materials. Full article
(This article belongs to the Section Marine Energy)
Show Figures

Figure 1

39 pages, 10006 KB  
Article
SRE_BBC: A Self-Adaptive Security Enabled Requirements Engineering Approach for SLA Smart Contracts in Blockchain-Based Cloud Systems
by Irish Singh and Seok-Won Lee
Sensors 2022, 22(10), 3903; https://doi.org/10.3390/s22103903 - 21 May 2022
Cited by 3 | Viewed by 3596
Abstract
Current blockchain-based cloud (BBC) systems have several security vulnerabilities regarding smart contracts (SC), and several attacks have been reported recently. The SC development lacks standard design processes that follow software lifecycle principles to model secure SC. Secondly, the security mechanisms in the SC [...] Read more.
Current blockchain-based cloud (BBC) systems have several security vulnerabilities regarding smart contracts (SC), and several attacks have been reported recently. The SC development lacks standard design processes that follow software lifecycle principles to model secure SC. Secondly, the security mechanisms in the SC are not constantly evolved to resist evolving adversary attacks. BBC systems lack self-adaptive security capability to make spontaneous decisions when adversarial attacks are encountered. To build a self-adaptive secure BBC system that follows standard software development lifecycle principles to model secure SC, we propose the so-called self-adaptive security RE_BBC framework. The framework would utilize the MAPE-BBC adaptation loop to make decisions internally based on the threat models, goal models, and service level agreement (SLA) SC security specifications. The framework identifies vulnerabilities and threats and takes precautionary measures using self-adaptive SC agents. We validated the proposed methodology theoretically and empirically, and statistically proved the research questions and hypothesis using the t-test and Mann–Whitney U test. Subsequently, we compare our proposed approach with the Security Quality Requirements Engineering approach (SQUARE). The feasibility results and the replicated study results indicate that the proposed approach outperformed the SQUARE approach in terms of artifacts quality, self-adaptive security evaluation quality, efficiency in response time, complexity, and usefulness of the proposed approach for the Healthcare Data Management (HDM) system. SC security developers can immensely benefit from our proposed methodology. They need not reengineer SC from scratch; depending on their security needs and plan, the contract can be adapted to execute a new plan. Full article
(This article belongs to the Special Issue Security and Privacy in Cloud Computing Environment)
Show Figures

Figure 1

20 pages, 5464 KB  
Article
Osmotic Message-Oriented Middleware for Internet of Things
by Islam Gamal, Hala Abdel-Galil and Atef Ghalwash
Computers 2022, 11(4), 56; https://doi.org/10.3390/computers11040056 - 15 Apr 2022
Cited by 6 | Viewed by 4553
Abstract
IoT is a trending computational concept that converts almost everything in modern life into a smart thing in various innovational and outstanding approaches. Smart homes, connected cities, autonomous vehicles, industrial automation, and smart healthcare that allows doctors to perform a patient examination and [...] Read more.
IoT is a trending computational concept that converts almost everything in modern life into a smart thing in various innovational and outstanding approaches. Smart homes, connected cities, autonomous vehicles, industrial automation, and smart healthcare that allows doctors to perform a patient examination and enable executing a remote surgery are now applicable through the smart connected things. Moreover, the recent IoT analytics report expects the universal number of connected IoT things to grow by 9%, to 12.3 billion operating terminals. It is expected that there will be more than 27 billion IoT live connections by 2025. In this paper, we present osmotic message-oriented middleware, introducing an end-to-end IoT platform to federate the dynamic orchestration process of resources across different heterogeneous types of devices belonging to physical and virtual infrastructures (e.g., edge, fog, and cloud layers); the orchestration process follows the osmotic computing concepts represented as the self-adaptive MAPE-K model, which maintains/adopts itself on the runtime through feedback loops from the provisioning engine, which collects the node’s hardware and software performance matrices. Accordingly, the orchestration process utilizes the optimized dynamic Hungarian algorithm to solve the MELs’ assignment problem based on the vibrant runtime provisioning data. The implemented middleware prototype is tested on both simulated and real-life environments to validate the architecture hypothesis of running an efficient, robust, elastic, and cost-efficient end-to-end osmotic IoT ecosystem, which unlocks a new implementation model for the IoT numerous domains. Full article
(This article belongs to the Section Internet of Things (IoT) and Industrial IoT)
Show Figures

Figure 1

16 pages, 10882 KB  
Article
Digital Technologies for Innovative Mental Health Rehabilitation
by Rui Pedro Lopes, Bárbara Barroso, Leonel Deusdado, André Novo, Manuel Guimarães, João Paulo Teixeira and Paulo Leitão
Electronics 2021, 10(18), 2260; https://doi.org/10.3390/electronics10182260 - 14 Sep 2021
Cited by 30 | Viewed by 7193
Abstract
Schizophrenia is a chronic mental illness, characterized by the loss of the notion of reality, failing to distinguish it from the imaginary. It affects the patient in life’s major areas, such as work, interpersonal relationships, or self-care, and the usual treatment is performed [...] Read more.
Schizophrenia is a chronic mental illness, characterized by the loss of the notion of reality, failing to distinguish it from the imaginary. It affects the patient in life’s major areas, such as work, interpersonal relationships, or self-care, and the usual treatment is performed with the help of anti-psychotic medication, which targets primarily the hallucinations, delirium, etc. Other symptoms, such as the decreased emotional expression or avolition, require a multidisciplinary approach, including psychopharmacology, cognitive training, and many forms of therapy. In this context, this paper addresses the use of digital technologies to design and develop innovative rehabilitation techniques, particularly focusing on mental health rehabilitation, and contributing for the promotion of well-being and health from a holistic perspective. In this context, serious games and virtual reality allows for creation of immersive environments that contribute to a more effective and lasting recovery, with improvements in terms of quality of life. The use of machine learning techniques will allow the real-time analysis of the data collected during the execution of the rehabilitation procedures, as well as enable their dynamic and automatic adaptation according to the profile and performance of the patients, by increasing or reducing the exercises’ difficulty. It relies on the acquisition of biometric and physiological signals, such as voice, heart rate, and game performance, to estimate the stress level, thus adapting the difficulty of the experience to the skills of the patient. The system described in this paper is currently in development, in collaboration with a health unit, and is an engineering effort that combines hardware and software to develop a rehabilitation tool for schizophrenic patients. A clinical trial is also planned for assessing the effectiveness of the system among negative symptoms in schizophrenia patients. Full article
Show Figures

Figure 1

16 pages, 3204 KB  
Article
A High-Accuracy and Power-Efficient Self-Optimizing Wireless Water Level Monitoring IoT Device for Smart City
by Tsun-Kuang Chi, Hsiao-Chi Chen, Shih-Lun Chen and Patricia Angela R. Abu
Sensors 2021, 21(6), 1936; https://doi.org/10.3390/s21061936 - 10 Mar 2021
Cited by 7 | Viewed by 3728
Abstract
In this paper, a novel self-optimizing water level monitoring methodology is proposed for smart city applications. Considering system maintenance, the efficiency of power consumption and accuracy will be important for Internet of Things (IoT) devices and systems. A multi-step measurement mechanism and power [...] Read more.
In this paper, a novel self-optimizing water level monitoring methodology is proposed for smart city applications. Considering system maintenance, the efficiency of power consumption and accuracy will be important for Internet of Things (IoT) devices and systems. A multi-step measurement mechanism and power self-charging process are proposed in this study for improving the efficiency of a device for water level monitoring applications. The proposed methodology improved accuracy by 0.16–0.39% by moving the sensor to estimate the distance relative to different locations. Additional power is generated by executing a multi-step measurement while the power self-optimizing process used dynamically adjusts the settings to balance the current of charging and discharging. The battery level can efficiently go over 50% in a stable charging simulation. These methodologies were successfully implemented using an embedded control device, an ultrasonic sensor module, a LORA transmission module, and a stepper motor. According to the experimental results, the proposed multi-step methodology has the benefits of high accuracy and efficient power consumption for water level monitoring applications. Full article
(This article belongs to the Special Issue Perceptual Deep Learning in Image Processing and Computer Vision)
Show Figures

Figure 1

Back to TopTop