Sign in to use this feature.

Years

Between: -

Subjects

remove_circle_outline
remove_circle_outline
remove_circle_outline
remove_circle_outline
remove_circle_outline

Journals

Article Types

Countries / Regions

Search Results (8)

Search Parameters:
Keywords = self- vs. external-regulation

Order results
Result details
Results per page
Select all
Export citation of selected articles as:
38 pages, 1281 KB  
Article
Socio-Technical Transitions: Dynamic Interactions Between Actors and Regulatory Responses in Regulatory Sandboxes
by Youngdae Kim and Keuntae Cho
Sustainability 2026, 18(3), 1345; https://doi.org/10.3390/su18031345 - 29 Jan 2026
Viewed by 481
Abstract
This study draws on socio-technical transition theory to examine how multi-actor dynamics among producers, consumers, and the media within an experimental niche—Korea’s regulatory sandbox—shape policy responsiveness and the regulatory speed of governmental responses to emerging technologies, thereby influencing socio-technical transitions. We construct a [...] Read more.
This study draws on socio-technical transition theory to examine how multi-actor dynamics among producers, consumers, and the media within an experimental niche—Korea’s regulatory sandbox—shape policy responsiveness and the regulatory speed of governmental responses to emerging technologies, thereby influencing socio-technical transitions. We construct a longitudinal dataset of 2136 sandbox approvals between 2019 and 2025 and 1374 cases in which related legal or administrative adjustments have been completed. Changes in actor couplings before and after sandbox approval are first assessed using Pearson correlation analysis, while temporal lead–lag relationships are identified via vector autoregression (VAR) and Granger causality tests. Building on these dynamic analyses, the study subsequently investigates the determinants of regulatory response speed using ordered logistic regression, incorporating government policy orientation (progressive vs. conservative) as a moderating variable. The results show, first, that the strong producer–consumer coupling observed prior to sandbox approval weakens afterwards, whereas the consumer–media linkage becomes substantially stronger. Second, the time-series analysis of technologies within the regulatory sandbox reveals a typical technology-push pattern and a self-reinforcing feedback loop. Specifically, producer activity initiates the signal sequence, preceding consumer reactions; subsequently, media coverage significantly drives consumer engagement, and the resulting increase in consumer attention, in turn, stimulates further media coverage. Third, in the ordered logit model, media activity accelerates legal and regulatory reform, whereas consumer activity acts as a delaying factor, with producer activity showing no significant direct effect. Finally, government policy orientation systematically moderates the magnitude and direction of these effects. Overall, the study proposes an actor-centered mechanism in which learning generated in the sandbox is externalized through consumer–media channels and translated into regulatory pacing. Based on these findings, we derive practical implications for firms and regulators regarding proactive media engagement, transparent use of evidence, institutionalized channels for consumer input, and robust feedback standards that support sustainable commercialization of emerging technologies. Full article
(This article belongs to the Special Issue Environmental Planning and Governance for Sustainable Cities)
Show Figures

Figure 1

17 pages, 934 KB  
Article
Saudi Medical Appointments and Referrals Center (SMARC) Performance Dynamic: A Comparative National Analysis of 2023–2024 Against Baseline Metrics
by Abdullah A. Alharbi, Ahmad Y. Alqassim, Meshary S. Binhotan, Mohammed A. Muaddi, Ali K. Alsultan, Mohammed S. Arafat, Abdulrahman Aldhabib, Yasser A. Alaska, Eid B. Alwahbi, Aidrous M. Ali, Mohammed K. Alabdulaali and Nawfal A. Aljerian
Healthcare 2025, 13(16), 1945; https://doi.org/10.3390/healthcare13161945 - 8 Aug 2025
Viewed by 2709
Abstract
Background/Objectives: Saudi Arabia implemented the Saudi Medical Appointments and Referrals Centre (SMARC) e-referral system to coordinate patient transfers and enhance healthcare access across the country. This nationwide system was established to improve coordination between healthcare facilities and provide timely access to specialized services. [...] Read more.
Background/Objectives: Saudi Arabia implemented the Saudi Medical Appointments and Referrals Centre (SMARC) e-referral system to coordinate patient transfers and enhance healthcare access across the country. This nationwide system was established to improve coordination between healthcare facilities and provide timely access to specialized services. SMARC operates as a centralized coordination hub connecting secondary and tertiary care facilities across all specialties nationwide. This study evaluates SMARC’s evolution since 2020–2021 and efficiency improvements through 2023–2024 after major expansion efforts. Methods: This retrospective analysis examined 755,145 e-referrals across all 13 administrative regions of Saudi Arabia during 2023–2024. The study analyzed data extracted from the SMARC database covering two consecutive years. Outcomes assessed included acceptance rates, referral destinations (internal within the same region vs. external to other regions), and factors associated with system performance. Results: The total volume of e-referrals through SMARC increased substantially by 19.34% to 755,145 in 2023–2024. Acceptance rates for referrals improved markedly from 74.13% to 90.19% over this period. The proportion of internal referrals increased from 80.13% of total referrals to 87.52%. In contrast, external referrals to other regions declined from 19.87% to 12.48% of the total. Critical care referrals (ICU, CCU, NICU, PICU) decreased from 12.39% to 9.91%. Referrals for life-saving emergency conditions showed a noticeable decrease from 6.65% to 2.18%. Referrals to hospital outpatient departments (OPD) also showed an increase from 48.07% to 66.66% of total referrals. Conclusions: SMARC demonstrated considerable improvements in key metrics including referral acceptance rates and growth in regional self-sufficiency. This progress is associated with the Kingdom’s goals for advancing its healthcare system under Vision 2030 initiatives. The system has enabled more effective care coordination and access to specialized services across regions. These achievements were observed during a period of significant healthcare infrastructure expansion documented during this period, including growth in specialized centers, increased ICU bed capacity following governmental regulation after the COVID-19 pandemic, and expansion of trained medical subspecialists. Full article
Show Figures

Figure 1

12 pages, 677 KB  
Article
Academic Motivation of Students Experiencing Person-Environment Misfit in Social Work Educational Settings: The Role of Social Dominance Orientation
by Alessio Tesi, Daniela Di Santo and Antonio Aiello
Eur. J. Investig. Health Psychol. Educ. 2024, 14(2), 272-283; https://doi.org/10.3390/ejihpe14020018 - 24 Jan 2024
Cited by 4 | Viewed by 2895
Abstract
Interweaving social dominance, person-environment fit, and self-determination theories, the present study sought to understand whether the attrition between students’ levels of social dominance orientation and the hierarchy-attenuating function of the social work faculty in which they study may influence students’ academic motivational pathways. [...] Read more.
Interweaving social dominance, person-environment fit, and self-determination theories, the present study sought to understand whether the attrition between students’ levels of social dominance orientation and the hierarchy-attenuating function of the social work faculty in which they study may influence students’ academic motivational pathways. A total of 221 undergraduate social work students participated in the study and completed a self-report questionnaire. Participants’ social dominance orientation, person-environment misfit, and academic intrinsic and extrinsic motivation were measured. Results indicated that students’ social dominance orientation was associated with an external rather than an internal regulation of their academic motivation, mediated by their perceived person-environment misfit. For those students who personally support group-based inequalities, exposure to hierarchy-attenuating contexts would lead to regulating their academic behavior toward the pursuit of extrinsic (vs. intrinsic) goals, that is, studying to gain financial benefits and social prestige, in accordance with the pursuit of their beliefs of social dominance. Full article
Show Figures

Figure 1

15 pages, 976 KB  
Article
A Path Analysis Model of Self- vs. Educational-Context- Regulation as Combined Predictors of Well-Being in Spanish College Students
by Claudia López-Madrigal, Javier García-Manglano and Jesús de la Fuente Arias
Int. J. Environ. Res. Public Health 2022, 19(16), 10223; https://doi.org/10.3390/ijerph191610223 - 17 Aug 2022
Cited by 3 | Viewed by 3342
Abstract
Previous literature has established the importance of personal and contextual factors in college students’ trajectories. Following the Self- vs. External-Regulation Behavior Theory (2021) and the 3P Biggs Model, the present study aimed at analyzing a structural linear model that validates the joint effect [...] Read more.
Previous literature has established the importance of personal and contextual factors in college students’ trajectories. Following the Self- vs. External-Regulation Behavior Theory (2021) and the 3P Biggs Model, the present study aimed at analyzing a structural linear model that validates the joint effect of self-regulation, educational context, age, and gender (as personal and contextual presage variables) with other meta-abilities, such as coping strategies, resilience, and positivity (process variables), and specific well-being outcomes, such as flourishing and health (product variables). A sample of 1310 Spanish college students was analyzed, aged 17 to 25, and a cross-sectional study with an ex post facto design was performed. Association and structural equation modeling (SEM) was performed using SPSS software (v.26) and AMOS (v.23). Results show that individual and contextual factors have an important role in the acquisition of psychological competencies in young adults. Self-regulation was proven to be an important meta-ability that predicts personal well-being and behavioral health outcomes. Complementarily, educational context was shown to be an external predictor of other skills, such as problem-focused strategies, and positive outcomes such as flourishing and behavioral health. Practical implications and limitations are discussed. Full article
(This article belongs to the Special Issue Behavioral Health in Adolescence and Young Adults)
Show Figures

Figure 1

16 pages, 1321 KB  
Article
The Influence of Students’ Self-Determination and Personal Achievement Goals in Learning and Engagement: A Mediation Model for Traditional and Nontraditional Students
by Ana Rothes, Marina S. Lemos and Teresa Gonçalves
Educ. Sci. 2022, 12(6), 369; https://doi.org/10.3390/educsci12060369 - 25 May 2022
Cited by 13 | Viewed by 11017
Abstract
Self-determination theory (SDT) and achievement goal theory (AGT) assume that students’ level of self-determination and the goals they pursue in class are important factors in engagement and learning. The aims of this study were to: (1) investigate the links between the students’ types [...] Read more.
Self-determination theory (SDT) and achievement goal theory (AGT) assume that students’ level of self-determination and the goals they pursue in class are important factors in engagement and learning. The aims of this study were to: (1) investigate the links between the students’ types of motivation and personal achievement goals; (2) explore how these two sets of variables relate to learning, engagement, and exploring mediation effects; and (3) understand the specificities of nontraditional students vs. traditional students, regarding the way these variables relate to each other. The study used a sample of 361 Portuguese adult students, 138 traditional (younger than 25 years old), and 223 nontraditional (active adults returning to education, 25 or older). The instruments used were: Self-regulation Questionnaire—Learning, Personal Achievement Goal Orientations Scale, Adult Learning Strategies Evaluation Scale and Behavioral Engagement Questionnaire. Path analysis for the total sample revealed that mastery goals mediated the relationship between autonomous motivation and all educational outcomes, and performance-avoidance goals mediated the relationship between introjected regulation, external regulation, and behavioral and emotional engagement. Multiple-group path analysis revealed a much stronger pattern of relationships for nontraditional students, especially between the SDT and AGT variables. The theoretical and practical implications of the study are discussed. Full article
(This article belongs to the Special Issue Assessment and Evaluation in Higher Education—Series 2)
Show Figures

Figure 1

20 pages, 2421 KB  
Article
Regulation/Non-Regulation/Dys-Regulation of Health Behavior, Psychological Reactance, and Health of University Undergraduate Students
by Mónica Pachón-Basallo, Jesús de la Fuente and María Carmen Gonzáles-Torres
Int. J. Environ. Res. Public Health 2021, 18(7), 3793; https://doi.org/10.3390/ijerph18073793 - 5 Apr 2021
Cited by 20 | Viewed by 4932
Abstract
The Self-Regulation vs. External-Regulation Theory (2017) has postulated a continuum of regulation/non-regulation/dys-regulation that is present both in the individual and in the individual’s context. This gives rise to a behavioral heuristic that can predict and explain other health-related variables, such as psychological reactance [...] Read more.
The Self-Regulation vs. External-Regulation Theory (2017) has postulated a continuum of regulation/non-regulation/dys-regulation that is present both in the individual and in the individual’s context. This gives rise to a behavioral heuristic that can predict and explain other health-related variables, such as psychological reactance and student health. On a voluntary basis, 269 university students completed validated questionnaires on variables of regulation, reactance and health. Using an ex post facto design, we performed correlational analysis and structural linear regression to build a structural equations model (SEM) with acceptable statistical values. The results showed various predicted relationships: self-regulation was associated with and positively predicted self-regulated health behavior; external health-regulating contexts were associated with and positively predicted self-regulated health behavior; non-regulatory and dysregulatory contexts negatively predicted self-regulated health behavior and students’ health itself, as well as positively predicting psychological reactance behavior. Implications are established for explaining variability in general and health-related self-regulation, as well as for intervening in these variables in health programs. Full article
Show Figures

Figure 1

16 pages, 2387 KB  
Article
Longitudinal Changes of Deep and Surface Learning in a Constructivist Pharmacy Curriculum
by Andries S. Koster and Jan D. Vermunt
Pharmacy 2020, 8(4), 200; https://doi.org/10.3390/pharmacy8040200 - 26 Oct 2020
Cited by 9 | Viewed by 3228
Abstract
In the undergraduate Pharmacy program at the department of Pharmaceutical Sciences, Utrecht University, an educational model is used that is aimed at the development of deep and self-regulating learning. It is, however, unknown whether these objectives are realized. The aim of this study [...] Read more.
In the undergraduate Pharmacy program at the department of Pharmaceutical Sciences, Utrecht University, an educational model is used that is aimed at the development of deep and self-regulating learning. It is, however, unknown whether these objectives are realized. The aim of this study was to assess longitudinal changes in processing and regulation strategies of student learning during their progression in the curriculum, that is explicitly based on constructivist principles. Processing strategies (deep vs. stepwise), regulation strategies (self- vs. external), conceptions of learning and orientations to learning were measured with the Inventory of Learning patterns of Students (ILS). Longitudinal data are reported here for students, of which data are available for year 1/2 and year 4/5 (n = 90). The results demonstrate that the use of deep processing (critical thinking in particular, effect size = 0.94), stepwise processing (analyzing in particular, effect size = 0.55) and concrete processing strategies (effect size = 0.78) increases between the bachelor phase (year 1/2) and the master phase (year 4/5). This change is based on the students having a constructivist view about the nature of learning and is mediated through a relatively large increase in the use of self-regulating strategies (effect size = 0.75). We conclude that this six-year undergraduate Pharmacy program effectively stimulates the development of deep and self-regulated learning strategies in pharmacy students. Full article
(This article belongs to the Special Issue Pharmacy Curriculum Development)
Show Figures

Figure 1

17 pages, 635 KB  
Article
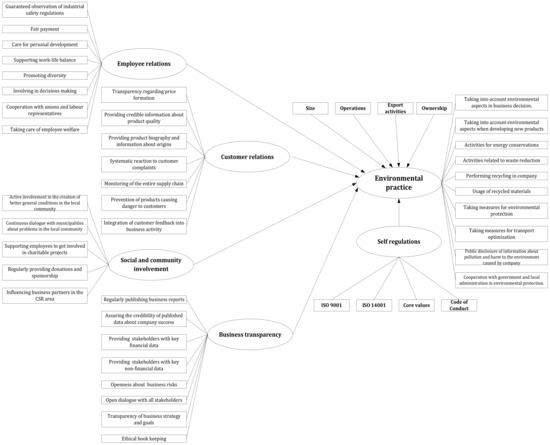
The Factors Affecting the Environmental Practices of Companies: The Case of Serbia
by Ivana Mijatovic, Milica Maricic and Ana Horvat
Sustainability 2019, 11(21), 5960; https://doi.org/10.3390/su11215960 - 25 Oct 2019
Cited by 15 | Viewed by 5142
Abstract
Environmental practices are often considered external to the business, and the impacts of self-regulation and other CSR company practices on environmental practices are important but not fully understood—especially in transitional and developing countries. The aim of this paper is to explore factors that [...] Read more.
Environmental practices are often considered external to the business, and the impacts of self-regulation and other CSR company practices on environmental practices are important but not fully understood—especially in transitional and developing countries. The aim of this paper is to explore factors that influence the environmental practices of companies operating in Serbia. We observed four types of self-regulations (core values, codes of conduct, ISO 9001, and ISO 14001); the level of CSR practices in relationships with employees, customers, the local community, and society, and related to business transparency; as well as company features related to types of operations (manufacturing vs. service), size, and internationalization (multinational ownership and export activities). Based on the SEM analysis of data collected from 178 companies operating in Serbia, the findings showed that smaller, manufacturing companies that applied the observed types of self-regulations, which have a higher level of employee relations and are more social and community involved, are more likely to have higher levels of environmental practice. Among the observed self-regulation types, only ISO 14001 certification proved to have an individual effect on company environmental practices. However, our results also showed that the influence of core values, applied codes of conduct, and ISO 9001 certification cannot be neglected. Full article
Show Figures

Figure 1

Back to TopTop