Sign in to use this feature.

Years

Between: -

Subjects

remove_circle_outline
remove_circle_outline
remove_circle_outline
remove_circle_outline
remove_circle_outline
remove_circle_outline
remove_circle_outline
remove_circle_outline

Journals

Article Types

Countries / Regions

Search Results (13)

Search Parameters:
Keywords = seagoing river

Order results
Result details
Results per page
Select all
Export citation of selected articles as:
17 pages, 1619 KB  
Article
Effects of Tide Dikes on the Distribution and Accumulation Risk of Trace Metals in the Coastal Wetlands of Laizhou Bay, China
by Yuanfen Xia, Xiaofeng Ling, Yan Fang, Zhen Xu, Jiayuan Liu and Fude Liu
Water 2024, 16(22), 3230; https://doi.org/10.3390/w16223230 - 10 Nov 2024
Cited by 2 | Viewed by 1272
Abstract
Tide dikes play a key role in preventing seawater intrusion in coastal regions; however, their effects on trace metal distribution and accumulation remain unclear. This study explored the distribution and enrichment of trace metals (As, Cr, Cu, Ni, Pb, and Zn) inside and [...] Read more.
Tide dikes play a key role in preventing seawater intrusion in coastal regions; however, their effects on trace metal distribution and accumulation remain unclear. This study explored the distribution and enrichment of trace metals (As, Cr, Cu, Ni, Pb, and Zn) inside and outside tide dikes in Laizhou Bay. The accumulative risk of these metals in the two habitats was analyzed by combining their sources. The results show that the average enrichment factor, geological accumulation index, and potential ecological risk index of As in the outside habitat are significantly higher than those in the inside habitat (p < 0.001), which indicates that the tide dike effectively reduces the migration of As from outside to inside habitats. For other trace metals, no statistical differences were found between the two habitats. Based on principal component analysis and redundancy analysis of trace metals and their correlations with soil physicochemical properties, we speculated that Cr and Zn may derive from soil parent material and rock weathering. Cu, Pb, and Ni may be related to atmospheric nitrogen deposition resulting from nearby agricultural activities, and As may come from industrial wastewater or transport through seagoing rivers. The findings suggest that tide dikes effectively block exogenous trace metals but not those from natural sources. Full article
(This article belongs to the Special Issue Water Pollution Control and Ecological Restoration)
Show Figures

Figure 1

13 pages, 8887 KB  
Article
Analysis of Nitrogen and Phosphorus Pollution in Shenzhen Bay over the Past 40 Years
by Yudong Wang, Weiying Feng, Xuxia Li, Huaming Luo, Wang Xu, Xu Xu, Haipeng Wang and Yimeng Chen
Water 2024, 16(20), 3002; https://doi.org/10.3390/w16203002 - 21 Oct 2024
Cited by 4 | Viewed by 3124
Abstract
Based on 40 years of routine water quality monitoring data from Shenzhen Bay and special intensive monitoring since 2021, we analysed the spatiotemporal variations in nitrogen and phosphorus pollution. The results indicate serious levels of nitrogen and phosphorus pollution in Shenzhen Bay. Although [...] Read more.
Based on 40 years of routine water quality monitoring data from Shenzhen Bay and special intensive monitoring since 2021, we analysed the spatiotemporal variations in nitrogen and phosphorus pollution. The results indicate serious levels of nitrogen and phosphorus pollution in Shenzhen Bay. Although recent trends show a decline in concentrations of inorganic nitrogen and reactive phosphate—with the annual average concentration of inorganic nitrogen dropping below 1.0 mg/L since 2020 and reactive phosphate levels near the bay mouth decreasing to approximately 0.020 mg/L—the overall water quality still does not meet China’s Class IV seawater quality standards. Additionally, water quality is poorer during the rainy season, with the average summer concentration of inorganic nitrogen being over 25% higher than in spring and autumn. The water quality is primarily influenced by land-sourced pollutants and tidal effects, generally, with the concentration of DIN and DIP decreased from the estuary of the Shenzhen River, the main seagoing river, to the bay mouth. Near the river’s mouth, concentrations of inorganic nitrogen and reactive phosphate are approximately six and four times higher, respectively, than those near the bay mouth. Due to current emission standards and sewage disposal methods, the proportion of nitrate nitrogen in DIN has significantly increased, exceeding 80% since 2020. To improve the water quality of Shenzhen Bay and to reduce pollution inputs, coordinated land and marine development activities are recommended. Full article
(This article belongs to the Special Issue Water Environment Pollution and Control, Volume III)
Show Figures

Figure 1

18 pages, 484 KB  
Article
Collaborative Scheduling for Yangtze Riverport Channels and Berths Using Multi-Objective Optimization
by Shiting Yang, Helong Shen, Zhenyang Zhong, Xiaobin Qian and Yufei Wang
Appl. Sci. 2024, 14(15), 6514; https://doi.org/10.3390/app14156514 - 25 Jul 2024
Cited by 8 | Viewed by 1761
Abstract
Efficient coordinated scheduling has long been a focal point in port research, complicated by the diverse optimization goals dictated by different port characteristics. This study focuses on Yangtze River ports, exploring coordinated scheduling amidst river–sea intermodal transportation. Our research aims to reduce berth [...] Read more.
Efficient coordinated scheduling has long been a focal point in port research, complicated by the diverse optimization goals dictated by different port characteristics. This study focuses on Yangtze River ports, exploring coordinated scheduling amidst river–sea intermodal transportation. Our research aims to reduce berth deviation costs and shorten the total scheduling time for ships, while maximizing berth utilization rates for ports. Initially, we analyzed the operational realities of Yangtze River ports and waterways. Subsequently, we innovatively introduced three key factors influencing scheduling: berth preferences, seagoing ship inspections, and planning cycles. Finally we proposed the optimized Non-dominated Sorting Genetic Algorithm III (NSGA-III). Evaluating the model using a seven-day dataset of vessel activities at Yangtze River ports revealed significant improvements: the optimized NSGA-III enhanced objective values by 30.81%, 13.73%, and 12.11% compared to the original scheduling approach, surpassing both conventional NSGA-III and NSGA-II algorithms. This study underscores the model’s efficacy in not only reducing operational costs through optimized ship and berth sequencing but also in enhancing clearance efficiency for relevant authorities. Full article
(This article belongs to the Special Issue Optimization and Simulation Techniques for Transportation)
Show Figures

Figure 1

14 pages, 2261 KB  
Article
Responses of Zooplankton Community Pattern to Environmental Factors along the Salinity Gradient in a Seagoing River in Tianjin, China
by Xuewei Sun, Huayong Zhang, Zhongyu Wang, Tousheng Huang, Wang Tian and Hai Huang
Microorganisms 2023, 11(7), 1638; https://doi.org/10.3390/microorganisms11071638 - 23 Jun 2023
Cited by 13 | Viewed by 3128
Abstract
As the primary consumers in aquatic organisms, zooplankton play an important role in aquatic ecosystems. It is valuable for management and researchers to have an insight into the responses of zooplankton community patterns to environmental factors. In this study, RDA and variation partitioning [...] Read more.
As the primary consumers in aquatic organisms, zooplankton play an important role in aquatic ecosystems. It is valuable for management and researchers to have an insight into the responses of zooplankton community patterns to environmental factors. In this study, RDA and variation partitioning analysis were adopted to determine the important environmental factors affecting zooplankton abundance and biomass, as well as the relative importance of different environmental factors. The findings reveal that TN (total nitrogen), WD (water depth), pH, and SAL (salinity) were all important abiotic factors shaping the zooplankton community pattern in the study area. TN affected protozoa by influencing Stentor amethystinus, while the effects of WD on copepods may have been mainly induced by the responses of Calanus sinicus and Paracyclopina nana. By inhibiting Stentor amethystinus and Vorticella lutea, pH significantly affected protozoa. In addition, Rotifera and copepods were affected by SAL mainly through the responses of Brachionus calyciflorus, Calanus sinicus, and Ectocyclops phaleratus. Importantly, fundamental alternations in the variation trends of zooplankton abundance and biomass along the salinity gradient were found when the salinity was approximately 4–5. By combining these results with the findings on phytoplankton responses to salinity in previous studies, it can be concluded that salinity may influence the river ecosystem by influencing zooplankton abundance and biomass rather than phytoplankton. Full article
(This article belongs to the Section Environmental Microbiology)
Show Figures

Figure 1

14 pages, 2540 KB  
Article
The Neolithic Culture and Paleogeographic Environment Evolution in the Eastern Jianghuai Area
by Jiayi Xiao, Zhiyuan Shang, Jiahao Xu, Xin Jia and Shengjun Xiao
Land 2023, 12(1), 156; https://doi.org/10.3390/land12010156 - 3 Jan 2023
Cited by 3 | Viewed by 3035
Abstract
According to previous studies, the Lixiahe area in the east of the Jianghuai River was an alternate environment of land and sea in the middle Holocene, and it was not until the late Holocene that the eastern Jianghuai completely became a terrestrial environment. [...] Read more.
According to previous studies, the Lixiahe area in the east of the Jianghuai River was an alternate environment of land and sea in the middle Holocene, and it was not until the late Holocene that the eastern Jianghuai completely became a terrestrial environment. However, recent archaeological studies have found that the extensive Neolithic sites in the Lixiahe area have recorded the rich human activities and cultural connotations of the prehistoric civilization in the Middle Holocene. In this paper, the Gangxi section of Jianhu Lake, Jiangsu Province (GX2) was selected and pollen analysis was fulfilled, then the geomorphic evolution process of the study area from sea to land was investigated according to the palynological assemblages and algae fossils of brackish water, semi-saline water, fresh water and terrestrial in the section strata. During the period of 8500–3800 cal. BP, GX2 was affected by multiple factors such as sea surface fluctuation, ocean flow and sediment deposition carried by seagoing rivers. Since 5800 cal. BP, the area east of the Grand Canal between the Yangtze River and the Huaihe River, and the west of the Yangzhai town, Funing–Longgang town, Yancheng–Dagang town and Yancheng–west of the Dongtai–Hai’an line, have become a terrestrial environment. After the eastern Jianghuai became a land, the Liangzhu culture (5300–4300 cal. BP) in the Taihu Lake basin in the south wing of the Yangtze River delta expanded to the eastern Jianghuai area, and the Longshan culture and Yueshi culture in the Haidai area in the north also migrated south to the eastern Jianghuai area. Admittedly, the main reason in the process of Neolithic cultural development is the internal motivation that the ancient ancestors struggled with nature and pushed forward the continuous development of civilizations. However, our study explains the palaeogeographical origin of Neolithic culture in the eastern and coastal areas of Jianghuai in the middle Holocene, and meanwhile, provides an example for the man–land relationship research on Neolithic culture. Full article
Show Figures

Figure 1

18 pages, 4540 KB  
Article
Phytoplankton Community Response to Environmental Factors along a Salinity Gradient in a Seagoing River, Tianjin, China
by Xuewei Sun, Huayong Zhang, Zhongyu Wang, Tousheng Huang and Hai Huang
Microorganisms 2023, 11(1), 75; https://doi.org/10.3390/microorganisms11010075 - 27 Dec 2022
Cited by 22 | Viewed by 5011
Abstract
A river-estuary ecosystem usually features a distinct salinity gradient and a complex water environment, so it is enormously valuable to study the response mechanism of living organisms to multiple abiotic factors under salinity stress. Phytoplankton, as an important part of aquatic microorganisms, has [...] Read more.
A river-estuary ecosystem usually features a distinct salinity gradient and a complex water environment, so it is enormously valuable to study the response mechanism of living organisms to multiple abiotic factors under salinity stress. Phytoplankton, as an important part of aquatic microorganisms, has always been of concern for its crucial place in the aquatic ecosystem. In this study, phytoplankton data and 18 abiotic factors collected from 15 stations in Duliujian River, a seagoing river, were investigated in different seasons. The results showed that the river studied was of a Cyanophyta-dominant type. Salinity (SAL) was the key control factor for phytoplankton species richness, while water temperature (WT) was critical not only for species richness, but also community diversity, and the abundance and biomass of dominant species. Apart from WT, the abundance and biomass of dominant species were also driven by total nitrogen (TN), nitrate (NO3), pH, and water transparency (SD). Moreover, total dissolved phosphorus (TDP), pH, and chemical oxygen demand (COD) were crucial for community diversity and evenness. The bloom of dominant species positively associated with TDP led to lower diversity and evenness in autumn. In addition, when available nitrogen was limited, Pseudoanabaena sp. could obtain a competitive advantage through the N2 fixation function. Increased available nitrogen concentration could favor the abundance of Chlorella vulgaris to resist the negative effect of WT. The results show that Oscillatoria limosa could serve as an indicator of organic contamination, and nutrient-concentration control must be effective to inhibit Microcystis bloom. This could help managers to formulate conservation measures. Full article
(This article belongs to the Section Environmental Microbiology)
Show Figures

Figure 1

11 pages, 1931 KB  
Article
Effects of Dissolved Organic Matter (DOM) on Perfluorooctanoic Acid (PFOA) in a Seagoing River—A Case Study of the Wanggang River Flowing into the East China Sea
by Qiuying Lai, Jian Shui, Jie Ma, Fei He, Longmian Wang, Fuquan Peng, Xiang Zhu, Qingqing Pang and Yuao Wang
Water 2022, 14(21), 3580; https://doi.org/10.3390/w14213580 - 7 Nov 2022
Viewed by 3049
Abstract
Perfluorooctanoic acid (PFOA) is an emerging environmental pollutant that has attracted widespread attention. In this study, water samples were collected from the Wanggang River in the eastern coastal area of China, and the PFOA and dissolved organic matter (DOM) levels were measured. The [...] Read more.
Perfluorooctanoic acid (PFOA) is an emerging environmental pollutant that has attracted widespread attention. In this study, water samples were collected from the Wanggang River in the eastern coastal area of China, and the PFOA and dissolved organic matter (DOM) levels were measured. The results show that the PFOA concentration in the water bodies ranges from 3.2 to 52.9 ng·L−1, and the average value is 27.1 ± 13.4 ng·L−1, indicating an intermediate level. Two protein-like (C2, C3) and two humus-like (C1, C4) DOM components in the Wanggang River are attributed to rainfall and human activities. Differences are observed in the DOM components before and after the flood season. The humus-like components are higher in the post-flood season, and are one of the factors affecting PFOA distribution and concentration in the Wanggang River. The results provide data support for monitoring and evaluating PFOA in rivers and help formulate PFOA pollution management strategies. In future research, it might be better to define the interaction between DOM and emerging organic pollutants by using 17 PFASs as subjects. Full article
(This article belongs to the Special Issue Biodegradation of Persistent Pollutants in Wastewater)
Show Figures

Figure 1

16 pages, 7917 KB  
Article
Numerical Modeling of COD Transportation in Liaodong Bay: Impact of COD Loads from Rivers Flowing into the Sea
by Hexin Yu, Ge Jin, Sheng Jin, Zhen Chen, Wei Fan and Dan Xiao
Water 2022, 14(19), 3114; https://doi.org/10.3390/w14193114 - 2 Oct 2022
Cited by 5 | Viewed by 3364
Abstract
Pollution loads pose a major threat to the health of the marine environment and the long-term viability of the coastal economy. The present study developed a coupling model to simulate the chemical oxygen demand (COD) transport in upper rivers (1D) and subsequent diffusion [...] Read more.
Pollution loads pose a major threat to the health of the marine environment and the long-term viability of the coastal economy. The present study developed a coupling model to simulate the chemical oxygen demand (COD) transport in upper rivers (1D) and subsequent diffusion in the coastal zone (2D) in Liaodong Bay, based on the HydroInfo system. Three main seagoing rivers, including Daliao, Liao, and Daling Rivers, were selected and investigated for hydrodynamic and hydrochemical analyses. The mathematical model was evaluated by monitoring data from state-controlled cross-sections scattered along the three rivers, and the observation data showed good agreement with simulated values, confirming the model’s accuracy in terms of spatial and temporal distribution. The transport and propagation process of COD in inlet rivers, such as Daliao, Liao, and Daling, including the sea area of Liaodong Bay, were simulated and analyzed. Simulated results revealed that the pollution range of COD in Liaodong Bay was 258–391 km2 in different seasons. The pollutant leakage scenarios for the three rivers entering the sea were simulated utilizing the developed mathematical model. The study simulated and predicted that, in the event of a sudden water pollution accident (e.g., sneak discharge and leakage at various sections of sea-entering rivers, such as Daliao, Liao, and Daling), pollutants might take 2–11 days to reach the sea-entering mouth, and the sea area would take 8–32 days to reach the maximum pollution range. Our numerical modeling may be used to analyze and make decisions on pollution control in Liaodong Bay and major sea-entry rivers, and be useful to water environment management in sea-entry rivers and Liaodong Bay, and water pollution emergency responses. Full article
(This article belongs to the Special Issue Ecohydrological Conditions and Modeling of Wetlands)
Show Figures

Figure 1

12 pages, 2594 KB  
Article
The Distribution of DOM in the Wanggang River Flowing into the East China Sea
by Jie Ma, Dongyan Pei, Xuhan Zhang, Qiuying Lai, Fei He, Chao Fu, Jianhui Liu and Weixin Li
Int. J. Environ. Res. Public Health 2022, 19(15), 9219; https://doi.org/10.3390/ijerph19159219 - 28 Jul 2022
Cited by 6 | Viewed by 1998
Abstract
Dissolved organic matter (DOM) is a central component in the biogeochemical cycles of marine and terrestrial carbon pools, and its structural features greatly impact the function and behavior of ecosystems. In this study, the Wanggang River, which is a seagoing river that passes [...] Read more.
Dissolved organic matter (DOM) is a central component in the biogeochemical cycles of marine and terrestrial carbon pools, and its structural features greatly impact the function and behavior of ecosystems. In this study, the Wanggang River, which is a seagoing river that passes through Yancheng City, was selected as the research object. Three-dimensional (3D) fluorescence spectral data and UV–visible spectral data were used for component identification and source analysis of DOM based on the PARAFAC model. The results showed that the DOM content of the Wanggang River during the dry season was significantly higher than during the wet season; the DOM content increased gradually from the upper to lower reaches; the proportion of terrigenous components was higher during the wet season than during the dry. UV–Vis spectral data a280 and a355 indicated that the relative concentrations of protein-like components in the DOM of the Wanggang River were higher than those of humic-like components, and the ratio of aromatic substances in the DOM of the Wanggang River water was higher during the wet season. The DOM in the Wanggang River was dominated by protein-like components (>60%), and the protein-like components were dominated by tryptophan proteins (>40%). This study showed that the temporal and spatial distributions of DOM in rivers can be accurately determined using 3D fluorescence spectroscopy combined with the PARAFAC model. This provides useful insight into the biogeochemical process of DOM in rivers of coastal areas. Full article
(This article belongs to the Section Environmental Science and Engineering)
Show Figures

Figure 1

13 pages, 3924 KB  
Article
Sources, Pollution Characteristics, and Ecological Risk Assessment of Steroids in Beihai Bay, Guangxi
by Chaoxing Ren, Xiao Tan, Cuimei Huang, Hui Zhao and Wenlu Lan
Water 2022, 14(9), 1399; https://doi.org/10.3390/w14091399 - 27 Apr 2022
Cited by 21 | Viewed by 3486
Abstract
Steroids are environmental endocrine disruptors that are discharged from vertebrates and are also byproducts of aquaculture. They have strong endocrine disrupting effects and are extremely harmful to the environment. The pollution of steroids in Beihai Bay was assessed through analyzing sources from rivers [...] Read more.
Steroids are environmental endocrine disruptors that are discharged from vertebrates and are also byproducts of aquaculture. They have strong endocrine disrupting effects and are extremely harmful to the environment. The pollution of steroids in Beihai Bay was assessed through analyzing sources from rivers entering the bay. Six different types of steroids were detected in seagoing rivers, seagoing discharge outlets, and marine aquaculture farms, ranging from 0.12 (methyltestosterone) to 2.88 ng/L (estrone), from 0.11 (cortisol) to 5.41 ng/L (6a-methylprednisone (Dragon)), and from 0.13 (estradiol) to 2.51 ng/L (nandrolone), respectively. Moreover, 5 steroids were detected in 13 of the 19 seawater monitoring stations, accounting for 68.4% of the samples, and their concentrations ranged from 0.18 (methyltestosterone) to 4.04 ng/L (estrone). Furthermore, 7 steroids were detected in 15 of the 19 sediment monitoring stations, accounting for 78.9% of the samples, with concentrations ranging from 26 (estrone) to 776 ng/kg(androsterone). Thus, the main source of marine steroids were the discharging rivers and pollution sources entering the sea. An ecological risk assessment indicated that estrone and methyltestosterone were at high risk in this region; 17β estradiol (E2β) was medium risk, and other steroids were of low or no risk. This study provides a scientific basis for ecological risk assessment and control. Full article
Show Figures

Figure 1

21 pages, 4328 KB  
Article
Influence of Geometrical Parameters on the Shape of the Cycloidal Function Curve of a Fan with a Cycloidal Rotor
by Tomasz Staśko, Martyna Tomala, Mirosław Majkut, Krzysztof Nawrat and Krystian Smołka
Energies 2022, 15(7), 2504; https://doi.org/10.3390/en15072504 - 29 Mar 2022
Cited by 2 | Viewed by 2752
Abstract
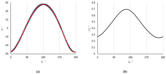
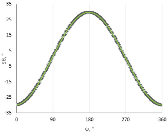
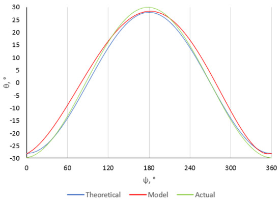
Even though the cycloidal rotor concept has been around for almost a century, it is still not as popular as it should be. Most often it is used to propel unmanned aerial vehicles or sea-going ships, or it is applied as a river- [...] Read more.
Even though the cycloidal rotor concept has been around for almost a century, it is still not as popular as it should be. Most often it is used to propel unmanned aerial vehicles or sea-going ships, or it is applied as a river- or sea-energy converter. Despite the possibility of directing the flow by changing the inclination angle of blades and the possibility of working in both directions, there are no scientific studies on the use of the concept in HVAC (heat, ventilation and air conditioning). One of the most important elements characterizing the operation of the cycloidal rotor is the cycloidal function describing the change in the angles of the blades during rotation. To properly design a cycloidal rotor for a preferred application, an analysis of the rotor geometrical parameters must be performed and analyzed. This was performed on a four-blade rotor equipped with CLARK Y blades. Using Ansys CFX software, a CFD model of a fan operating with various cycloidal functions was created. The results were compared with the experimental data with the use of the LDA technique. Different velocity profiles were obtained despite the use of cycloidal functions with similar waveforms and small angular differences. This is due to the considerable sensitivity of the cycloidal regulation system to differences in the geometrical sizes that describe it. Full article
Show Figures

Figure 1

14 pages, 5531 KB  
Article
Vessel Detection and Tracking Method Based on Video Surveillance
by Natalia Wawrzyniak, Tomasz Hyla and Adrian Popik
Sensors 2019, 19(23), 5230; https://doi.org/10.3390/s19235230 - 28 Nov 2019
Cited by 40 | Viewed by 8717
Abstract
Ship detection and tracking is a basic task in any vessel traffic monitored area, whether marine or inland. It has a major impact on navigational safety and thus different systems and technologies are used to determine the best possible methods of detecting and [...] Read more.
Ship detection and tracking is a basic task in any vessel traffic monitored area, whether marine or inland. It has a major impact on navigational safety and thus different systems and technologies are used to determine the best possible methods of detecting and identifying sailing units. Video monitoring is present in almost all of them, but it is usually operated manually and is used as a backup system. This is because of the difficulties in implementing an efficient and universal automatic detection method that would work in quickly alternating environmental conditions for all kind of sailing units—from kayaks to seagoing merchant vessels. This paper presents a method that allows the detection and tracking of ships using the video streams of existing monitoring systems for ports and rivers. The method and the results of experiments on three sets of data using cameras with different characteristics, settings, and scene locations are presented. The experiments were carried out in variable light and weather conditions, and a wide range of unit types were used as detection objectives. The results confirm the usability of the proposed solution; however, some minor issues were encountered in the presence of ships wakes or highly unfavourable weather conditions. Full article
(This article belongs to the Special Issue Remote Sensing in Vessel Detection and Navigation)
Show Figures

Figure 1

18 pages, 3547 KB  
Article
Analyses on the Temporal and Spatial Characteristics of Water Quality in a Seagoing River Using Multivariate Statistical Techniques: A Case Study in the Duliujian River, China
by Xuewei Sun, Huayong Zhang, Meifang Zhong, Zhongyu Wang, Xiaoqian Liang, Tousheng Huang and Hai Huang
Int. J. Environ. Res. Public Health 2019, 16(6), 1020; https://doi.org/10.3390/ijerph16061020 - 20 Mar 2019
Cited by 45 | Viewed by 5033
Abstract
In the Duliujian River, 12 water environmental parameters corresponding to 45 sampling sites were analyzed over four seasons. With a statistics test (Spearman correlation coefficient) and multivariate statistical methods, including cluster analysis (CA) and principal components analysis (PCA), the river water quality temporal [...] Read more.
In the Duliujian River, 12 water environmental parameters corresponding to 45 sampling sites were analyzed over four seasons. With a statistics test (Spearman correlation coefficient) and multivariate statistical methods, including cluster analysis (CA) and principal components analysis (PCA), the river water quality temporal and spatial patterns were analyzed to evaluate the pollution status and identify the potential pollution sources along the river. CA and PCA results on spatial scale revealed that the upstream was slightly polluted by domestic sewage, while the upper-middle reach was highly polluted due to the sewage from feed mills, furniture and pharmaceutical factories. The middle-lower reach, moderately polluted by sewage from textile, pharmaceutical, petroleum and oil refinery factories as well as fisheries and livestock activities, demonstrated the water purification role of wetland reserves. Seawater intrusion caused serious water pollution in the estuary. Through temporal CA, the four seasons were grouped into three clusters consistent with the hydrological mean, high and low flow periods. The temporal PCA results suggested that nutrient control was the primary task in mean flow period and the monitoring of effluents from feed mills, petrochemical and pharmaceutical factories is more important in the high flow period, while the wastewater from domestic and livestock should be monitored carefully in low flow periods. The results may provide some guidance or inspiration for environmental management. Full article
(This article belongs to the Special Issue Water Quality Improvement and Ecological Restoration)
Show Figures

Figure 1

Back to TopTop