Sign in to use this feature.

Years

Between: -

Subjects

remove_circle_outline
remove_circle_outline
remove_circle_outline

Journals

Article Types

Countries / Regions

Search Results (3)

Search Parameters:
Keywords = real-time roundup

Order results
Result details
Results per page
Select all
Export citation of selected articles as:
21 pages, 6198 KB  
Article
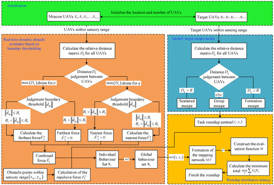
Research on Real-Time Roundup and Dynamic Allocation Methods for Multi-Dynamic Target Unmanned Aerial Vehicles
by Jinpeng Li, Ruixuan Wei, Qirui Zhang, Ruqiang Shi and Benqi Jiang
Sensors 2024, 24(20), 6565; https://doi.org/10.3390/s24206565 - 12 Oct 2024
Cited by 2 | Viewed by 1721
Abstract
When multi-dynamic target UAVs escape, the uncertainty of the formation method and the external environment causes difficulties in rounding them up, so suitable solutions are needed to improve the roundup success rate. However, traditional methods can generally only enable the encirclement of a [...] Read more.
When multi-dynamic target UAVs escape, the uncertainty of the formation method and the external environment causes difficulties in rounding them up, so suitable solutions are needed to improve the roundup success rate. However, traditional methods can generally only enable the encirclement of a single target, and when the target is scattered and escaping, this will lead to encirclement failure due to the inability to sufficiently allocate UAVs for encirclement. Therefore, in this paper, a real-time roundup and dynamic allocation algorithm for multiple dynamic targets is proposed. A real-time dynamic obstacle avoidance model is established for the roundup problem, drawing on the artificial potential field function. For the escape problem of the rounding process, an optimal rounding allocation strategy is established by drawing on the linear matching method. The algorithm in this paper simulates the UAV in different obstacle environments to round up dynamic targets with different escape methods. The results show that the algorithm is able to achieve the rounding up of multiple dynamic targets in a UAV and obstacle scenario with random initial positions, and the task UAV, which is able to avoid obstacles, can be used in other algorithms for real-time rounding up and dynamic allocation. The results show that the algorithm is able to achieve the rounding up of multi-dynamic targets in scenarios with a random number of UAVs and obstacles with random locations. It results in a 50% increase in the rounding efficiency and a 10-fold improvement in the formation success rate. And the mission UAV is able to avoid obstacles, which can be used in other algorithms for real-time roundup and dynamic allocation. Full article
(This article belongs to the Section Sensors and Robotics)
Show Figures

Figure 1

27 pages, 21549 KB  
Perspective
Dual Nucleosomal Double-Strand Breaks Are the Key Effectors of Curative Radiation Therapy
by Anders Brahme and Yvonne Lorat
Biophysica 2023, 3(4), 668-694; https://doi.org/10.3390/biophysica3040045 - 14 Dec 2023
Cited by 2 | Viewed by 2263
Abstract
Most ionizing radiation produces δ-rays of ≈1 keV that can impart MGy doses to 100 nm3 volumes of DNA. These events can produce severe dual double-strand breaks (DDSBs) on nucleosomes, particularly in dense heterochromatic DNA. This is the most common multiply [...] Read more.
Most ionizing radiation produces δ-rays of ≈1 keV that can impart MGy doses to 100 nm3 volumes of DNA. These events can produce severe dual double-strand breaks (DDSBs) on nucleosomes, particularly in dense heterochromatic DNA. This is the most common multiply damaged site, and their probabilities determine the biological effectiveness of different types of radiation. We discuss their frequency, effect on cell survival, DNA repair, and imaging by gold nanoparticle tracers and electron microscopy. This new and valuable nanometer resolution information can be used for determining the optimal tumor cure by maximizing therapeutic effects on tumors and minimizing therapeutic effects on normal tissues. The production of DDSBs makes it important to deliver a rather high dose and LET to the tumor (>2.5 Gy/Fr) and at the same time reach approximately 1.8–2.3 Gy of the lowest possible LET per fraction in TP53 intact normal tissues at risk. Therefore, their intrinsic low-dose hyper-sensitivity (LDHS)-related optimal daily fractionation window is utilized. Before full p53 activation of NHEJ and HR repair at ≈½ Gy, the low-dose apoptosis (LDA) and LDHS minimize normal tissue mutation probabilities. Ion therapy should thus ideally produce the lowest possible LET in normal tissues to avoid elevated DDSBs. Helium to boron ions can achieve this with higher-LET Bragg peaks, producing increased tumor DDSB densities. Interestingly, the highest probability of complication-free cure with boron or heavier ions requires a low LET round-up for the last 10–15 GyE, thereby steepening the dose response and further minimizing normal tissue damage. In conclusion, the new high-resolution DSB and DDSB diagnostic methods, and the new more accurate DNA-repair-based radiation biology, have been combined to increase our understanding of what is clinically important in curative radiation therapy. In fact, we must understand that we already passed the region of optimal LET and need to go back one step rather than forward, with oxygen being contemplated. As seen by the high overkill and severely high LET in the distal tumor and the increased LET to normal tissues (reminding of neutrons or neon ions), it is therefore preferable to use lithium–boron ions or combine carbon with an optimal 10–15 GyE photon, electron, or perhaps even a proton round-up, thus allowing optimized, fractionated, curative, almost complication-free treatments with photons, electrons, and light ions, introducing a real paradigm shift in curative radiation therapy with a potential 5 GyE tumor boost, 25% increase in complication-free cure and apoptotic–senescent Bragg Peak molecular light ion radiation therapy. Full article
(This article belongs to the Special Issue Biological Effects of Ionizing Radiation)
Show Figures

Graphical abstract

22 pages, 907 KB  
Article
Partially Observable Mean Field Multi-Agent Reinforcement Learning Based on Graph Attention Network for UAV Swarms
by Min Yang, Guanjun Liu, Ziyuan Zhou and Jiacun Wang
Drones 2023, 7(7), 476; https://doi.org/10.3390/drones7070476 - 20 Jul 2023
Cited by 17 | Viewed by 5305
Abstract
Multiple unmanned aerial vehicles (Multi-UAV) systems have recently demonstrated significant advantages in some real-world scenarios, but the limited communication range of UAVs poses great challenges to multi-UAV collaborative decision-making. By constructing the multi-UAV cooperation problem as a multi-agent system (MAS), the cooperative decision-making [...] Read more.
Multiple unmanned aerial vehicles (Multi-UAV) systems have recently demonstrated significant advantages in some real-world scenarios, but the limited communication range of UAVs poses great challenges to multi-UAV collaborative decision-making. By constructing the multi-UAV cooperation problem as a multi-agent system (MAS), the cooperative decision-making among UAVs can be realized by using multi-agent reinforcement learning (MARL). Following this paradigm, this work focuses on developing partially observable MARL models that capture important information from local observations in order to select effective actions. Previous related studies employ either probability distributions or weighted mean field to update the average actions of neighborhood agents. However, they do not fully consider the feature information of surrounding neighbors, resulting in a local optimum often. In this paper, we propose a novel partially multi-agent reinforcement learning algorithm to remedy this flaw, which is based on graph attention network and partially observable mean field and is named as the GPMF algorithm for short. GPMF uses a graph attention module and a mean field module to describe how an agent is influenced by the actions of other agents at each time step. The graph attention module consists of a graph attention encoder and a differentiable attention mechanism, outputting a dynamic graph to represent the effectiveness of neighborhood agents against central agents. The mean field module approximates the effect of a neighborhood agent on a central agent as the average effect of effective neighborhood agents. Aiming at the typical task scenario of large-scale multi-UAV cooperative roundup, the proposed algorithm is evaluated based on the MAgent framework. Experimental results show that GPMF outperforms baselines including state-of-the-art partially observable mean field reinforcement learning algorithms, providing technical support for large-scale multi-UAV coordination and confrontation tasks in communication-constrained environments. Full article
(This article belongs to the Special Issue Advanced Unmanned System Control and Data Processing)
Show Figures

Figure 1

Back to TopTop