Sign in to use this feature.

Years

Between: -

Subjects

remove_circle_outline
remove_circle_outline
remove_circle_outline
remove_circle_outline
remove_circle_outline
remove_circle_outline
remove_circle_outline

Journals

Article Types

Countries / Regions

Search Results (10)

Search Parameters:
Keywords = real-time pandemic tracking and integration

Order results
Result details
Results per page
Select all
Export citation of selected articles as:
35 pages, 4874 KB  
Article
A COVID Support App Demonstrating the Use of a Rapid Persuasive System Design Approach
by Rashmi P. Payyanadan, Linda S. Angell and Amanda Zeidan
Information 2025, 16(5), 360; https://doi.org/10.3390/info16050360 - 29 Apr 2025
Cited by 1 | Viewed by 1043
Abstract
Background: The persuasive systems design approach draws together theories around persuasive technology and their psychological foundations to form, alter and/or reinforce compliance, attitudes, and/or behaviors, which have been useful in building health and wellness apps. But with pandemics such as COVID and their [...] Read more.
Background: The persuasive systems design approach draws together theories around persuasive technology and their psychological foundations to form, alter and/or reinforce compliance, attitudes, and/or behaviors, which have been useful in building health and wellness apps. But with pandemics such as COVID and their ever-changing landscape, there is a need for such design processes to be even more time sensitive, while maintaining the inclusion of empirical evidence and rigorous testing that are the basis for the approach’s successful deployment and uptake. Objective: In response to this need, this study applied a recently developed rapid persuasive systems design (R-PSD) process to the development and testing of a COVID support app. The aim of this effort was to identify concrete steps for when and how to build new persuasion features on top of existing features in existing apps to support the changing landscape of target behaviors from COVID tracing and tracking, to long-term COVID support, information, and prevention. Methods: This study employed a two-fold approach to achieve this objective. First, a rapid persuasive systems design framework was implemented. A technology scan of current COVID apps was conducted to identify apps that had employed PSD principles, in the context of an ongoing analysis of behavioral challenges and needs that were surfacing in public health reports and other sources. Second, a test case of the R-PSD framework was implemented in the context of providing COVID support by building a COVID support app prototype. The COVID support prototype was then evaluated and tested to assess the effectiveness of the integrated approach. Results: The results of the study revealed the potential success that can be obtained from the application of the R-PSD framework to the development of rapid release apps. Importantly, this application provides the first concrete example of how the R-PSD framework can be operationalized to produce a functional, user-informed app under real-world time and resource constraints. Further, the persuasive design categories enabled the identification of essential persuasive features required for app development that are intended to facilitate, support, or precipitate behavior change. The small sample study facilitated the quick iteration of the app design to ensure time sensitivity and empirical evidence-based application improvements. The R-PSD approach can serve as a guided and practical design approach for future rapid release apps particularly in relation to the development of support apps for pandemics or other time-urgent community emergencies. Full article
Show Figures

Figure 1

14 pages, 1649 KB  
Article
CONNECT: An AI-Powered Solution for Student Authentication and Engagement in Cross-Cultural Digital Learning Environments
by Bilal Hassan, Muhammad Omer Raza, Yusra Siddiqi, Muhammad Farooq Wasiq and Rabiya Ayesha Siddiqui
Computers 2025, 14(3), 77; https://doi.org/10.3390/computers14030077 - 20 Feb 2025
Cited by 2 | Viewed by 2143
Abstract
The COVID-19 pandemic accelerated the shift to digital education as universities across the world rapidly adopted virtual classrooms for remote learning. Ensuring continuous student engagement in virtual environments remains one of the key challenges. This paper discusses how AI and data analytics are [...] Read more.
The COVID-19 pandemic accelerated the shift to digital education as universities across the world rapidly adopted virtual classrooms for remote learning. Ensuring continuous student engagement in virtual environments remains one of the key challenges. This paper discusses how AI and data analytics are being applied to education, particularly the ways in which technologies such as biometrics and facial recognition can be used to improve student engagement in online and hybrid learning environments. This paper tries to revisit the dynamics of engagement across virtual platforms by comparing traditional learning models and digital learning models and showing the gaps that exist. This study reviewed six widely used video conferencing tools and their effectiveness in fostering engagement in virtual classrooms. The research goes on to investigate cross-cultural tech adoption in education—how regions and educational systems respond to these emerging technologies. Against this background of the challenges identified, a new application, “CONNECT”, is proposed in this paper that can integrate AI-driven features on face recognition and speech-to-text and attendance monitoring to enable real-time authentication and tracking of engagement. This study also provides an overview of the theoretical models of digital, hybrid, and blended learning and provides actionable recommendations for future research and innovation in cross-cultural online education. Full article
(This article belongs to the Special Issue Present and Future of E-Learning Technologies (2nd Edition))
Show Figures

Figure 1

29 pages, 8707 KB  
Article
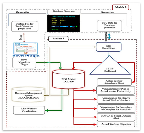
Agent-Based Modeling for Construction Resource Positioning Using Digital Twin and BLE Technologies
by Ahmed Mohammed Abdelalim, Salah Omar Said, Aljawharah A. Alnaser, Ahmed Sharaf, Adel ElSamadony, Denise-Penelope N. Kontoni and Mohamed Tantawy
Buildings 2024, 14(6), 1788; https://doi.org/10.3390/buildings14061788 - 13 Jun 2024
Cited by 7 | Viewed by 3200
Abstract
In response to the critical need for enhanced resource management in the construction industry, this research develops an innovative, integrated methodology that synergistically combines Agent-Based Modeling (ABM), Building Information Modeling (BIM), and Bluetooth Low Energy (BLE) technologies. Central to our approach is a [...] Read more.
In response to the critical need for enhanced resource management in the construction industry, this research develops an innovative, integrated methodology that synergistically combines Agent-Based Modeling (ABM), Building Information Modeling (BIM), and Bluetooth Low Energy (BLE) technologies. Central to our approach is a sophisticated technological framework that incorporates a Client Early Warning System (CEWS) and a Decision Support System (DSS). These systems facilitate real-time monitoring and management of construction resources, ensuring operational efficiency and optimal resource utilization. Our methodology was empirically validated through a comprehensive case study at Helwan University’s College of Engineering. The results demonstrated a significant enhancement in operational efficiency, particularly in resource allocation and progress tracking. Key practical outcomes include the development of a CEWS master dashboard that provides in-depth, real-time insights into project metrics. This dashboard was crucial for managing compliance with health protocols during the COVID-19 pandemic, showcasing the framework’s adaptability to critical health standards. Further, the integration of indoor tracking technology revolutionized attendance tracking by replacing outdated manual methods with automated processes. This capability not only underscores the practical applicability of our research but also establishes a new benchmark for future technological advancements in construction project management. Our study sets the stage for subsequent innovations, paving the way for a more connected, efficient, and data-driven approach in the construction industry. Full article
Show Figures

Figure 1

12 pages, 2216 KB  
Article
Epidemiological Insights into the Omicron Outbreak via MeltArray-Assisted Real-Time Tracking of SARS-CoV-2 Variants
by Ting Yan, Rongrong Zheng, Yinghui Li, Siyang Sun, Xiaohong Zeng, Zhijiao Yue, Yiqun Liao, Qinghua Hu, Ye Xu and Qingge Li
Viruses 2023, 15(12), 2397; https://doi.org/10.3390/v15122397 - 8 Dec 2023
Cited by 4 | Viewed by 2102
Abstract
The prolonged course of the COVID-19 pandemic necessitates sustained surveillance of emerging variants. This study aimed to develop a multiplex real-time polymerase chain reaction (rt-PCR) suitable for the real-time tracking of Omicron subvariants in clinical and wastewater samples. Plasmids containing variant-specific mutations were [...] Read more.
The prolonged course of the COVID-19 pandemic necessitates sustained surveillance of emerging variants. This study aimed to develop a multiplex real-time polymerase chain reaction (rt-PCR) suitable for the real-time tracking of Omicron subvariants in clinical and wastewater samples. Plasmids containing variant-specific mutations were used to develop a MeltArray assay. After a comprehensive evaluation of both analytical and clinical performance, the established assay was used to detect Omicron variants in clinical and wastewater samples, and the results were compared with those of next-generation sequencing (NGS) and droplet digital PCR (ddPCR). The MeltArray assay identified 14 variant-specific mutations, enabling the detection of five Omicron sublineages (BA.2*, BA.5.2*, BA.2.75*, BQ.1*, and XBB.1*) and eight subvariants (BF.7, BN.1, BR.2, BQ.1.1, XBB.1.5, XBB.1.16, XBB.1.9, and BA.4.6). The limit of detection (LOD) of the assay was 50 copies/reaction, and no cross-reactivity was observed with 15 other respiratory viruses. Using NGS as the reference method, the clinical evaluation of 232 swab samples exhibited a clinical sensitivity of > 95.12% (95% CI 89.77–97.75%) and a specificity of > 95.21% (95% CI, 91.15–97.46%). When used to evaluate the Omicron outbreak from late 2022 to early 2023, the MeltArray assay performed on 1408 samples revealed that the epidemic was driven by BA.5.2* (883, 62.71%) and BF.7 (525, 37.29%). Additionally, the MeltArray assay demonstrated potential for estimating variant abundance in wastewater samples. The MeltArray assay is a rapid and scalable method for identifying SARS-CoV-2 variants. Integrating this approach with NGS and ddPCR will improve variant surveillance capabilities and ensure preparedness for future variants. Full article
Show Figures

Figure 1

19 pages, 9918 KB  
Article
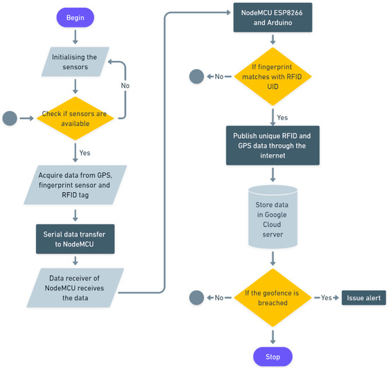
An IoT-Based Wristband for Automatic People Tracking, Contact Tracing and Geofencing for COVID-19
by Sharanya Mahapatra, Vishali Kannan, Srinidhi Seshadri, Visvanathan Ravi and S. Sofana Reka
Sensors 2022, 22(24), 9902; https://doi.org/10.3390/s22249902 - 16 Dec 2022
Cited by 6 | Viewed by 7105
Abstract
The coronavirus disease (COVID-19) pandemic has triggered a huge transformation in the use of existing technologies. Many innovations have been made in the field of contact tracing and tracking. However, studies have shown that there is no holistic system that integrates the overall [...] Read more.
The coronavirus disease (COVID-19) pandemic has triggered a huge transformation in the use of existing technologies. Many innovations have been made in the field of contact tracing and tracking. However, studies have shown that there is no holistic system that integrates the overall process from data collection to the proper analysis of the data and actions corresponding to the results. It is critical to identify any contact with infected people and to ensure that they do not interact with others. In this research, we propose an IoT-based system that provides automatic tracking and contact tracing of people using radio frequency identification (RFID) and a global positioning system (GPS)-enabled wristband. Additionally, the proposed system defines virtual boundaries for individuals using geofencing technology to effectively monitor and keep track of infected people. Furthermore, the developed system offers robust and modular data collection, authentication through a fingerprint scanner, and real-time database management, and it communicates the health status of the individuals to appropriate authorities. The validation results prove that the proposed system identifies infected people and curbs the spread of the virus inside organizations and workplaces. Full article
(This article belongs to the Section Internet of Things)
Show Figures

Figure 1

12 pages, 6403 KB  
Article
Dynamic Mixed Data Analysis and Visualization
by Aurea Grané, Giancarlo Manzi and Silvia Salini
Entropy 2022, 24(10), 1399; https://doi.org/10.3390/e24101399 - 1 Oct 2022
Cited by 4 | Viewed by 3121
Abstract
One of the consequences of the big data revolution is that data are more heterogeneous than ever. A new challenge appears when mixed-type data sets evolve over time and we are interested in the comparison among individuals. In this work, we propose a [...] Read more.
One of the consequences of the big data revolution is that data are more heterogeneous than ever. A new challenge appears when mixed-type data sets evolve over time and we are interested in the comparison among individuals. In this work, we propose a new protocol that integrates robust distances and visualization techniques for dynamic mixed data. In particular, given a time tT={1,2,,N}, we start by measuring the proximity of n individuals in heterogeneous data by means of a robustified version of Gower’s metric (proposed by the authors in a previous work) yielding to a collection of distance matrices {D(t),tT}. To monitor the evolution of distances and outlier detection over time, we propose several graphical tools: First, we track the evolution of pairwise distances via line graphs; second, a dynamic box plot is obtained to identify individuals which showed minimum or maximum disparities; third, to visualize individuals that are systematically far from the others and detect potential outliers, we use the proximity plots, which are line graphs based on a proximity function computed on {D(t),tT}; fourth, the evolution of the inter-distances between individuals is analyzed via dynamic multiple multidimensional scaling maps. These visualization tools were implemented in the Shinny application in R, and the methodology is illustrated on a real data set related to COVID-19 healthcare, policy and restriction measures about the 2020–2021 COVID-19 pandemic across EU Member States. Full article
(This article belongs to the Special Issue Robust Methods in Complex Scenarios and Data Visualization)
Show Figures

Figure 1

23 pages, 19742 KB  
Article
All-People-Test-Based Methods for COVID-19 Infectious Disease Dynamics Simulation Model: Towards Citywide COVID Testing
by Xian-Xian Liu, Jie Yang, Simon Fong, Nilanjan Dey, Richard C. Millham and Jinan Fiaidhi
Int. J. Environ. Res. Public Health 2022, 19(17), 10959; https://doi.org/10.3390/ijerph191710959 - 2 Sep 2022
Cited by 7 | Viewed by 2803
Abstract
The conversion rate between asymptomatic infections and reported/unreported symptomatic infections is a very sensitive parameter for model variables that spread COVID-19. This is important information for follow-up use in screening, prediction, prognostics, contact tracing, and drug development for the COVID-19 pandemic. The model [...] Read more.
The conversion rate between asymptomatic infections and reported/unreported symptomatic infections is a very sensitive parameter for model variables that spread COVID-19. This is important information for follow-up use in screening, prediction, prognostics, contact tracing, and drug development for the COVID-19 pandemic. The model described here suggests that there may not be enough researchers to solve all of these problems thoroughly and effectively, and it requires careful selection of what we are doing and rapid sharing of results and models and optimizing modeling simulations with value to reduce the impact of COVID-19. Exploring simulation modeling will help decision makers make the most informed decisions. In order to fight against the “Delta” virus, the establishment of a line of defense through all-people testing (APT) is not only an effective method summarized from past experience but also one of the best means to effectively cut the chain of epidemic transmission. The effect of large-scale testing has been fully verified in the international community. We developed a practical dynamic infectious disease model-SETPG (A + I) RD + APT by considering the effects of the all-people test (APT). The model is useful for studying effects of screening measures and providing a more realistic modelling with all-people-test strategies, which require everybody in a population to be tested for infection. In prior work, a total of 370 epidemic cases were collected. We collected three kinds of known cases: the cumulative number of daily incidences, daily cumulative recovery, and daily cumulative deaths in Hong Kong and the United States between 22 January 2020 and 13 November 2020 were simulated. In two essential strategies of the integrated SETPG (A + I) RD + APT model, comparing the cumulative number of screenings in derivative experiments based on daily detection capability and tracking system application rate, we evaluated the performance of the timespan required for the basic regeneration number (R0) and real-time regeneration number (R0t) to reach 1; the optimal policy of each experiment is available, and the screening effect is evaluated by screening performance indicators. with the binary encoding screening method, the number of screenings for the target population is 8667 in HK and 1,803,400 in the U.S., including 6067 asymptomatic cases in HK and 1,262,380 in the U.S. as well as 2599 cases of mild symptoms in HK and 541,020 in the U.S.; there were also 8.25 days of screening timespan in HK and 9.25 days of screening timespan required in the U.S. and a daily detectability of 625,000 cases in HK and 6,050,000 cases in the U.S. Using precise tracking technology, number of screenings for the target population is 6060 cases in HK and 1,766,420 cases in the U.S., including 4242 asymptomatic cases in HK and 1,236,494 cases in the U.S. as well as 1818 cases of mild symptoms in HK and 529,926 cases in the U.S. Total screening timespan (TS) is 8.25~9.25 days. According to the proposed infectious dynamics model that adapts to the all-people test, all of the epidemic cases were reported for fitting, and the result seemed more reasonable, and epidemic prediction became more accurate. It adapted to densely populated metropolises for APT on prevention. Full article
Show Figures

Figure 1

15 pages, 1355 KB  
Article
Cloud of Things in Crowd Engineering: A Tile-Map-Based Method for Intelligent Monitoring of Outdoor Crowd Density
by Abdullah Alamri
Sensors 2022, 22(9), 3328; https://doi.org/10.3390/s22093328 - 26 Apr 2022
Cited by 8 | Viewed by 4101
Abstract
Managing citizen and community safety is one of the most essential services that future cities will require. Crowd analysis and monitoring are also a high priority in the current COVID-19 pandemic scenario, especially because large-scale gatherings can significantly increase the risk of infection [...] Read more.
Managing citizen and community safety is one of the most essential services that future cities will require. Crowd analysis and monitoring are also a high priority in the current COVID-19 pandemic scenario, especially because large-scale gatherings can significantly increase the risk of infection transmission. However, crowd tracking presents several complex technical challenges, including accurate people counting and privacy preservation. In this study, using a tile-map-based method, a new intelligent method is proposed which is integrated with the cloud of things and data analytics to provide intelligent monitoring of outdoor crowd density. The proposed system can detect and intelligently analyze the pattern of crowd activity to implement contingency plans, reducing accidents, ensuring public safety, and establishing a smart city. The experimental results demonstrate the feasibility of the proposed model in detecting crowd density status in real-time. It can effectively assist with crowd management tasks such as monitoring, guiding, and managing crowds to ensure safety. In addition, the proposed algorithm provides acceptable performance. Full article
(This article belongs to the Special Issue Big Data Analytics in Internet of Things Environment)
Show Figures

Figure 1

11 pages, 220 KB  
Review
Can the COVID-19 Pandemic Disrupt the Current Drug Development Practices?
by Jung-Hyun Won and Howard Lee
Int. J. Mol. Sci. 2021, 22(11), 5457; https://doi.org/10.3390/ijms22115457 - 21 May 2021
Cited by 9 | Viewed by 4041
Abstract
Therapeutics and vaccines against the COVID-19 pandemic need to be developed rapidly and efficiently, given its severity. To maximize the efficiency and productivity of drug development, the world has adopted disruptive technologies and approaches in various drug development areas. Telehealth, characterized by the [...] Read more.
Therapeutics and vaccines against the COVID-19 pandemic need to be developed rapidly and efficiently, given its severity. To maximize the efficiency and productivity of drug development, the world has adopted disruptive technologies and approaches in various drug development areas. Telehealth, characterized by the heavy use of digital technologies; drug repositioning strategies, aided by computational breakthroughs; and data tracking tool hubs, enabling real-time information sharing, have received much attention. Moreover, drug developers have engaged in open innovation by establishing various types of collaborations, many of which have been carried out across nations and enterprises. Finally, regulatory agencies have attempted to operate on a more flexible review basis than before. Although such disruptive approaches have partly reshaped drug development practices, issues and challenges remain before the completion of this paradigm shift in conventional drug development practices for the post-pandemic era. In this review, we have highlighted the role of a collaborative community of experts in order to figure out how disruptive technologies can be fully integrated into the current drug development practices and improve drug development efficiency for the post-pandemic era. Full article
(This article belongs to the Section Molecular Pharmacology)
23 pages, 6092 KB  
Article
Big Data Analytics and Processing Platform in Czech Republic Healthcare
by Martin Štufi, Boris Bačić and Leonid Stoimenov
Appl. Sci. 2020, 10(5), 1705; https://doi.org/10.3390/app10051705 - 2 Mar 2020
Cited by 10 | Viewed by 8576
Abstract
Big data analytics (BDA) in healthcare has made a positive difference in the integration of Artificial Intelligence (AI) in advancements of analytical capabilities, while lowering the costs of medical care. The aim of this study is to improve the existing healthcare eSystem by [...] Read more.
Big data analytics (BDA) in healthcare has made a positive difference in the integration of Artificial Intelligence (AI) in advancements of analytical capabilities, while lowering the costs of medical care. The aim of this study is to improve the existing healthcare eSystem by implementing a Big Data Analytics (BDA) platform and to meet the requirements of the Czech Republic National Health Service (Tender-Id. VZ0036628, No. Z2017-035520). In addition to providing analytical capabilities on Linux platforms supporting current and near-future AI with machine-learning and data-mining algorithms, there is the need for ethical considerations mandating new ways to preserve privacy, all of which are preconditioned by the growing body of regulations and expectations. The presented BDA platform, has met all requirements (N > 100), including the healthcare industry-standard Transaction Processing Performance Council (TPC-H) decision support benchmark in compliance with the European Union (EU) and the Czech Republic legislations. Currently, the presented Proof of Concept (PoC) that has been upgraded to a production environment has unified isolated parts of Czech Republic healthcare over the past seven months. The reported PoC BDA platform, artefacts, and concepts are transferrable to healthcare systems in other countries interested in developing or upgrading their own national healthcare infrastructure in a cost-effective, secure, scalable and high-performance manner. Full article
(This article belongs to the Special Issue Big Data Analytics in Healthcare)
Show Figures

Figure 1

Back to TopTop