Sign in to use this feature.

Years

Between: -

Subjects

remove_circle_outline
remove_circle_outline
remove_circle_outline
remove_circle_outline

Journals

Article Types

Countries / Regions

Search Results (4)

Search Parameters:
Keywords = pukaras

Order results
Result details
Results per page
Select all
Export citation of selected articles as:
12 pages, 3431 KB  
Article
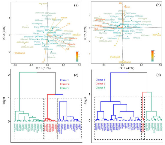
The Ecophysiological Determinants of Tuber Yield in Response to Potato Genotype and Nitrogen Availability
by Patricio Sandaña, Carolina X. Lizana, Dante Pinochet, José Santana and Rafael Carrera
Agronomy 2023, 13(8), 1971; https://doi.org/10.3390/agronomy13081971 - 26 Jul 2023
Cited by 4 | Viewed by 2435
Abstract
The cultivar selection and nitrogen (N) fertilization are key management factors to improve potato yield. The aim of the present study was to evaluate the ecophysiological determinants of biomass and tuber yield in potato genotypes in response to N availability under field conditions. [...] Read more.
The cultivar selection and nitrogen (N) fertilization are key management factors to improve potato yield. The aim of the present study was to evaluate the ecophysiological determinants of biomass and tuber yield in potato genotypes in response to N availability under field conditions. Experiments 1 and 2 were carried out in a volcanic soil of southern Chile during the 2021–2022 season. Treatments were applied in the factorial combination of (i) fifteen genotypes of potatoes and (ii) three N fertilization rates (0, 200 and 400 kg N ha−1, 0 N, 200 N and 400 N, respectively). A wide range in total dry matter biomass (5.9–22.1 Mg DM ha−1) and tuber yield (5.1–18.3 Mg DM ha−1) was observed across the experiments. In both experiments, the total biomass and tuber yield were affected by the N rate (p < 0.05) and genotype (p < 0.01), but not by their interaction (p > 0.05). Tuber dry matter yield was strongly related (R2 = 0.94, p < 0.01) to total biomass and weakly related to the harvest index (HI). In both experiments, the total biomass was explained by the radiation use efficiency (RUE) (R2 = 0.69–0.75, p < 0.01). The principal components analysis showed that tuber yield, biomass and RUE were related. The Finlay and Wilkinson analysis revealed that different cultivars varied significantly (p < 0.001) in their sensitivity to N availability. Across environments (3 N rates × 2 experiments), the most responsive cultivars to N availability were Pukara, Rodeo, Asterix and Patagonia. This information will be useful for potato production systems aimed at improving tuber yield and N use efficiency. Full article
(This article belongs to the Section Soil and Plant Nutrition)
Show Figures

Figure 1

16 pages, 8619 KB  
Article
UAV Photogrammetry and GIS Interpretations of Extended Archaeological Contexts: The Case of Tacuil in the Calchaquí Area (Argentina)
by Carolina Orsini, Elisa Benozzi, Veronica Williams, Paolo Rossi and Francesco Mancini
Drones 2022, 6(2), 31; https://doi.org/10.3390/drones6020031 - 20 Jan 2022
Cited by 16 | Viewed by 6289
Abstract
The scope and scientific purpose of this paper focuses on multiscale (aerial and terrestrial) photogrammetry as a support to investigations and interpretations in a multi-component archaeological site located in the Argentinian Cordillera (Calchaquí, Salta), known as Tacuil. Due to its scarce accessibility, as [...] Read more.
The scope and scientific purpose of this paper focuses on multiscale (aerial and terrestrial) photogrammetry as a support to investigations and interpretations in a multi-component archaeological site located in the Argentinian Cordillera (Calchaquí, Salta), known as Tacuil. Due to its scarce accessibility, as well as long-term problems associated with the interpretation of the visibility of this type of settlement, the use of aerial surveying was combined with the reconstruction of structures and complex soil morphologies by resorting to modern photogrammetric approaches (3D models and orthophotos). This dataset was complemented by a terrestrial survey to obtain extremely high resolution and detailed representations of archaeological features that were integrated in a GIS database. The outcome of photogrammetric surveying was fundamental in supporting the debate on the functionality of the site and his integration in a complex, socially constructed, ancient landscape. Finally, the present paper introduces the first complete map of Tacuil. Full article
(This article belongs to the Special Issue (Re)Defining the Archaeological Use of UAVs)
Show Figures

Figure 1

27 pages, 8399 KB  
Case Report
Inka Hydraulic Engineering at the Tipon Royal Compound (Peru)
by Charles R. Ortloff
Water 2022, 14(1), 102; https://doi.org/10.3390/w14010102 - 4 Jan 2022
Cited by 4 | Viewed by 6619
Abstract
The Inka site of Tipon had many unique hydraulic engineering features that have modern hydraulic theory counterparts. For example, the Tipon channel system providing water to the Principal Fountain had a channel contraction inducing critical flow as determined by CFD analysis- this feature [...] Read more.
The Inka site of Tipon had many unique hydraulic engineering features that have modern hydraulic theory counterparts. For example, the Tipon channel system providing water to the Principal Fountain had a channel contraction inducing critical flow as determined by CFD analysis- this feature designed to induce flow stability and preserve the aesthetic display of the downstream Waterfall. The Main Aqueduct channel sourced by the Pukara River had a given flow rate to limit channel overbank spillage induced by a hydraulic jump at the steep-mild slope transition channel location as determined by use of modern CFD methods- this flow rate corresponds to the duplication of the actual flow rate used in the modern restoration using flow blockage plates placed in the channel to limit over-bank spillage. Additional hydraulic features governing the water supply to agricultural terraces for specialty crops constitute further sophisticated water management control systems discussed in detail in the text. Full article
(This article belongs to the Special Issue Water Engineering in Ancient Societies)
Show Figures

Figure 1

27 pages, 11381 KB  
Article
Supergene Copper and the Ancient Mining Landscapes of the Atacama Desert: Refining the Protocol for the Study of Archaeological Copper Minerals through the Case Study of Pukara de Turi
by Pía Sapiains, Valentina Figueroa, Frances Hayashida, Diego Salazar, Andrew Menzies, Cristián González, Rodrigo Loyola, Beau Murphy, Juan González, César Parcero-Oubiña and Andrés Troncoso
Minerals 2021, 11(12), 1402; https://doi.org/10.3390/min11121402 - 11 Dec 2021
Cited by 6 | Viewed by 7716
Abstract
Northern Chile is home to the world’s largest copper ore deposits, which have been exploited for thousands of years by different groups, at varying scales and for different purposes. In this context, it is important to develop new protocols to characterise the mineralogical [...] Read more.
Northern Chile is home to the world’s largest copper ore deposits, which have been exploited for thousands of years by different groups, at varying scales and for different purposes. In this context, it is important to develop new protocols to characterise the mineralogical variability of archaeological copper ores. A comprehensive and representative methodology in the analysis of minerals, the application of non-destructive analytical techniques, and the combination of insights from geological, archaeological and local knowledge are key to developing a copper mineral repository of the Atacama Desert area. Geochemical analyses were applied to the study of 568 samples from the archaeological site Pukara de Turi, with different techniques such as micro-XRF, XRD, QEMSCAN, Raman spectroscopy and technological studies. This exhaustive analysis allowed for the recognition of two mineralogical associations: atacamite/brochantite (99%) and azurite/chrysocolla (1%). The study of various minerals allows data to be interpreted more reliably and to trace the likely geological sources of these minerals. The azurite/chrysocolla samples appear to belong to the same mineral association found in the Cerro Verde district, which is probably the source of these samples. The atacamite/brochantite samples appear to come from more than one geological source, including, but not limited to, Chuquicamata-Radomiro Tomic and El Abra-Conchi. Full article
Show Figures

Figure 1

Back to TopTop