Sign in to use this feature.

Years

Between: -

Subjects

remove_circle_outline
remove_circle_outline
remove_circle_outline
remove_circle_outline
remove_circle_outline
remove_circle_outline
remove_circle_outline

Journals

Article Types

Countries / Regions

Search Results (111)

Search Parameters:
Keywords = peripheral arterial occlusive disease

Order results
Result details
Results per page
Select all
Export citation of selected articles as:
19 pages, 6022 KB  
Article
Repurposing PDE5-Inhibitors: Sildenafil Drives Arteriogenesis via Localized Regenerative Inflammation
by Katharina Elbs, Lisa Bobrowski, Christoph Arnholdt, Matthias Kübler, Philipp Götz, Michael R. Rohrmoser, Daphne Merkus, Manuel Lasch and Elisabeth Deindl
Int. J. Mol. Sci. 2026, 27(2), 985; https://doi.org/10.3390/ijms27020985 - 19 Jan 2026
Abstract
Arteriogenesis, the growth of pre-existing arterioles into functional collateral arteries, represents a key adaptive response to severe arterial stenosis. This process is driven by hemodynamic forces and a tightly coordinated inflammatory cascade. Here, we investigated the effects of pharmacological stimulation of the nitric [...] Read more.
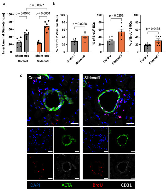
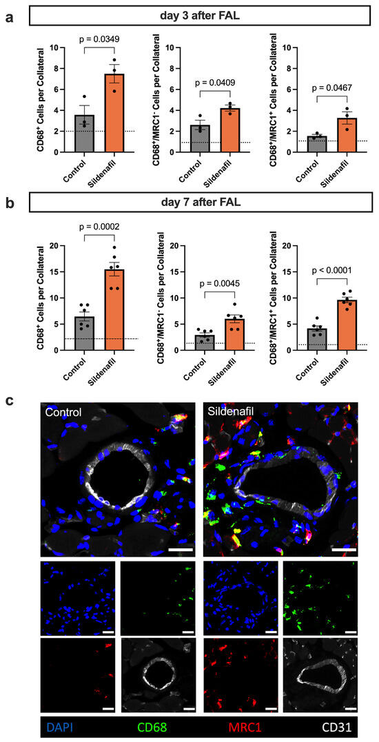
Arteriogenesis, the growth of pre-existing arterioles into functional collateral arteries, represents a key adaptive response to severe arterial stenosis. This process is driven by hemodynamic forces and a tightly coordinated inflammatory cascade. Here, we investigated the effects of pharmacological stimulation of the nitric oxide-cyclic guanosine monophosphate (NO-cGMP) signaling pathway using the phosphodiesterase-5 (PDE5) inhibitor Sildenafil on collateral vessel growth in a murine model of femoral artery ligation (FAL). Flow cytometric analyses revealed that Sildenafil treatment significantly enhanced platelet–leukocyte aggregate formation, a prerequisite for the subsequent initiation of a localized perivascular inflammation. Histological and immunofluorescence analyses further demonstrated a marked increase in mast cell recruitment and degranulation at early time points (days 1 and 3 post-FAL). In addition, Sildenafil promoted perivascular macrophage accumulation on days 3 and 7, with a pronounced shift toward an M2-like pro-regenerative polarization state, ultimately resulting in the enhanced proliferation of vascular cells and the enlargement of collateral diameters. Together, these findings identify Sildenafil as a potent enhancer of arteriogenesis through coordinated immune cell activation, stimulating vascular cell proliferation along with positive collateral outward remodeling. Thus, Sildenafil emerges as a promising therapeutic candidate to promote collateral artery growth in cardiovascular occlusive diseases. Full article
Show Figures

Graphical abstract

18 pages, 2833 KB  
Review
Management of Acute Infrainguinal Graft Occlusion: Surgical and Endovascular Approaches in Contemporary Practice
by Edoardo Pasqui, Leonardo Pasquetti, Greta Ferraro, Bruno Gargiulo, Cecilia Molino, Elisa Lazzeri, Giuseppe Galzerano and Gianmarco de Donato
J. Pers. Med. 2025, 15(12), 568; https://doi.org/10.3390/jpm15120568 - 28 Nov 2025
Viewed by 540
Abstract
Background: Acute infrainguinal bypass graft occlusion is a critical vascular emergency that threatens limb viability and challenges both surgical and endovascular management. Despite progress in revascularization strategies, outcomes remain suboptimal, and consensus on the optimal treatment approach is lacking. Methods: This [...] Read more.
Background: Acute infrainguinal bypass graft occlusion is a critical vascular emergency that threatens limb viability and challenges both surgical and endovascular management. Despite progress in revascularization strategies, outcomes remain suboptimal, and consensus on the optimal treatment approach is lacking. Methods: This narrative review summarizes current evidence on the epidemiology, etiology, diagnosis, and treatment of acute infrainguinal graft occlusion. Particular attention is given to the evolving role of catheter-directed thrombolysis and mechanical thrombectomy, as well as to prevention strategies based on structured surveillance and medical optimization. Results: Infrainguinal bypass failure is influenced by technical, anatomical, and systemic factors, with distinct mechanisms affecting vein and prosthetic grafts. While surgical thrombectomy remains a viable option in selected cases, endovascular techniques have gained prominence due to their minimally invasive nature and promising short-term outcomes. Prevention of occlusion through duplex surveillance and best medical therapy is crucial to preserving graft patency and reducing major amputation risk. Conclusions: Management of acute graft occlusion requires timely diagnosis and a tailored, multidisciplinary approach. Although endovascular therapies have expanded treatment options, further prospective studies are needed to define optimal strategies and improve long-term outcomes in this high-risk population. Full article
(This article belongs to the Special Issue Complications in Vascular Surgery: Current Updates and Perspectives)
Show Figures

Figure 1

17 pages, 4706 KB  
Article
P2Y12-Inhibitor Clopidogrel Promotes Collateral Artery Growth in a Murine Hindlimb Model of Arteriogenesis
by Katharina Elbs, Lisa Bobrowski, Christoph Arnholdt, Matthias Kübler, Philipp Götz, Michael R. Rohrmoser, Daphne Merkus, Manuel Lasch and Elisabeth Deindl
Biomedicines 2025, 13(11), 2790; https://doi.org/10.3390/biomedicines13112790 - 16 Nov 2025
Viewed by 2443
Abstract
Background/Objectives: Clopidogrel is a P2Y12 receptor inhibitor commonly used as antiplatelet therapy for patients with cardiovascular occlusive diseases. However, its role in vascular remodeling remains poorly understood. Platelets orchestrate the sterile inflammation in arteriogenesis, an endogenous process to bypass an occluded [...] Read more.
Background/Objectives: Clopidogrel is a P2Y12 receptor inhibitor commonly used as antiplatelet therapy for patients with cardiovascular occlusive diseases. However, its role in vascular remodeling remains poorly understood. Platelets orchestrate the sterile inflammation in arteriogenesis, an endogenous process to bypass an occluded artery. Therefore, we investigated the impact of P2Y12-inhibition by Clopidogrel on arteriogenesis. Methods: In this study, we utilized a well-established murine hindlimb model of arteriogenesis. To quantify the growth of collateral arteries, we employed laser-Doppler perfusion measurements and immunohistological analysis of growing compared to resting collateral arteries. Additional immunofluorescence and histological stains were conducted to assess immune cell recruitment and activation. Whole-blood flow cytometry was performed to analyze platelet–leukocyte interactions, and complete blood counts were obtained to quantify leukocyte and platelet numbers. Results: The findings of this study demonstrate that Clopidogrel promotes perfusion recovery following the induction of arteriogenesis compared to controls, attributed to elevated levels of proliferating vascular cells. Furthermore, compared to controls, Clopidogrel treatment significantly enhanced platelet-leukocyte interactions, increasing perivascular mast cell recruitment and degranulation, finally resulting in regenerative macrophage accumulation required for collateral artery growth. Conclusions: Clopidogrel treatment boosts arteriogenesis by enhancing the local regenerative inflammation relevant for vascular cell proliferation. Therefore, P2Y12 inhibition may represent a therapeutic option to effectively promote natural bypass growth in patients with cardiovascular occlusive diseases. Full article
(This article belongs to the Section Cell Biology and Pathology)
Show Figures

Graphical abstract

26 pages, 1280 KB  
Review
Genetic Insights into Peripheral Artery Disease: A Narrative Review
by Nonanzit Pérez-Hernández, José Manuel Rodríguez-Pérez, Luis Eduardo Nicanor-Juárez, Adriana Torres-Machorro, José Ramón García-Alva, Clara Villamil-Castañeda, Verónica Marusa Borgonio-Cuadra and Mirthala Flores-García
Biomedicines 2025, 13(11), 2723; https://doi.org/10.3390/biomedicines13112723 - 6 Nov 2025
Viewed by 1168
Abstract
Peripheral arterial disease (PAD) is a complex, multifactorial atherosclerotic disease that primarily affects the arteries supplying the lower extremities, causing significant occlusion and reduced blood flow. Several studies have found an association between PAD and both genetic and environmental factors, which play a [...] Read more.
Peripheral arterial disease (PAD) is a complex, multifactorial atherosclerotic disease that primarily affects the arteries supplying the lower extremities, causing significant occlusion and reduced blood flow. Several studies have found an association between PAD and both genetic and environmental factors, which play a key role in the disease’s pathophysiology. Therefore, in this review, we describe the main genetic variants associated with plaque initiation, progression, and rupture in PAD. Furthermore, we identify different KEGG pathways involved in the pathological processes of these genes. We also describe gene expressions or transcriptomic studies, particularly in biopsies from patients with PAD. These findings could help identify the functional impact of genetic variants on the disease phenotype and, consequently, allow for the development of appropriate interventions that improve patient prognoses. Full article
(This article belongs to the Special Issue Unveiling the Genetic Architecture of Complex and Common Diseases)
Show Figures

Graphical abstract

12 pages, 842 KB  
Article
Intraoperative Application of Cold Atmospheric Plasma Reduces Inguinal Wound Healing Disorders—A Pilot Study
by Ursula E. M. Werra, Wael Ahmad, Michael Schoepal, Tran T. Trinh and Bernhard Dorweiler
J. Clin. Med. 2025, 14(21), 7533; https://doi.org/10.3390/jcm14217533 - 24 Oct 2025
Cited by 1 | Viewed by 1151
Abstract
Background: Inguinal wound healing disorders have been a relevant problem in the surgical treatment of peripheral arterial occlusive disease (PAD) for decades with reported rates of up to 30%. Despite the otherwise diverse innovations in vascular surgery, there are hardly any improvements [...] Read more.
Background: Inguinal wound healing disorders have been a relevant problem in the surgical treatment of peripheral arterial occlusive disease (PAD) for decades with reported rates of up to 30%. Despite the otherwise diverse innovations in vascular surgery, there are hardly any improvements in this area, on the contrary, comorbidities such as obesity, as relevant risk factors, continue to increase. The application of cold atmospheric plasma (CAP) has in turn shown promise in approaches for the treatment of chronic wounds, we therefore evaluated the potential reduction in inguinal wound healing disorders through the intraoperative application of CAP. Methods: We carried out a pilot study including 50 patients with a high risk for inguinal wound healing disorders that underwent a peripheral arterial reconstruction with inguinal access. Alternately, these patients were treated once intraoperatively with CAP (n = 25) or served as the control group (n = 25). The wound condition was then evaluated for the next fourteen days, with a follow up of three months. Results: The two groups showed no differences regarding risk factors such as smoking, obesity, PAD stage or surgery-related aspects like incision length or duration of surgery. No differences were found regarding wound-related readmission. However, the patients who had been treated intraoperatively with CAP showed a significant reduction in the need for surgical revisions due to inguinal wound healing disorders (8% vs. 32%, p = 0.034). Conclusions: This pilot study shows that the intraoperative use of CAP could be a promising approach to reduce major inguinal wound healing disorders. Full article
(This article belongs to the Section Vascular Medicine)
Show Figures

Figure 1

18 pages, 3356 KB  
Article
Retinoprotective Effects of Abscisic Acid in Ischemic Retinopathy Mouse Model
by Inez Bosnyak, Agnes Nagy, Dorottya Molitor, Balazs Meresz, Edina Szabo, Dora Reglodi, Tamas Atlasz and Alexandra Vaczy
Antioxidants 2025, 14(9), 1133; https://doi.org/10.3390/antiox14091133 - 19 Sep 2025
Viewed by 3736
Abstract
The prevalence of hypoxia-caused eye diseases is increasing, but effective, non-invasive treatment options are not available. Abscisic acid (ABA) is a plant hormone with anti-inflammatory and antioxidant effects. ABA is also present in various mammalian tissues and plays an important role in metabolic [...] Read more.
The prevalence of hypoxia-caused eye diseases is increasing, but effective, non-invasive treatment options are not available. Abscisic acid (ABA) is a plant hormone with anti-inflammatory and antioxidant effects. ABA is also present in various mammalian tissues and plays an important role in metabolic processes. Therefore, we aimed to investigate the potential protective role of ABA eye drops in ischemic retinopathy. Retinal ischemia was induced by permanent unilateral common carotid artery occlusion (UCCAO) in mice. Half of the animals received ABA eye drops two times a day for two weeks. Optical coherence tomography (OCT) was used to follow the changes in retinal thickness. Moreover, immunohistochemistry and molecular biology methods were used to explore the morphological changes and the underlying mechanisms, respectively. Based on OCT measurements, ischemic retinopathy was successfully developed. The decrease in the thickness of numerous retinal layers could be prevented with ABA eye drops. The ganglion cell number decreased significantly after UCCAO in the central and peripheral regions of the retina. ABA treatment could moderate the damage in both regions. Furthermore, our apoptosis array results suggest that ABA regulates the apoptotic pathways under hypoxic conditions. In conclusion, ABA eye drops may represent a new potential therapeutic option for the treatment of ischemic retinopathy. Full article
(This article belongs to the Special Issue Antioxidants and Retinal Diseases—2nd Edition)
Show Figures

Figure 1

24 pages, 6026 KB  
Article
An Expendable Player in Positive Vascular Remodeling? ADAMTS13 Deficiency Does Not Affect Arteriogenesis or Angiogenesis
by Carolin Baur, Amanda Geml, Kira-Sofie Wimmer, Franziska Heim, Anja Holschbach, Katharina Elbs, Michael R. Rohrmoser, Dominic van den Heuvel, Alexander T. Bauer, Stefan W. Schneider, Daphne Merkus and Elisabeth Deindl
Int. J. Mol. Sci. 2025, 26(18), 9137; https://doi.org/10.3390/ijms26189137 - 19 Sep 2025
Viewed by 3674
Abstract
Peripheral artery disease is a common manifestation of atherosclerosis, characterized by insufficient tissue perfusion and chronic ischemia. Arteriogenesis and angiogenesis are essential endogenous mechanisms to restore blood flow and limit ischemic injury. The metalloprotease ADAMTS13, known for cleaving ultra-large von Willebrand factor, has [...] Read more.
Peripheral artery disease is a common manifestation of atherosclerosis, characterized by insufficient tissue perfusion and chronic ischemia. Arteriogenesis and angiogenesis are essential endogenous mechanisms to restore blood flow and limit ischemic injury. The metalloprotease ADAMTS13, known for cleaving ultra-large von Willebrand factor, has been implicated in thrombotic and inflammatory regulation. However, its role in ischemic vascular remodeling remains unclear. Using a murine hind limb ischemia model, we investigated the effect of ADAMTS13 deficiency on arteriogenesis and angiogenesis by comparing male ADAMTS13−/− and wild-type control mice. Perfusion recovery, vascular cell proliferation, immune cell infiltration, and thrombotic activity were evaluated using laser Doppler measurements, immunohistochemical analysis of adductor and gastrocnemius muscle tissues, and in vivo microscopy. ADAMTS13 deficiency did not impair perfusion recovery, collateral artery growth, or capillarization. While platelet adhesion was slightly increased in ADAMTS13−/− mice, no thrombotic occlusions were observed. Inflammatory responses, including macrophage and neutrophil infiltration as well as macrophage polarization, were largely unaffected. Despite previous in vitro evidence indicating an angiogenic role for ADAMTS13, its absence did not compromise angiogenesis in vivo. Our findings suggest that ADAMTS13 does not play a critical role in ischemia-related angiogenesis and arteriogenesis under sterile conditions and may be relevant only in contexts involving acute and sufficiently strong thromboinflammatory stimuli. Full article
(This article belongs to the Section Molecular Pathology, Diagnostics, and Therapeutics)
Show Figures

Figure 1

14 pages, 612 KB  
Article
COVID-19 Vaccination Reduces Lower Limb Amputation Rates and Mortality Rate in Patients with Pre-Existing Peripheral Vascular Disease Based on TriNetX Database
by Shiuan-Tzuen Su, Yu-Hsuan Huang, Jing-Yang Huang and James C.-C. Wei
Vaccines 2025, 13(9), 969; https://doi.org/10.3390/vaccines13090969 - 12 Sep 2025
Cited by 1 | Viewed by 1089
Abstract
Background: Unvaccinated individuals with peripheral arterial occlusive disease (PAOD) are more likely to develop acute limb ischemia (ALI) following severe acute respiratory syndrome coronavirus 2 (SARS-CoV-2) infection. We assessed the protective effect of the COVID-19 vaccine in preventing ALI in PAOD patients with [...] Read more.
Background: Unvaccinated individuals with peripheral arterial occlusive disease (PAOD) are more likely to develop acute limb ischemia (ALI) following severe acute respiratory syndrome coronavirus 2 (SARS-CoV-2) infection. We assessed the protective effect of the COVID-19 vaccine in preventing ALI in PAOD patients with SARS-CoV-2 infection. Methods: This retrospective cohort study was conducted using the United States TriNetX (Cambridge, MA, USA), using patients with PAOD who were diagnosed with SARS-CoV-2 infection between 1 November 2020 and 31 December 2023. Propensity score matching was performed to adjust for demographic variables, lifestyle factors, medical utilization, and comorbidities. Cox proportional hazards models were used to compare the two matched cohorts. Kaplan–Meier analysis estimated the 3-year cumulative probability of lower limb amputation incidence. We selected 12,948 PAOD patients who received the COVID-19 vaccine and 44,064 PAOD patients who were unvaccinated against COVID-19. Results: A total of 11,822 pairs of COVID-19 vaccinated PAOD patients and unvaccinated individuals were compared. The mean (SD) age was 66.5 (14.1) years; there were 4849 male patients (41%) and 6569 female (55.6%) compared to unvaccinated PAOD patients, and those who received the COVID-19 vaccine had a significantly lower risk of 3-year all-cause mortality (log-rank test, p < 0.001; hazard ratio (HR) was 0.857; 95% CI, 0.796–0.922) and lower limb amputation (log-rank test, p = 0.001, HR = 0.716; 95% CI, 0.587–0.873), though there was no significant difference in ischemic stroke (log-rank test, p = 0.174; HR = 0.958; 95% CI, 0.902–1.019). Conclusions: This study found that patients who received the COVID-19 vaccine had a significantly lower risk of 3-year all-cause mortality and lower limb amputation, though there was no significant difference in ischemic stroke. Full article
(This article belongs to the Special Issue Vaccines and Immunotherapy for Inflammatory Disease)
Show Figures

Figure 1

16 pages, 400 KB  
Review
Limus Devices for the Treatment of SFA: Latest Outcomes and Future Perspectives
by Genti Xhepa, Agostino Inzerillo, Ilinca Constantinescu, Pierre Faerber, Adrien Gleyzolle, Pierpaolo Biondetti, Filippo Del Grande, Edon Xhepa, Simone Mortellaro, Gianpaolo Carrafiello, Giuseppe Pellegrino and Alexis Ricoeur
J. Clin. Med. 2025, 14(10), 3594; https://doi.org/10.3390/jcm14103594 - 21 May 2025
Viewed by 1853
Abstract
Globally, cardiovascular disease is a leading cause of disability and early death, affecting 422.7 million people and causing 17.9 million deaths (31% of global deaths) in 2015. Peripheral arterial disease, previously overlooked compared to coronary artery disease, is now recognised as a major [...] Read more.
Globally, cardiovascular disease is a leading cause of disability and early death, affecting 422.7 million people and causing 17.9 million deaths (31% of global deaths) in 2015. Peripheral arterial disease, previously overlooked compared to coronary artery disease, is now recognised as a major contributor to cardiovascular morbidity and mortality, with distinct characteristics. After noninvasive methods, the femoropopliteal segment is frequently treated with revascularisation, which is recommended for claudication and chronic limb-threatening ischemia (CLTI). Challenges such as mechanical stresses, chronic occlusions, extensive plaque, and calcification affect procedural success and vessel patency. Innovations were needed to address these issues, and vascular drug delivery devices have become integral to endovascular treatment. We review the current literature concerning a diverse range of these devices in clinical use and their role in managing symptomatic patients. Full article
(This article belongs to the Section Cardiovascular Medicine)
Show Figures

Figure 1

19 pages, 3227 KB  
Review
Peripheral Arterial Disease in Diabetic Foot: One Disease with Multiple Patterns
by Marco Meloni and Prashanth R. J. Vas
J. Clin. Med. 2025, 14(6), 1987; https://doi.org/10.3390/jcm14061987 - 14 Mar 2025
Cited by 4 | Viewed by 6259
Abstract
Peripheral arterial disease (PAD) is a major complication in individuals with diabetes and is increasingly prevalent in those with diabetic foot ulcers (DFUs). Despite this, the characterisation of PAD in diabetic patients remains insufficiently refined, leading to suboptimal management and outcomes. This review [...] Read more.
Peripheral arterial disease (PAD) is a major complication in individuals with diabetes and is increasingly prevalent in those with diabetic foot ulcers (DFUs). Despite this, the characterisation of PAD in diabetic patients remains insufficiently refined, leading to suboptimal management and outcomes. This review underscores the necessity for a more nuanced understanding of PAD’s anatomical and biological aspects in diabetic patients. The distribution of atherosclerotic plaques varies significantly among individuals, influencing prognosis and treatment efficacy. We describe three key patterns of PAD in diabetes: pattern 1 PAD—below-the-knee (BTK) disease (with infrageniculate disease where present); pattern 2—below-the-ankle (BTA) disease; and pattern 3—small artery disease (SAD), each presenting unique challenges and require tailored therapeutic approaches. BTK PAD, characterised by occlusions in the anterior tibial, posterior tibial, and peroneal arteries, necessitates targeted revascularisation to improve foot perfusion. BTA PAD, involving the pedal and plantar arteries, is associated with higher risks of amputation and requires advanced revascularisation techniques. SAD, affecting the small arteries of the foot, remains an enigma and is challenging to treat with the current mechanical methods, highlighting the potential of autologous cell therapy as a promising alternative. A refined characterisation of PAD in diabetes is crucial for developing effective, individualised treatment strategies, ultimately improving patient outcomes, and reducing the burden of diabetic foot complications. In light of these complexities, it is incredulous that we often use a single term, “peripheral arterial disease”, to describe such a diverse array of disease patterns. This oversimplification can be perilous, as it may lead to inadequate therapeutic approaches and suboptimal patient care. Full article
(This article belongs to the Special Issue New Insights into Diabetic Foot)
Show Figures

Figure 1

15 pages, 795 KB  
Article
Endovascular Treatment of Femoro-Popliteal Disease with the Supera Stent: A Single Center Experience
by Borivoje Lukic, Marko Miletic, Stefan Milosevic, Marko Dragas, Jovica Saponjski, Igor Koncar, Petar Zlatanovic, Filip Lukic, Aleksandar Mirkovic, Dimitrije Lazic, Ksenija Markovic, Natasa Milic and Vladimir Cvetic
J. Clin. Med. 2025, 14(5), 1704; https://doi.org/10.3390/jcm14051704 - 3 Mar 2025
Viewed by 2059
Abstract
Background/Objectives: Peripheral artery disease (PAD) is a significant global health challenge, affecting millions worldwide. Among its various manifestations, femoropopliteal atherosclerotic disease presents a unique challenge due to the biomechanical stresses on the superficial femoral artery (SFA) and popliteal artery (PA). Despite advancements [...] Read more.
Background/Objectives: Peripheral artery disease (PAD) is a significant global health challenge, affecting millions worldwide. Among its various manifestations, femoropopliteal atherosclerotic disease presents a unique challenge due to the biomechanical stresses on the superficial femoral artery (SFA) and popliteal artery (PA). Despite advancements in endovascular interventions, restenosis and stent fractures remain critical issues, particularly in complex and long lesions. Biomimetic stents, such as the SUPERA interwoven nitinol stent, have been developed to address these challenges by closely replicating the natural mechanical properties of the femoropopliteal arteries. This study evaluates the clinical and procedural outcomes of biomimetic stent implantation in patients with femoropopliteal atherosclerotic disease, focusing on patency rates, procedural success, and major adverse limb events (MALE). Methods: A cohort study was conducted at the University Clinical Center of Serbia, including 294 patients with femoropopliteal stenosis or occlusion treated with the SUPERA stent from January 2017 to December 2024. Patients were stratified by lesion complexity using the GLASS classification and procedural success, patency rates, and MALE incidence were assessed. Kaplan–Meier survival analysis was used to evaluate long-term outcomes, and Cox regression analysis identified predictors of MALE. Results: Primary patency rates at 1, 6, 12, and 24 months were 95.6%, 90.1%, 84.2%, and 77.7%, respectively. Primary-assisted patency and secondary patency rates remained high over time. Patients with GLASS IV lesions exhibited significantly lower patency rates and higher MALE incidence compared to GLASS I-III patients (p = 0.002). Occlusion length (≥16 cm) and lesion complexity (GLASS IV) were independent predictors of MALE (p = 0.015). The stent demonstrated high procedural success and durability, with minimal complications. Conclusions: Biomimetic SUPERA stents provide high patency rates and favorable clinical outcomes in complex femoropopliteal lesions. However, lesion complexity and occlusion length significantly impact long-term success. The findings highlight the importance of careful patient selection and lesion assessment for optimizing endovascular treatment strategies in PAD management. Full article
(This article belongs to the Special Issue Clinical Challenges in Peripheral Artery Disease)
Show Figures

Figure 1

17 pages, 502 KB  
Article
Role of C-Reactive Protein as a Predictor of Early Revascularization and Mortality in Advanced Peripheral Arterial Disease
by Giuseppe Di Stolfo, Mario Mastroianno, Michele Antonio Pacilli, Giovanni De Luca, Carlo Rosario Coli, Ester Maria Lucia Bevere, Gabriella Pacilli, Domenico Rosario Potenza and Sandra Mastroianno
J. Clin. Med. 2025, 14(3), 815; https://doi.org/10.3390/jcm14030815 - 26 Jan 2025
Viewed by 1881
Abstract
Background: Elevated high-sensitivity C-reactive protein (hsCRP) levels are associated with poor cardiovascular outcomes, particularly in patients with advanced peripheral arterial disease (PAD). This study aimed to assess the impact of hsCRP on clinical characteristics and long-term outcomes in a cohort of PAD patients. [...] Read more.
Background: Elevated high-sensitivity C-reactive protein (hsCRP) levels are associated with poor cardiovascular outcomes, particularly in patients with advanced peripheral arterial disease (PAD). This study aimed to assess the impact of hsCRP on clinical characteristics and long-term outcomes in a cohort of PAD patients. Methods: A total of 346 patients with advanced PAD were enrolled and stratified into two groups based on their median hsCRP level (Group 1: <0.32 mg/dL, Group 2: >0.32 mg/dL). The patients were followed for a mean of 102.70 ± 44.13 months. Their clinical characteristics, comorbidities, and long-term cardiovascular events, including myocardial and/or peripheral revascularization, ischemia, and death, were analyzed. This study evaluated two composite endpoints: major adverse cardiovascular events (MACEs) and major adverse peripheral events (MAPEs). MACEs comprised fatal cardiovascular events, cerebral ischemia, cardiac infarction, myocardial revascularization, acute peripheral arterial occlusion, and peripheral reperfusion. MAPEs included carotid reperfusion, acute peripheral arterial occlusion, and lower limb revascularization. Results: The patients in Group 2 had a higher body mass index, waist circumference, and waist–hip ratio compared to those in Group 1 (all p < 0.05). Inflammatory markers, including fibrinogen and the erythrocyte sedimentation rate, were significantly elevated in Group 2 (both p < 0.01). While the overall incidence of peripheral revascularization was similar between groups, these interventions occurred significantly earlier in Group 2 (28.24 ± 38.87 months vs. 67.04 ± 49.97 months, p = 0.004; HR: 2.015, 95% CI: 1.134–3.580, p = 0.017). The MAPEs were comparable in number, but occurred earlier in Group 2 (36.60 ± 37.35 months vs. 66.19 ± 48.18 months, p < 0.01; HR: 1.99, 95% CI: 1.238–3.181, p = 0.004). Similarly, the MACEs had an earlier onset in Group 2 (40.31 ± 38.95 months vs. 55.89 ± 46.33 months, p = 0.04; HR: 1.62, 95% CI: 0.983–1.987, p = 0.062). A total of 169 deaths were recorded during the follow-up. Group 2 exhibited a significantly higher mortality rate (56% vs. 42%, p < 0.01) and an earlier trend in mortality (76.58 ± 43.53 months vs. 84.86 ± 5.18 months), although this difference did not reach statistical significance (p = 0.22). Conclusions: Elevated hsCRP levels (>0.32 mg/dL) are associated with a worse clinical profile and earlier adverse events in patients with advanced PAD. Group 2 experienced significantly earlier peripheral revascularization, MACEs, and MAPEs. The mortality rates were also significantly higher, highlighting the prognostic value of hsCRP in this population. Full article
Show Figures

Figure 1

53 pages, 20059 KB  
Article
Analysis and Visualization of Confounders and Treatment Pathways Leading to Amputation and Non-Amputation in Peripheral Artery Disease Patients Using Sankey Diagrams: Enhancing Explainability
by Rajashekar Korutla, Douglas Tedder, Kathryn Brogan, Marko Milosevic, Michael P. Wilczek, Naim Shehadeh, Nawar Shara, Elsie G. Ross and Saeed Amal
Biomedicines 2025, 13(2), 258; https://doi.org/10.3390/biomedicines13020258 - 21 Jan 2025
Cited by 2 | Viewed by 2862
Abstract
Background/Objectives: This study uses Sankey diagrams to analyze treatment pathways in patients with peripheral artery disease (PAD), which is a vascular condition characterized by atherosclerotic occlusion of the arteries, particularly in the lower limbs, affecting up to 14% of the general population. [...] Read more.
Background/Objectives: This study uses Sankey diagrams to analyze treatment pathways in patients with peripheral artery disease (PAD), which is a vascular condition characterized by atherosclerotic occlusion of the arteries, particularly in the lower limbs, affecting up to 14% of the general population. This study focuses on the treatment pathways that lead to amputation versus those that do not, utilizing the STARR dataset and the All of Us dataset. Methods: The study utilized Sankey diagrams to visualize treatment pathways, highlighting the progression from initial treatments to outcomes. Odds ratio analysis was performed to quantify the association between treatment pathways and outcomes. Recognizing potential confounders, analyses were conducted by filtering patients with PAD into subgroups based on these coexisting conditions. Sankey diagrams were then generated for each sub-cohort to visualize treatment pathways. Results: Pathways including antiplatelet and lipid-lowering treatments accounted for 56% of non-amputation cases in the STARR data and 50% in the All of Us data. Amputation pathways frequently included revascularization procedures, representing 15% of amputations in the STARR data and 20% in the All of Us data. Confounder analysis revealed that most amputated PAD patients were over 50 years old and had one or more conditions, such as diabetes, hypertension, or hyperlipidemia. Conclusions: These visualizations provide insights into treatment pathways and their associations with outcomes in PAD patients, highlighting the potential impact of specific treatments on amputation and non-amputation cases. Future work should build on these findings by incorporating predictive models using machine learning techniques to further explore and quantify these relationships. Full article
(This article belongs to the Section Molecular and Translational Medicine)
Show Figures

Figure 1

17 pages, 1349 KB  
Review
Osteoprotegerin as an Emerging Biomarker of Carotid Artery Stenosis? A Scoping Review with Meta-Analysis
by Jerzy Chudek, Marta Pośpiech, Anna Chudek, Michał Holecki and Monika Puzianowska-Kuźnicka
Diagnostics 2025, 15(2), 219; https://doi.org/10.3390/diagnostics15020219 - 19 Jan 2025
Viewed by 1828
Abstract
Objective: In developed countries, stroke is the fifth cause of death, with a high mortality rate, and with recovery to normal neurological function in one-third of survivors. Atherosclerotic occlusive disease of the extracranial part of the internal carotid artery and related embolic [...] Read more.
Objective: In developed countries, stroke is the fifth cause of death, with a high mortality rate, and with recovery to normal neurological function in one-third of survivors. Atherosclerotic occlusive disease of the extracranial part of the internal carotid artery and related embolic complications are common preventable causes of ischemic stroke (IS), attributable to 7–18% of all first-time cases. Osteoprotegerin (OPG), a soluble member of the tumor necrosis factor receptor (TNFR) superfamily, is considered a modulator of vascular calcification linked to vascular smooth muscle cell proliferation and collagen production in atherosclerotic plaques. Therefore, OPG emerges as a potential biomarker (BM) of calcified carotid plaques and carotid artery stenosis (CAS). Methods: We performed a literature search of PubMed on OPG in CAS and atherosclerosis published until 2024. Results: Increased levels of serum OPG were reported in both patients with symptomatic and asymptomatic CAS, and higher values were observed in those with unstable atherosclerotic plaques. Notably, increased OPG levels were observed regardless of the location of atherosclerosis, including coronary and other peripheral arteries. In addition, chronic kidney disease, the most significant confounder disturbing the association between vascular damage and circulating OPG levels, decreases the usefulness of OPG as a BM in CAS. Conclusions: Osteoprotegerin may be considered an emerging BM of global rather than cerebrovascular atherosclerosis. Its diagnostic significance in identifying patients with asymptomatic CAS and their monitoring is limited. Full article
(This article belongs to the Section Clinical Diagnosis and Prognosis)
Show Figures

Figure 1

11 pages, 883 KB  
Article
Real-World 12-Month Outcomes with Sirolimus-Coated Balloon Angioplasty for Complex Femoropopliteal Disease
by Efthymios Beropoulis, Konstantinos Avranas, Elena Rouvi and Konstantinos P. Donas
J. Clin. Med. 2025, 14(2), 483; https://doi.org/10.3390/jcm14020483 - 14 Jan 2025
Cited by 2 | Viewed by 2033
Abstract
Background: Sirolimus-coated balloons (SCBs) have emerged as a promising alternative to paclitaxel-coated devices for the treatment of femoropopliteal lesions. However, real-world data on SCB performance in also complex peripheral arterial disease remains unknown. We sought to evaluate the safety and 12-month clinical [...] Read more.
Background: Sirolimus-coated balloons (SCBs) have emerged as a promising alternative to paclitaxel-coated devices for the treatment of femoropopliteal lesions. However, real-world data on SCB performance in also complex peripheral arterial disease remains unknown. We sought to evaluate the safety and 12-month clinical outcomes of the Selution SLR™ balloon angioplasty in a challenging real-world patient cohort. Methods: This single-center, retrospective observational study with prospective follow-up included 21 patients with symptomatic peripheral arterial disease treated with the Selution SLR™ SCB (Med. Alliance, SA, Mont-sur-Rolle, Switzerland) after vessel preparation with rotational atherectomy, between October 2023 and November 2024. The primary endpoints were technical success, 12-month primary patency, and target lesion revascularization (TLR). Secondary endpoints included major adverse cardiac events (MACE), major adverse limb events (MALE), and changes in Rutherford classification and ankle-brachial index (ABI). Results: The median age was 79 years, with 47.6% of patients over 80 years old. Most patients presented with advanced peripheral atherosclerotic disease (PAD) (Rutherford category V, 47.6%). Lesions were predominantly occlusive (76.2%), with a median length of 130 mm and severe/moderate calcified in 71.4% of cases. Technical success was achieved in 95.2% of procedures. The 12-month primary patency was 95%, with a TLR-Rate of 5%. No major amputations or cardiovascular deaths occurred. Significant improvements in Rutherford category and ABI were maintained at 12 months. Conclusions: In this real-world cohort of patients with complex PAD, vessel preparation-assisted Selution SLR™ angioplasty demonstrated safety and promising 12-month outcomes. These findings support the use of SCBs in also challenging peripheral interventions, though larger-scale data and further follow up are needed in order to establish SCBs’ role as crucial in the treatment algorithm of PAD. Full article
Show Figures

Figure 1

Back to TopTop