Sign in to use this feature.

Years

Between: -

Subjects

remove_circle_outline
remove_circle_outline
remove_circle_outline
remove_circle_outline
remove_circle_outline

Journals

Article Types

Countries / Regions

Search Results (11)

Search Parameters:
Keywords = peasants’ effective participation

Order results
Result details
Results per page
Select all
Export citation of selected articles as:
15 pages, 811 KB  
Article
Exploring the Impact of Socioeconomic Status on Farmers’ Participation in Rural Living Environmental Governance Behavior—Evidence from Jiangsu Province, China
by Lisha Yang, Shuang Tan and Rao Yuan
Sustainability 2025, 17(4), 1502; https://doi.org/10.3390/su17041502 - 12 Feb 2025
Cited by 2 | Viewed by 1162
Abstract
The participation of farmers in environmental governance is not simply the behavior choice of individuals but is also influenced by their socioeconomic status (SES). Using survey data from 2088 peasant households in Jiangsu Province, China, this study used the ordered probit model to [...] Read more.
The participation of farmers in environmental governance is not simply the behavior choice of individuals but is also influenced by their socioeconomic status (SES). Using survey data from 2088 peasant households in Jiangsu Province, China, this study used the ordered probit model to identify the differential impacts of objective socioeconomic status (OSES) and subjective socioeconomic status (SSES) on farmers’ participation in rural living environmental governance behavior (FPLEB). The mediation effect model was also used to explore the mediating role of environmental cognition in the relationship between SES and FPLEB. The results reveal that (1) SES (i.e., OSES and SSES) is a positive factor affecting farmers’ involvement in improving their living environment, with SSES demonstrating a stronger correlation with efforts to enhance rural living conditions than OSES, (2) environmental knowledge and pollution cognition serve as mediating factors, bridging the effect of OSES on the level of participation in environmental governance, and (3) SES (i.e., OSES and SSES) is more effective in fostering future-oriented environmental governance behaviors among farmers than those with a present-oriented mindset. Full article
Show Figures

Figure 1

30 pages, 3183 KB  
Article
Determinants of Farmer Participation and Development of Shallot Farming in Search of Effective Farm Management Practices: Evidence Grounded in Structural Equation Modeling Results
by Andi Amran Asriadi, Muslim Salam, Rahmawaty Andi Nadja, Letty Fudjaja, Didi Rukmana, Muhammad Hatta Jamil, Muhammad Arsyad, Rahmadanih and Rafiqah Maulidiyah
Sustainability 2024, 16(15), 6332; https://doi.org/10.3390/su16156332 - 24 Jul 2024
Cited by 4 | Viewed by 3069
Abstract
The objective of this research was to examine the determinants of farmer participation and shallot-farming development in search of effective farm management practices. The study used structural equation modeling data analysis. The primary data were collected from direct structural interviews with 150 randomly [...] Read more.
The objective of this research was to examine the determinants of farmer participation and shallot-farming development in search of effective farm management practices. The study used structural equation modeling data analysis. The primary data were collected from direct structural interviews with 150 randomly chosen shallot farmers in Bantaeng Regency, Indonesia. It was found that the latent variables of Physical Aspects of Land, System of Economy Peasant Society, and System of Political Peasant Society were fundamental factors that exerted a positive and significant influence on the latent variable of Farmer Participation. Therefore, improvements in the physical aspects of the land, the economic framework, and the political structure of agricultural communities could promote farmer participation. Furthermore, the latent variable of Farmer Participation and System of Political Peasant Society had a positive and significant impact on shallot-farming development. Thus, by increasing the influence of government officials and community leaders, shallot farming can be promoted. The farmers can then enhance their participation in shallot-farming plan formulation and implementation, providing the continued development of shallot farming. The findings of this study contribute significantly to the body of knowledge by validating previous research and proposing different ways to improve effective farm management practices in shallot farming. Full article
Show Figures

Figure 1

20 pages, 571 KB  
Article
The Impact of Government Support and Social Networks on Peasants’ Effective Participation in High-Standard Farmland Construction: Evidence from Yancheng City, China
by Huawei Zheng, Kunyu Lou, Yuanyuan Yang, Han Wang and Yong Lu
Land 2023, 12(5), 955; https://doi.org/10.3390/land12050955 - 25 Apr 2023
Cited by 7 | Viewed by 2535
Abstract
The effective participation of peasants can raise the quality of high-standard farmland construction (HSFC) in China. How to avoid inefficient participation is an urgent issue that needs to be solved in the field of HSFC. However, the factors that influence peasants’ effective participation [...] Read more.
The effective participation of peasants can raise the quality of high-standard farmland construction (HSFC) in China. How to avoid inefficient participation is an urgent issue that needs to be solved in the field of HSFC. However, the factors that influence peasants’ effective participation in the HSFC remains to be further studied. This study used factor analysis and a comprehensive evaluation method to calculate social networks and the level of peasants’ effective participation in HSFC based on a survey dataset of 347 peasants in Yancheng City, China. The influence of information support, incentive support, constraint support, network interaction, network trust, and network norms on the level of peasants’ effective participation in HSFC was analyzed using an ordered logistic model. The results of the study indicate that: (1) The overall level of peasants’ effective participation in the HSFC is at a “medium” level, and the level of peasants’ effective participation needs to be further raised. (2) Government support considerably influences peasants’ effective participation in HSFC. Information support, incentive support, and constraint support significantly impact peasants’ effective participation in HSFC. (3) Social networks possess a significant positive impact on the level of peasants’ effective participation in HSFC, with the core variables contributing to peasants’ effective participation in the order of network interaction, network trust, and network norms. (4) Peasants’ cognition significantly impacts peasants’ effective participation in HSFC. Therefore, to enhance the level of peasants’ effective participation in HSFC, it is suggested to further improve government information support, incentive support, and constraint support; strengthen network interaction, enhance network trust, improve network norms, and effectively play the role of social networks; and to strengthen peasants’ education and training. Full article
Show Figures

Figure 1

17 pages, 715 KB  
Article
Poverty Alleviation Relocation, Fuelwood Consumption and Gender Differences in Human Capital Improvement
by Yongtian Zhu, Shigemitsu Shibasaki, Rui Guan and Jin Yu
Int. J. Environ. Res. Public Health 2023, 20(2), 1637; https://doi.org/10.3390/ijerph20021637 - 16 Jan 2023
Cited by 9 | Viewed by 3299
Abstract
The aim of poverty alleviation relocation is to break the vicious cycle of poverty and ecological degradation. The improvement of human capital, specifically women’s human capital, is important to realize the poverty alleviation and sustainable development of relocated peasant households. Based on the [...] Read more.
The aim of poverty alleviation relocation is to break the vicious cycle of poverty and ecological degradation. The improvement of human capital, specifically women’s human capital, is important to realize the poverty alleviation and sustainable development of relocated peasant households. Based on the survey data of 902 peasant households in southern Shaanxi in 2020, using the PSM model and the mediation effect test model, this paper explores the impact of participation in relocation on human capital from the perspective of gender differences, and the mediation effect of fuelwood consumption in the effect of participation in relocation on the human capital of peasants with different genders. The results show that firstly, in general, participation in relocation effectively improves the human capital of peasants. Secondly, there are gender differences in the improvement of the human capital of relocated peasants. Compared with male peasants, the health level of female peasants is significantly improved. Finally, fuelwood consumption plays an important mediation role in the impact of participation in relocation on human capital and the mediation role is more significant in improving the human capital of relocated female peasants. Full article
Show Figures

Figure 1

18 pages, 939 KB  
Article
How Does Poverty Alleviation Relocation Affect the Non-Agricultural Employment of Women’s Labor Forces? Evidence from Southern Shaanxi Province
by Yongtian Zhu, Rui Guan and Jin Yu
Land 2023, 12(1), 84; https://doi.org/10.3390/land12010084 - 27 Dec 2022
Cited by 7 | Viewed by 2743
Abstract
With the completion of the relocation task, fully promoting the non-agricultural employment of relocated women is of great significance for improving the livelihood sustainability of relocated peasant households’ and consolidating the results of poverty alleviation. Based on the sample data of 1616 rural [...] Read more.
With the completion of the relocation task, fully promoting the non-agricultural employment of relocated women is of great significance for improving the livelihood sustainability of relocated peasant households’ and consolidating the results of poverty alleviation. Based on the sample data of 1616 rural households in southern Shaanxi Province, China, using the IV-Probit model, IV-Tobit model, and mediation effect model, this study empirically analyzes the impact and mechanism of participation in relocation on women’s non-agricultural employment. The results show that by introducing an instrumental variable to solve endogeneity, participation in relocation has a significant positive impact on the behavior and intensity of women’s non-agricultural employment. A mechanism analysis shows that training, public services, and land abandonment play a mediation role in the relationship between participation in relocation and women’s non-agricultural employment. In terms of women’s non-agricultural employment behavior, the mediation effects are 56.9%, 15.0%, and 11.0%, respectively. In terms of women’s non-agricultural employment intensity, the mediation effects are 58.5%, 15.7%, and 11.6%, respectively. Based on the above findings, this study puts forward policy implications for follow-up relocation support, to further release the surplus women’s labor forces and promote women’s non-agricultural employment. Full article
Show Figures

Figure 1

16 pages, 859 KB  
Article
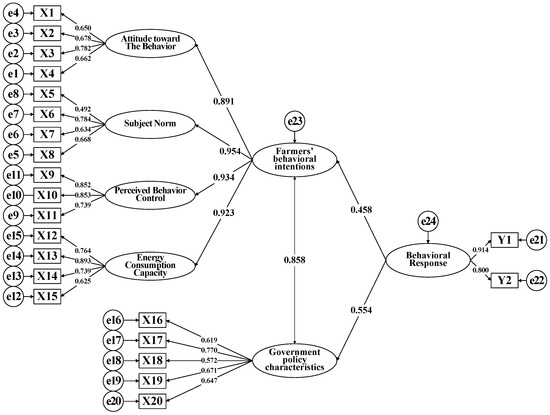
Study on Strategic Interaction between Government and Farmers in Rural Passive Energy Transformation
by Shengyue Fan, Shuai Zha and Chenxi Zhao
Int. J. Environ. Res. Public Health 2022, 19(22), 14862; https://doi.org/10.3390/ijerph192214862 - 11 Nov 2022
Cited by 3 | Viewed by 1770
Abstract
In the implementation of public environmental policies, the deviation between the behavioral intention of farmers and the results of policy implementation is widespread. To reveal the universality, and break through existing research perspectives, this paper, starting from the interaction between the government and [...] Read more.
In the implementation of public environmental policies, the deviation between the behavioral intention of farmers and the results of policy implementation is widespread. To reveal the universality, and break through existing research perspectives, this paper, starting from the interaction between the government and farmers, builds a rural passive energy transformation mechanism conceptual model. Using the policy of “coal to gas” in northern China area as a case, a comprehensive analysis of the influencing factors of peasant household behavior response is presented, using a structural equation to compute the interaction strength between the two agents. The results of the study show that: (1) the standardized path coefficients of household behavioral intention and government policy characteristics on household behavioral response are 0.458 and 0.554, respectively. The effect of government is stronger than that of households, which highlights the change effect of government on household behavioral responses and explains the reason for the deviation between behavioral intention and behavioral response; and (2) The standardized correlation coefficient between government policy characteristics and farmers’ behavioral intention is 0.858, indicating that the interaction between government and farmers has a significant impact on policy results, and verifies the important role of research on the interactions between government and farmers. Therefore, in order to improve the effect of rural energy transformation, it is necessary to strengthen the interactions between the government and farmers, to smooth the channels of farmers’ demands, and to form a pattern of air pollution control with government guidance and full participation. Full article
Show Figures

Figure 1

17 pages, 1904 KB  
Article
Explaining Peasants’ Intention and Behavior of Farmland Trusteeship in China: Implications for Sustainable Agricultural Production
by Jianying Xiao, Yan Song and Heyuan You
Sustainability 2020, 12(14), 5748; https://doi.org/10.3390/su12145748 - 17 Jul 2020
Cited by 11 | Viewed by 3611
Abstract
Developing countries generally face the problem of sustainable agricultural production during the process of agricultural modernization. Farmland trusteeship is an emerging mode of sustainable agricultural production and has played an important role in China. At present, the Chinese government has taken it as [...] Read more.
Developing countries generally face the problem of sustainable agricultural production during the process of agricultural modernization. Farmland trusteeship is an emerging mode of sustainable agricultural production and has played an important role in China. At present, the Chinese government has taken it as a pilot mode, but its effect also depends on the extensive participation of peasants. Based on the theory of planned behavior (TPB) and structural equation model (SEM) method, the paper analyzed peasants’ participation intention, behavior, drivers, and the influence of policy support on peasants’ participation behavior, using survey data of Jiangsu province and peasants’ participation variables. The results suggest that: (1) The behavioral attitude, subjective norms, and perceived behavioral control variables of peasants’ participation in farmland trusteeship have a significant direct impact on peasants’ willingness to participate, and these three factors indirectly influence peasants’ participation behavior by influencing peasants’ intention; (2) perceptual behavioral control variables such as the size of farmland trusteeship organization had no significant influence on peasants’ participation behaviors; (3) government policy support has a direct and significant impact on peasants’ participation behaviors. These findings not only generate broad direct implications for Chinese policymakers to improve peasants’ participation for sustainable agricultural production, but also provide lessons for other developing countries for agricultural modernization. Full article
(This article belongs to the Special Issue Impacts of Land Tenure Systems on Land Use Sustainability)
Show Figures

Figure 1

16 pages, 1611 KB  
Article
Roles of Motivation, Opportunity, Ability, and Trust in the Willingness of Farmers to Adopt Green Fertilization Techniques
by Qiusheng Li, Fang Zeng, Hao Mei, Tianqi Li and Dasheng Li
Sustainability 2019, 11(24), 6902; https://doi.org/10.3390/su11246902 - 4 Dec 2019
Cited by 22 | Viewed by 4524
Abstract
Green fertilization technologies such as the formula fertilization technology and the water and fertilizer integration technology are important technologies to realize fertilizer reduction and replacement. To explore the willingness of farmers to adopt those technologies and its driving path, can help to improve [...] Read more.
Green fertilization technologies such as the formula fertilization technology and the water and fertilizer integration technology are important technologies to realize fertilizer reduction and replacement. To explore the willingness of farmers to adopt those technologies and its driving path, can help to improve soil quality and promote the sustainable development of agriculture. In this paper, trust is incorporated into the theoretical framework of motivation, opportunity, ability (MOA). Based on the questionnaire survey data of citrus farmers in Guangdong and Jiangxi provinces in China, the logical relationship of farmers’ willingness to adopt green fertilization technology is analyzed from four aspects of adoption motivation, adoption opportunity, ability (technical operation ability and ant risk ability), and trust by using a structural equation model. The results showed that adoption motivation, adoption opportunity, technical operation ability, and anti-risk ability had significant positive direct effects on adoption willingness, which were 0.610, 0.381, 0.491, and 0.297, respectively. Trust had an indirect effect, which was 0.191. From the results of cross-group analysis, it can be seen that farmers’ participation in organizations or contracts signed will strengthen the influence of adoption opportunity, technical operation ability and adoption motivation on adoption willingness. However, the influence of the anti-risk ability on adoption willingness was strengthened by the non-participation or non-contract peasant household groups. Full article
(This article belongs to the Section Sustainable Agriculture)
Show Figures

Figure 1

15 pages, 2641 KB  
Article
Food Heritagization and Sustainable Rural Tourism Destination: The Case of China’s Yuanjia Village
by Jing Guan, Jun Gao and Chaozhi Zhang
Sustainability 2019, 11(10), 2858; https://doi.org/10.3390/su11102858 - 20 May 2019
Cited by 44 | Viewed by 7821
Abstract
A “cultural turn” from those early management focused studies to more wholesome and exploratory socio-cultural analysis of food with sociological approaches has emerged in more recent food tourism studies. In the Chinese tourism context, however, extant studies are mainly conducted with marketing approaches [...] Read more.
A “cultural turn” from those early management focused studies to more wholesome and exploratory socio-cultural analysis of food with sociological approaches has emerged in more recent food tourism studies. In the Chinese tourism context, however, extant studies are mainly conducted with marketing approaches linked to management to analyze the role of (heritage) foods in tourist perception and experience, and destination marketing. This study thus seeks to understand the mechanism of food heritagization and its effect in Yuanjia Village, a renowned rural tourism destination featuring traditional delicacies in China’s Shaanxi Province. Data were collected via interviews and participant observations. The findings show that, led by local elites and monitored by a bottom-up regulatory system, locals use raw materials associated with being “local”, “traditional”, and “organic”, make food with traditional crafts, and present food in a nostalgic atmosphere for consumption. Traditional foods are reinvented/reproduced as edible exemplars of the culture and heritage of the Guanzhong area (central Shaanxi Plain), and as carriers of nostalgia for a rural past that satisfies the imaginations and needs of surrounding urbanite visitors. This, in turn, contributes to the sustainability of the village as a rural tourism destination, featuring industry convergence that fosters economic sustainability, as well as governance embedded in rurality to deal with tourism benefit distribution (i.e., cooperatives) and social problems (i.e., peasant school) that promotes social sustainability. This research contributes to the understanding of food heritagization from a bottom-up perspective as well as rural destination sustainability from a gastronomical perspective in China. Full article
(This article belongs to the Section Sustainable Agriculture)
Show Figures

Figure 1

10 pages, 1292 KB  
Article
How Willing Are Herders to Participate in Carbon Sequestration and Mitigation? An Inner Mongolian Grassland Case
by Yanyun Zhao, Yongzhi Yan, Qingfu Liu and Frank Yonghong Li
Sustainability 2018, 10(8), 2808; https://doi.org/10.3390/su10082808 - 8 Aug 2018
Cited by 7 | Viewed by 2883
Abstract
Reasonable carbon sequestration and mitigation measures play an important role in reducing greenhouse gas emission and realizing regional sustainable development. How willing herders are to participate in carbon sequestration and mitigation directly determines the corresponding implementation effect. Relevant studies mostly focus on forest [...] Read more.
Reasonable carbon sequestration and mitigation measures play an important role in reducing greenhouse gas emission and realizing regional sustainable development. How willing herders are to participate in carbon sequestration and mitigation directly determines the corresponding implementation effect. Relevant studies mostly focus on forest households and peasant households, but great uncertainty remains regarding herdsman households. Based on a survey of 404 herdsman households in Inner Mongolian grasslands, this study assessed the cognitive level and participation willingness of herders on carbon sequestration and mitigation of grasslands, and investigated the factors influencing their willingness to participate in the activity. We found that the cognitive level of herders on carbon sequestration and mitigation in Inner Mongolian grasslands was relatively low, with 83% of herdsman households having low cognition and 17% in the state of medium cognition. However, herders are mostly willing to take grassland carbon sequestration and mitigation measures, with 60% of herdsman households being willing to participate, 28% moderately willing to do so, and 12% of unwillingness. This pattern was mainly influenced by the impact of carbon sequestration and mitigation on household income, the economic subsidies and the call for ecological environment protection from the government. The herders tend to be willing to participate when they think that the government calls for ecological environment protection are essential. In contrast, they tend to be unwilling to participate if they think the subsidies too low and the negative effect of sequestration measure on income is essential. We found that the family financial income of herders is a key factor limiting the improvement of participation willingness in this area. It is necessary to improve the cognition of herders for the development of carbon sequestration and mitigation projects. Full article
(This article belongs to the Section Social Ecology and Sustainability)
Show Figures

Figure 1

21 pages, 1512 KB  
Article
The Effect of Payments for Ecosystem Services Programs on the Relationship of Livelihood Capital and Livelihood Strategy among Rural Communities in Northwestern China
by Fei Wang, Degang Yang, Changjian Wang and Xinhuan Zhang
Sustainability 2015, 7(7), 9628-9648; https://doi.org/10.3390/su7079628 - 17 Jul 2015
Cited by 25 | Viewed by 6786
Abstract
The security and quality of livelihoods for peasant households is the core issue for rural areas in China. A stable livelihood contributes to the harmonious development of related polices, poverty eradication and sustainable use of resources. In Qinghe County, located in the extremely [...] Read more.
The security and quality of livelihoods for peasant households is the core issue for rural areas in China. A stable livelihood contributes to the harmonious development of related polices, poverty eradication and sustainable use of resources. In Qinghe County, located in the extremely arid zone of Northwest China, 238 validated surveys were conducted. The analysis focuses on the importance of livelihood capitals for the selection of on- or off-farm livelihood strategies among beneficiaries of different kinds of ecological compensation packages. The goal is to see if different groups of beneficiaries are better able to pursue off-farm livelihoods activity, which reduces pressure on the resource base, and whether specific capitals are especially effective in helping households pursue off-farm livelihoods, which benefits their well-being. The findings show that proportionally more herdsmen (who participated in a pastureland rehabilitation program) were able to pursue off-farm livelihoods than farmers (who participated in the cultivated land reforestation program), and especially agro-pastoralists (who participated in both programs). Further, models of livelihood strategy show that human and financial capitals facilitate off-farm livelihoods, while productive capital tends to lead to on-farm livelihoods. These findings indicate that there is no single determinant of livelihood strategy, and future policies must consciously differentiate among beneficiaries to reach the desired result. Full article
Show Figures

Figure 1

Back to TopTop