Sign in to use this feature.

Years

Between: -

Subjects

remove_circle_outline
remove_circle_outline
remove_circle_outline
remove_circle_outline
remove_circle_outline

Journals

Article Types

Countries / Regions

Search Results (110)

Search Parameters:
Keywords = pancreatic acinar cells

Order results
Result details
Results per page
Select all
Export citation of selected articles as:
19 pages, 6148 KB  
Article
Elucidating Pancreatic Ductal Adenocarcinoma Carcinogenesis at Single-Cell Resolution and Identifying Subtype Specific Drug Candidates
by Jing Chen, Hui Jiang, Hui Chen, Kuan Yang, Kaiyue Yang, Mingyao Sun, Na Lv, Bolin Ren, Xinyi Lin, Xia Li, Yunpeng Zhang and Congxue Hu
Int. J. Mol. Sci. 2025, 26(24), 12031; https://doi.org/10.3390/ijms262412031 - 14 Dec 2025
Viewed by 528
Abstract
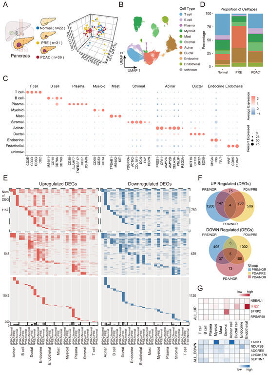
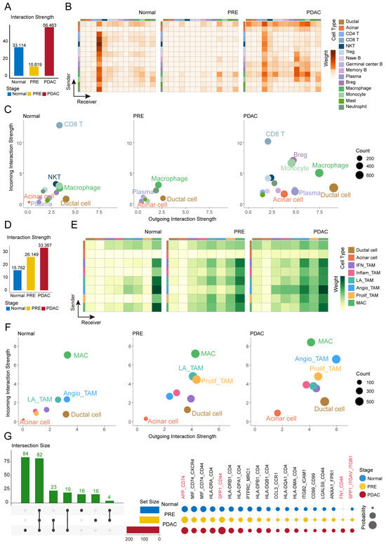
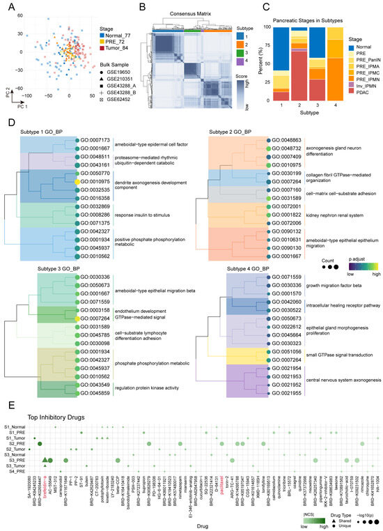
Although single-cell analyses have advanced our understanding of pancreatic ductal adenocarcinoma (PDAC), most studies to date have focused on primary and metastatic tumors. Here, we map cell composition, phenotypic plasticity, and microenvironmental remodeling from human normal pancreas through preneoplastic lesions to PDAC, with [...] Read more.
Although single-cell analyses have advanced our understanding of pancreatic ductal adenocarcinoma (PDAC), most studies to date have focused on primary and metastatic tumors. Here, we map cell composition, phenotypic plasticity, and microenvironmental remodeling from human normal pancreas through preneoplastic lesions to PDAC, with the preneoplastic phase recognized as a critical window for carcinogenesis. We pinpoint genes that are persistently dysregulated throughout malignant transformation and are associated with a poor prognosis. Focusing on ductal and acinar cells as the principal origins of PDAC, we delineate malignant preneoplastic cell clusters that exhibit strong carcinogenic potential. Immune profiling reveals marked expansion and functional reprogramming of macrophages during disease progression. Integrative analysis with human PDAC bulk transcriptomic cohorts identifies candidate compounds, such as Brefeldin A, with potential for intervention in preneoplastic disease. Together, our study elucidates dynamic molecular and cellular mechanisms underlying PDAC carcinogenesis and provides actionable insights for early intervention and targeted therapy. Full article
(This article belongs to the Section Molecular Oncology)
Show Figures

Figure 1

22 pages, 4291 KB  
Article
Photodynamic Activation of Mammalian and Avian Cholecystokinin Type 1 Receptor Outside of the Pancreatic Acinar Cell Microenvironment
by Jie Wang and Zong Jie Cui
Int. J. Mol. Sci. 2025, 26(24), 12011; https://doi.org/10.3390/ijms262412011 - 13 Dec 2025
Viewed by 380
Abstract
Cholecystokinin 1 receptor (CCK1R) is activated by singlet oxygen (1O2) in type II photodynamic action in isolated rat, mouse, and Peking duck pancreatic acini. To examine whether this is maintained outside the microenvironment of pancreatic acinar cell, photodynamic activation [...] Read more.
Cholecystokinin 1 receptor (CCK1R) is activated by singlet oxygen (1O2) in type II photodynamic action in isolated rat, mouse, and Peking duck pancreatic acini. To examine whether this is maintained outside the microenvironment of pancreatic acinar cell, photodynamic activation of CCK1R from human, rat, mouse, and Peking duck expressed in CHO-K1 cells was examined, as monitored with Fura-2 fluorescence calcium imaging. Photodynamic action with sulphonated aluminum phthalocyanine was found to trigger persistent calcium oscillations in CCK1R-CHO-K1 cells transfected with human, rat, mouse or Peking duck CCK1R gene, which were blocked by 1O2 quencher Trolox C. After tagging protein photosensitizer miniSOG to C-terminus of these CCK1R, photodynamic action was found to similarly trigger persistent calcium oscillations in CCK1R-miniSOG-CHO-K1 cells expressing human, rat, mouse, and Peking duck receptor constructs. Incubation with Trolox C 300 μM during LED light irradiation also prevented photodynamic CCK1R activation in CCK1R-miniSOG-CHO-K1 cells. In contrast, human M3R was not photodynamically activated with SALPC or tagged miniSOG as the photosensitizer. These data, together, suggest that photodynamic CCK1R activation is maintained outside of the pancreatic acinar cell, making possible photodynamic CCK1R activation in CCK1R-expressing organs and tissues other than the pancreas, with high spatiotemporal precision. Full article
(This article belongs to the Special Issue Novel Mechanisms of Receptor Activation)
Show Figures

Figure 1

46 pages, 6723 KB  
Review
Therapeutic Potentials of Phytochemicals in Pancreatitis: Targeting Calcium Signaling, Ferroptosis, microRNAs, and Inflammation with Drug-Likeness Evaluation
by Fatma Farhat, Balaji Venkataraman, Bhoomendra A. Bhongade, Mauro Pessia, Shreesh Ojha and Sandeep B. Subramanya
Nutrients 2025, 17(24), 3841; https://doi.org/10.3390/nu17243841 - 8 Dec 2025
Cited by 1 | Viewed by 729
Abstract
Background: Pancreatitis, encompassing acute (AP), severe acute (SAP), and chronic (CP) forms, is a life-threatening inflammatory disorder with limited therapeutic options. Current management is largely supportive, highlighting the urgent need for novel interventions targeting underlying molecular pathways. Aim: This review summarizes recent advances [...] Read more.
Background: Pancreatitis, encompassing acute (AP), severe acute (SAP), and chronic (CP) forms, is a life-threatening inflammatory disorder with limited therapeutic options. Current management is largely supportive, highlighting the urgent need for novel interventions targeting underlying molecular pathways. Aim: This review summarizes recent advances in the pathogenesis of pancreatitis, focusing on calcium dysregulation, ferroptosis, and microRNA-mediated mechanisms while exploring the therapeutic potential of phytochemicals as disease-modifying agents. Summary: Aberrant calcium signaling, iron-dependent lipid peroxidation, and microRNA imbalance drive acinar cell injury, inflammatory cascades, and pancreatic fibrosis. Phytochemicals, including flavonoids, terpenoids, alkaloids, and phenolics, have shown protective effects in preclinical models through multi-targeted mechanisms. These include suppression of NF-κB-driven inflammation, activation of the Nrf2/HO-1 antioxidant pathway, modulation of ferroptosis via GPX4 and iron efflux, regulation of calcium signaling, and modulation of microRNA expression. Importantly, several phytochemicals attenuate acinar cell death, reduce cytokine release, and limit fibrosis, thereby improving outcomes in experimental pancreatitis. However, poor solubility, bioavailability, and pharmacokinetic limitations remain significant barriers. Emerging strategies such as nanotechnology-based formulations, prodrug design, and pharmacokinetic profiling, as well as bioavailability studies, may enhance their clinical applicability. Conclusions: Phytochemicals represent a promising reservoir of multitarget therapeutic agents for pancreatitis. Their ability to modulate oxidative stress, inflammatory and calcium signaling, ferroptosis, and microRNA networks highlights their translational potential. Future studies should focus on clinical validation, bioavailability optimization, and advanced delivery platforms to bridge the gap from bench to bedside. Full article
Show Figures

Figure 1

22 pages, 4228 KB  
Article
Integrated Transcriptomic, Proteomic, and Network Pharmacology Analyses Unravel Key Therapeutic Mechanisms of Xuebijing Injection for Severe Acute Pancreatitis
by Linbo Yao, Xinmin Yang, Mei Yuan, Shiyu Liu, Qiqi Wang, Yongzi Wu, Wenjuan Luo, Xueying Wu, Wenhao Cai, Lan Li, Ziqi Lin, Juqin Yang, Tingting Liu, Robert Sutton, Peter Szatmary, Tao Jin, Qing Xia and Wei Huang
Pharmaceuticals 2025, 18(12), 1866; https://doi.org/10.3390/ph18121866 - 7 Dec 2025
Viewed by 528
Abstract
Background: Xuebijing Injection (XBJ), a plant-derived traditional Chinese medicine administered as an injection, is widely used in clinical practice to treat various acute critical illnesses including severe acute pancreatitis (SAP). The mechanisms by which XBJ alleviates SAP remain elusive. Methods: Active components of [...] Read more.
Background: Xuebijing Injection (XBJ), a plant-derived traditional Chinese medicine administered as an injection, is widely used in clinical practice to treat various acute critical illnesses including severe acute pancreatitis (SAP). The mechanisms by which XBJ alleviates SAP remain elusive. Methods: Active components of XBJ were identified using UPLC-QTOF/MS. A mouse SAP model was established by intraperitoneal injections of cerulein (50 μg/kg/h × 7) followed by lipopolysaccharide (10 mg/kg). XBJ of 2.5, 5, and 10 mL/kg was co-administered twice after induction of SAP. The protective effects of XBJ on pancreatic acinar cells were further investigated in vitro. An integrated analysis of transcriptomic data from human and mouse blood, as well as mouse lung, combined with network pharmacology were employed to delineate the therapeutic mechanisms of XBJ on SAP, followed by pancreatic immunoblotting and proteomics validation. Results: Component analysis revealed 9 active ingredients of XBJ. XBJ at 10 mL/kg had the best effect and consistently decreased pancreatic, lung, and circulatory pro-inflammatory indices. XBJ dose-dependently reduced necrotic cell death activation. Transcriptomics, proteomics and network pharmacology analyses identified 14 key targets, with IL-17-related signaling pathways being the most significant. Experimental validation further confirmed that XBJ significantly reduced serum levels of key IL-17-related inflammatory cytokines (such as IL-17, IL-1β, IL-6, and TNF-α) and downregulated the mRNA expression of related inflammatory factors in pancreatic tissue. Virtual docking and surface plasmon resonance demonstrate that hydroxysafflor yellow A had the highest binding affinity with MMP-9, MAPK14, and LCN2. Crucially, subsequent pancreatic immunoblotting and proteomics analyses did not confirm significant direct modulation of these targets at the protein level within pancreatic tissue. Conclusions: XBJ attenuates SAP severity by quelling pro-inflammatory mediators, an effect chiefly attributed to modulating systemic IL-17–related signaling rather than direct pancreatic intervention. Full article
(This article belongs to the Special Issue New and Emerging Treatment Strategies for Gastrointestinal Diseases)
Show Figures

Graphical abstract

9 pages, 1785 KB  
Article
Immunohistochemical Demonstration of Tuft Cells in Human Acinar-to-Ductal Metaplasia and Pancreatic Intraepithelial Neoplasia
by Kensuke Nakanishi, Mitsuaki Ishida, Kohei Taniguchi, Kenta Hosomi, Jun Arima, Atsushi Tomioka, Mitsuhiro Asakuma, Yoshiharu Miyamoto, Ko Fujimori, Yoshinobu Hirose and Sang-Woong Lee
Biomedicines 2025, 13(8), 1944; https://doi.org/10.3390/biomedicines13081944 - 8 Aug 2025
Viewed by 852
Abstract
Background/Objectives: Acinar-to-ductal metaplasia (ADM) refers to the dedifferentiation or transdifferentiation of pancreatic acinar cells. Recently, ADM has received considerable attention as a potential precursor of pancreatic tumours. Previous studies in mouse models identified tuft cells, chemosensory epithelial cells, in ADM and pancreatic [...] Read more.
Background/Objectives: Acinar-to-ductal metaplasia (ADM) refers to the dedifferentiation or transdifferentiation of pancreatic acinar cells. Recently, ADM has received considerable attention as a potential precursor of pancreatic tumours. Previous studies in mouse models identified tuft cells, chemosensory epithelial cells, in ADM and pancreatic intraepithelial neoplasia (PanIN), both considered precursor lesions of pancreatic ductal adenocarcinoma (PDAC), but not in PDAC. We examined the presence of tuft cells in human ADM and PanIN. Methods: We analysed tissue samples from 29 patients (16 women, 13 men; median age 74 years) who underwent surgical resection for pancreatic tumours. Immunohistochemical staining for the tuft cell marker, POU2F3, was used to detect tuft cells in ADM and PanIN lesions. Results: ADM was present in all patients. POU2F3-positive tuft cells were observed in 46.4% of ADM lesions (327/705) but not in normal pancreatic acini. The number of POU2F3-positive tuft cells per PanIN area were significantly higher in low-grade PanIN (median, 2 cells; range, 0–20 positive cells) than in high-grade PanIN (median, 0 cell; range 0–4 positive cells) (p = 0.0050). The percentage of POU2F3-positive tuft cells per total cells in low-grade PanIN lesions (median, 1.1%; range 0–2.5%) was also significantly higher than that in high-grade PanIN lesions (median, 0%; range 0–1.1%) (p = 0.0044). Conclusions: Our results suggest that tuft cells emerge in human pancreatic acini during ADM, possibly as part of tissue repair following injury. Full article
(This article belongs to the Section Cell Biology and Pathology)
Show Figures

Figure 1

42 pages, 891 KB  
Review
Targeting Oxidative Stress in Acute Pancreatitis: A Critical Review of Antioxidant Strategies
by Laura Ioana Coman, Daniel Vasile Balaban, Bogdan Florin Dumbravă, Horia Păunescu, Ruxandra-Cristina Marin, Mihnea Costescu, Lorena Dima, Mariana Jinga and Oana Andreia Coman
Nutrients 2025, 17(15), 2390; https://doi.org/10.3390/nu17152390 - 22 Jul 2025
Cited by 4 | Viewed by 4880
Abstract
Acute pancreatitis (AP) is among the most frequent gastroenterology emergencies, with hospital admission rates on the rise in recent decades. However, a specific treatment for this condition is still lacking. Mitochondrial damage induced by oxidative stress is regarded as the key event in [...] Read more.
Acute pancreatitis (AP) is among the most frequent gastroenterology emergencies, with hospital admission rates on the rise in recent decades. However, a specific treatment for this condition is still lacking. Mitochondrial damage induced by oxidative stress is regarded as the key event in the pathophysiology and initiation of cellular damage in AP. In the early stages of AP, the oxidant–antioxidant balance changes rapidly, and there are significant data regarding the reduced serum levels of antioxidants, with this event being correlated with the clinical severity of pancreatitis. Therefore, addressing oxidative stress could represent a potential therapeutic target in AP. In this comprehensive review, we aimed to provide an update on current evidence regarding clinical and experimental data on antioxidant use in AP, focusing on human studies investigating the effects of single and combined antioxidant supplementation. Although a multitude of animal studies demonstrated that antioxidant therapy has beneficial effects in experimental AP by reducing oxidative injury, inflammatory markers, and ameliorating histological outcomes, human trials showed predominantly conflicting results, with some studies suggesting benefit while others showed no effect, or even potential harm, when antioxidants were administered in high doses or in combination. Moreover, some antioxidants with beneficial results in experimental settings did not show the same efficacy when translated to human studies, which may be a consequence of either inappropriate dosage, route of administration and duration of therapy, or altered pharmacodynamics in vivo. In conclusion, oxidative stress plays a key role in the pathophysiology of AP by enhancing acinar cell injury, inflammation, and systemic complications. Future studies should be centered on optimized dosing strategies, early administration protocols, targeted patient selection, and delivery methods of proper pharmaceutical forms. Full article
Show Figures

Figure 1

17 pages, 3638 KB  
Article
New Cellular Interactions Due to the Radioprotective Effect of N-Acetylcysteine in a Model of Radiation-Induced Pancreatitis
by Grigory Demyashkin, Matvey Vadyukhin, Vladimir Shchekin, Tatyana Borovaya, Olga Zavialova, Dmitriy Belokopytov, Kirill Silakov, Petr Shegay and Andrei Kaprin
Int. J. Mol. Sci. 2025, 26(11), 5238; https://doi.org/10.3390/ijms26115238 - 29 May 2025
Cited by 1 | Viewed by 1176
Abstract
Ionizing radiation at early stages leads to radiation-induced death of Langerhans islet cells and acinar cells, resulting in the development of acute/subacute pancreatitis. Conducting studies on radiation-induced changes in the pancreas following electron beam irradiation appears to be of great interest, and the [...] Read more.
Ionizing radiation at early stages leads to radiation-induced death of Langerhans islet cells and acinar cells, resulting in the development of acute/subacute pancreatitis. Conducting studies on radiation-induced changes in the pancreas following electron beam irradiation appears to be of great interest, and the evaluation of radioprotective agents for safeguarding normal tissues from radiation is equally important. The aim of this study was to preclinically investigate the antioxidant properties of N-Acetylcysteine in an animal model of radiation-induced pancreatitis over a three-month period. In this study, it was proven for the first time that even electrons can lead to characteristic signs of radiation-induced pancreatitis, the degree of which was assessed based on the levels of insulin, glucose, and amylase. Thus, conducting electron therapy also increases the risks of insulin resistance, as well as X-ray and gamma radiation. For the first time, a comprehensive analysis of biochemical, morphological, and immunohistochemical markers in the pancreas of a large cohort of electron-irradiated animals was conducted, including both acute and delayed effects of electron exposure. The crucial role of interleukins in shaping both the cellular and vascular components of the inflammatory response was identified. Additionally, the radioprotective properties of N-Acetylcysteine during electron irradiation of the pancreas were evaluated for the first time, and its effectiveness in reducing both acute and late complications of electron therapy was demonstrated. Thus, it can be concluded that N-Acetylcysteine is capable of effectively suppressing the inflammatory response in the pancreas. Full article
Show Figures

Figure 1

17 pages, 4095 KB  
Article
Case Study: Genetic and In Silico Analysis of Familial Pancreatitis
by Yash Sharma and Deborah J. Good
Genes 2025, 16(5), 603; https://doi.org/10.3390/genes16050603 - 20 May 2025
Viewed by 1417
Abstract
Background/Objectives: Chronic pancreatitis (CP) is a progressive inflammatory condition of the pancreas that leads to irreversible changes in pancreatic structure. The pancreatic α and β cells secrete hormones such as insulin and glucagon into the bloodstream. The pancreatic acinar cells secrete digestive enzymes [...] Read more.
Background/Objectives: Chronic pancreatitis (CP) is a progressive inflammatory condition of the pancreas that leads to irreversible changes in pancreatic structure. The pancreatic α and β cells secrete hormones such as insulin and glucagon into the bloodstream. The pancreatic acinar cells secrete digestive enzymes that break down macromolecules. When these digestive enzymes do not function properly, maldigestion, malabsorption, and malnutrition may result. Presented here is a case study of an individual newly diagnosed with chronic pancreatitis, along with a genetic analysis of his son and an in-silico analysis of two of the variant proteins. Methods: This study was conducted using human subjects, namely, the proband (father) and his son. Medical genetic testing of the proband (father) identified the presence of two variants in the cystic fibrosis transmembrane receptor gene (CFTR): variant rs213950, resulting in a single amino acid change (p. Val470Met), and variant rs74767530, a nonsense variant (Arg1162Ter) with known pathogenicity for cystic fibrosis. Medical testing also revealed an additional missense variant, rs515726209 (Ala73Thr), in the CTRC gene. Cheek cell DNA was collected from both the proband and his son to determine the inheritance pattern and identify any additional variants. A variant in the human leukocyte antigen (rs7454108), which results in the HLA-DQ8 haplotype, was examined in both the proband and his son due to its known association with autoimmune disease, a condition also linked to chronic pancreatitis. In silico tools were subsequently used to examine the impact of the identified variants on protein function. Results: Heterozygosity for all variants originally identified through medical genetic testing was confirmed in the proband and was absent in the son. Both the proband and his son were found to have the DRB1*0301 (common) haplotype for the HLA locus. However, the proband was also found to carry a linked noncoding variant, rs2647088, which was absent in the son. In silico analysis of variant rs213950 (Val470Met) in CFTR and rs515726209 (Ala73Thr) in CTRC revealed distinct changes in predicted ligand binding for both proteins, which may affect protein function and contribute to the development of CP. Conclusions: This case study of a proband and his son provides additional evidence for a polygenic inheritance pattern in CP. The results also highlight new information on the role of the variants on protein function, suggesting additional testing of ligand binding for these variants should be done to confirm the functional impairments. Full article
Show Figures

Graphical abstract

35 pages, 5451 KB  
Review
Innate Immunity and Platelets: Unveiling Their Role in Chronic Pancreatitis and Pancreatic Cancer
by Juliane Blümke, Moritz Schameitat, Atul Verma, Celina Limbecker, Elise Arlt, Sonja M. Kessler, Heike Kielstein, Sebastian Krug, Ivonne Bazwinsky-Wutschke and Monika Haemmerle
Cancers 2025, 17(10), 1689; https://doi.org/10.3390/cancers17101689 - 17 May 2025
Cited by 2 | Viewed by 3551
Abstract
Pancreatic ductal adenocarcinoma (PDAC) is one of the most aggressive and lethal forms of cancer, characterized by a highly desmoplastic tumor microenvironment. One main risk factor is chronic pancreatitis (CP). Progression of CP to PDAC is greatly influenced by persistent inflammation promoting genomic [...] Read more.
Pancreatic ductal adenocarcinoma (PDAC) is one of the most aggressive and lethal forms of cancer, characterized by a highly desmoplastic tumor microenvironment. One main risk factor is chronic pancreatitis (CP). Progression of CP to PDAC is greatly influenced by persistent inflammation promoting genomic instability, acinar–ductal metaplasia, and pancreatic intraepithelial neoplasia (PanIN) formation. Components of the extracellular matrix, including immune cells, can modulate this progression phase. This includes cells of the innate immune system, such as natural killer (NK) cells, macrophages, dendritic cells, mast cells, neutrophils, and myeloid-derived suppressor cells (MDSCs), either promoting or inhibiting tumor growth. On one hand, innate immune cells can trigger inflammatory responses that support tumor progression by releasing cytokines and growth factors, fostering tumor cell proliferation, invasion, and metastasis. On the other hand, they can also activate immune surveillance mechanisms, which can limit tumor development. For example, NK cells are cytotoxic innate lymphoid cells that are able to kill tumor cells, and active dendritic cells are crucial for a functioning anti-tumor immune response. In contrast, mast cells and MDSCs rather support a pro-tumorigenic tumor microenvironment that is additionally sustained by platelets. Once thought to play a role in hemostasis only, platelets are now recognized as key players in inflammation and cancer progression. By releasing cytokines, growth factors, and pro-angiogenic mediators, platelets help shape an immunosuppressive microenvironment that promotes fibrotic remodeling, tumor initiation, progression, metastasis, and immune evasion. Neutrophils and macrophages exist in different functional subtypes that can both act pro- and anti-tumorigenic. Understanding the complex interactions between innate immune cells, platelets, and early precursor lesions, as well as PDAC cells, is crucial for developing new therapeutic approaches that can harness the immune and potentially also the coagulation system to target and eliminate tumors, offering hope for improved patient outcomes. Full article
(This article belongs to the Special Issue Management of Pancreatic Cancer)
Show Figures

Figure 1

23 pages, 2128 KB  
Review
Stromal Cells in Early Inflammation-Related Pancreatic Carcinogenesis—Biology and Its Potential Role in Therapeutic Targeting
by Tina Seidel, Nupur Ohri, Markus Glaß, Yoshiaki Sunami, Lutz P. Müller and Jörg Kleeff
Cancers 2025, 17(9), 1541; https://doi.org/10.3390/cancers17091541 - 1 May 2025
Cited by 2 | Viewed by 2589
Abstract
The stroma of healthy pancreases contains various non-hematopoietic, non-endothelial mesenchymal cells. It is altered by chronic inflammation which in turn is a major contributor to the development of pancreatic adenocarcinoma (PDAC). In PDAC, the stroma plays a decisive and well-investigated role for tumor [...] Read more.
The stroma of healthy pancreases contains various non-hematopoietic, non-endothelial mesenchymal cells. It is altered by chronic inflammation which in turn is a major contributor to the development of pancreatic adenocarcinoma (PDAC). In PDAC, the stroma plays a decisive and well-investigated role for tumor progression and therapy response. This review addresses the central role of stromal cells in the early inflammation-driven development of PDAC. It focuses on major subpopulations of pancreatic mesenchymal cells, i.e., fibroblasts, pancreatic stellate cells, and multipotent stroma cells, particularly their activation and functional alterations upon chronic inflammation including the development of different types of carcinoma-associated fibroblasts. In the second part, the current knowledge on the impact of activated stroma cells on acinar-to-ductal metaplasia and the transition to pancreatic intraepithelial neoplasia is summarized. Finally, putative strategies to target stroma cells and their signaling in early pancreatic carcinogenesis are reflected. In summary, the current data show that the activation of pancreatic stroma cells and the resulting fibrotic changes has pro- and anti-carcinogenetic effects but, overall, creates a carcinogenesis-promoting microenvironment. However, this is a dynamic process and the therapeutic targeting of specific pathways and cells requires in-depth knowledge of the molecular interplay of various cell types. Full article
(This article belongs to the Special Issue Management of Pancreatic Cancer)
Show Figures

Figure 1

13 pages, 3997 KB  
Article
Transient Inflammation of Pancreatic Exocrine Tissue in Autoimmune Diabetes Follows Onset of Islet Damage and Utilizes Heparanase-1
by Charmaine J. Simeonovic, Zuopeng Wu, Sarah K. Popp, Gerard F. Hoyne and Christopher R. Parish
Int. J. Mol. Sci. 2025, 26(9), 4120; https://doi.org/10.3390/ijms26094120 - 26 Apr 2025
Viewed by 1185
Abstract
Inflammation of the exocrine pancreas accompanies autoimmune diabetes in mouse models and humans. However, the relationship between inflammation in the exocrine and endocrine (islet) compartments has not been explored. To address this issue, we used a transgenic mouse model in which autoimmune diabetes [...] Read more.
Inflammation of the exocrine pancreas accompanies autoimmune diabetes in mouse models and humans. However, the relationship between inflammation in the exocrine and endocrine (islet) compartments has not been explored. To address this issue, we used a transgenic mouse model in which autoimmune diabetes is acutely induced after the transfer of islet beta cell-specific transgenic T cells. Histological analyses demonstrated that inflammation of the exocrine pancreas, which was initially mild, resulted in the transient but widespread disruption of acinar tissue. Islet inflammation preceded exacerbated exocrine pathology, progressed to T cell-induced islet damage/destruction and persisted when exocrine inflammation subsided. Heparanase-1 (HPSE-1), an endoglycosidase that degrades heparan sulfate in basement membranes (BMs), when preferentially expressed in recipient cells but not donor (HPSE-1-deficient (HPSE-KO)) T cells, played a critical role in both exocrine and islet inflammation. In this context, HPSE-1 facilitates the passage of autoimmune T cells across the sub-endothelial basement membrane (BM) of pancreatic blood vessels and initially into the exocrine tissue. Peak exocrine inflammation that preceded or accompanied the acute onset of diabetes and HPSE-1 potentially contributed to acinar damage. In contrast to inflammation, HPSE-1 expressed by donor T cells played a key role in the induction of diabetes by allowing autoimmune T cells to traverse peri-islet BMs in order to destroy insulin-producing beta cells. Overall, our findings suggest that major exocrine pancreas injury is not required for the initiation of autoimmune islet damage and is not essential at the time of diabetes onset. Full article
Show Figures

Figure 1

14 pages, 4820 KB  
Article
Single-Cell RNA Sequencing Outperforms Single-Nucleus RNA Sequencing in Analyzing Pancreatic Cell Diversity and Gene Expression in Goats
by Jie Cheng, Tianxi Zhang, Yan Cheng, Kefyalew Gebeyew, Zhiliang Tan and Zhixiong He
Int. J. Mol. Sci. 2025, 26(8), 3916; https://doi.org/10.3390/ijms26083916 - 21 Apr 2025
Viewed by 2744
Abstract
The objective of this study was to determine whether single-cell RNA sequencing (scRNA-seq) or single-nucleus RNA sequencing (snRNA-seq) was more effective for studying the goat pancreas. Pancreas tissues from three healthy 10-day-old female Xiangdong black goats were processed into single-cell and single-nucleus suspensions. [...] Read more.
The objective of this study was to determine whether single-cell RNA sequencing (scRNA-seq) or single-nucleus RNA sequencing (snRNA-seq) was more effective for studying the goat pancreas. Pancreas tissues from three healthy 10-day-old female Xiangdong black goats were processed into single-cell and single-nucleus suspensions. These suspensions were then used to compare cellular composition and gene expression levels following library construction and sequencing. Both scRNA-seq and snRNA-seq were eligible for primary analysis but produced different cell identification profiles in pancreatic tissue. Both methods successfully annotated pancreatic acinar cells, ductal cells, alpha cells, beta cells, and endothelial cells. However, pancreatic stellate cells, immune cells, and delta cells were uniquely annotated by scRNA-seq, while pancreatic stem cells were uniquely identified by snRNA-seq. Furthermore, the genes related to digestive enzymes showed a higher expression in scRNA-seq than in snRNA-seq. In the present study, scRNA-seq detected a great diversity of pancreatic cell types and was more effective in profiling key genes than snRNA-seq, demonstrating that scRNA-seq was better suited for studying the goat pancreas. However, the choice between scRNA-seq and snRNA-seq should consider the sample compatibility, technical differences, and experimental objectives. Full article
(This article belongs to the Special Issue Molecular Basis of Pancreatic Secretion and Metabolism)
Show Figures

Figure 1

15 pages, 3531 KB  
Article
VMP1 Constitutive Expression in Mice Dampens Pancreatic and Systemic Histopathological Damage in an Experimental Model of Severe Acute Pancreatitis
by Veronica Boggio, Claudio Daniel Gonzalez, Elsa Zotta, Alejandro Ropolo and Maria Ines Vaccaro
Int. J. Mol. Sci. 2025, 26(7), 3196; https://doi.org/10.3390/ijms26073196 - 29 Mar 2025
Viewed by 1075
Abstract
Acute pancreatitis (AP) an inflammatory condition caused by the premature activation of pancreatic proteases, leads to organ damage, systemic inflammation, and multi-organ failure. Severe acute pancreatitis (SAP) has high morbidity and mortality, affecting the liver, kidneys, and lungs. Autophagy maintains pancreatic homeostasis, with [...] Read more.
Acute pancreatitis (AP) an inflammatory condition caused by the premature activation of pancreatic proteases, leads to organ damage, systemic inflammation, and multi-organ failure. Severe acute pancreatitis (SAP) has high morbidity and mortality, affecting the liver, kidneys, and lungs. Autophagy maintains pancreatic homeostasis, with VMP1-mediated selective autophagy (zymophagy) preventing intracellular zymogen activation and acinar cell death. This study examines the protective role of VMP1 (Vacuole Membrane Protein 1)-induced autophagy using ElaI-VMP1 transgenic mice in a necrohemorrhagic SAP model (Hartwig’s model). ElaI-VMP1 mice show significantly reduced pancreatic injury, including lower necrosis, edema, and inflammation, compared to wild-type (WT) mice. Biochemical markers (lactate dehydrogenase-LDH-, amylase, and lipase) and histopathology confirm that VMP1 expression mitigates pancreatic damage. Increased zymophagy negatively correlates with acinar necrosis, reinforcing its protective role. Beyond the pancreas, ElaI-VMP1 mice exhibit preserved liver, kidney, and lung histology, indicating reduced systemic organ damage. The liver maintains normal architecture, kidneys show minimal tubular necrosis, and lung inflammation features are reduced compared to WT mice. Our results confirm that zymophagy functions as a protective pathophysiological mechanism against pancreatic and extrapancreatic tissue injury in SAP. Further studies on the mechanism of VMP1-mediated selective autophagy in AP are necessary to determine its relevance and possible modulation to prevent the severity of AP. Full article
(This article belongs to the Special Issue Pancreatic Diseases: Molecular Pathology and Therapeutics)
Show Figures

Figure 1

12 pages, 2118 KB  
Article
Aquaporin 12 Is Expressed in the Stomach and Liver of the Spiny Dogfish (Squalus acanthias)
by Christopher P. Cutler, Jade Bender, Sarah Conner and Esosa Omoregie
J. Mar. Sci. Eng. 2025, 13(1), 161; https://doi.org/10.3390/jmse13010161 - 18 Jan 2025
Cited by 2 | Viewed by 1448
Abstract
The sequence of Aquaporin 12 (AQP12) cDNA was amplified from spiny dogfish (Squalus acanthias) cDNAs using degenerate PCR, followed by 5′ and 3′ RACE PCR. The AQP12 nucleotide sequence had an open reading frame of 300 amino acids, which included one [...] Read more.
The sequence of Aquaporin 12 (AQP12) cDNA was amplified from spiny dogfish (Squalus acanthias) cDNAs using degenerate PCR, followed by 5′ and 3′ RACE PCR. The AQP12 nucleotide sequence had an open reading frame of 300 amino acids, which included one or more N-glycosylation sites. Degenerate and tissue PCRs revealed that AQP12 is expressed at the highest levels in the liver, followed by the pyloric stomach and the esophagus/cardiac stomach, with a small amount potentially present in the eye. A polyclonal antibody was made using a peptide from the derived amino acid sequence. Western blotting with the antibody showed faint banding around the size expected (33 kDa) by the 300 amino acid protein. A few more intense bands were seen at around 40 kDa and larger sizes. Immunohistochemistry in cardiac stomach tissue sections showed staining in a few sporadic paneth-like secretory cells along the surface of the epithelium. High-magnification imaging showed that the AQP12 staining was located in the membrane of secretory granules in the apical pole of the cells. This localization is reminiscent of the AQP12 localization in pancreatic acinar cells, where it is found in the membrane of zymogen granules containing digestive enzymes. Full article
(This article belongs to the Special Issue Nutrition and Physiology of Marine Fish)
Show Figures

Figure 1

15 pages, 8691 KB  
Review
Pictorial Review of Rare Pancreatic Tumors and Tumor-like Lesions: Radiologic–Pathologic Correlation
by Jun Hyung Hong, Jin Woong Kim, Eun Ju Yoon, Sang Gook Song, Hyun Chul Kim, Young Hoe Hur and Hyung Joong Kim
Medicina 2024, 60(11), 1766; https://doi.org/10.3390/medicina60111766 - 28 Oct 2024
Viewed by 3491
Abstract
Rare pancreatic tumors and non-neoplastic tumor-like lesions present a diagnostic challenge due to their uncommon occurrence and overlapping imaging characteristics with more prevalent pancreatic neoplasms. Advances in imaging technologies and diagnostic criteria have contributed to increased detection of these rare entities in clinical [...] Read more.
Rare pancreatic tumors and non-neoplastic tumor-like lesions present a diagnostic challenge due to their uncommon occurrence and overlapping imaging characteristics with more prevalent pancreatic neoplasms. Advances in imaging technologies and diagnostic criteria have contributed to increased detection of these rare entities in clinical practice. This pictorial review focuses on the radiologic–pathologic correlation of rare pancreatic tumors, including colloid carcinoma, acinar cell carcinoma, pancreatoblastoma, primary pancreatic lymphoma, and non-neoplastic tumor-like lesions such as hamartomas and inflammatory pseudotumors. Detailed imaging features, such as signal intensities on MRI and enhancement patterns on CT, are correlated with pathological findings to assist in the differential diagnosis. Familiarity with these characteristics is crucial for radiologists to ensure accurate diagnosis and guide appropriate treatment strategies, as management and prognosis significantly differ from common pancreatic neoplasms. Full article
(This article belongs to the Section Oncology)
Show Figures

Figure 1

Back to TopTop