Sign in to use this feature.

Years

Between: -

Subjects

remove_circle_outline
remove_circle_outline
remove_circle_outline
remove_circle_outline

Journals

Article Types

Countries / Regions

Search Results (11)

Search Parameters:
Keywords = pacemaker cell automaticity

Order results
Result details
Results per page
Select all
Export citation of selected articles as:
16 pages, 2984 KB  
Article
Synergy between Membrane Currents Prevents Severe Bradycardia in Mouse Sinoatrial Node Tissue
by Limor Arbel Ganon, Moran Davoodi, Alexandra Alexandrovich and Yael Yaniv
Int. J. Mol. Sci. 2023, 24(6), 5786; https://doi.org/10.3390/ijms24065786 - 17 Mar 2023
Viewed by 2647
Abstract
Bradycardia is initiated by the sinoatrial node (SAN), which is regulated by a coupled-clock system. Due to the clock coupling, reduction in the ‘funny’ current (If), which affects SAN automaticity, can be compensated, thus preventing severe bradycardia. We hypothesize that this [...] Read more.
Bradycardia is initiated by the sinoatrial node (SAN), which is regulated by a coupled-clock system. Due to the clock coupling, reduction in the ‘funny’ current (If), which affects SAN automaticity, can be compensated, thus preventing severe bradycardia. We hypothesize that this fail-safe system is an inherent feature of SAN pacemaker cells and is driven by synergy between If and other ion channels. This work aimed to characterize the connection between membrane currents and their underlying mechanisms in SAN cells. SAN tissues were isolated from C57BL mice and Ca2+ signaling was measured in pacemaker cells within them. A computational model of SAN cells was used to understand the interactions between cell components. Beat interval (BI) was prolonged by 54 ± 18% (N = 16) and 30 ± 9% (N = 21) in response to If blockade, by ivabradine, or sodium current (INa) blockade, by tetrodotoxin, respectively. Combined drug application had a synergistic effect, manifested by a BI prolonged by 143 ± 25% (N = 18). A prolongation in the local Ca2+ release period, which reports on the level of crosstalk within the coupled-clock system, was measured and correlated with the prolongation in BI. The computational model predicted that INa increases in response to If blockade and that this connection is mediated by changes in T and L-type Ca2+ channels. Full article
(This article belongs to the Special Issue Calcium Handling 2.0)
Show Figures

Figure 1

16 pages, 881 KB  
Review
The Heart as a Target of Vasopressin and Other Cardiovascular Peptides in Health and Cardiovascular Diseases
by Ewa Szczepanska-Sadowska
Int. J. Mol. Sci. 2022, 23(22), 14414; https://doi.org/10.3390/ijms232214414 - 20 Nov 2022
Cited by 20 | Viewed by 8204
Abstract
The automatism of cardiac pacemaker cells, which is tuned, is regulated by the autonomic nervous system (ANS) and multiple endocrine and paracrine factors, including cardiovascular peptides. The cardiovascular peptides (CPs) form a group of essential paracrine factors affecting the function of the heart [...] Read more.
The automatism of cardiac pacemaker cells, which is tuned, is regulated by the autonomic nervous system (ANS) and multiple endocrine and paracrine factors, including cardiovascular peptides. The cardiovascular peptides (CPs) form a group of essential paracrine factors affecting the function of the heart and vessels. They may also be produced in other organs and penetrate to the heart via systemic circulation. The present review draws attention to the role of vasopressin (AVP) and some other cardiovascular peptides (angiotensins, oxytocin, cytokines) in the regulation of the cardiovascular system in health and cardiovascular diseases, especially in post-infarct heart failure, hypertension and cerebrovascular strokes. Vasopressin is synthesized mostly by the neuroendocrine cells of the hypothalamus. There is also evidence that it may be produced in the heart and lungs. The secretion of AVP and other CPs is markedly influenced by changes in blood volume and pressure, as well as by other disturbances, frequently occurring in cardiovascular diseases (hypoxia, pain, stress, inflammation). Myocardial infarction, hypertension and cardiovascular shock are associated with an increased secretion of AVP and altered responsiveness of the cardiovascular system to its action. The majority of experimental studies show that the administration of vasopressin during ventricular fibrillation and cardiac arrest improves resuscitation, however, the clinical studies do not present consisting results. Vasopressin cooperates with the autonomic nervous system (ANS), angiotensins, oxytocin and cytokines in the regulation of the cardiovascular system and its interaction with these regulators is altered during heart failure and hypertension. It is likely that the differences in interactions of AVP with ANS and other CPs have a significant impact on the responsiveness of the cardiovascular system to vasopressin in specific cardiovascular disorders. Full article
(This article belongs to the Special Issue Abnormal Regulation of Cellular Actions of Cardiovascular Factors)
Show Figures

Figure 1

18 pages, 2233 KB  
Review
Novel Insights into the Sinoatrial Node in Single-Cell RNA Sequencing: From Developmental Biology to Physiological Function
by Wei Fan, Chao Yang, Xiaojie Hou, Juyi Wan and Bin Liao
J. Cardiovasc. Dev. Dis. 2022, 9(11), 402; https://doi.org/10.3390/jcdd9110402 - 18 Nov 2022
Cited by 3 | Viewed by 4842
Abstract
Normal cardiac automaticity is dependent on the pacemaker cells of the sinoatrial node (SAN). Insufficient cardiac pacemaking leads to the development of sick sinus syndrome (SSS). Since currently available pharmaceutical drugs and implantable pacemakers are only partially effective in managing SSS, there is [...] Read more.
Normal cardiac automaticity is dependent on the pacemaker cells of the sinoatrial node (SAN). Insufficient cardiac pacemaking leads to the development of sick sinus syndrome (SSS). Since currently available pharmaceutical drugs and implantable pacemakers are only partially effective in managing SSS, there is a critical need for developing targeted mechanism-based therapies to treat SSS. SAN-like pacemaker cells (SANLPCs) are difficult to regenerate in vivo or in vitro because the genes and signaling pathways that regulate SAN development and function have not been fully elucidated. The development of more effective treatments for SSS, including biological pacemakers, requires further understanding of these genes and signaling pathways. Compared with genetic models and bulk RNA sequencing, single-cell RNA sequencing (scRNA-seq) technology promises to advance our understanding of cellular phenotype heterogeneity and molecular regulation during SAN development. This review outlines the key transcriptional networks that control the structure, development, and function of the SAN, with particular attention to SAN markers and signaling pathways detected via scRNA-seq. This review offers insights into the process and transcriptional network of SAN morphogenesis at a single-cell level and discusses current challenges and potential future directions for generating SANLPCs for biological pacemakers. Full article
(This article belongs to the Section Cardiac Development and Regeneration)
Show Figures

Figure 1

27 pages, 4230 KB  
Article
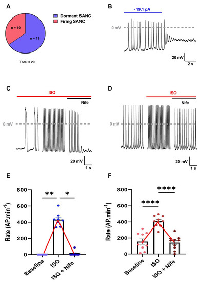
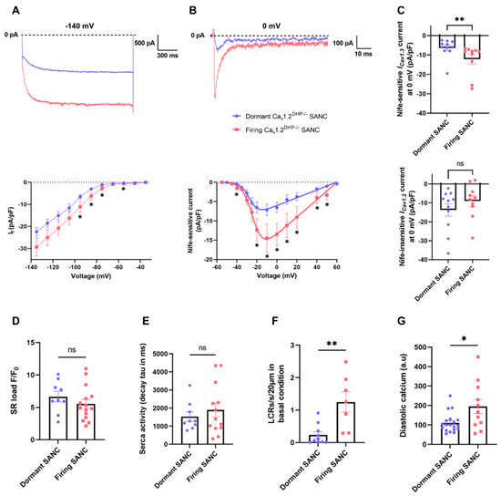
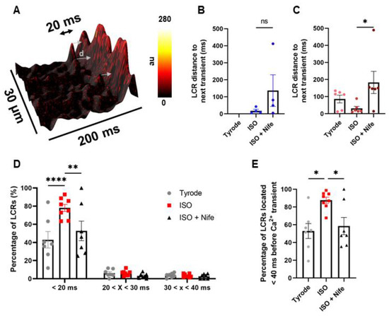
L-Type Cav1.3 Calcium Channels Are Required for Beta-Adrenergic Triggered Automaticity in Dormant Mouse Sinoatrial Pacemaker Cells
by Julien Louradour, Olivier Bortolotti, Eleonora Torre, Isabelle Bidaud, Ned Lamb, Anne Fernandez, Jean-Yves Le Guennec, Matteo E. Mangoni and Pietro Mesirca
Cells 2022, 11(7), 1114; https://doi.org/10.3390/cells11071114 - 25 Mar 2022
Cited by 26 | Viewed by 4783
Abstract
Background: Sinoatrial node cells (SANC) automaticity is generated by functional association between the activity of plasmalemmal ion channels and local diastolic intracellular Ca2+ release (LCR) from ryanodine receptors. Strikingly, most isolated SANC exhibit a “dormant” state, whereas only a fraction shows regular [...] Read more.
Background: Sinoatrial node cells (SANC) automaticity is generated by functional association between the activity of plasmalemmal ion channels and local diastolic intracellular Ca2+ release (LCR) from ryanodine receptors. Strikingly, most isolated SANC exhibit a “dormant” state, whereas only a fraction shows regular firing as observed in intact SAN. Recent studies showed that β-adrenergic stimulation can initiate spontaneous firing in dormant SANC, though this mechanism is not entirely understood. Methods: To investigate the role of L-type Cav1.3 Ca2+ channels in the adrenergic regulation of automaticity in dormant SANC, we used a knock-in mouse strain in which the sensitivity of L-type Cav1.2 α1 subunits to dihydropyridines (DHPs) was inactivated (Cav1.2DHP−/−), enabling the selective pharmacological inhibition of Cav1.3 by DHPs. Results: In dormant SANC, β-adrenergic stimulation with isoproterenol (ISO) induced spontaneous action potentials (AP) and Ca2+ transients, which were completely arrested with concomitant perfusion of the DHP nifedipine. In spontaneously firing SANC at baseline, Cav1.3 inhibition completely reversed the effect of β-adrenergic stimulation on AP and the frequency of Ca2+ transients. Confocal calcium imaging of SANC showed that the β-adrenergic-induced synchronization of LCRs is regulated by the activity of Cav1.3 channels. Conclusions: Our study shows a novel role of Cav1.3 channels in initiating and maintaining automaticity in dormant SANC upon β-adrenergic stimulation. Full article
(This article belongs to the Section Cells of the Cardiovascular System)
Show Figures

Figure 1

15 pages, 4963 KB  
Article
The Inhibition of the Small-Conductance Ca2+-Activated Potassium Channels Decreases the Sinus Node Pacemaking during Beta-Adrenergic Activation
by Gergő Bitay, Noémi Tóth, Szilvia Déri, Jozefina Szlovák, Zsófia Kohajda, András Varró and Norbert Nagy
Pharmaceuticals 2022, 15(3), 313; https://doi.org/10.3390/ph15030313 - 4 Mar 2022
Cited by 3 | Viewed by 3179
Abstract
Sinus pacemaking is based on tight cooperation of intracellular Ca2+ handling and surface membrane ion channels. An important player of this synergistic crosstalk could be the small-conductance Ca2+-activated K+-channel (ISK) that could contribute to the sinoatrial [...] Read more.
Sinus pacemaking is based on tight cooperation of intracellular Ca2+ handling and surface membrane ion channels. An important player of this synergistic crosstalk could be the small-conductance Ca2+-activated K+-channel (ISK) that could contribute to the sinoatrial node (SAN) pacemaking driven by the intracellular Ca2+ changes under normal conditions and beta-adrenergic activation, however, the exact role is not fully clarified. SK2 channel expression was verified by immunoblot technique in rabbit SAN cells. Ionic currents and action potentials were measured by patch-clamp technique. The ECG R-R intervals were obtained by Langendorff-perfusion method on a rabbit heart. Apamin, a selective inhibitor of SK channels, was used during the experiments. Patch-clamp experiments revealed an apamin-sensitive current. When 100 nM apamin was applied, we found no change in the action potential nor in the ECG R-R interval. In experiments where isoproterenol was employed, apamin increased the cycle length of the SAN action potentials and enhanced the ECG R-R interval. Apamin did not amplify the cycle length variability or ECG R-R interval variability. Our data indicate that ISK has no role under normal condition, however, it moderately contributes to the SAN automaticity under beta-adrenergic activation. Full article
(This article belongs to the Special Issue Ion Channels: Current Pharmacological Challenges)
Show Figures

Graphical abstract

21 pages, 27284 KB  
Article
Phosphoprotein Phosphatase 1 but Not 2A Activity Modulates Coupled-Clock Mechanisms to Impact on Intrinsic Automaticity of Sinoatrial Nodal Pacemaker Cells
by Syevda Tagirova Sirenko, Ihor Zahanich, Yue Li, Yevgeniya O. Lukyanenko, Alexey E. Lyashkov, Bruce D. Ziman, Kirill V. Tarasov, Antoine Younes, Daniel R. Riordon, Yelena S. Tarasova, Dongmei Yang, Tatiana M. Vinogradova, Victor A. Maltsev and Edward G. Lakatta
Cells 2021, 10(11), 3106; https://doi.org/10.3390/cells10113106 - 10 Nov 2021
Cited by 11 | Viewed by 3891
Abstract
Spontaneous AP (action potential) firing of sinoatrial nodal cells (SANC) is critically dependent on protein kinase A (PKA) and Ca2+/calmodulin-dependent protein kinase II (CaMKII)-dependent protein phosphorylation, which are required for the generation of spontaneous, diastolic local Ca2+ releases (LCRs). Although [...] Read more.
Spontaneous AP (action potential) firing of sinoatrial nodal cells (SANC) is critically dependent on protein kinase A (PKA) and Ca2+/calmodulin-dependent protein kinase II (CaMKII)-dependent protein phosphorylation, which are required for the generation of spontaneous, diastolic local Ca2+ releases (LCRs). Although phosphoprotein phosphatases (PP) regulate protein phosphorylation, the expression level of PPs and phosphatase inhibitors in SANC and the impact of phosphatase inhibition on the spontaneous LCRs and other players of the oscillatory coupled-clock system is unknown. Here, we show that rabbit SANC express both PP1, PP2A, and endogenous PP inhibitors I-1 (PPI-1), dopamine and cyclic adenosine 3′,5′-monophosphate (cAMP)-regulated phosphoprotein (DARPP-32), kinase C-enhanced PP1 inhibitor (KEPI). Application of Calyculin A, (CyA), a PPs inhibitor, to intact, freshly isolated single SANC: (1) significantly increased phospholamban (PLB) phosphorylation (by 2–3-fold) at both CaMKII-dependent Thr17 and PKA-dependent Ser16 sites, in a time and concentration dependent manner; (2) increased ryanodine receptor (RyR) phosphorylation at the Ser2809 site; (3) substantially increased sarcoplasmic reticulum (SR) Ca2+ load; (4) augmented L-type Ca2+ current amplitude; (5) augmented LCR’s characteristics and decreased LCR period in intact and permeabilized SANC, and (6) increased the spontaneous basal AP firing rate. In contrast, the selective PP2A inhibitor okadaic acid (100 nmol/L) had no significant effect on spontaneous AP firing, LCR parameters, or PLB phosphorylation. Application of purified PP1 to permeabilized SANC suppressed LCR, whereas purified PP2A had no effect on LCR characteristics. Our numerical model simulations demonstrated that PP inhibition increases AP firing rate via a coupled-clock mechanism, including respective increases in the SR Ca2+ pumping rate, L-type Ca2+ current, and Na+/Ca2+-exchanger current. Thus, PP1 and its endogenous inhibitors modulate the basal spontaneous firing rate of cardiac pacemaker cells by suppressing SR Ca2+ cycling protein phosphorylation, the SR Ca2+ load and LCRs, and L-type Ca2+ current. Full article
(This article belongs to the Special Issue Cell Biology in the United States: Latest Advances and Perspectives)
Show Figures

Figure 1

18 pages, 1658 KB  
Article
β-Adrenergic Stimulation Synchronizes a Broad Spectrum of Action Potential Firing Rates of Cardiac Pacemaker Cells toward a Higher Population Average
by Mary S. Kim, Oliver Monfredi, Larissa A. Maltseva, Edward G. Lakatta and Victor A. Maltsev
Cells 2021, 10(8), 2124; https://doi.org/10.3390/cells10082124 - 18 Aug 2021
Cited by 8 | Viewed by 3738
Abstract
The heartbeat is initiated by pacemaker cells residing in the sinoatrial node (SAN). SAN cells generate spontaneous action potentials (APs), i.e., normal automaticity. The sympathetic nervous system increases the heart rate commensurate with the cardiac output demand via stimulation of SAN β-adrenergic receptors [...] Read more.
The heartbeat is initiated by pacemaker cells residing in the sinoatrial node (SAN). SAN cells generate spontaneous action potentials (APs), i.e., normal automaticity. The sympathetic nervous system increases the heart rate commensurate with the cardiac output demand via stimulation of SAN β-adrenergic receptors (βAR). While SAN cells reportedly represent a highly heterogeneous cell population, the current dogma is that, in response to βAR stimulation, all cells increase their spontaneous AP firing rate in a similar fashion. The aim of the present study was to investigate the cell-to-cell variability in the responses of a large population of SAN cells. We measured the βAR responses among 166 single SAN cells isolated from 33 guinea pig hearts. In contrast to the current dogma, the SAN cell responses to βAR stimulation substantially varied. In each cell, changes in the AP cycle length were highly correlated (R2 = 0.97) with the AP cycle length before βAR stimulation. While, as expected, on average, the cells increased their pacemaker rate, greater responses were observed in cells with slower basal rates, and vice versa: cells with higher basal rates showed smaller responses, no responses, or even decreased their rate. Thus, βAR stimulation synchronized the operation of the SAN cell population toward a higher average rate, rather than uniformly shifting the rate in each cell, creating a new paradigm of βAR-driven fight-or-flight responses among individual pacemaker cells. Full article
(This article belongs to the Special Issue Cell Biology in the United States: Latest Advances and Perspectives)
Show Figures

Figure 1

19 pages, 3930 KB  
Review
Cellular and Molecular Mechanisms of Functional Hierarchy of Pacemaker Clusters in the Sinoatrial Node: New Insights into Sick Sinus Syndrome
by Di Lang and Alexey V. Glukhov
J. Cardiovasc. Dev. Dis. 2021, 8(4), 43; https://doi.org/10.3390/jcdd8040043 - 13 Apr 2021
Cited by 15 | Viewed by 8813
Abstract
The sinoatrial node (SAN), the primary pacemaker of the heart, consists of a heterogeneous population of specialized cardiac myocytes that can spontaneously produce action potentials, generating the rhythm of the heart and coordinating heart contractions. Spontaneous beating can be observed from very early [...] Read more.
The sinoatrial node (SAN), the primary pacemaker of the heart, consists of a heterogeneous population of specialized cardiac myocytes that can spontaneously produce action potentials, generating the rhythm of the heart and coordinating heart contractions. Spontaneous beating can be observed from very early embryonic stage and under a series of genetic programing, the complex heterogeneous SAN cells are formed with specific biomarker proteins and generate robust automaticity. The SAN is capable to adjust its pacemaking rate in response to environmental and autonomic changes to regulate the heart’s performance and maintain physiological needs of the body. Importantly, the origin of the action potential in the SAN is not static, but rather dynamically changes according to the prevailing conditions. Changes in the heart rate are associated with a shift of the leading pacemaker location within the SAN and accompanied by alterations in P wave morphology and PQ interval on ECG. Pacemaker shift occurs in response to different interventions: neurohormonal modulation, cardiac glycosides, pharmacological agents, mechanical stretch, a change in temperature, and a change in extracellular electrolyte concentrations. It was linked with the presence of distinct anatomically and functionally defined intranodal pacemaker clusters that are responsible for the generation of the heart rhythm at different rates. Recent studies indicate that on the cellular level, different pacemaker clusters rely on a complex interplay between the calcium (referred to local subsarcolemmal Ca2+ releases generated by the sarcoplasmic reticulum via ryanodine receptors) and voltage (referred to sarcolemmal electrogenic proteins) components of so-called “coupled clock pacemaker system” that is used to describe a complex mechanism of SAN pacemaking. In this review, we examine the structural, functional, and molecular evidence for hierarchical pacemaker clustering within the SAN. We also demonstrate the unique molecular signatures of intranodal pacemaker clusters, highlighting their importance for physiological rhythm regulation as well as their role in the development of SAN dysfunction, also known as sick sinus syndrome. Full article
Show Figures

Figure 1

8 pages, 946 KB  
Communication
Quantification of Cardiomyocyte Beating Frequency Using Fourier Transform Analysis
by Allison Reno, Andrew W. Hunter, Yang Li, Tong Ye and Ann C. Foley
Photonics 2018, 5(4), 39; https://doi.org/10.3390/photonics5040039 - 19 Oct 2018
Cited by 5 | Viewed by 6745
Abstract
Pacemaker cardiomyocytes of the sinoatrial node (SAN) beat more rapidly than cells of the working myocardium. Beating in SAN cells responds to β-adrenergic and cholinergic signaling by speeding up or slowing, respectively. Beat rate has traditionally been assessed using voltage or calcium sensitive [...] Read more.
Pacemaker cardiomyocytes of the sinoatrial node (SAN) beat more rapidly than cells of the working myocardium. Beating in SAN cells responds to β-adrenergic and cholinergic signaling by speeding up or slowing, respectively. Beat rate has traditionally been assessed using voltage or calcium sensitive dyes, however these may not reflect the true rate of beating because they sequester calcium. Finally, in vitro differentiated cardiomyocytes sometimes briefly pause during imaging giving inaccurate beat rates. We have developed a MATLAB automation to calculate cardiac beat rates directly from video clips based on changes in pixel density at the edges of beating areas. These data are normalized to minimize the effects of secondary movement and are converted to frequency data using a fast Fourier transform (FFT). We find that this gives accurate beat rates even when there are brief pauses in beating. This technique can be used to rapidly assess beating of cardiomyocytes in organoid culture. This technique could also be combined with field scanning techniques to automatically and accurately assess beating within a complex cardiac organoid. Full article
(This article belongs to the Special Issue Biomedical Photonics Advances)
Show Figures

Figure 1

20 pages, 3581 KB  
Review
Unique Ca2+-Cycling Protein Abundance and Regulation Sustains Local Ca2+ Releases and Spontaneous Firing of Rabbit Sinoatrial Node Cells
by Tatiana M. Vinogradova, Syevda Tagirova (Sirenko) and Edward G. Lakatta
Int. J. Mol. Sci. 2018, 19(8), 2173; https://doi.org/10.3390/ijms19082173 - 25 Jul 2018
Cited by 16 | Viewed by 5210
Abstract
Spontaneous beating of the heart pacemaker, the sinoatrial node, is generated by sinoatrial node cells (SANC) and caused by gradual change of the membrane potential called diastolic depolarization (DD). Submembrane local Ca2+ releases (LCR) from sarcoplasmic reticulum (SR) occur during late DD [...] Read more.
Spontaneous beating of the heart pacemaker, the sinoatrial node, is generated by sinoatrial node cells (SANC) and caused by gradual change of the membrane potential called diastolic depolarization (DD). Submembrane local Ca2+ releases (LCR) from sarcoplasmic reticulum (SR) occur during late DD and activate an inward Na+/Ca2+ exchange current, which accelerates the DD rate leading to earlier occurrence of an action potential. A comparison of intrinsic SR Ca2+ cycling revealed that, at similar physiological Ca2+ concentrations, LCRs are large and rhythmic in permeabilized SANC, but small and random in permeabilized ventricular myocytes (VM). Permeabilized SANC spontaneously released more Ca2+ from SR than VM, despite comparable SR Ca2+ content in both cell types. In this review we discuss specific patterns of expression and distribution of SR Ca2+ cycling proteins (SR Ca2+ ATPase (SERCA2), phospholamban (PLB) and ryanodine receptors (RyR)) in SANC and ventricular myocytes. We link ability of SANC to generate larger and rhythmic LCRs with increased abundance of SERCA2, reduced abundance of the SERCA inhibitor PLB. In addition, an increase in intracellular [Ca2+] increases phosphorylation of both PLB and RyR exclusively in SANC. The differences in SR Ca2+ cycling protein expression between SANC and VM provide insights into diverse regulation of intrinsic SR Ca2+ cycling that drives automaticity of SANC. Full article
(This article belongs to the Special Issue Calcium Binding Proteins)
Show Figures

Figure 1

14 pages, 927 KB  
Article
The “Funny” Current (If) Inhibition by Ivabradine at Membrane Potentials Encompassing Spontaneous Depolarization in Pacemaker Cells
by Yael Yaniv, Victor A. Maltsev, Bruce D. Ziman, Harold A. Spurgeon and Edward G. Lakatta
Molecules 2012, 17(7), 8241-8254; https://doi.org/10.3390/molecules17078241 - 9 Jul 2012
Cited by 26 | Viewed by 7631
Abstract
Recent clinical trials have shown that ivabradine (IVA), a drug that inhibits the funny current (If) in isolated sinoatrial nodal cells (SANC), decreases heart rate and reduces morbidity and mortality in patients with cardiovascular diseases. While IVA inhibits If [...] Read more.
Recent clinical trials have shown that ivabradine (IVA), a drug that inhibits the funny current (If) in isolated sinoatrial nodal cells (SANC), decreases heart rate and reduces morbidity and mortality in patients with cardiovascular diseases. While IVA inhibits If, this effect has been reported at essentially unphysiological voltages, i.e., those more negative than the spontaneous diastolic depolarization (DD) between action potentials (APs). We tested the relative potency of IVA to block If over a wide range of membrane potentials, including those that encompass DD governing to the SANC spontaneous firing rate. A clinically relevant IVA concentration of 3 μM to single, isolated rabbit SANC slowed the spontaneous AP firing rate by 15%. During voltage clamp the maximal If was 18 ± 3 pA/pF (at −120 mV) and the maximal If reduction by IVA was 60 ± 8% observed at −92 ± 4 mV. At the maximal diastolic depolarization (~−60 mV) If amplitude was only −2.9 ± 0.4 pA/pF, and was reduced by only 41 ± 6% by IVA. Thus, If amplitude and its inhibition by IVA at physiologically relevant membrane potentials are substantially less than that at unphysiological (hyperpolarized) membrane potentials. This novel finding more accurately describes how IVA affects SANC function and is of direct relevance to numerical modeling of SANC automaticity. Full article
(This article belongs to the Special Issue Ivabradine)
Show Figures

Figure 1

Back to TopTop