Sign in to use this feature.

Years

Between: -

Subjects

remove_circle_outline
remove_circle_outline
remove_circle_outline
remove_circle_outline
remove_circle_outline

Journals

Article Types

Countries / Regions

Search Results (6)

Search Parameters:
Keywords = p-uniformly convex metric spaces

Order results
Result details
Results per page
Select all
Export citation of selected articles as:
36 pages, 4699 KB  
Article
On a Pseudo-Orthogonality Condition Related to Cyclic Self-Mappings in Metric Spaces and Some of Their Relevant Properties
by Manuel De la Sen and Asier Ibeas
Mathematics 2026, 14(1), 36; https://doi.org/10.3390/math14010036 - 22 Dec 2025
Viewed by 150
Abstract
This paper relies on orthogonal metric spaces related to cyclic self-mappings and some of their relevant properties. The involved binary relation is not symmetric, and then the term pseudo-orthogonality will be used for the relation used in the article to address the established [...] Read more.
This paper relies on orthogonal metric spaces related to cyclic self-mappings and some of their relevant properties. The involved binary relation is not symmetric, and then the term pseudo-orthogonality will be used for the relation used in the article to address the established results on cyclic self-mappings. Firstly, some orthogonal binary relations are given through examples to fix some ideas to be followed in the main body of the article. It is seen that the orthogonal elements of the orthogonal sets are not necessarily singletons. Secondly, “ad hoc” specific orthogonality binary relations are also described through examples related to the investigation of stability and controllability problems in dynamic systems. The main objective of this paper is to investigate the properties of cyclic single-valued self-mappings on the union of any finite number p2 of nonempty closed subsets of a metric space in a cyclic disposal under an “ad hoc” defined pseudo-orthogonality condition. Such a condition is defined on certain subsequences, referred to as pseudo-orthogonal sequences, rather than on the whole generated sequences under the self-mapping. It basically consists of a cyclic, in general iteration-dependent, contractive condition just for such subsequences which, on the other hand, are not forced as a constraint to be fulfilled by the whole sequences. Furthermore, the whole sequences in which those sequences are contained are allowed to be locally non-contractive or even locally expansive. The boundedness and the convergence properties of distances between pseudo-orthogonal subsequences and sequences are investigated under the condition that one of the subsets has a unique best proximity point to its adjacent subset in the cyclic disposal to which the pseudo-orthogonal subsequences converge. The pseudo-orthogonal metric subspace of the given metric space is proved to be complete although the whole metric space is not assumed to be complete. The pseudo-orthogonal element is seen to be a set of best proximity points, one per subset of the cyclic disposal, although it is not required for all the best proximity sets to be singletons. It is proved that the pseudo-orthogonal subsequences converge to a limit cycle, consisting of a best proximity point per subset of the cyclic disposal, which is also the pseudo-orthogonal element. The whole sequences are also proved to be bounded and the distances between their elements in adjacent subsets are also proved to converge to the distance between adjacent subsets. In the event that the metric space is a uniformly convex Banach space, it suffices that one of the subsets of the cyclic disposal be boundedly compact with its best proximity set being a singleton. In this case, the pseudo-orthogonal sequences converge to their best proximity set to their adjacent subset provided that such a best proximity set is a singleton. Full article
Show Figures

Figure 1

17 pages, 344 KB  
Article
On Some Classes of Enriched Cyclic Contractive Self-Mappings and Their Boundedness and Convergence Properties
by Manuel De la Sen
Mathematics 2025, 13(18), 2948; https://doi.org/10.3390/math13182948 - 11 Sep 2025
Cited by 1 | Viewed by 443
Abstract
This paper focuses on dealing with several types of enriched cyclic contractions defined in the union of a set of non-empty closed subsets of normed or metric spaces. In general, any finite number p2 of subsets is permitted in the cyclic [...] Read more.
This paper focuses on dealing with several types of enriched cyclic contractions defined in the union of a set of non-empty closed subsets of normed or metric spaces. In general, any finite number p2 of subsets is permitted in the cyclic arrangement. The types of examined single-valued enriched cyclic contractions are, in general, less stringent from the point of view of constraints on the self-mappings compared to p-cyclic contractions while the essential properties of these last ones are kept. The convergence of distances is investigated as well as that of sequences generated by the considered enriched cyclic mappings. It is proved that, both in normed spaces and in simple metric spaces, the distances of sequences of points in adjacent subsets converge to the distance between such subsets under weak extra conditions compared to the cyclic contractive case, which is simply that the contractive constant be less than one. It is also proved that if the metric space is a uniformly convex Banach space and one of the involved subsets is convex then all the sequences between adjacent subsets converge to a unique set of best proximity points, one of them per subset which conform a limit cycle, although the sets of best proximity points are not all necessarily singletons in all the subsets. Full article
(This article belongs to the Topic Fixed Point Theory and Measure Theory)
28 pages, 6300 KB  
Article
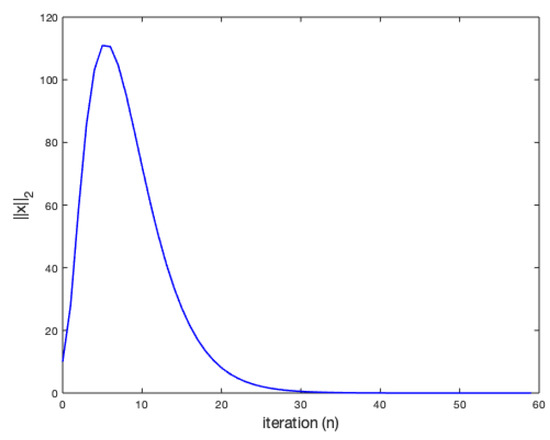
Generalized Cyclic p-Contractions and p-Contraction Pairs Some Properties of Asymptotic Regularity Best Proximity Points, Fixed Points
by Manuel De la Sen and Asier Ibeas
Symmetry 2022, 14(11), 2247; https://doi.org/10.3390/sym14112247 - 26 Oct 2022
Cited by 1 | Viewed by 1903
Abstract
This paper studies a general p-contractive condition of a self-mapping T on X, where X ,d is either a metric space or a dislocated metric space, which combines the contribution to the upper-bound of [...] Read more.
This paper studies a general p-contractive condition of a self-mapping T on X, where X ,d is either a metric space or a dislocated metric space, which combines the contribution to the upper-bound of dTx,Ty, where x and y are arbitrary elements in X of a weighted combination of the distances dx,y ,dx,Tx,dy,Ty,dx,Ty,dy,Tx, dx,Txdy,Ty and dx,Tydy,Tx. The asymptotic regularity of the self-mapping T on X and the convergence of Cauchy sequences to a unique fixed point are also discussed if X,d is complete. Subsequently, T, S generalized cyclic p-contraction pairs are discussed on a pair of non-empty, in general, disjoint subsets of X. The proposed contraction involves a combination of several distances associated with the T, S-pair. Some properties demonstrated are: (a) the asymptotic convergence of the relevant sequences to best proximity points of both sets is proved; (b) the best proximity points are unique if the involved subsets are closed and convex, the metric is norm induced, or the metric space is a uniformly convex Banach space. It can be pointed out that both metric and a metric-like (or dislocated metric) possess the symmetry property since their respective distance values for any given pair of elements of the corresponding space are identical after exchanging the roles of both elements. Full article
(This article belongs to the Special Issue Elementary Fixed Point Theory and Common Fixed Points)
Show Figures

Figure 1

29 pages, 2513 KB  
Article
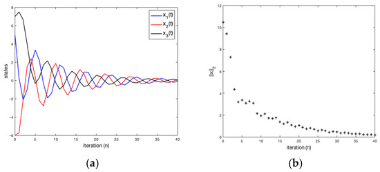
On Some Properties of a Class of Eventually Locally Mixed Cyclic/Acyclic Multivalued Self-Mappings with Application Examples
by Manuel De la Sen and Asier Ibeas
Mathematics 2022, 10(14), 2415; https://doi.org/10.3390/math10142415 - 11 Jul 2022
Cited by 1 | Viewed by 1569
Abstract
In this paper, a multivalued self-mapping is defined on the union of a finite number of subsets p2 of a metric space which is, in general, of a mixed cyclic and acyclic nature in the sense that it can perform some [...] Read more.
In this paper, a multivalued self-mapping is defined on the union of a finite number of subsets p2 of a metric space which is, in general, of a mixed cyclic and acyclic nature in the sense that it can perform some iterations within each of the subsets before executing a switching action to its right adjacent one when generating orbits. The self-mapping can have combinations of locally contractive, non-contractive/non-expansive and locally expansive properties for some of the switching between different pairs of adjacent subsets. The properties of the asymptotic boundedness of the distances associated with the elements of the orbits are achieved under certain conditions of the global dominance of the contractivity of groups of consecutive iterations of the self-mapping, with each of those groups being of non-necessarily fixed size. If the metric space is a uniformly convex Banach one and the subsets are closed and convex, then some particular results on the convergence of the sequences of iterates to the best proximity points of the adjacent subsets are obtained in the absence of eventual local expansivity for switches between all the pairs of adjacent subsets. An application of the stabilization of a discrete dynamic system subject to impulsive effects in its dynamics due to finite discontinuity jumps in its state is also discussed. Full article
(This article belongs to the Special Issue Fixed Point, Optimization, and Applications II)
Show Figures

Figure 1

11 pages, 259 KB  
Article
On the Best Proximity Points for p–Cyclic Summing Contractions
by Miroslav Hristov, Atanas Ilchev and Boyan Zlatanov
Mathematics 2020, 8(7), 1060; https://doi.org/10.3390/math8071060 - 1 Jul 2020
Cited by 3 | Viewed by 2205
Abstract
We present a condition that guarantees the existence and uniqueness of fixed (or best proximity) points in complete metric space (or uniformly convex Banach spaces) for a wide class of cyclic maps, called p–cyclic summing maps. These results generalize some known results [...] Read more.
We present a condition that guarantees the existence and uniqueness of fixed (or best proximity) points in complete metric space (or uniformly convex Banach spaces) for a wide class of cyclic maps, called p–cyclic summing maps. These results generalize some known results from fixed point theory. We find a priori and a posteriori error estimates of the fixed (or best proximity) point for the Picard iteration associated with the investigated class of maps, provided that the modulus of convexity of the underlying space is of power type. We illustrate the results with some applications and examples. Full article
(This article belongs to the Section E1: Mathematics and Computer Science)
8 pages, 232 KB  
Article
Δ-Convergence of Products of Operators in p-Uniformly Convex Metric Spaces
by Byoung Jin Choi
Mathematics 2020, 8(5), 741; https://doi.org/10.3390/math8050741 - 8 May 2020
Cited by 4 | Viewed by 2693
Abstract
In this paper, we first introduce the new notion of p-strongly quasi-nonexpansive maps on p-uniformly convex metric spaces, and then we study the Δ (weak)-convergence of products of p-strongly quasi-nonexpansive maps on p-uniformly convex metric spaces. Furthermore, using the [...] Read more.
In this paper, we first introduce the new notion of p-strongly quasi-nonexpansive maps on p-uniformly convex metric spaces, and then we study the Δ (weak)-convergence of products of p-strongly quasi-nonexpansive maps on p-uniformly convex metric spaces. Furthermore, using the result, we prove the Δ -convergence of the weighted averaged method for projection operators. Full article
(This article belongs to the Special Issue Fixed Point, Optimization, and Applications)
Back to TopTop