Sign in to use this feature.

Years

Between: -

Subjects

remove_circle_outline
remove_circle_outline
remove_circle_outline

Journals

Article Types

Countries / Regions

Search Results (8)

Search Parameters:
Keywords = otic progenitor cells

Order results
Result details
Results per page
Select all
Export citation of selected articles as:
21 pages, 13574 KB  
Article
Identification of microRNA-Related Target Genes for the Development of Otic Organoids
by Sehee Lee, Sungjin Park, Euyhyun Park, Gi Jung Im and Jiwon Chang
Int. J. Mol. Sci. 2025, 26(21), 10627; https://doi.org/10.3390/ijms262110627 - 31 Oct 2025
Viewed by 191
Abstract
Mammalian hearing loss is typically permanent due to the inability to replace damaged cochlear hair cells. However, the neonatal mice inner ear demonstrates regenerative capacity, with cochlear floor cells proliferating and differentiating into organoids containing new hair cells and supporting cells, yet the [...] Read more.
Mammalian hearing loss is typically permanent due to the inability to replace damaged cochlear hair cells. However, the neonatal mice inner ear demonstrates regenerative capacity, with cochlear floor cells proliferating and differentiating into organoids containing new hair cells and supporting cells, yet the governing molecular mechanisms remain poorly understood. Here, we isolated extracellular vesicles (EVs) from inner ear organoids at proliferation and differentiation stages, characterized their EV miRNA profiles through sequencing, and validated findings using public transcriptomic datasets to elucidate miRNA-mediated regulatory mechanisms during inner ear development. Inner ear organoids were successfully developed from cochlear duct cells, expressing otic progenitor marker SOX2 and hair cell marker Myo7A and demonstrating functional mechano-transduction activity through FM1-43 uptake. Small RNA sequencing identified 35 differentially expressed EV miRNAs between developmental stages. Integrated analysis with public transcriptome datasets revealed 18 genes with significant differential expression, leading to identification of three key regulatory genes—Trp53, Ezh2, and Zbtb4—that exhibited dynamic spatiotemporal expression during inner ear maturation. Pathway analysis demonstrated that these genes are associated with DNA Repair, P53, and Wnt/β-Catenin signaling with remarkable cell-type specificity. Our results demonstrate that EV miRNAs are temporally regulated during organoid development, with predominant downregulation during differentiation. These findings provide crucial insights into developmental mechanisms that could optimize organoid-based models and guide EV miRNA-based therapeutic strategies for hearing restoration. Full article
Show Figures

Figure 1

20 pages, 8203 KB  
Article
An In Vitro Oxidative Stress Model of the Human Inner Ear Using Human-Induced Pluripotent Stem Cell-Derived Otic Progenitor Cells
by Minjin Jeong, Sho Kurihara and Konstantina M. Stankovic
Antioxidants 2024, 13(11), 1407; https://doi.org/10.3390/antiox13111407 - 16 Nov 2024
Cited by 2 | Viewed by 2209
Abstract
The inner ear organs responsible for hearing (cochlea) and balance (vestibular system) are susceptible to oxidative stress due to the high metabolic demands of their sensorineural cells. Oxidative stress-induced damage to these cells can cause hearing loss or vestibular dysfunction, yet the precise [...] Read more.
The inner ear organs responsible for hearing (cochlea) and balance (vestibular system) are susceptible to oxidative stress due to the high metabolic demands of their sensorineural cells. Oxidative stress-induced damage to these cells can cause hearing loss or vestibular dysfunction, yet the precise mechanisms remain unclear due to the limitations of animal models and challenges of obtaining living human inner ear tissue. Therefore, we developed an in vitro oxidative stress model of the pre-natal human inner ear using otic progenitor cells (OPCs) derived from human-induced pluripotent stem cells (hiPSCs). OPCs, hiPSCs, and HeLa cells were exposed to hydrogen peroxide or ototoxic drugs (gentamicin and cisplatin) that induce oxidative stress to evaluate subsequent cell viability, cell death, reactive oxygen species (ROS) production, mitochondrial activity, and apoptosis (caspase 3/7 activity). Dose-dependent reductions in OPC cell viability were observed post-exposure, demonstrating their vulnerability to oxidative stress. Notably, gentamicin exposure induced ROS production and cell death in OPCs, but not hiPSCs or HeLa cells. This OPC-based human model effectively simulates oxidative stress conditions in the human inner ear and may be useful for modeling the impact of ototoxicity during early pregnancy or evaluating therapies to prevent cytotoxicity. Full article
(This article belongs to the Special Issue Oxidative Stress in Hearing Loss)
Show Figures

Figure 1

21 pages, 8172 KB  
Article
Differentiation of Spiral Ganglion Neurons from Human Dental Pulp Stem Cells: A Further Step towards Autologous Auditory Nerve Recovery
by Yassine Messat, Marta Martin-Fernandez, Said Assou, Keshi Chung, Frederic Guérin, Csilla Gergely, Frederic Cuisinier and Azel Zine
Int. J. Mol. Sci. 2024, 25(16), 9115; https://doi.org/10.3390/ijms25169115 - 22 Aug 2024
Cited by 2 | Viewed by 2705
Abstract
The degeneration of spiral ganglion neurons (SGNs), which convey auditory signals from hair cells to the brain, can be a primary cause of sensorineural hearing loss (SNHL) or can occur secondary to hair cell loss. Emerging therapies for SNHL include the replacement of [...] Read more.
The degeneration of spiral ganglion neurons (SGNs), which convey auditory signals from hair cells to the brain, can be a primary cause of sensorineural hearing loss (SNHL) or can occur secondary to hair cell loss. Emerging therapies for SNHL include the replacement of damaged SGNs using stem cell-derived otic neuronal progenitors (ONPs). However, the availability of renewable, accessible, and patient-matched sources of human stem cells is a prerequisite for successful replacement of the auditory nerve. In this study, we derived ONP and SGN-like cells by a reliable and reproducible stepwise guidance differentiation procedure of self-renewing human dental pulp stem cells (hDPSCs). This in vitro differentiation protocol relies on the modulation of BMP and TGFβ pathways using a free-floating 3D neurosphere method, followed by differentiation on a Geltrex-coated surface using two culture paradigms to modulate the major factors and pathways involved in early otic neurogenesis. Gene and protein expression analyses revealed efficient induction of a comprehensive panel of known ONP and SGN-like cell markers during the time course of hDPSCs differentiation. Atomic force microscopy revealed that hDPSC-derived SGN-like cells exhibit similar nanomechanical properties as their in vivo SGN counterparts. Furthermore, spiral ganglion neurons from newborn rats come in close contact with hDPSC-derived ONPs 5 days after co-culturing. Our data demonstrate the capability of hDPSCs to generate SGN-like neurons with specific lineage marker expression, bipolar morphology, and the nanomechanical characteristics of SGNs, suggesting that the neurons could be used for next-generation cochlear implants and/or inner ear cell-based strategies for SNHL. Full article
(This article belongs to the Special Issue Hearing Loss: Molecular Biological Insights)
Show Figures

Figure 1

23 pages, 790 KB  
Review
Regeneration of Hair Cells from Endogenous Otic Progenitors in the Adult Mammalian Cochlea: Understanding Its Origins and Future Directions
by Natalia Smith-Cortinez, A. Katherine Tan, Robert J. Stokroos, Huib Versnel and Louise V. Straatman
Int. J. Mol. Sci. 2023, 24(9), 7840; https://doi.org/10.3390/ijms24097840 - 25 Apr 2023
Cited by 7 | Viewed by 8673
Abstract
Sensorineural hearing loss is caused by damage to sensory hair cells and/or spiral ganglion neurons. In non-mammalian species, hair cell regeneration after damage is observed, even in adulthood. Although the neonatal mammalian cochlea carries regenerative potential, the adult cochlea cannot regenerate lost hair [...] Read more.
Sensorineural hearing loss is caused by damage to sensory hair cells and/or spiral ganglion neurons. In non-mammalian species, hair cell regeneration after damage is observed, even in adulthood. Although the neonatal mammalian cochlea carries regenerative potential, the adult cochlea cannot regenerate lost hair cells. The survival of supporting cells with regenerative potential after cochlear trauma in adults is promising for promoting hair cell regeneration through therapeutic approaches. Targeting these cells by manipulating key signaling pathways that control mammalian cochlear development and non-mammalian hair cell regeneration could lead to regeneration of hair cells in the mammalian cochlea. This review discusses the pathways involved in the development of the cochlea and the impact that trauma has on the regenerative capacity of the endogenous progenitor cells. Furthermore, it discusses the effects of manipulating key signaling pathways targeting supporting cells with progenitor potential to promote hair cell regeneration and translates these findings to the human situation. To improve hearing recovery after hearing loss in adults, we propose a combined approach targeting (1) the endogenous progenitor cells by manipulating signaling pathways (Wnt, Notch, Shh, FGF and BMP/TGFβ signaling pathways), (2) by manipulating epigenetic control, and (3) by applying neurotrophic treatments to promote reinnervation. Full article
(This article belongs to the Special Issue Hearing Loss: Molecular Mechanisms, Treatment and Prevention)
Show Figures

Figure 1

19 pages, 2747 KB  
Review
Early Steps towards Hearing: Placodes and Sensory Development
by Azel Zine and Bernd Fritzsch
Int. J. Mol. Sci. 2023, 24(8), 6994; https://doi.org/10.3390/ijms24086994 - 10 Apr 2023
Cited by 14 | Viewed by 5463
Abstract
Sensorineural hearing loss is the most prevalent sensory deficit in humans. Most cases of hearing loss are due to the degeneration of key structures of the sensory pathway in the cochlea, such as the sensory hair cells, the primary auditory neurons, and their [...] Read more.
Sensorineural hearing loss is the most prevalent sensory deficit in humans. Most cases of hearing loss are due to the degeneration of key structures of the sensory pathway in the cochlea, such as the sensory hair cells, the primary auditory neurons, and their synaptic connection to the hair cells. Different cell-based strategies to replace damaged inner ear neurosensory tissue aiming at the restoration of regeneration or functional recovery are currently the subject of intensive research. Most of these cell-based treatment approaches require experimental in vitro models that rely on a fine understanding of the earliest morphogenetic steps that underlie the in vivo development of the inner ear since its initial induction from a common otic–epibranchial territory. This knowledge will be applied to various proposed experimental cell replacement strategies to either address the feasibility or identify novel therapeutic options for sensorineural hearing loss. In this review, we describe how ear and epibranchial placode development can be recapitulated by focusing on the cellular transformations that occur as the inner ear is converted from a thickening of the surface ectoderm next to the hindbrain known as the otic placode to an otocyst embedded in the head mesenchyme. Finally, we will highlight otic and epibranchial placode development and morphogenetic events towards progenitors of the inner ear and their neurosensory cell derivatives. Full article
(This article belongs to the Special Issue Molecular Research in Neurodevelopmental Disorders)
Show Figures

Figure 1

23 pages, 3376 KB  
Article
IGF-1 Controls Metabolic Homeostasis and Survival in HEI-OC1 Auditory Cells through AKT and mTOR Signaling
by Ángela García-Mato, Blanca Cervantes, Lourdes Rodríguez-de la Rosa and Isabel Varela-Nieto
Antioxidants 2023, 12(2), 233; https://doi.org/10.3390/antiox12020233 - 19 Jan 2023
Cited by 12 | Viewed by 4427
Abstract
Insulin-like growth factor 1 (IGF-1) is a trophic factor for the nervous system where it exerts pleiotropic effects, including the regulation of metabolic homeostasis. IGF-1 deficiency induces morphological alterations in the cochlea, apoptosis and hearing loss. While multiple studies have addressed the role [...] Read more.
Insulin-like growth factor 1 (IGF-1) is a trophic factor for the nervous system where it exerts pleiotropic effects, including the regulation of metabolic homeostasis. IGF-1 deficiency induces morphological alterations in the cochlea, apoptosis and hearing loss. While multiple studies have addressed the role of IGF-1 in hearing protection, its potential function in the modulation of otic metabolism remains unclear. Here, we report that “House Ear Institute-organ of Corti 1” (HEI-OC1) auditory cells express IGF-system genes that are regulated during their differentiation. Upon binding to its high-affinity receptor IGF1R, IGF-1 activates AKT and mTOR signaling to stimulate anabolism and, concomitantly, to reduce autophagic catabolism in HEI-OC1 progenitor cells. Notably, IGF-1 stimulation during HEI-OC1 differentiation to mature otic cells sustained both constructive metabolism and autophagic flux, possibly to favor cell remodeling. IGF1R engagement and downstream AKT signaling promoted HEI-OC1 cell survival by maintaining redox balance, even when cells were challenged with the ototoxic agent cisplatin. Our findings establish that IGF-1 not only serves an important function in otic metabolic homeostasis but also activates antioxidant defense mechanisms to promote hair cell survival during the stress response to insults. Full article
(This article belongs to the Special Issue Oxidative Stress and Hearing Loss)
Show Figures

Figure 1

23 pages, 10856 KB  
Article
Transcriptome-Wide Analysis Reveals a Role for Extracellular Matrix and Integrin Receptor Genes in Otic Neurosensory Differentiation from Human iPSCs
by Lejo Johnson Chacko, Hanae Lahlou, Claudia Steinacher, Said Assou, Yassine Messat, József Dudás, Albert Edge, Berta Crespo, Moira Crosier, Consolato Sergi, Anneliese Schrott-Fischer and Azel Zine
Int. J. Mol. Sci. 2021, 22(19), 10849; https://doi.org/10.3390/ijms221910849 - 7 Oct 2021
Cited by 10 | Viewed by 4051
Abstract
We analyzed transcriptomic data from otic sensory cells differentiated from human induced pluripotent stem cells (hiPSCs) by a previously described method to gain new insights into the early human otic neurosensory lineage. We identified genes and biological networks not previously described to occur [...] Read more.
We analyzed transcriptomic data from otic sensory cells differentiated from human induced pluripotent stem cells (hiPSCs) by a previously described method to gain new insights into the early human otic neurosensory lineage. We identified genes and biological networks not previously described to occur in the human otic sensory developmental cell lineage. These analyses identified and ranked genes known to be part of the otic sensory lineage program (SIX1, EYA1, GATA3, etc.), in addition to a number of novel genes encoding extracellular matrix (ECM) (COL3A1, COL5A2, DCN, etc.) and integrin (ITG) receptors (ITGAV, ITGA4, ITGA) for ECM molecules. The results were confirmed by quantitative PCR analysis of a comprehensive panel of genes differentially expressed during the time course of hiPSC differentiation in vitro. Immunocytochemistry validated results for select otic and ECM/ITG gene markers in the in vivo human fetal inner ear. Our screen shows ECM and ITG gene expression changes coincident with hiPSC differentiation towards human otic neurosensory cells. Our findings suggest a critical role of ECM-ITG interactions with otic neurosensory lineage genes in early neurosensory development and cell fate determination in the human fetal inner ear. Full article
(This article belongs to the Special Issue hiPSC-Derived Cells as Models for Drug Discovery 2.0)
Show Figures

Graphical abstract

22 pages, 3363 KB  
Article
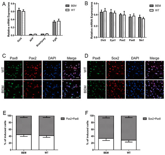
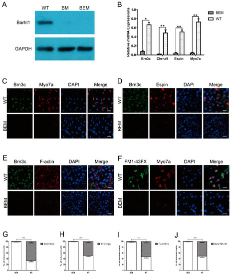
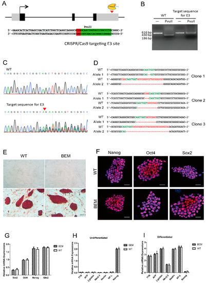
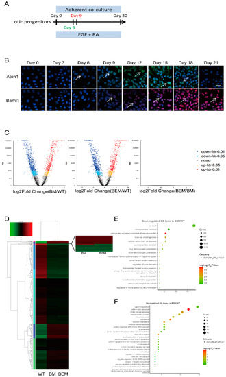
A Critical E-box in Barhl1 3′ Enhancer Is Essential for Auditory Hair Cell Differentiation
by Kun Hou, Hui Jiang, Md. Rezaul Karim, Chao Zhong, Zhouwen Xu, Lin Liu, Minxin Guan, Jianzhong Shao and Xiao Huang
Cells 2019, 8(5), 458; https://doi.org/10.3390/cells8050458 - 15 May 2019
Cited by 12 | Viewed by 5513
Abstract
Barhl1, a mouse homologous gene of Drosophila BarH class homeobox genes, is highly expressed within the inner ear and crucial for the long-term maintenance of auditory hair cells that mediate hearing and balance, yet little is known about the molecular events underlying [...] Read more.
Barhl1, a mouse homologous gene of Drosophila BarH class homeobox genes, is highly expressed within the inner ear and crucial for the long-term maintenance of auditory hair cells that mediate hearing and balance, yet little is known about the molecular events underlying Barhl1 regulation and function in hair cells. In this study, through data mining and in vitro report assay, we firstly identified Barhl1 as a direct target gene of Atoh1 and one E-box (E3) in Barhl1 3’ enhancer is crucial for Atoh1-mediated Barhl1 activation. Then we generated a mouse embryonic stem cell (mESC) line carrying disruptions on this E3 site E-box (CAGCTG) using CRISPR/Cas9 technology and this E3 mutated mESC line is further subjected to an efficient stepwise hair cell differentiation strategy in vitro. Disruptions on this E3 site caused dramatic loss of Barhl1 expression and significantly reduced the number of induced hair cell-like cells, while no affections on the differentiation toward early primitive ectoderm-like cells and otic progenitors. Finally, through RNA-seq profiling and gene ontology (GO) enrichment analysis, we found that this E3 box was indispensable for Barhl1 expression to maintain hair cell development and normal functions. We also compared the transcriptional profiles of induced cells from CDS mutated and E3 mutated mESCs, respectively, and got very consistent results except the Barhl1 transcript itself. These observations indicated that Atoh1-mediated Barhl1 expression could have important roles during auditory hair cell development. In brief, our findings delineate the detail molecular mechanism of Barhl1 expression regulation in auditory hair cell differentiation. Full article
Show Figures

Figure 1

Back to TopTop