Sign in to use this feature.

Years

Between: -

Subjects

remove_circle_outline
remove_circle_outline
remove_circle_outline
remove_circle_outline
remove_circle_outline
remove_circle_outline

Journals

Article Types

Countries / Regions

Search Results (3)

Search Parameters:
Keywords = ordinal linguistic fuzzy model

Order results
Result details
Results per page
Select all
Export citation of selected articles as:
32 pages, 2072 KB  
Article
Airline Ranking Using Social Feedback and Adapted Fuzzy Belief TOPSIS
by Ewa Roszkowska and Marzena Filipowicz-Chomko
Entropy 2025, 27(8), 879; https://doi.org/10.3390/e27080879 - 19 Aug 2025
Viewed by 827
Abstract
In the era of digital interconnectivity, user-generated reviews on platforms such as TripAdvisor have become a valuable source of social feedback, reflecting collective experiences and perceptions of airline services. However, aggregating such feedback presents several challenges: evaluations are typically expressed using linguistic ordinal [...] Read more.
In the era of digital interconnectivity, user-generated reviews on platforms such as TripAdvisor have become a valuable source of social feedback, reflecting collective experiences and perceptions of airline services. However, aggregating such feedback presents several challenges: evaluations are typically expressed using linguistic ordinal scales, are subjective, often incomplete, and influenced by opinion dynamics within social networks. To effectively deal with these complexities and extract meaningful insights, this study proposes an information-driven decision-making framework that integrates Fuzzy Belief Structures with the TOPSIS method. To handle the uncertainty and imprecision of linguistic ratings, user opinions are modeled as fuzzy belief distributions over satisfaction levels. Rankings are then derived using TOPSIS by comparing each airline’s aggregated profile to ideal satisfaction benchmarks via a belief-based distance measure. This framework presents a novel solution for measuring synthetic satisfaction in complex social feedback systems, thereby contributing to the understanding of information flow, belief aggregation, and emergent order in digital opinion networks. The methodology is demonstrated using a real-world dataset of TripAdvisor airline reviews, providing a robust and interpretable benchmark for service quality. Moreover, this study applies Shannon entropy to classify and interpret the consistency of customer satisfaction ratings among Star Alliance airlines. The results confirm the stability of the Airline Satisfaction Index (ASI), with extremely high correlations among the five rankings generated using different fuzzy utility function models. The methodology reveals that airlines such as Singapore Airlines, ANA, EVA Air, and Air New Zealand consistently achieve high satisfaction scores across all fuzzy model configurations, highlighting their strong and stable performance regardless of model variation. These airlines also show both low entropy and high average scores, confirming their consistent excellence. Full article
(This article belongs to the Special Issue Dynamics in Biological and Social Networks)
Show Figures

Figure 1

25 pages, 848 KB  
Article
Proposal of a Framework for Evaluating the Importance of Production and Maintenance Integration Supported by the Use of Ordinal Linguistic Fuzzy Modeling
by Ronald Díaz Cazañas, Daynier Rolando Delgado Sobrino, Estrella María De La Paz Martínez, Jana Petru and Carlos Daniel Díaz Tejeda
Mathematics 2024, 12(2), 338; https://doi.org/10.3390/math12020338 - 19 Jan 2024
Cited by 1 | Viewed by 1400
Abstract
Over the years, the integration of Production Management and Maintenance Management has gained significant attention from the scientific community due to its benefits for the company. When searching through the states of the art and practice, it is possible to understand that one [...] Read more.
Over the years, the integration of Production Management and Maintenance Management has gained significant attention from the scientific community due to its benefits for the company. When searching through the states of the art and practice, it is possible to understand that one of the main challenges for the integration is the lack of systematic, methodological, and scientific approaches and evaluation systems that lead companies into a successful implementation and a clear understanding of the benefits and drawbacks of the process. This paper introduces an original framework that conducts the processes of evaluation, weighting, and aggregation of set of novel indicators proposed by the authors. The main output of the proposal is an integral index that allows us to qualify, in a linguistic domain, the importance of the Production and Maintenance Management integration. At the same time, the proposed framework includes a methodology to evaluate the consensus of the experts, based on the use of linguistic terms with a membership function of the triangular type, which attempts to overcome some deficiencies of previous models identified by the authors in a detailed and complex analysis of the scientific literature. The proposed framework is applied in a plant of the Cuban mechanical industry. The results of this application are clearly presented and discussed, allowing us to verify and validate the proposal while also contributing to its ease of understanding and ultimately to the successful integration of the production and maintenance tasks in the given company. Full article
Show Figures

Figure 1

18 pages, 2800 KB  
Article
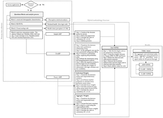
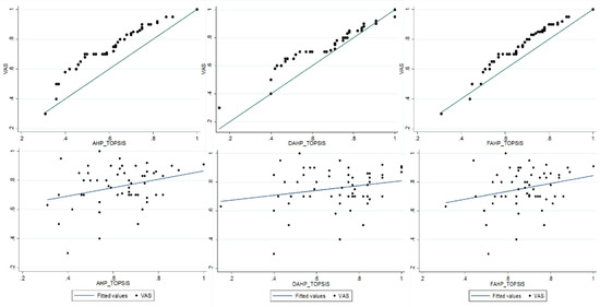
Hybrid Methodology to Improve Health Status Utility Values Derivation Using EQ-5D-5L and Advanced Multi-Criteria Techniques
by Johanna Vásquez and Sergio Botero
Int. J. Environ. Res. Public Health 2020, 17(4), 1423; https://doi.org/10.3390/ijerph17041423 - 22 Feb 2020
Cited by 5 | Viewed by 3469
Abstract
This paper presented a new approach to the calculation of quality-adjusted life years (QALY) based on multi-criteria decision-making (MCDM) methods and using the EQ-5D-5L questionnaire. The health status utility values were calculated through a hybrid methodology. We combined the analytic hierarchy process (AHP), [...] Read more.
This paper presented a new approach to the calculation of quality-adjusted life years (QALY) based on multi-criteria decision-making (MCDM) methods and using the EQ-5D-5L questionnaire. The health status utility values were calculated through a hybrid methodology. We combined the analytic hierarchy process (AHP), the AHP with a D-number extended fuzzy preference relation (D-AHP), the fuzzy analytic hierarchy process (F-AHP), and the technique for order preference by similarity to the ideal solution (TOPSIS) to obtain individual and aggregated utility values. The preference data were elicited using a sample of individuals from a Colombian university. In all tested methods, the ordinal preferences were consistent, and the weights were compared using the Euclidean distance criterion (EDC). We identified F-AHP-TOPSIS as the optimal method; its benefits were associated with modeling the response options of the EQ-5D in linguistic terms, it gave the best approximation to the initial preferences according to EDC, and it could be used as an alternative to the known prioritization method. This hybrid methodology was particularly useful in certain medical decisions concerned with understanding how a specific person values his or her current health or possible health outcomes from different interventions in small population samples and studies carried out in low- and middle-low-income countries. Full article
(This article belongs to the Section Health Economics)
Show Figures

Figure 1

Back to TopTop