Sign in to use this feature.

Years

Between: -

Subjects

remove_circle_outline
remove_circle_outline
remove_circle_outline
remove_circle_outline
remove_circle_outline
remove_circle_outline
remove_circle_outline
remove_circle_outline

Journals

Article Types

Countries / Regions

Search Results (6)

Search Parameters:
Keywords = neonatal atlas

Order results
Result details
Results per page
Select all
Export citation of selected articles as:
18 pages, 4494 KB  
Article
Decoding Immune Dynamics in Pregnant Women: Key Gene Expression Changes Following Influenza Vaccination
by Rasha Elsayim, Manal M. Alkhulaifi, Abeer S. Aloufi, Razaz Abdulaziz Felemban, Lienda Bashier Eltayeb, Asawir Esamaldeen Ebrahim Mohamed, Hanan O. Alshammari and Esra’a Abudouleh
Int. J. Mol. Sci. 2025, 26(8), 3765; https://doi.org/10.3390/ijms26083765 - 16 Apr 2025
Viewed by 1043
Abstract
Pregnant women are at an increased risk of severe influenza complications, necessitating vaccination as a preventive measure. Despite World Health Organization (WHO) recommendations for influenza vaccination during pregnancy, vaccination rates remain suboptimal in many regions. This study aims to identify key differentially expressed [...] Read more.
Pregnant women are at an increased risk of severe influenza complications, necessitating vaccination as a preventive measure. Despite World Health Organization (WHO) recommendations for influenza vaccination during pregnancy, vaccination rates remain suboptimal in many regions. This study aims to identify key differentially expressed genes (DEGs) and biological pathways modulated by influenza vaccination in pregnant women pre- and post-vaccination, contributing to improved vaccine strategies. Microarray data from gene expression omnibus GEO dataset GSE166545 was analyzed to identify DEGs in blood samples from pregnant women at three time points: pre-vaccination (Day 0) and post-vaccination (Days 0 and 1) (Days 1 and 7). DEGs were filtered using an adjusted p-value < 0.05 and |log2 fold change| ≥ 1. Protein/protein interaction (PPI) networks, hub gene identification, and pathway enrichment analyses were conducted using STRING, Cytoscape, Kyoto Encyclopedia of Genes and Genomes (KEGG), and Reactome databases. Hub gene validation was performed using the Human Protein Atlas (HPA) and GTEx Portal. The GSE166545 dataset analysis revealed 60 up-regulated and 12,854 down-regulated genes (Day 1 vs. 7), 55 up-regulated and 12,933 down-regulated genes (Day 0 vs. 1), and two up-regulated with no down-regulated genes (Day 0 vs. 7). Key pathways included interferon alpha/beta (IFN-γ\ β) signaling and toll-like receptor signaling (TLR). Hub genes such as GBP1, CXCL10, RSAD2, and IFI44 demonstrated robust up-regulation, correlating with enhanced immune responses. The initial observation of JCHAIN’s notable up-regulation occurred on the seventh day following vaccination. Validation confirmed these genes’ roles in antiviral defense mechanisms and vaccine responses. The findings reveal distinct immune response dynamics in pregnant women following influenza vaccination, highlighting potential biomarkers for vaccine efficacy. This study underscores the importance of tailored vaccine strategies to improve maternal and neonatal outcomes. Full article
(This article belongs to the Section Molecular Immunology)
Show Figures

Figure 1

13 pages, 3866 KB  
Data Descriptor
OSBA: An Open Neonatal Neuroimaging Atlas and Template for Spina Bifida Aperta
by Anna Speckert, Hui Ji, Kelly Payette, Patrice Grehten, Raimund Kottke, Samuel Ackermann, Beth Padden, Luca Mazzone, Ueli Moehrlen, Spina Bifida Study Group Zurich and Andras Jakab
Data 2024, 9(9), 107; https://doi.org/10.3390/data9090107 - 17 Sep 2024
Cited by 1 | Viewed by 2064
Abstract
We present the Open Spina Bifida Aperta (OSBA) atlas, an open atlas and set of neuroimaging templates for spina bifida aperta (SBA). Traditional brain atlases may not adequately capture anatomical variations present in pediatric or disease-specific cohorts. The OSBA atlas fills this gap [...] Read more.
We present the Open Spina Bifida Aperta (OSBA) atlas, an open atlas and set of neuroimaging templates for spina bifida aperta (SBA). Traditional brain atlases may not adequately capture anatomical variations present in pediatric or disease-specific cohorts. The OSBA atlas fills this gap by representing the computationally averaged anatomy of the neonatal brain with SBA after fetal surgical repair. The OSBA atlas was constructed using structural T2-weighted and diffusion tensor MRIs of 28 newborns with SBA who underwent prenatal surgical correction. The corrected gestational age at MRI was 38.1 ± 1.1 weeks (mean ± SD). The OSBA atlas consists of T2-weighted and fractional anisotropy templates, along with nine tissue prior maps and region of interest (ROI) delineations. The OSBA atlas offers a standardized reference space for spatial normalization and anatomical ROI definition. Our image segmentation and cortical ribbon definition are based on a human-in-the-loop approach, which includes manual segmentation. The precise alignment of the ROIs was achieved by a combination of manual image alignment and automated, non-linear image registration. From the clinical and neuroimaging perspective, the OSBA atlas enables more accurate spatial standardization and ROI-based analyses and supports advanced analyses such as diffusion tractography and connectomic studies in newborns affected by this condition. Full article
Show Figures

Figure 1

20 pages, 4800 KB  
Article
Single-Cell Transcriptomic Profiling Identifies Molecular Phenotypes of Newborn Human Lung Cells
by Soumyaroop Bhattacharya, Jacquelyn A. Myers, Cameron Baker, Minzhe Guo, Soula Danopoulos, Jason R. Myers, Gautam Bandyopadhyay, Stephen T. Romas, Heidie L. Huyck, Ravi S. Misra, Jennifer Dutra, Jeanne Holden-Wiltse, Andrew N. McDavid, John M. Ashton, Denise Al Alam, S. Steven Potter, Jeffrey A. Whitsett, Yan Xu, Gloria S. Pryhuber and Thomas J. Mariani
Genes 2024, 15(3), 298; https://doi.org/10.3390/genes15030298 - 26 Feb 2024
Cited by 8 | Viewed by 5675
Abstract
While animal model studies have extensively defined the mechanisms controlling cell diversity in the developing mammalian lung, there exists a significant knowledge gap with regards to late-stage human lung development. The NHLBI Molecular Atlas of Lung Development Program (LungMAP) seeks to fill this [...] Read more.
While animal model studies have extensively defined the mechanisms controlling cell diversity in the developing mammalian lung, there exists a significant knowledge gap with regards to late-stage human lung development. The NHLBI Molecular Atlas of Lung Development Program (LungMAP) seeks to fill this gap by creating a structural, cellular and molecular atlas of the human and mouse lung. Transcriptomic profiling at the single-cell level created a cellular atlas of newborn human lungs. Frozen single-cell isolates obtained from two newborn human lungs from the LungMAP Human Tissue Core Biorepository, were captured, and library preparation was completed on the Chromium 10X system. Data was analyzed in Seurat, and cellular annotation was performed using the ToppGene functional analysis tool. Transcriptional interrogation of 5500 newborn human lung cells identified distinct clusters representing multiple populations of epithelial, endothelial, fibroblasts, pericytes, smooth muscle, immune cells and their gene signatures. Computational integration of data from newborn human cells and with 32,000 cells from postnatal days 1 through 10 mouse lungs generated by the LungMAP Cincinnati Research Center facilitated the identification of distinct cellular lineages among all the major cell types. Integration of the newborn human and mouse cellular transcriptomes also demonstrated cell type-specific differences in maturation states of newborn human lung cells. Specifically, newborn human lung matrix fibroblasts could be separated into those representative of younger cells (n = 393), or older cells (n = 158). Cells with each molecular profile were spatially resolved within newborn human lung tissue. This is the first comprehensive molecular map of the cellular landscape of neonatal human lung, including biomarkers for cells at distinct states of maturity. Full article
(This article belongs to the Special Issue Feature Papers in Human Genomics and Genetic Diseases 2024)
Show Figures

Figure 1

24 pages, 8111 KB  
Article
Semi-Automatic GUI Platform to Characterize Brain Development in Preterm Children Using Ultrasound Images
by David Rabanaque, Maria Regalado, Raul Benítez, Sonia Rabanaque, Thais Agut, Nuria Carreras and Christian Mata
J. Imaging 2023, 9(7), 145; https://doi.org/10.3390/jimaging9070145 - 18 Jul 2023
Cited by 1 | Viewed by 2325
Abstract
The third trimester of pregnancy is the most critical period for human brain development, during which significant changes occur in the morphology of the brain. The development of sulci and gyri allows for a considerable increase in the brain surface. In preterm newborns, [...] Read more.
The third trimester of pregnancy is the most critical period for human brain development, during which significant changes occur in the morphology of the brain. The development of sulci and gyri allows for a considerable increase in the brain surface. In preterm newborns, these changes occur in an extrauterine environment that may cause a disruption of the normal brain maturation process. We hypothesize that a normalized atlas of brain maturation with cerebral ultrasound images from birth to term equivalent age will help clinicians assess these changes. This work proposes a semi-automatic Graphical User Interface (GUI) platform for segmenting the main cerebral sulci in the clinical setting from ultrasound images. This platform has been obtained from images of a cerebral ultrasound neonatal database images provided by two clinical researchers from the Hospital Sant Joan de Déu in Barcelona, Spain. The primary objective is to provide a user-friendly design platform for clinicians for running and visualizing an atlas of images validated by medical experts. This GUI offers different segmentation approaches and pre-processing tools and is user-friendly and designed for running, visualizing images, and segmenting the principal sulci. The presented results are discussed in detail in this paper, providing an exhaustive analysis of the proposed approach’s effectiveness. Full article
(This article belongs to the Special Issue Imaging Informatics: Computer-Aided Diagnosis)
Show Figures

Figure 1

24 pages, 3308 KB  
Article
An Examination of the Long-Term Neurodevelopmental Impact of Prenatal Zika Virus Infection in a Rat Model Using a High Resolution, Longitudinal MRI Approach
by Rita T. Patel, Brennan M. Gallamoza, Praveen Kulkarni, Morgan L. Sherer, Nicole A. Haas, Elise Lemanski, Ibrahim Malik, Khan Hekmatyar, Mark S. Parcells and Jaclyn M. Schwarz
Viruses 2021, 13(6), 1123; https://doi.org/10.3390/v13061123 - 11 Jun 2021
Cited by 6 | Viewed by 3472
Abstract
Since Zika virus (ZIKV) first emerged as a public health concern in 2015, our ability to identify and track the long-term neurological sequelae of prenatal Zika virus (ZIKV) infection in humans has been limited. Our lab has developed a rat model of maternal [...] Read more.
Since Zika virus (ZIKV) first emerged as a public health concern in 2015, our ability to identify and track the long-term neurological sequelae of prenatal Zika virus (ZIKV) infection in humans has been limited. Our lab has developed a rat model of maternal ZIKV infection with associated vertical transmission to the fetus that results in significant brain malformations in the neonatal offspring. Here, we use this model in conjunction with longitudinal magnetic resonance imaging (MRI) to expand our understanding of the long-term neurological consequences of prenatal ZIKV infection in order to identify characteristic neurodevelopmental changes and track them across time. We exploited both manual and automated atlas-based segmentation of MR images in order to identify long-term structural changes within the developing rat brain following inoculation. The paradigm involved scanning three cohorts of male and female rats that were prenatally inoculated with 107 PFU ZIKV, 107 UV-inactivated ZIKV (iZIKV), or diluent medium (mock), at 4 different postnatal day (P) age points: P2, P16, P24, and P60. Analysis of tracked brain structures revealed significantly altered development in both the ZIKV and iZIKV rats. Moreover, we demonstrate that prenatal ZIKV infection alters the growth of brain regions throughout the neonatal and juvenile ages. Our findings also suggest that maternal immune activation caused by inactive viral proteins may play a role in altered brain growth throughout development. For the very first time, we introduce manual and automated atlas-based segmentation of neonatal and juvenile rat brains longitudinally. Experimental results demonstrate the effectiveness of our novel approach for detecting significant changes in neurodevelopment in models of early-life infections. Full article
(This article belongs to the Special Issue Pediatric Viral Infection Long-Term Consequences)
Show Figures

Figure 1

14 pages, 4416 KB  
Article
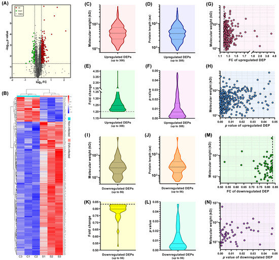
Comparative Proteomic Profiling: Cellular Metabolisms Are Mainly Affected in Senecavirus A-Inoculated Cells at an Early Stage of Infection
by Fuxiao Liu, Bo Ni and Rong Wei
Viruses 2021, 13(6), 1036; https://doi.org/10.3390/v13061036 - 31 May 2021
Cited by 7 | Viewed by 3215
Abstract
Senecavirus A (SVA), also known as Seneca Valley virus, belongs to the genus Senecavirus in the family Picornaviridae. SVA can cause vesicular disease and epidemic transient neonatal losses in pigs. This virus efficiently propagates in some non-pig-derived cells, like the baby hamster [...] Read more.
Senecavirus A (SVA), also known as Seneca Valley virus, belongs to the genus Senecavirus in the family Picornaviridae. SVA can cause vesicular disease and epidemic transient neonatal losses in pigs. This virus efficiently propagates in some non-pig-derived cells, like the baby hamster kidney (BHK) cell line and its derivate (BSR-T7/5). Conventionally, a few proteins or only one protein is selected for exploiting a given mechanism concerning cellular regulation after SVA infection in vitro. Proteomics plays a vital role in the analysis of protein profiling, protein-protein interactions, and protein-directed metabolisms, among others. Tandem mass tag-labeled liquid chromatography-tandem mass spectrometry combined with the parallel reaction monitoring technique is increasingly used for proteomic research. In this study, this combined method was used to uncover separately proteomic profiles of SVA- and non-infected BSR-T7/5 cells. Furthermore, both proteomic profiles were compared with each other. The proteomic profiling showed that a total of 361 differentially expressed proteins were identified, out of which, 305 and 56 were upregulated and downregulated in SVA-infected cells at 12 h post-inoculation, respectively. GO (Gene Ontology) and KEGG (Kyoto Encyclopedia of Genes and Genomes) enrichment analyses showed that cellular metabolisms were affected mainly in SVA-inoculated cells at an early stage of infection. Therefore, an integrated metabolic atlas remains to be explored via metabolomic methods. Full article
(This article belongs to the Section Animal Viruses)
Show Figures

Figure 1

Back to TopTop