Sign in to use this feature.

Years

Between: -

Subjects

remove_circle_outline
remove_circle_outline
remove_circle_outline
remove_circle_outline
remove_circle_outline

Journals

Article Types

Countries / Regions

Search Results (3)

Search Parameters:
Keywords = maximum positive/negative voltage deviation

Order results
Result details
Results per page
Select all
Export citation of selected articles as:
17 pages, 3063 KB  
Article
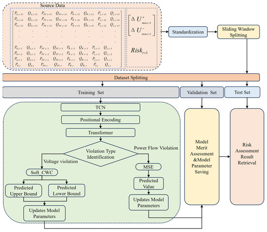
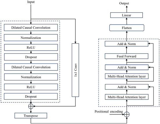
TCN-Transformer-Based Risk Assessment Method for Power Flow and Voltage Limit Violations in Active Distribution Networks
by Chen Liang, Yaxin Li, Weiwu Li, Wenjing Xin and Yalong Li
Processes 2025, 13(10), 3145; https://doi.org/10.3390/pr13103145 - 30 Sep 2025
Viewed by 748
Abstract
With the increasing penetration of renewable energy, traditional distribution network operation state assessment methods based on typical operating conditions are no longer applicable. It is urgent to conduct risk assessment research on the dynamic coupling characteristics of voltage, power flow, and distributed generation [...] Read more.
With the increasing penetration of renewable energy, traditional distribution network operation state assessment methods based on typical operating conditions are no longer applicable. It is urgent to conduct risk assessment research on the dynamic coupling characteristics of voltage, power flow, and distributed generation output after photovoltaic integration into active distribution networks. This paper first analyzes the spatiotemporal variation characteristics of power flow distribution and voltage fluctuations in active distribution networks, and proposes evaluation indicators for power flow and voltage over limit risks. Secondly, feature quantities related to the over limit risk assessment indicators are selected, and a distribution network over limit risk assessment method based on TCN-Transformer neural network architecture is proposed. Finally, based on the improved IEEE 33 node distribution network model, an active distribution network simulation model is built in Matlab (2023b), and a simulation dataset is constructed for multiple operating scenarios. On this basis, a comparative analysis of risk assessment examples for power flow and voltage exceeding limits is conducted, and the results verify the effectiveness and superiority of the proposed method. Full article
(This article belongs to the Section Energy Systems)
Show Figures

Figure 1

16 pages, 6358 KB  
Article
A Compact Piezo-Inertia Actuator Utilizing the Double-Rocker Flexure Hinge Mechanism
by Pingping Sun, Chenglong Lei, Chuannan Ge, Yunjun Guo and Xingxing Zhu
Micromachines 2023, 14(6), 1117; https://doi.org/10.3390/mi14061117 - 26 May 2023
Cited by 5 | Viewed by 2669
Abstract
With a simple structure and control method, the piezo-inertia actuator is a preferred embodiment in the field of microprecision industry. However, most of the previously reported actuators are unable to achieve a high speed, high resolution, and low deviation between positive and reverse [...] Read more.
With a simple structure and control method, the piezo-inertia actuator is a preferred embodiment in the field of microprecision industry. However, most of the previously reported actuators are unable to achieve a high speed, high resolution, and low deviation between positive and reverse velocities at the same time. To achieve a high speed, high resolution, and low deviation, in this paper we present a compact piezo-inertia actuator with a double rocker-type flexure hinge mechanism. The structure and operating principle are discussed in detail. To study the load capacity, voltage characteristics, and frequency characteristics of the actuator, we made a prototype and conducted a series of experiment. The results indicate good linearity in both positive and negative output displacements. The maximum positive and negative velocities are about 10.63 mm/s and 10.12 mm/s, respectively, and the corresponding speed deviation is 4.9%. The positive and negative positioning resolutions are 42.5 nm and 52.5 nm, respectively. In addition, the maximum output force is 220 g. These results show that the designed actuator has a minor speed deviation and good output characteristics. Full article
(This article belongs to the Special Issue Acoustic Transducers and Their Applications)
Show Figures

Figure 1

15 pages, 813 KB  
Article
Analysis of Electrical Models for Photovoltaic Cells under Uniform and Partial Shading Conditions
by Bonie Johana Restrepo-Cuestas, Mariana Durango-Flórez, Luz Adriana Trejos-Grisales and Carlos Andrés Ramos-Paja
Computation 2022, 10(7), 111; https://doi.org/10.3390/computation10070111 - 30 Jun 2022
Cited by 6 | Viewed by 3545
Abstract
This paper compares the performance of three electrical models (the single diode model, the Bishop model, and the Direct–Reverse model) in representing photovoltaic cells. Such comparison is performed in both the first quadrant (positive cell voltage and current—Q1) and the [...] Read more.
This paper compares the performance of three electrical models (the single diode model, the Bishop model, and the Direct–Reverse model) in representing photovoltaic cells. Such comparison is performed in both the first quadrant (positive cell voltage and current—Q1) and the second quadrant (negative cell voltage and positive cell current—Q2). The analysis conducted here is based on the I–-V curves of a PV cell obtained experimentally. The parameters of each model are estimated using a Genetic Algorithm. The root mean square error and the mean absolute percentage error are computed to validate the estimation stage. Likewise, the behavior of each parameter of the models is analyzed by calculating their mean and standard deviation. Some places of interest on the I–V curve, such as the short–circuit point, the open–circuit point, and the maximum power point, are also estimated and compared. Full article
Show Figures

Figure 1

Back to TopTop