Sign in to use this feature.

Years

Between: -

Subjects

remove_circle_outline
remove_circle_outline
remove_circle_outline

Journals

Article Types

Countries / Regions

Search Results (6)

Search Parameters:
Keywords = magnetic bearing transient states

Order results
Result details
Results per page
Select all
Export citation of selected articles as:
15 pages, 6192 KB  
Article
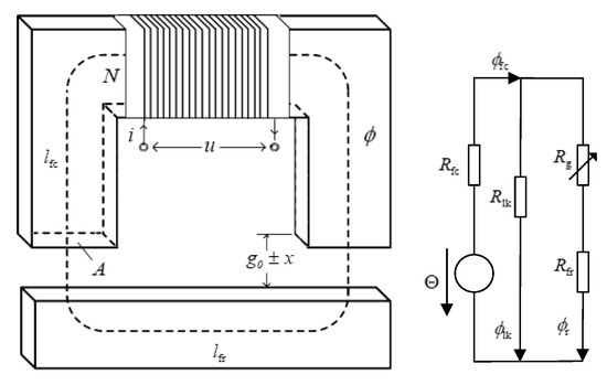
Two Models for Time-Domain Simulation of Hybrid Magnetic Bearing’s Characteristics
by Dawid Wajnert and Bronisław Tomczuk
Sensors 2022, 22(4), 1567; https://doi.org/10.3390/s22041567 - 17 Feb 2022
Cited by 8 | Viewed by 2811
Abstract
A comparison of two developed simulation models for a hybrid magnetic bearing (HMB) transient states is presented. This applies to analyses using the flux-circuit directly coupled magnetic equivalent circuit and field-circuit indirectly coupled finite element analysis. The required control system was implemented for [...] Read more.
A comparison of two developed simulation models for a hybrid magnetic bearing (HMB) transient states is presented. This applies to analyses using the flux-circuit directly coupled magnetic equivalent circuit and field-circuit indirectly coupled finite element analysis. The required control system was implemented for both models. The results obtained from the simulations were compared with those obtained from measurement tests. Full article
(This article belongs to the Section Physical Sensors)
Show Figures

Figure 1

18 pages, 5871 KB  
Article
Analysis of Selected Operating States of the Line Start Synchronous Reluctance Motor Using the Finite Element Method
by Paweł Idziak and Krzysztof Kowalski
Energies 2021, 14(20), 6825; https://doi.org/10.3390/en14206825 - 19 Oct 2021
Cited by 3 | Viewed by 2350
Abstract
The article presents the results of work on an effective numerical study of selected transient states of a low-power electrical machine. The object of detailed research was a synchronized squirrel-cage induction motor. Its ability to work at a synchronous speed was enabled by [...] Read more.
The article presents the results of work on an effective numerical study of selected transient states of a low-power electrical machine. The object of detailed research was a synchronized squirrel-cage induction motor. Its ability to work at a synchronous speed was enabled by obtaining reluctance torque, caused by an imposed asymmetry between the direct and quadrature reluctances of the rotor. The difference between the reluctances was achieved by changing the rotor geometry by milling additional deep grooves. The modifications of the rotor did not damage the continuity of the rotor cage. Imposed lots were arranged symmetrically around the rotor circumference. In order to study the performance of the modified motor, a parameterized, numerical model of the machine was developed to evaluate the impact of the geometry of the slots. The developed three dimensional (3D) model of the electromagnetic phenomena in the studied magnetic circuit employs the finite element method (FEM). The model takes into account the saturation of the machine’s magnetic circuit and the skew of the rotor cage bars as well as the mechanical equilibrium of the terrain system including the moment of inertia and frictional torque in the bearings as well as the load torque resulting from the operation of the internal fan. The simulation study concerned the starting process of the machine under different values of the load. The influence of the supply voltage phase angle at the moment of start-up and the initial position of the rotor in relation to the stator was investigated. In order to calibrate the model, tests of the physical object were performed. The corrections introduced concerned the magnetization characteristics of the magnetic circuit. The results obtained confirm the correctness of the adopted strategy of testing the operational properties of the considered engine. Full article
Show Figures

Figure 1

29 pages, 10338 KB  
Article
Synchronous Sampling-Based Direct Current Estimation Method for Self-Sensing Active Magnetic Bearings
by Xiongxin Hu, Fang Xu, Ronghui Wang and Dapeng Tan
Sensors 2020, 20(12), 3497; https://doi.org/10.3390/s20123497 - 20 Jun 2020
Cited by 9 | Viewed by 3207
Abstract
Active magnetic bearings (AMBs) commonly use pulse-width modulation to reduce analogous hardware and manufacturing costs, but they experience sensing process, sensing accuracy and stability problems. To address these issues, a synchronous sampling-based direct current estimation (SS-DCE) method is proposed herein with a bistate [...] Read more.
Active magnetic bearings (AMBs) commonly use pulse-width modulation to reduce analogous hardware and manufacturing costs, but they experience sensing process, sensing accuracy and stability problems. To address these issues, a synchronous sampling-based direct current estimation (SS-DCE) method is proposed herein with a bistate switching power amplifier. First—considering the reluctance evolution mechanism of AMBs—a coupling relation mathematical model between rotor displacement and voltage/current is presented to acquire the rotor position from the working coil current alone. Then—assuming that the switching current was an approximately triangular signal—a DCE for the rotor position was established based on the estimation inductance of the charging/discharging phase. Finally—to decrease the phase shift caused by the self-sensing filters and position estimation algorithms—the SS-DCE method was introduced to conduct precise position detection for rotors with high velocities. The simulation and experimental results indicated that the proposed method could improve the sensing accuracy and stability. Compared to other AMB position estimation methods, the simple linearity of the SS-DCE method was greatly improved and could be controlled below 4%. Evaluation using frequency response analysis showed that the SS-DCE method had excellent dynamic accuracy and could perform at a higher phase margin, especially for the uprising/landing transient state. Moreover, there was a phase margin of 158° at the natural frequency of 19.26 HZ, and the peak sensitivity in the 50–250 μm range reached 10.7 dB. Full article
(This article belongs to the Section Electronic Sensors)
Show Figures

Figure 1

18 pages, 9899 KB  
Article
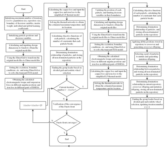
Multi-Physics Multi-Objective Optimal Design of Bearingless Switched Reluctance Motor Based on Finite-Element Method
by Jingwei Zhang, Honghua Wang, Sa Zhu and Tianhang Lu
Energies 2019, 12(12), 2374; https://doi.org/10.3390/en12122374 - 20 Jun 2019
Cited by 11 | Viewed by 3559
Abstract
The bearingless switched reluctance motor (BSRM) integrates the switched reluctance motor (SRM) with the magnetic bearings, which avoids mechanical bearings-loss and makes it promising in high-speed applications. In this paper, a comprehensive framework for the multi-physics multi-objective optimal design of BSRMs based on [...] Read more.
The bearingless switched reluctance motor (BSRM) integrates the switched reluctance motor (SRM) with the magnetic bearings, which avoids mechanical bearings-loss and makes it promising in high-speed applications. In this paper, a comprehensive framework for the multi-physics multi-objective optimal design of BSRMs based on finite-element method (FEM) is proposed. At first, the 2-D electromagnetic model of a fabricated initial design prototype is built and solved by the open-source FEM software, Elmer. The iron loss model in Elmer based on the Fourier series is modified by a transient iron loss model with less computation time. Besides, a simplified lumped-parameter (LP) thermal model of the BSRM is applied to estimate the temperature rise of BSRM in the steady state. Then, the comprehensive framework for the multi-physics multi-objective optimal design of BSRMs based on FEM is proposed. The objectives, constraints, and decision variables for optimization are determined. The multi-objective genetic particle swarm optimizer is utilized to obtain the Pareto front of optimization. The electromagnetic performance of the final optimal design is compared with the initial design. Comparison results show that the average electromagnetic torque and the efficiency are significantly enhanced. Full article
Show Figures

Figure 1

25 pages, 11977 KB  
Article
Partial Inductance Model of Induction Machines for Fault Diagnosis
by Manuel Pineda-Sanchez, Ruben Puche-Panadero, Javier Martinez-Roman, Angel Sapena-Bano, Martin Riera-Guasp and Juan Perez-Cruz
Sensors 2018, 18(7), 2340; https://doi.org/10.3390/s18072340 - 18 Jul 2018
Cited by 13 | Viewed by 5743
Abstract
The development of advanced fault diagnostic systems for induction machines through the stator current requires accurate and fast models that can simulate the machine under faulty conditions, both in steady-state and in transient regime. These models are far more complex than the models [...] Read more.
The development of advanced fault diagnostic systems for induction machines through the stator current requires accurate and fast models that can simulate the machine under faulty conditions, both in steady-state and in transient regime. These models are far more complex than the models used for healthy machines, because one of the effect of the faults is to change the winding configurations (broken bar faults, rotor asymmetries, and inter-turn short circuits) or the magnetic circuit (eccentricity and bearing faults). This produces a change of the self and mutual phase inductances, which induces in the stator currents the characteristic fault harmonics used to detect and to quantify the fault. The development of a machine model that can reflect these changes is a challenging task, which is addressed in this work with a novel approach, based on the concept of partial inductances. Instead of developing the machine model based on the phases’ coils, it is developed using the partial inductance of a single conductor, obtained through the magnetic vector potential, and combining the partial inductances of all the conductors with a fast Fourier transform for obtaining the phases’ inductances. The proposed method is validated using a commercial induction motor with forced broken bars. Full article
(This article belongs to the Special Issue Sensors for Fault Detection)
Show Figures

Figure 1

16 pages, 2686 KB  
Article
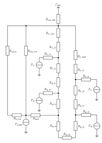
A 3D Dynamic Lumped Parameter Thermal Network of Air-Cooled YASA Axial Flux Permanent Magnet Synchronous Machine
by Abdalla Hussein Mohamed, Ahmed Hemeida, Alireza Rasekh, Hendrik Vansompel, Antero Arkkio and Peter Sergeant
Energies 2018, 11(4), 774; https://doi.org/10.3390/en11040774 - 28 Mar 2018
Cited by 28 | Viewed by 7616
Abstract
To find the temperature rise for high power density yokeless and segmented armature (YASA) axial flux permanent magnet synchronous (AFPMSM) machines quickly and accurately, a 3D lumped parameter thermal model is developed and validated experimentally and by finite element (FE) simulations on a [...] Read more.
To find the temperature rise for high power density yokeless and segmented armature (YASA) axial flux permanent magnet synchronous (AFPMSM) machines quickly and accurately, a 3D lumped parameter thermal model is developed and validated experimentally and by finite element (FE) simulations on a 4 kW YASA machine. Additionally, to get insight in the thermal transient response of the machine, the model accounts for the thermal capacitance of different machine components. The model considers the stator, bearing, and windage losses, as well as eddy current losses in the magnets on the rotors. The new contribution of this work is that the thermal model takes cooling via air channels between the magnets on the rotor discs into account. The model is parametrized with respect to the permanent magnet (PM) angle ratio, the PM thickness ratio, the air gap length, and the rotor speed. The effect of the channels is incorporated via convection equations based on many computational fluid dynamics (CFD) computations. The model accuracy is validated at different values of parameters by FE simulations in both transient and steady state. The model takes less than 1 s to solve for the temperature distribution. Full article
(This article belongs to the Section I: Energy Fundamentals and Conversion)
Show Figures

Figure 1

Back to TopTop